اعتبارات تحديد شبكة جهاز
عند التفكير في كيفية توصيل أجهزة المستشعر بتطبيقات Oracle IoT، ستحتاج إلى البدء بتقييم خصائص الأجهزة لتحديد نوع الشبكة الذي ستستخدمه لإرسال بيانات الجهاز.
تقيس المستشعرات القيم المهمة لتشغيل الأجهزة مثل درجة الحرارة والضغط واللزوجة والسرعة والاهتزاز وغيرها من الخصائص الفيزيائية. يمكنك أيضًا استخدام أجهزة الاستشعار لتحديد موقع أجهزتك باستخدام النظام العالمي لتحديد المواقع (GPS). يوفر GPS الموقع الدقيق للمعدات الخاصة بك في ثلاثة أبعاد، وخط الطول وخط العرض والارتفاع. يمكنك استخدام إحداثيات GPS لتحديد موقع الأجهزة داخل هيكل بما في ذلك أرضية المبنى.
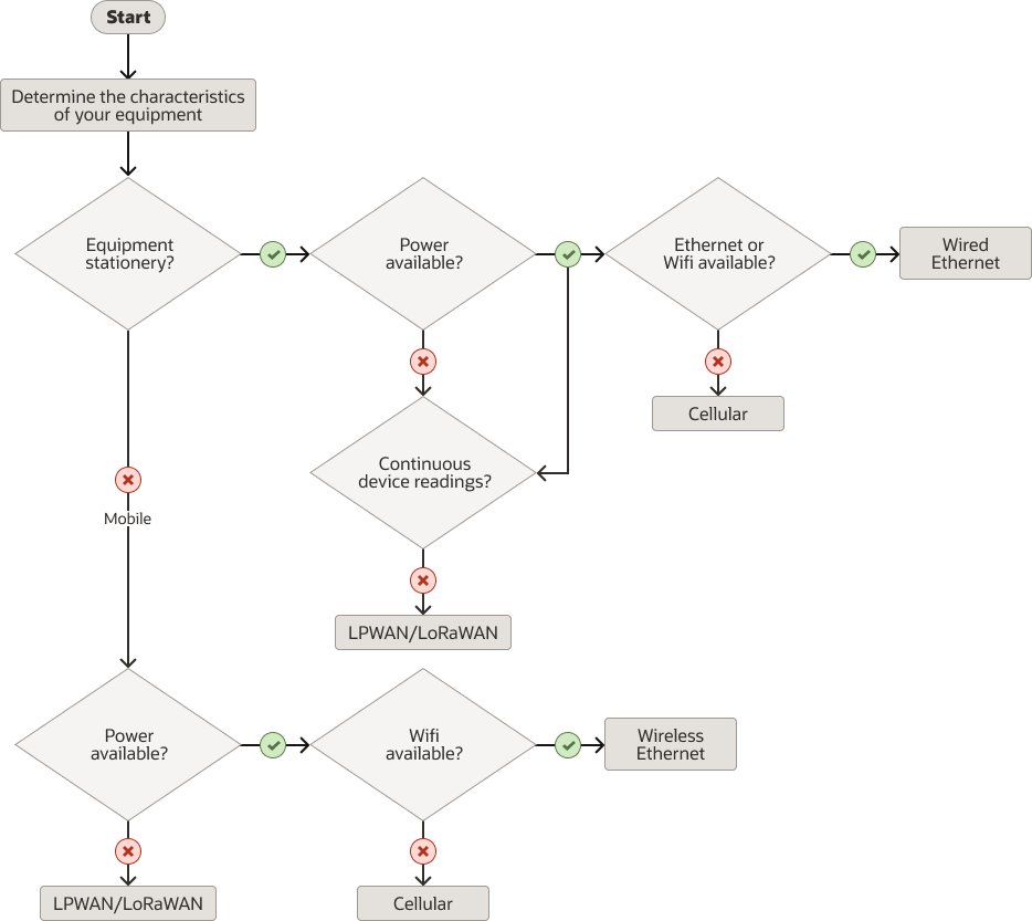
بعد اختيار ما تريد قياسه، يجب تحديد الشبكة المطلوب استخدامها لإرسال البيانات من أجهزة الاستشعار الخاصة بك إلى مثيل Oracle IoT الخاص بك. هناك العديد من خيارات الشبكة، كما يتم تحديد الشبكة المناسبة من خلال نوع الأجهزة وتوافر الطاقة المتسقة وموقع الأجهزة. استخدم شجرة القرارات هذه لتضييق نطاق اختياراتك.

وصف الشكل التوضيحي device-network-options.png
شبكة معدات ثابتة
بالنسبة لأجهزة المستشعر المرتبطة بالمعدات الثابتة، تعتمد خيارات الشبكة على توافر الطاقة والمسافة بين الأجهزة والمكان الذي يتم فيه جمع بيانات الجهاز. حيث توجد الأجهزة لديك تأثير مباشر على الشبكة التي تختارها.
وتشمل الأمثلة على المعدات الثابتة أنظمة التدفئة والتهوية وتكييف الهواء؛ والمضخات الصناعية؛ والصمامات؛ واللحام الآلي؛ وغيرها من أنظمة الإنتاج الكبيرة. موقع الجهاز الخاص بك له تأثير مباشر على الشبكة التي تختارها، على أساس المعايير التالية:
- توافر الطاقة: تحتوي المعدات الموجودة في المبنى على مصدر طاقة مستمر. ومع ذلك، يمكن تشغيل المعدات الموجودة في هذا المجال بالبطاريات أو مصادر الطاقة المتجددة التي لا تحتوي على دورة عمل مستمرة، مثل الخلايا الشمسية.
- توافر Ethernet: إذا كانت أجهزتك موجودة في هيكل فعلي، فمن المحتمل أنك تجمع بيانات الجهاز القريبة من الأجهزة. في هذه الحالة، يمكن توصيل الأجهزة مباشرة إلى Ethernet. عندما تكون الهياكل عن بُعد أو موزعة، يتم استخدام الخدمات الخلوية لإرسال البيانات إلى خدمة تجميع مركزية.
- استمرارية قراءة البيانات: يعتمد مقدار البيانات التي تجمعها من جهاز على أجهزتك على ما إذا كان لديك طاقة مستمرة. في حالة عدم توفر الطاقة المستمرة، يمكنك إرسال البيانات على دفعات باستخدام شبكة المنطقة الواسعة (LPWAN) ذات الطاقة المنخفضة، مثل LoRaWAN أو SigFox.
معدات الشبكة المتنقلة
بالنسبة لأجهزة المستشعر المرتبطة بالأجهزة المحمولة، تعتمد خيارات الشبكة الخاصة بك فقط على توافر مصدر طاقة ثابت وتوفر Wifi.
لا تحتوي الأجهزة المحمولة على موقع ثابت، لذلك قد لا تكون الطاقة مستمرة. تتضمن أمثلة الأجهزة المحمولة المركبات ومصاعد الشوكة والعدادات المحمولة يدويًا ومعظم أجهزة المستشفى. تعتمد الشبكة التي تختارها على المعايير الثلاثة التالية:
- توافر الطاقة: لدى المركبات التي تنقل البضائع (مثل الشاحنات والقوارب والقطارات) مصدر طاقة مستقر، إما من المحرك أو من البطارية المستخدمة لبدء المحرك. كما تحتوي الأجهزة المحمولة باليد على بطارية، ولكن يجب شحنها بانتظام.
- توافر شبكة Wifi: عندما تظل أجهزتك المحمولة في موقع واحد، مثل المبنى، تعد Ethernet اللاسلكية خيارًا جيدًا لتوصيل أجهزتك. ومع ذلك، عندما تكون أجهزتك المحمولة في الميدان، تكون الخدمات الخلوية أكثر عملية.
- استمرارية قراءة البيانات: عندما لا يكون لجهازك المحمول مصدر طاقة مستمر أو قابل لإعادة الشحن (على سبيل المثال، حاوية شحن تحتوي على جهاز قياس بيئة)، يمكنك إرسال البيانات في دفعات باستخدام شبكة واسعة الطاقة (LPWAN)، مثل LoRaWAN أو SigFox.