| Oracle® Database SQL Reference 10g Release 1 (10.1) Part Number B10759-01 |
|
|
View PDF |
Purpose
Use the CREATE USER statement to create and configure a database user, which is an account through which you can log in to the database, and to establish the means by which Oracle Database permits access by the user.
You can enable a user to connect to the database through a proxy application or application server. For syntax and discussion, refer to ALTER USER .
Prerequisites
You must have the CREATE USER system privilege. When you create a user with the CREATE USER statement, the user's privilege domain is empty. To log on to Oracle Database, a user must have the CREATE SESSION system privilege. Therefore, after creating a user, you should grant the user at least the CREATE SESSION system privilege. Please refer to GRANT for more information.
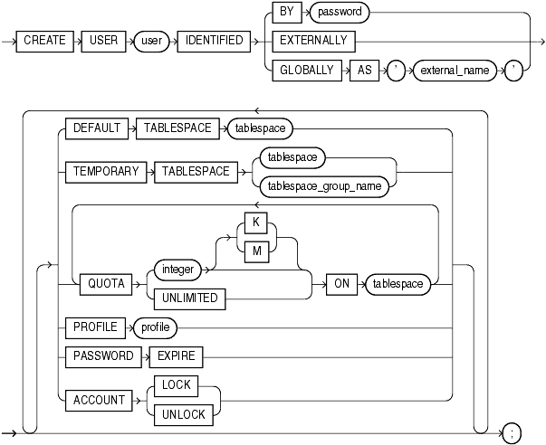
Syntax

Semantics
Specify the name of the user to be created. This name can contain only characters from your database character set and must follow the rules described in the section "Schema Object Naming Rules ". Oracle recommends that the user name contain at least one single-byte character regardless of whether the database character set also contains multibyte characters.
|
Note: Oracle Corporation recommends that user names and passwords be encoded in ASCII or EBCDIC characters only, depending on your platform. Please refer to Oracle Database Administrator's Guide for more information about this recommendation. |
The IDENTIFIED clause lets you indicate how Oracle Database authenticates the user.
The BY password clause lets you creates a local user and indicates that the user must specify password to log on to the database. Passwords can contain only single-byte characters from your database character set regardless of whether the character set also contains multibyte characters.
Passwords must follow the rules described in the section "Schema Object Naming Rules ", unless you are using the Oracle Database password complexity verification routine. That routine requires a more complex combination of characters than the normal naming rules permit. You implement this routine with the UTLPWDMG.SQL script, which is further described in Oracle Database Security Guide.
|
Note: Oracle Corporation recommends that user names and passwords be encoded in ASCII or EBCDIC characters only, depending on your platform. Please refer to Oracle Database Administrator's Guide for more information about this recommendation. |
|
See Also: Oracle Database Administrator's Guide to for a detailed discussion of password management and protection |
Specify EXTERNALLY to create an external user. Such a user must be authenticated by an external service, such as an operating system or a third-party service. In this case, Oracle Database relies on the login authentication of the operating system to ensure that a specific operating system user has access to a specific database user.
|
Caution: Oracle strongly recommends that you do not useIDENTIFIED EXTERNALLY with operating systems that have inherently weak login security. For more information, see Oracle Database Administrator's Guide. |
The GLOBALLY clause lets you create a global user. Such a user must be authenticated by the enterprise directory service. The external_name string can take one of two forms:
The X.509 name at the enterprise directory service that identifies this user. It should be of the form CN=username,other_attributes, where other_attributes is the rest of the user's distinguished name (DN) in the directory.
A null string (' ') indicating that the enterprise directory service will map authenticated global users to the appropriate database schema with the appropriate roles.
You can control the ability of an application server to connect as the specified user and to activate that user's roles using the ALTER USER statement.
Specify the default tablespace for objects that the user creates. If you omit this clause, then the user's objects are stored in the database default tablespace. If no default tablespace has been specified for the database, then the user's objects are stored in the SYSTEM tablespace.
You cannot specify a locally managed tablespace, including an undo tablespace, or a dictionary-managed temporary tablespace as a user's default tablespace.
|
See Also:
|
Specify the tablespace or tablespace group for the user's temporary segments. If you omit this clause, then the user's temporary segments are stored in the database default temporary tablespace or, if none has been specified, in the SYSTEM tablespace.
Specify tablespace to indicate the user's temporary tablespace.
Specify tablespace_group_name to indicate that the user can save temporary segments in any tablespace in the tablespace group specified by tablespace_group_name.
The tablespace must be a temporary tablespace and must have a standard block size.
The tablespace cannot be an undo tablespace or a tablespace with automatic segment-space management.
|
See Also:
|
Use the QUOTA clause to allow the user to allocate up to integer bytes of space in the tablespace. This quota is the maximum space in the tablespace the user can allocate.
A CREATE USER statement can have multiple QUOTA clauses for multiple tablespaces.
UNLIMITED lets the user allocate space in the tablespace without bound.
Specify the profile you want to assign to the user. The profile limits the amount of database resources the user can use. If you omit this clause, then Oracle Database assigns the DEFAULT profile to the user.
Specify PASSWORD EXPIRE if you want the user's password to expire. This setting forces the user or the DBA to change the password before the user can log in to the database.
Specify ACCOUNT LOCK to lock the user's account and disable access. Specify ACCOUNT UNLOCK to unlock the user's account and enable access to the account.
All of the following examples use the example tablespace, which exists in the seed database and is accessible to the sample schemas.
If you create a new user with PASSWORD EXPIRE, then the user's password must be changed before the user attempts to log in to the database. You can create the user sidney by issuing the following statement:
CREATE USER sidney
IDENTIFIED BY out_standing1
DEFAULT TABLESPACE example
QUOTA 10M ON example
TEMPORARY TABLESPACE temp
QUOTA 5M ON system
PROFILE app_user
PASSWORD EXPIRE;
The user sidney has the following characteristics:
The password out_standing1
Default tablespace example, with a quota of 10 megabytes
Temporary tablespace temp
Access to the tablespace SYSTEM, with a quota of 5 megabytes
Limits on database resources defined by the profile app_user (which was created in "Creating a Profile: Example")
An expired password, which must be changed before sidney can log in to the database
The following example creates an external user, who must be identified by an external source before accessing the database:
CREATE USER app_user1 IDENTIFIED EXTERNALLY DEFAULT TABLESPACE example QUOTA 5M ON example PROFILE app_user;
The user app_user1 has the following additional characteristics:
Default tablespace example
Default temporary tablespace example
5M of space on the tablespace example and unlimited quota on the temporary tablespace of the database
Limits on database resources defined by the app_user profile
To create another user accessible only by an operating system account, prefix the user name with the value of the initialization parameter OS_AUTHENT_PREFIX. For example, if this value is "ops$", you can create the externally identified user external_user with the following statement:
CREATE USER ops$external_user IDENTIFIED EXTERNALLY DEFAULT TABLESPACE example QUOTA 5M ON example PROFILE app_user;
The following example creates a global user. When you create a global user, you can specify the X.509 name that identifies this user at the enterprise directory server:
CREATE USER global_user IDENTIFIED GLOBALLY AS 'CN=analyst, OU=division1, O=oracle, C=US' DEFAULT TABLESPACE example QUOTA 5M ON example;