| Oracle® Data Guard Broker 10g Release 1 (10.1) Part Number B10822-01 |
|
|
View PDF |
This chapter describes the Oracle Data Guard broker, its architecture and components, and how it automates the creation, control, and monitoring of a Data Guard configuration.
The following sections introduce Data Guard broker terminology and concepts:
See Oracle Data Guard Concepts and Administration for the definition of a Data Guard configuration and for complete information about Oracle Data Guard concepts and terminology.
Oracle Data Guard ensures high availability, data protection, and disaster recovery for enterprise data. Data Guard provides a comprehensive set of services that create, maintain, manage, and monitor one or more standby databases to enable production Oracle databases to survive disasters and data corruptions. Data Guard maintains these standby databases as transactionally consistent copies of the primary database. If the primary database becomes unavailable because of a planned or an unplanned outage, Data Guard can switch any standby database to the production role, thus minimizing the downtime associated with the outage. Data Guard can be used with traditional backup, recovery, and cluster techniques, as well as the Flashback Database feature to provide a high level of data protection and data availability.
A Data Guard configuration consists of one primary database and up to nine standby databases. The databases in a Data Guard configuration are connected by Oracle Net and may be dispersed geographically. There are no restrictions on where the databases are located if they can communicate with each other. For example, you can have a standby database on the same system as the primary database, along with two standby databases on another system.
The Data Guard broker logically groups these primary and standby databases into a broker configuration that allows the broker to manage and monitor them together as an integrated unit. You can manage them using the broker's graphical user interface (GUI) that is integrated with Oracle Enterprise Manager or using a command-line interface (CLI) called DGMGRL.
The Oracle Data Guard broker is a distributed management framework that automates and centralizes the creation, maintenance, and monitoring of Data Guard configurations. The following are some of the operations that the broker automates and simplifies:
Automated creation of Data Guard configurations incorporating a primary database, a new or existing (physical or logical) standby database, log transport services, and log apply services, where any of the databases could be Real Application Clusters (RAC) databases.
Adding up to 8 additional new or existing (physical or logical, RAC, or non-RAC) standby databases to each existing Data Guard configuration, for a total of one primary database, and from 1 to 9 standby databases in the same configuration.
Managing an entire Data Guard configuration, including all databases, log transport services, and log apply services, through a client connection to any database in the configuration.
Invoking switchover or failover with a single command to initiate and control complex role changes across all databases in the configuration.
Monitoring the status of the entire configuration, capturing diagnostic information, reporting statistics such as the log apply rate and the redo generation rate, and detecting problems quickly with centralized monitoring, testing, and performance tools.
You can perform all management operations locally or remotely through the broker's easy-to-use interfaces: the Data Guard web pages of Oracle Enterprise Manager, which is the broker's graphical user interface (GUI), and the Data Guard command-line interface (CLI) called DGMGRL.
These interfaces simplify the configuration and management of a Data Guard configuration. Table 2-1 provides a comparison of configuration management using the broker's interfaces and using SQL*Plus.
The broker's interfaces improve usability and centralize management and monitoring of the Data Guard configuration. Available as a feature of the Enterprise Edition and Personal Edition of the Oracle database, the broker is also integrated with the Oracle database. These broker attributes result in the following benefits:
By automating the tasks required to configure and monitor a Data Guard configuration, the broker enhances the high availability, data protection, and disaster protection capabilities that are inherent in Oracle Data Guard. Access is possible through a client to any system in the Data Guard configuration, eliminating any single point of failure. If the primary database fails, the broker streamlines the process for any one of the standby databases to replace the primary database and take over production processing. The intersite availability that Data Guard provides makes it easier to protect your data.
While Oracle Data Guard broker enhances disaster protection by maintaining transactionally consistent copies of the primary database, Data Guard, configured with Oracle high availability solutions such as Real Application Clusters (RAC) databases, further enhances the availability and scalability of any given copy of that database. The intrasite high availability of a RAC database complements the intersite protection that is provided by Data Guard broker.
Consider that you have a cluster system hosting a primary RAC database comprised of multiple instances sharing access to that database. Further consider that an unplanned failure has occurred. From a Data Guard broker perspective, the primary database remains available as long as at least one instance of the clustered database continues to be available for transporting redo data to the standby databases. Oracle Cluster Ready Services (CRS) manages the availability of instances of a RAC database. CRS works to rapidly recover failed instances to keep the primary database available. If CRS is unable to recover a failed instance, the Data Guard broker continues to run automatically with one less instance. If the last instance of the primary database fails, the Data Guard broker provides way to fail over to a specified standby database.
The Data Guard broker is integrated with CRS so that database role changes occur smoothly and seamlessly. This is especially apparent in the case of a planned role switchover (for example, when a physical standby database is directed to take over the primary role while the former primary database assumes the role of standby). The Data Guard broker and CRS work together to temporarily suspend service availability on the primary database, accomplish the actual role change for both databases during which CRS works with the broker to properly restart the instances as necessary, then to resume service availability on the new primary database. The broker manages the underlying Data Guard configuration and its database roles while CRS manages service availability that depends upon those roles. Applications that rely upon CRS for managing service availability will see only a temporary suspension of service as the role change occurs within the Data Guard configuration.
Note that, while CRS enhances availability of a given copy of the RAC database, the Data Guard broker enhances availability of the data across multiple geographically dispersed locations, hence providing disaster protection. Together, broker and CRS provide a strong foundation for Oracle's high-availability architecture.
The broker helps you to logically define and create a Data Guard configuration consisting of a primary database and a (physical or logical, RAC or non-RAC) standby database. The broker automatically communicates between the databases in a Data Guard configuration using Oracle Net Services. The database can be local or remote, connected by a LAN or geographically dispersed over a WAN.
The Data Guard GUI provides a wizard that automates the complex tasks involved in creating a broker configuration, including:
Adding an existing standby database, or a new standby database created from existing backups taken through the Data Guard GUI
Configuring the standby control file, server parameter file, and datafiles
Initializing communication with the standby databases
Creating online redo log files
Although the CLI cannot automatically create a new standby database, the CLI can configure and monitor an existing standby database, including those created by the Data Guard GUI.
After you create a Data Guard configuration consisting of a primary and standby database, you can add up to eight new or existing, physical or logical standby databases to each Data Guard configuration. The Data Guard GUI provides an Add Standby Database wizard to guide you through the process of adding more databases. The GUI also makes all Oracle Net Services configuration changes necessary to support log transport services and log apply services across the configuration.
You can issue commands to:
Simplify the management of all components of the configuration, including the primary and standby databases, log transport services, and log apply services.
Coordinate database state transitions and update database properties dynamically with the broker recording the changes in a broker configuration file that includes profiles of all the databases in the configuration. The broker propagates the changes to all databases in the configuration and their server parameter files.
Simplify the control of the configuration protection modes (to maximize protection, to maximize availability, or to maximize performance).
Invoke the GUI's verify operation to ensure that log transport services and log apply services are configured and functioning properly.
Only one command is required to initiate complex role changes for switchover or failover operations across all databases in the configuration. The broker automates switchover and failover to a specified standby database in the broker configuration. The GUI enables you to select a new primary database from a set of viable standby databases (enabled and online, with normal status). The CLI SWITCHOVER and FAILOVER commands only require you to specify the target standby database before automatically initiating and completing the many steps in switchover or failover operations across the multiple databases in the configuration.
The broker provides built-in validation that monitors the health of all of the databases in the configuration. From any system in the configuration connected to any database, you can capture diagnostic information and detect obvious and subtle problems quickly with centralized monitoring, testing, and performance tools. Both the GUI and the CLI retrieve a complete configuration view of the progress of log transport services on the primary database and the progress of log apply services on the standby database. The GUI and the CLI also retrieve data specific to physical and logical standby databases.
The ability to monitor local and remote databases and respond to events is significantly enhanced by the broker's health check mechanism and the GUI's tight integration with the Oracle Enterprise Manager event management system.
Use of the broker is possible for any database because the broker works transparently with applications; no application code changes are required to accommodate a configuration that you manage with the broker.
|
See Also: Oracle Data Guard Concepts and Administration for a complete description of the discrete steps that comprise the creation of standby databases and the other monitoring and control operations that have been automated or simplified by the broker. |
The broker simplifies the management of a Data Guard environment by performing operations upon the following logical objects:
The broker supports one or more Data Guard configurations, each of which includes a profile for one primary database and for up to nine physical or logical, RAC or non-RAC standby databases. A supported broker configuration consists of:
A configuration object, which is a named collection of database profiles. A database profile is a description of a database object including its current state, current status, and properties. The configuration object profiles one primary database and up to nine standby databases that can include a mix of both physical and logical standby databases. The databases of a given configuration are typically distributed across multiple host systems.
Database objects, corresponding to primary or standby databases. The broker uses a database object's profile to manage and control the state of a single database on a given system. The database object may be comprised of one or more instance objects if this is a RAC database.
Instance objects. The broker treats a database as a collection of one or more named instances. The broker automatically discovers the instances and associates them with their database.
Figure 1-1 shows the relationship of these objects.
Figure 1-1 Relationship of Objects Managed by the Data Guard Broker

You can perform complex operations on a single database or on all databases in an entire configuration with a single mouse click or CLI command. You can enable or disable broker management of each database in a configuration one at a time. Or, if desired, enable or disable them all at the same time in a single step by enabling or disabling the configuration itself.
The Oracle Data Guard broker consists of the following components:
The Data Guard graphical user interface, tightly integrated with Oracle Enterprise Manager, and the Data Guard command-line interface are the broker client interfaces that help you define and manage a configuration consisting of a collection of primary and standby databases. Section 1.5 describes these interfaces in more detail.
The Data Guard monitor is the broker server-side component that is integrated with the Oracle database. Data Guard monitor is composed of the DMON process and broker configuration files that allow you to control the databases of that configuration, modify their behavior at runtime, monitor the overall health of the configuration, and provide notification of other operational characteristics. Section 1.6 describes the Data Guard monitor in more detail.
Figure 1-2 shows these components of the broker.
You can use either of the broker's user interfaces to create a broker configuration and to control and monitor the configuration. The following sections describe the broker's user interfaces:
The Data Guard GUI is a graphical user interface that works with the Data Guard monitor and Oracle Enterprise Manager to automate and simplify the management of a Data Guard configuration. Because it is integrated with Oracle Enterprise Manager, the Data Guard GUI enables you to manage your configuration using a familiar interface and event management system.
With the Data Guard GUI, the complex operations of creating and managing standby databases are simplified through wizards provided by the Data Guard GUI. The Data Guard GUI includes:
An Add Standby Database wizard that helps you to create a broker configuration, if one does not already exist, having a primary database and a local or remote standby database. The wizard can create a physical or logical standby database (non-RAC) or import an existing physical or logical (RAC or non-RAC) standby database. If the wizard creates a physical or logical standby database, the wizard also automates the creation of the standby control file, server parameter file, online redo log files, and the standby datafiles.
A switchover operation that helps you switch roles between the primary database and a standby database.
A failover operation that changes one of the standby databases to the role of a primary database.
Performance tools and graphs that help you monitor and tune log transport services and log apply services.
Property pages that allow you to set database properties on any database and, if applicable, the settings are immediately propagated to all other databases and server parameter files in the configuration.
Integration with Oracle Enterprise Manager to perform event reporting through e-mail.
In addition, it makes all Oracle Net Services configuration changes necessary to support log transport services and log apply services.
Figure 1-3 shows the overview page from the Data Guard GUI in Oracle Enterprise Manager.
Figure 1-3 Data Guard GUI (in Oracle Enterprise Manager) - Overview Page

|
See Also: The Data Guard GUI online help |
The Data Guard command-line interface (CLI) enables you to control and monitor a Data Guard configuration from the CLI prompt or within scripts. You can perform most of the activities required to manage and monitor the databases in the configuration using the CLI.
The following example lists the available commands:
DGMGRL> HELP The following commands are available: add Add a standby database into the broker configuration connect Connect to an Oracle instance create Create a broker configuration disable Disable broker control of a configuration or database edit Edit a configuration, database or instance enable Enable broker control of a configuration or database exit Exit the program failover Change a standby database to be the primary database help Display description and syntax for a given command quit Exit the program rem Comment to be ignored by DGMGRL remove Remove a configuration, database or instance show Display information of a configuration, database or instance shutdown Shut down a currently running Oracle instance startup Start an Oracle database instance switchover Switch roles between the primary database and a standby database Use "help <command>" to see syntax for individual commands.
The configuration, control, and monitoring functions of the broker are implemented by server-side software and configuration files that are maintained for each database that the broker manages. The software is called the Data Guard monitor.
The following sections describe how the Data Guard monitor interacts with the Oracle database and with remote Data Guard monitors to manage the broker configuration.
The Data Guard monitor process (DMON) is an Oracle background process that runs for every database instance that is managed by the broker. When you start the Data Guard broker, a DMON process is created.
When you use the Data Guard GUI or the CLI to manage a database, the DMON process is the server-side component that interacts with the local database and the DMON processes of the other databases to perform the requested function. The DMON process is also responsible for monitoring the health of the broker configuration and for ensuring that every database has a consistent description of the configuration.
|
See Also: Oracle Database Concepts for more information about the memory structures and processes that are used with an Oracle database |
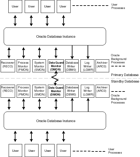
Figure 1-4 shows the broker's DMON process as one of several background processes that constitute an instance of the Oracle database. Figure 1-4 shows multiple databases, each having its own DMON process. This distributes the broker across all of the databases of the broker configuration.
Figure 1-4 Databases With Distributed Broker (DMON) Processes

The zigzag arrow in the center of Figure 1-4 represents the two-way Oracle Net Services communication channel that exists between the DMON processes of two databases in the same broker configuration.
This two-way communication channel is used to pass requests between databases and to monitor the health of all of the databases in the broker configuration.
When creating a new Data Guard configuration or adding a new standby database into an existing configuration, the DMON process uses an initial connect identifier to connect to the database to collect necessary information about the database. This initial connect identifier is supplied by the user if the CLI is used, or constructed automatically if the GUI is used.
After the initial connection, the DMON process constructs connect descriptors for communication with other DMON processes on other databases, using the address value from the LOCAL_LISTENER initialization parameter from those databases. The DMON processes automatically manage the connections to each other. If a database is a RAC database, then as long as one instance in the database is running and the DMON process is started on the instance, that DMON process is able to establish two-way communications with other DMON processes on other databases to manage the database as part of the Data Guard configuration.
The broker's DMON process persistently maintains profiles about all database objects in the broker configuration in a binary configuration file. A copy of this file is maintained by the DMON process for each of the databases that belong to the broker configuration. Each database's copy of the file is shared by all instances of the database if it is a RAC database. Changes to this file are made by the DMON process for all copies.
This configuration file contains profiles that describe the states and properties of the databases in the configuration. For example, the file records the databases that are part of the configuration, the roles and properties of each of the databases, and the state of each database in the configuration.
The configuration data is managed transparently by the DMON process to ensure that the configuration information is kept consistent across all of the databases. The broker uses the data in the configuration file to configure and start the databases, control each database's behavior, and provide information to the CLI and the Data Guard GUI. (See Section 3.3 for more information.)
Whenever you add databases to a broker configuration, or make a change to an existing database's properties, each DMON process records the new information in its copy of the configuration file.
Associated with each database are various properties that the DMON process uses to control the database's behavior. The properties are recorded in the configuration file as a part of the database's object profile that is stored there. Many database properties are used to control database initialization parameters related to the Data Guard environment.
To ensure that the broker can update the values of parameters in both the database itself and in the configuration file, you must use a server parameter file to control static and dynamic initialization parameters. The use of a server parameter file gives the broker a mechanism that allows it to reconcile property values selected by the database administrator (DBA) when using the broker with any related initialization parameter values recorded in the server parameter file.
When you set values for database properties in the broker configuration, the broker records the change in the configuration file and propagates the change to all of the databases in the Data Guard configuration.
Oracle Data Guard, the Data Guard monitor, and the Data Guard command-line interface (DGMGRL) are included with the Enterprise Edition or Personal Edition of the Oracle database software.
The Data Guard graphical user interface (GUI) is included with the Oracle Enterprise Manager software.
|
Note: In Oracle9i, the Data Guard GUI was called Data Guard Manager and was usable either through the Oracle Enterprise Manager Console or by invoking it directly from the command line. In Oracle Database 10g, it is tightly integrated with Oracle Enterprise Manager and is referred to as the Data Guard GUI. |
To use the Data Guard monitor and the CLI, you must install the Oracle Enterprise Edition or Personal Edition database on each location where you plan to manage broker configurations.
The Oracle Data Guard graphical user interface (GUI), which you can use to manage broker configurations, is installed with the Oracle Enterprise Manager software.
If you are currently running an Oracle Data Guard release 9.0.n configuration, you must upgrade to Oracle Database release 10.1 and re-create the broker configuration, as follows:
Delete (remove) the release 9.0.n broker configuration using the same release of either Data Guard Manager or the CLI. For example, the CLI REMOVE CONFIGURATION command can be used.
Upgrade the database software to Oracle Database release 10.1. See the Oracle installation documentation that is appropriate for your operating system.
If you are using Oracle Enterprise Manager and Data Guard Manager release 9.0.n, you must upgrade to Oracle Enterprise Manager release 10.1 to manage a broker configuration running Oracle Data Guard release 10.1:
Data Guard Manager release 9.0.n is not compatible with Oracle Data Guard release 10.1.
Data Guard GUI release 10.1 is not compatible with Oracle Data Guard release 9.0.n. You will receive an error message stating that the Oracle database is too old.
If you are using the CLI release 9.0.n, you must upgrade to Data Guard command-line interface release 10.1:
The CLI release 9.0.n is not compatible with Oracle Data Guard release 10.1.
|
Note: Existing Oracle9i command-line scripts are supported in Oracle Database 10g for non-RAC databases. See Appendix A for information about deprecated commands. |
The CLI release 10.1 is not compatible with Oracle Data Guard release 9.0.n.
|
Note: Oracle Database 10g command-line scripts are not supported in Oracle9i. |
Invoke the Data Guard GUI or the CLI, and re-create the broker configuration.
|
See Also: See Oracle Database Upgrade Guide if you are upgrading from Oracle8i Data Guard to Oracle Data Guard |
If you are currently running an Oracle Data Guard release 9.2.0 configuration, you must upgrade to Oracle release 10.1, and re-create the broker configuration, as follows:
Delete (remove) the release 9.2.0 broker configuration using Data Guard Manager or the CLI release 9.2.0. For example, the CLI REMOVE CONFIGURATION command can be used.
If using the CLI, clear the LOG_ARCHIVE_DEST_n initialization parameter settings by using the ALTER SYSTEM SET LOG_ARCHIVE_DEST_n=" " SQL*Plus command.
Upgrade the database software to Oracle release 10.1. See the Oracle Database installation documentation that is appropriate for your operating system.
If you are using Oracle Enterprise Manager and Data Guard Manager release 9.2.0, you must upgrade to Oracle Enterprise Manager release 10.1 to manage a broker configuration running Oracle Data Guard release 10.1. Data Guard Manager release 9.2.0 is not compatible with Oracle Data Guard release 10.1.
If you are using the CLI release 9.2.0, you must upgrade to Data Guard command-line interface release 10.1:
The CLI release 9.2.0 is not compatible with Oracle Data Guard release 10.1.
|
Note: Existing Oracle9i command-line scripts are supported in Oracle Database 10g for non-RAC databases. See Appendix A for information about deprecated commands. |
The CLI release 10.1 is not compatible with Oracle Data Guard release 9.2.0.
|
Note: Oracle Database 10g command-line scripts are not supported in Oracle9i. |
Invoke the Data Guard GUI or the CLI, and re-create the broker configuration.
If you have upgraded to release 10.1 and want to downgrade to your prior release, you must downgrade the database release and re-create the broker configuration as follows:
Delete (remove) the release 10.1 broker configuration using the Data Guard GUI or the CLI release 10.1. For example, the CLI REMOVE CONFIGURATION command can be used.
Downgrade the database software to your prior Oracle release. See the Oracle database documentation that is appropriate for your operating system.
If you are downgrading to Oracle release 9.2.0 and you were using the Data Guard GUI, you may continue to use the Data Guard GUI in Oracle Enterprise Manager release 10.1 to manage your 9.2.0 broker configuration. You may also downgrade to the Data Guard Manager by re-installing Oracle Enterprise Manager release 9.2.0.
If you are downgrading to Oracle release 9.0.n and you were using the Data Guard GUI, you must downgrade to the Data Guard Manager by re-installing Oracle Enterprise Manager release 9.0.n. The Oracle Database 10g Data Guard GUI is not compatible with Oracle Data Guard release 9.0.n.
Invoke the Data Guard Manager or the CLI and re-create the broker configuration.
The following conditions must be true before you can use the broker:
The primary and standby databases must be running Oracle 10.1 and each can be installed in either a single-instance or multi-instance environment. The database must be licensed for Oracle Enterprise Edition or Personal Edition.
You must use a server parameter file (SPFILE) to ensure the broker can persistently reconcile values between broker properties and any related initialization parameter values. See Section 3.3.2 for more information.
The value of the DG_BROKER_START parameter must be set to TRUE. See Section 2.3 for more information. (Data Guard GUI sets this parameter automatically.)
If any of the databases in the configuration is a RAC database, you must set up the DG_BROKER_CONFIG_FILEn initialization parameters for that database such that they point to the same shared files for all instances of that database. The default values for these parameters will not work. The shared files could be files on a cluster file system, if available, or on raw devices.
|
See Also: See Section 1.6.2 for information about the configuration file. See Section 2.2 for details about setting up the broker configuration file. See Section 2.2.1 for details about sizing the raw devices. |
Oracle Net Services network files must be set up on the primary database and on the standby database if you configure an existing standby database into the broker configuration. Otherwise, the Data Guard GUI automatically sets up the network files when it creates a standby database.
The LOCAL_LISTENER initialization parameter on each instance that is part of a Data Guard broker configuration must resolve to a listener address that is reachable by all members of the configuration. See the Oracle Database Reference and the Oracle Net Services Administrator's Guide for additional information.
To enable the Data Guard broker's CLI to restart instances during the course of broker operations, a service with a specific name must be statically registered with the local listener of each instance. The value for the GLOBAL_DBNAME attribute must be set to a concatenation of db_unique_name_DGMGRL.db_domain. For example, in the listener.ora file:
LISTENER = (DESCRIPTION =
(ADDRESS_LIST=(ADDRESS=(PROTOCOL=tcp)(HOST=host_name)
(PORT=port_num))))
SID_LIST_LISTENER=(SID_LIST=(SID_DESC=(SID_NAME=sid_name)
(GLOBAL_DBNAME=db_unique_name_DGMGRL.db_domain)
(ORACLE_HOME=oracle_home)))
Any database, including instances of the database, managed by the broker must be mounted.
If any of the databases in the configuration is a RAC database, the START_OPTIONS for that database must be set to MOUNT in the Oracle Cluster Repository (OCR) using SRVCTL as follows:
SRVCTL ADD DATABASE -d <db_unique_name> -o <$ORACLE_HOME> -s MOUNT or SRVCTL MODIFY DATABASE -d <db_unique_name> -o <$ORACLE_HOME> -s MOUNT
You must set the COMPATIBLE initialization parameter to 9.2.0 or higher for both the primary and standby databases.
|
See Also: Section 2.3 for more information about preparing and starting the Oracle Data Guard broker. See Oracle Data Guard Concepts and Administration for more information about setting up the network files. |