Skip Headers
Oracle® Retail Item Planning Operations Guide
Release 14.1
E55313-01
  Go To Table Of Contents
Contents

Previous
Previous
 
Next
Next
 

5 Fashion Planning and ODI Integration

This chapter describes the overall flow of data among the Fashion Planning Bundle applications, the integration among the Fashion Planning Bundle applications using Oracle Data Integrator (ODI), and the integration of hierarchies using ODI.

For information about script integration for the Fashion Planning Bundle, see Chapter 6, "Script Integration".

Overview of the Fashion Planning Bundle

This section describes the integration between solutions within the Fashion Planning Bundle. It does not describe external integrations.

The Fashion Planning Bundle is a full-suite planning solution for fashion retailers that integrates the following applications: Item Planning (IP), Item Planning Configured for Clearance Optimization Engine (IP COE), Assortment Planning (AP), Merchandise Financial Planning (MFP), and Size Profile Optimization (SPO).

Figure 5-1 shows the conceptual overview of the integration of these products.

Figure 5-1 Conceptual Overview


This solution supports data sharing among these applications. Note that the data sharing functionality is not dependent on the presence of all these applications. The defined data sharing between any of the applications works for the entire suite as well as for a subset of the applications.

Integration Interface Data Flow Description

These descriptions explain the each of the data flows in Figure 5-1.

From Size Profile Optimization to Assortment Planning

The following data is imported from SPO to AP:

  • Store-level size profiles (current and archived versions) with corresponding escalation levels

  • Store-clustered size profiles

  • Prepack definition configuration at style-color/size/prepack-ID and prepack validity periods at prepack-ID week

The size profiles are used by AP to obtain more detailed buy plans at style-color/size or prepack per store per receipt week. The prepack optimization module of SPO addresses the optimization of not only the number of units within a pack, but also the size ratios for each style-color within the pack. This enables the product to be tailored to the consumer selling patterns at each specific location.

SPO can group stores based on historical data into clusters, and these clusters can be used as a basis for creating prepacks.

For more information on SPO, see the Oracle Retail Size Profile Optimization documentation.

From Assortment Planning to Item Planning and an Allocation Application

The following data is exported from AP to IP and an allocation application:

  • Buy plan

AP sends the buy plan to IP and the allocation application. The allocation application can use the sales plan or receipt plan created by AP to determine what inventory is allocated to stores. IP uses the pre-buying period assortment plan to track the performance of items during the buying period and to provide a framework to respond accordingly.

From Item Planning to Merchandise Financial Planning

The following data is exported from IP to MFP:

  • Item plan

    Approved data is exported from IP and loaded into MFP at the subclass level. The aggregation takes place within IP when exporting. Only the plans that have been approved since the last export in IP are imported into MFP.

    MFP users can review and reconcile their merchandise financial plans (which are planned at the subclass level) to the approved item plans from IP.

From Merchandise Financial Planning to Item Planning

The following data is exported from MFP to IP:

  • MFP current and original plans

    The current and original plans are used by IP to help with the creation of item plans.

From Merchandise Financial Planning to Assortment Planning

The following data is exported from MFP to AP:

  • MFP current plans

    MFP current plans are critical inputs into the AP process. They define the financial goals for that buying period. AP uses these plans as targets to determine the number of options it should carry, the number of weeks it should carry them, and the amount of markdown it can afford in order to meet the targets for sales and gross margin.

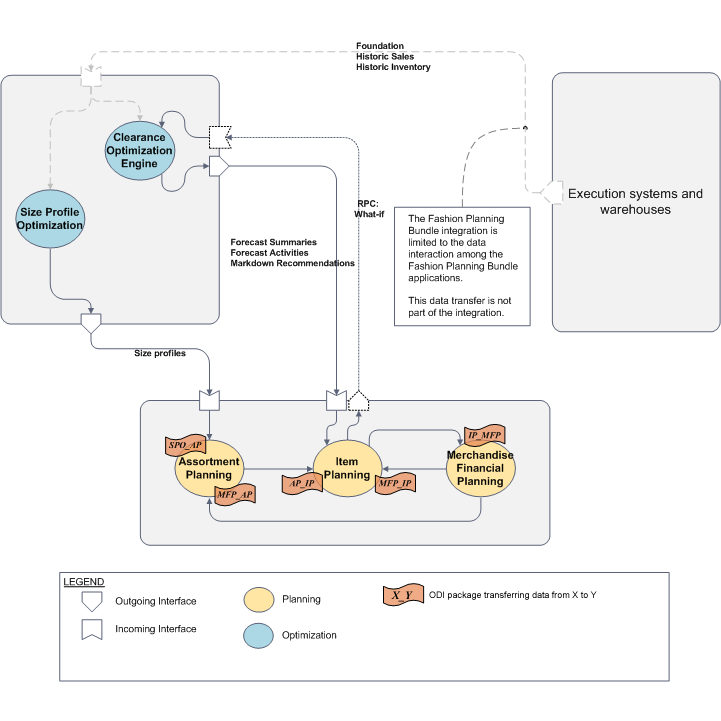
Figure 5-2 shows the applications and data flow that are part of the Fashion Planning Bundle.

Figure 5-2 Overview of Fashion Planning Bundle Integration


The applications shown in the diagram are in the following categories:

Execution Applications


Note:

Full data transfers from the execution applications are not part of the Fashion Planning Bundle integration. They are included in the diagram to illustrate that historical data needs to be obtained from applications outside the applications included in the Fashion Planning Bundle.

The execution applications provide the foundation and historical data that is input to the optimization applications.

  • A data warehouse application provides the initial load of sales and inventory data.

  • A merchandising application provides the daily and weekly data updates, or deltas, of the sales and inventory data. It provides data updates of master information such as styles, prices, stores, and so on.

Optimization Applications

The optimization applications take the foundation and historical data and produce size and markdown recommendations that are used by the planning applications.

  • SPO creates profiles of the optimal size distribution by both merchandise category and store. This gives insight into consumer demand patterns by size. These size profiles feed into AP.

    For more information on SPO, see the Oracle Retail Size Profile Optimization documentation. For more information on AP, see the Oracle Retail Assortment Planning documentation.

  • COE provides markdown recommendations and forecasts that enable retailers to make informed markdown decisions. What-if data feeds back into COE from IP. COE is only available with IP configured for COE.

    For more information on COE, see the Oracle Retail Clearance Optimization Engine documentation. For more information on IP, see the Oracle Retail Item Planning documentation.

Planning Applications

The planning applications take data from the optimization applications and create plans for the retailer.

  • AP creates buy plans for the retailer based on size profiles from SPO and the subclass plans from MFP. The buy plans feeds into IP.

  • IP takes the buy plan from AP and the subclass plan from MFP to create an item plan. When configured for COE, markdown data from COE is also used. IP output feeds back into MFP. What-if data feeds back into COE to create new markdown plans.

  • MFP takes data from IP which is consulted when creating the subclass plan in MFP. Based on financial goals, the subclass plans determine how much merchandise should be available in a store in order to meet the goals. Subclass plans are fed into AP and IP.

ODI Integration

Oracle Retail Enabled ODI Integration is a set of packages that allows users to easily execute data transfers between Fashion Planning Bundle applications.

Oracle Retail Enabled ODI Integration leverages Oracle Data Integrator (ODI) to store information about data interfaces among applications. ODI presents a user-friendly graphical interface for user-initiated data transfers and runtime monitoring. It also provides the ability to host application domains on different machines on a network, an ability not available with prior non-ODI integration strategies.

The Fashion Planning Bundle applications supported by the Oracle Retail Enabled ODI Integration include Merchandise Financial Planning Retail (MFP Retail), Merchandise Financial Planning Cost (MFP Cost), Item Planning (IP), Item Planning Configured for COE (IP COE), Assortment Planning (AP), and Size Profile Optimization (SPO).

For more information about the ODI integration, see the Oracle Retail Enabled Oracle Data Integrator Integration Implementation Guide.

Measure Data Integration

The following data integration points for each application-to-application package are described in this section:

The scripts listed in each section are listed in the following directory:

$RPAS_HOME/scripts/integration/ODI

SizeOpt to AP Package

The following information is about the SizeOpt (also known as SPO) to AP integration.


Note:

For customers who use Assortment Planning with the Prepack component, see the SizeOpt to AP with Prepack Package section.

Scripts Used By the SizeOpt to AP Package

  • sizeopt_to_ap_init.ksh

  • sizeopt_to_ap_finalize.ksh

Data Mapping for SizeOpt to AP Package

Data is sent when the expression is populated with a value other than the default.

Table 5-1 SizeOpt to AP Data

SizeOpt Expression Expression Type Expression Default Value AP Target Measure

eptpackdef

Integer

0

eptpackdef

esprofxxlaxg

Real

-1

sztyarchsp1up

esprofxxlbxg

Real

-1

sztyarchsp2up

esprofxxlcxg

Real

-1

sztyarchsp3up

esprofxxldxg

Real

-1

sztyarachsp4up

sku2sizexxlxg

Boolean

False

sztyclssszmapb

exportprofxxlxg

Real

-1

sztysizeprflup

exportescxxlxg

String

""

szwpescleveltx

sku2atcdxxlxg

Boolean

False

szwpssncodeb


SizeOpt to AP with Prepack Package

The following information is about integrating SizeOpt to AP with Prepack integration.


Note:

This package is for customers who use Assortment Planning with the Prepack component.

For customers who use Assortment Planning without the Prepack component, see the SizeOpt to AP Package section.


This package is the same as the SizeOpt to AP Package package, except that the eptpackdef data is not sent from SizeOpt to AP. This allows SizeOpt and AP to have independent versions of the prepack definitions data.

Scripts Used By the SizeOpt to AP with Prepack Package

  • sizeopt_to_ap_init.ksh

  • sizeopt_to_ap_finalize.ksh

Data Mapping for SizeOpt to AP with Prepack Package

Data is sent when the expression is populated with a value other than the default value.

Table 5-2 SizeOpt to AP with Prepack Data

SizeOpt Expression Expression Type Expression Default Value AP Target Measure

esprofxxlaxg

Real

-1

sztyarchsp1up

esprofxxlbxg

Real

-1

sztyarchsp2up

esprofxxlcxg

Real

-1

sztyarchsp3up

esprofxxldxg

Real

-1

sztyarachsp4up

sku2sizexxlxg

Boolean

False

sztyclssszmapb

sku2sizexxlxg

Boolean

False

skup2msrn

sku2sizexxlxg

Boolean

False

skup2msiz

exportprofxxlxg

Real

-1

sztysizeprflup

exportescxxlxg

String

""

szwpescleveltx

sku2atcdxxlxg

Boolean

False

szwpssncodeb


IP to MFP Retail Package

The following information is about the IP to MFP Retail integration.

Scripts Used By the IP to MFP Retail Package

  • ip_to_mfp_init.ksh

  • ip_to_mfp_finalize.ksh

Data Mapping for IP to MFP Retail Package

The CP Approved data is sent when ipcpappnewb is set to True.

Table 5-3 IP to MFP Retail: CP Approved Data

IP Expression Expression Type Expression Default Value MFP Retail Target Measure

ipcpbopc

Real

0

ipcpbopc

ipcpbopr

Real

0

ipcpbopr

ipcpbopu

Real

0

ipcpbopu

ipcpeopc

Real

0

ipcpeopc

ipcpeopr

Real

0

ipcpeopr

ipcpeopu

Real

0

ipcpeopu

ipcpgmpv

Real

0

ipcpgmpv

ipcprecc

Real

0

ipcprecc

ipcprecr

Real

0

ipcprecr

ipcprecu

Real

0

ipcprecu

ipcpslsr

Real

0

ipcpslsr

ipcpslsu

Real

0

ipcpslsu


The OP Approved data is sent when ipopappnewb is set to True.

Table 5-4 IP to MFP Retail: OP Approved Data

IP Expression Expression Type Expression Default Value MFP Retail Target Measure

ipopbopc

Real

0

ipopbopc

ipopbopu

Real

0

ipopbopu

ipopbopr

Real

0

ipopbopr

ipopeopc

Real

0

ipopeopc

ipopeopr

Real

0

ipopeopr

ipopeopu

Real

0

ipopeopu

ipopgmpv

Real

0

ipopgmpv

ipoprecc

Real

0

ipoprecc

ipoprecr

Real

0

ipoprecr

ipoprecu

Real

0

ipoprecu

ipopslsr

Real

0

ipopslsr

ipopslsu

Real

0

ipopslsu


IP to MFP Cost Package

The following information is about the IP to MFP Cost integration.

Scripts Used By the IP to MFP Cost Package

  • ip_to_mfp_init.ksh

  • ip_to_mfp_finalize.ksh

Data Mapping for IP to MFP Cost Package

The CP Approved data is sent when ipcpappnewb is set to True.

Table 5-5 IP to MFP Cost: CP Approved Data

IP Expression Expression Type Expression Default Value MFP Cost Target Measure

ipcpbopc

Real

0

ipcpbopc

ipcpbopu

Real

0

ipcpbopu

ipcpeopc

Real

0

ipcpeopc

ipcpeopu

Real

0

ipcpeopu

ipcpgmpv

Real

0

ipcpgmpv

ipcprecc

Real

0

ipcprecc

ipcprecu

Real

0

ipcprecu

ipcpslsc

Real

0

ipcpslsc

ipcpslsr

Real

0

ipcpslsr

ipcpslsu

Real

0

ipcpslsu


The OP Approved data is sent when ipopappnewb is set to True.

Table 5-6 IP to MFP Cost: OP Approved Data

IP Expression Expression Type Expression Default Value Target MFP Cost Measure

ipopbopc

Real

0

ipopbopc

ipopbopu

Real

0

ipopbopu

ipopeopc

Real

0

ipopeopc

ipopeopu

Real

0

ipopeopu

ipopgmpv

Real

0

ipopgmpv

ipoprecc

Real

0

ipoprecc

ipoprecu

Real

0

ipoprecu

ipopslsc

Real

0

ipopslsc

ipopslsr

Real

0

ipopslsr

ipopslsu

Real

0

ipopslsu


AP to IP Package

The following information is about the AP to IP integration.

Scripts Used By the AP to IP Package

  • ap_to_ip_init.ksh

  • ap_to_ip_finalize.ksh

Data Mapping for AP to IP Package

Data is sent when the expression is populated with a value other than the default value.

Table 5-7 AP to IP Data

AP Expression Expression Type Expression Default Value IP Target Measure

bpcpasgn2clsb

Boolean

False

apcpasgn2strb

bpcsbopc

Real

0

apcpbopc

bpcsbopr

Real

0

apcpbopr

bpcsbopu

Real

0

apcpbopu

bpcsfpcstu

Real

0

apcpcogsc

bpwcdelfrequ

Integer

1

apcpdelfrequ

bpcseopc

Real

0

apcpeopc

bpcseopr

Real

0

apcpeopr

bpcseopu

Real

0

apcpeopu

bpcpexitweekdt

Date

[Jan 1, 1900]

apcpexitd

acwpfabrictx

String

""

apcpfabrictx

sptyitmat1maptx

String

""

apcpitmat1maptx

sptyitmat2maptx

String

""

apcpitmat2maptx

bpcsmkdclrr

Real

0

apcpmkdclrr

bpcsmkdpermr

Real

0

apcpmkdpermr

bpcsmkdpromor

Real

0

apcpmkdpror

bpcpprepacku

Integer

1

apcppckszu

sccpperfgrpll

String

""

apcpperfgrptx

bpcsclrcstu

Real

0

apcpprcclrc

bpcsclrprcu

Real

0

apcpprcclrr

bpcsfprtlu

Real

0

apcpprcinir

bpcspromoprcr

Real

0

apcpprcpror

bpcspermprcr

Real

0

apcpprcr

bpwcpresminu

Integer

0

apcppresminu

bpcsrecc

Real

0

apcprecc

bpcsrecr

Real

0

apcprecr

bpcsrecu

Real

0

apcprecu

sccpsizgrpll

String

""

apcpsftystcku

acwpsizrangetx

String

""

apcpsizgrptx

actyvendorll

String

""

apcpsizrangetx

bpcsslsclrc

Real

0

apcpslsclrc

bpcsslsclrr

Real

0

apcpslsclrr

bpcsslsclru

Real

0

apcpslsclru

bpcsfpslsc

Real

0

apcpslsregc

bpcsfpslsr

Real

0

apcpslsregr

bpcsfpslsu

Real

0

apcpslsregu

bpcpstartweekdt

Date

[Jan 1, 1990]

apcpslsstartd

bpcsstrcntu

Real

0

apcpstru

actyvendorll

String

""

apcpvendortx

bpcpwksclru

Integer

0

apcpweeksclru

bpcpwksregu

Integer

0

apcpweeksregu


MFP Cost to AP Package

The following information is about the MFP Cost to AP integration.

Scripts Used By the MFP Cost to AP Package

  • mfp_to_ap_init.ksh

  • mfp_to_ap_finalize.ksh

Data Mapping for MFP Cost to AP Package

Data is sent when mowpappcpnewb is set to True.

Table 5-8 MFP Cost to AP Data

MFP Cost Expression Expression Type Expression Default Value AP Target Measure

bucpgmpv

Real

0

mfcpposgmr

bucprecc

Real

0

mfcprecc

bucprecu

Real

0

mfcprecu

bucpslsr

Real

0

mfcpslsr

bucpslsu

Real

0

mfcpslsu


MFP Retail to AP Package

The following information is about the MFP Retail to AP integration.

Scripts Used By the MFP Retail to AP Package

  • mfp_to_ap_init.ksh

  • mfp_to_ap_finalize.ksh

Data Mapping for MFP Retail to AP Package

Data is sent when mowpappcpnewb is set to True.

Table 5-9 MFP Retail to AP Data

MFP Retail Expression Expression Type Expression Default Value AP Target Measure

bucpagmpv

Real

0

mfcpposgmr

bucprecc

Real

0

mfcprecc

bucprecr

Real

0

mfcprecr

bucprecu

Real

0

mfcprecu

bucpslsregr +
bucpslsclrr +
bucpslspror

Real

0

mfcpslsr

bucpslsregu +
bucpslsclru +
bucpslsprou

Real

0

mfcpslsu


MFP Cost to IP Package

The following information is about the MFP Cost to IP integration.

Scripts Used By the MFP Cost to IP Package

  • mfp_to_ip_init.ksh

  • mfp_to_ip_finalize.ksh

Data Mapping for MFP Cost to IP Package

The CP Approved data is sent when mowpappcpnewb is set to True.

Table 5-10 MFP Cost to IP: CP Approved Data

MFP Cost Expression Expression Type Expression Default Value IP Target Measure

bucpbopc

Real

0

bucpbopc

bucpbopu

Real

0

bucpbopu

bucpeopc

Real

0

bucpeopc

bucpeopu

Real

0

bucpeopu

bucpgmpv

Real

0

bucpgmpv

bucprecc

Real

0

bucprecc

bucprecu

Real

0

bucprecu

bucpslsc

Real

0

bucpslsc

bucpslsr

Real

0

bucpslsr

bucpslsu

Real

0

bucpslsu

bucpslsnetr

Real

0

bucpslsnetr


The OP Approved data is sent when mowpappopnewb is set to True.

Table 5-11 MFP Cost to IP: OP Approved Data

MFP Cost Expression Expression Type Expression Default Value IP Target Measure

buopbopc

Real

0

buopbopc

buopbopu

Real

0

buopbopu

buopeopc

Real

0

buopeopc

buopeopu

Real

0

buopeopu

buopgmpv

Real

0

buopgmpv

buoprecc

Real

0

buoprecc

buoprecu

Real

0

buoprecu

buopslsc

Real

0

buopslsc

buopslsr

Real

0

buopslsr

buopslsu

Real

0

buopslsu

buopslsnetr

Real

0

buopslsnetr


MFP Retail to IP Package

The following information is about the MFP Retail to IP integration.

Scripts Used By the MFP Retail to IP Package

  • mfp_to_ip_init.ksh

  • mfp_to_ip_finalize.ksh

Data Mapping for MFP Retail to IP Package

The CP Approved data is sent when mowpappcpnewb is set to True.

Table 5-12 MFP Retail to IP: CP Approved Data

MFP Retail Expression Expression Type Expression Default Value IP Target Measure

bucpbopc

Real

0

bucpbopc

bucpbopr

Real

0

bucpbopr

bucpbopu

Real

0

bucpbopu

bucpeopc

Real

0

bucpeopc

bucpeopr

Real

0

bucpeopr

bucpeopu

Real

0

bucpeopu

bucpigmpv

Real

0

bucpgmpv

bucpmkdclrr

Real

0

bucpmkdclrr

bucpmkdpermr

Real

0

bucpmkdpermr

bucpmkdpromor

Real

0

bucpmkdpror

bucprecc

Real

0

bucprecc

bucprecr

Real

0

bucprecr

bucprecu

Real

0

bucprecu

bucpslsclrr

Real

0

bucpslsclrr

bucpslsclru

Real

0

bucpslsclru

bucpslspror

Real

0

bucpslspror

bucpslsprou

Real

0

bucpslsprou

bucpslsregr

Real

0

bucpslsregr

bucpslsregu

Real

0

bucpslsregu

bucpslsnetr

Real

0

bucpslsnetr


The OP Approved data is sent when mowpappopnewb is set to True.

Table 5-13 MFP Retail to IP: OP Approved Data

MFP Retail Expression Expression Type Expression Default Value IP Target Measure

buopbopc

Real

0

buopbopc

buopbopr

Real

0

buopbopr

buopbopu

Real

0

buopbopu

buopeopc

Real

0

buopeopc

buocpeopr

Real

0

buocpeopr

buopeopu

Real

0

buopeopu

buopicogsc

Real

0

buopcogsc

buopigmpv

Real

0

buopgmpv

buopmkdclrr

Real

0

buopmkdclrr

buopmkdpermr

Real

0

buopmkdpermr

buopmkdpromor

Real

0

buopmkdpromor

buoprecc

Real

0

buoprecc

buoprecr

Real

0

buoprecr

buoprecu

Real

0

buoprecu

buopslsclrr

Real

0

buopslsclrr

buopslsclru

Real

0

buopslsclru

buopslspror

Real

0

buopslspror

buopslsprou

Real

0

buopslsprou

buopslsregr

Real

0

buopslsregr

buopslsregu

Real

0

buopslsregu

buopslsnetr

Real

0

buopslsnetr


MFP Finalize Exports Package

There are four packages that export data from MFP Cost and MFP Retail to Assortment Planning (AP) and Item Planning (IP). These packages have two flag measures called Newly Approved. These measures indicate which data has been approved since the last export. The purpose of the MFP Finalize Exports package is to give you a way to reset these flags after MFP exports are completed.

These two flags are boolean measures at the channel/class/week level. A value of True indicates that the corresponding channel/class/week level data has been approved and is ready for export. One measure controls the Current Plan data and the other controls the Original Plan data.

Table 5-14 MFP Finalize Exports Measures

Measure Name Label

mowpappcpnewb

Wp Newly Approved CP (Current Plan flag)

mowpappopnewb

Wp Newly Approved OP (Original Plan flag)


For instance, if you use MFP Retail, AP, and IP, and you approve an MFP plan for fiscal year 2011 (FY2011), this sets the Newly Approved flags to True in the January time frame (for the channels/classes).

If you wanted to export this plan to both AP and IP, perform the following steps:

  1. Run the MFP Retail to AP Package and MFP Retail to IP Package. It does not matter which package you run first.

  2. Run the MFP Finalize Exports package to reset Newly Approved flags to False.

If you do not run the MFP Finalize Exports package and later you approve an MFP plan for FY2012, the FY2011 data is still flagged as Newly Approved. During the next data export, this causes the FY2011 plan to be sent unnecessarily with the FY2012 plan. This slows the export process and may cause discrepancies since MFP exports any saved changes to the FY2011 data since the previous export.

Script Used By the MFP Finalize Exports Package

  • mfp_finalize_exports.ksh

Hierarchy Integration with ODI

If all of the Fashion Planning Bundle applications are on one server or their domains are accessible from one server (for example, through NFS mounts), you only need to run each hierarchy integration package once. However, if you are integrating applications across different servers, the listed integration steps must be repeated with different contexts and agents once for each server is integrated.

Adding New Products: PROD Hierarchy Integration

Sometimes it is required to add new products/SKUs to the product (PROD) hierarchies. But each application's PROD hierarchy typically contains different dimensions. Therefore, the Fashion Planning Bundle provides an integration package named Broadcast PROD Hierarchy that adds new products while maintaining the hierarchy synchronization between all applications.

To add new products, create a prod.csv file (in CSV format) that defines the following information for each new product:

Table 5-15 Prod.csv File Dimension Positions/Labels

Dimension Position / Label

SKU

SKU_LABEL

SKUP

SKUP_LABEL

SKUG

SKUG_LABEL

CLR

CLR_LABEL

SKP1

SKP1_LABEL

SKP2

SKP2_LABEL

VDRC

VDRC_LABEL

VNDR

VNDR_LABEL

CLGP

CLGP_LABEL

SCLS

SCLS_LABEL

CLASS

CLASS_LABEL

ITGP

ITGP_LABEL

PL1

PL1_LABEL

PL2

PL2_LABEL

DEPT

DEPT LABEL

PGRP

PGRP_LABEL

DVSN

DVSN_LABEL

CMPP

CMPP_LABEL


The dimensions in Table 5-15 are the union or superset of the PROD hierarchies for all Fashion Planning Bundle applications. An example file named prod.csv is provided in the $RPAS_HOME/doc directory. You can edit a copy of the file using a spreadsheet program or text editor.

Once the new products and their attributes have been added to prod.csv, perform the following steps to add the products to all applications:

  1. Place the updated prod.csv file in the $RPAS_HOME directory.

  2. In the Projects pane in Designer, open the Interfaces folder, then the Packages folder.

  3. Double-click Broadcast PROD Hierarchy.

  4. Select the context/agents appropriate to the application domain locations.

    Note that the value of the FPB_APPS environment variable for the agent.sh process determines which domains to update. See the Oracle Retail Enabled Oracle Data Integrator Integration Implementation Guide for an example of the FPB_APPS setup.

For more information about each application's PROD hierarchy, see that application's user guide.

Adding New Stores: LOC Hierarchy Integration

The procedure for adding new stores to the location (LOC) hierarchy is similar to that of adding new products. The Broadcast LOC Hierarchy package adds new stores, while maintaining the hierarchy synchronization between applications.

To add new stores, create a loc.csv file (in CSV format) that defines the following information for each new store:

Table 5-16 Loc.csv File Dimension Positions/Labels

Dimension Position/Label

STR

STR_LABEL

DSTR

DSTR_LABEL

RGN

RGN_LABEL

AREA

AREA_LABEL

CHNL

CHNL_LABEL

CHN

CHN_BAEL

COMP

COMP_LABEL


The dimensions in Table 5-16 are the union or superset of the LOC hierarchies for all Fashion Planning Bundle applications. An example file named loc.csv is provided under the $RPAS_HOME/doc directory. You can edit a copy of the file using a spreadsheet program or text editor.

Once the new stores and their attributes have been added to loc.csv, perform the following steps to add the stores to all applications:

  1. Place the updated loc.csv file in the $RPAS_HOME directory.

  2. In the Projects pane in Designer, open the Interfaces folder, then the Packages folder.

  3. Double-click Broadcast LOC Hierarchy.

  4. Select the context/agents appropriate to the application domain locations.

    Note that the value of the FPB_APPS environment variable for the agent.sh process determines which domains to update. See the Oracle Retail Enabled Oracle Data Integrator Integration Implementation Guide for an example of the FPB_APPS setup.

For more information about each application's LOC hierarchy, see that application's user guide.