This chapter discusses important implementation process flow information relating to:
Shifts.
Assignments.
Time category overrides.
Service provider/coordinator role.
Shifts Process Flow
The following diagrams illustrate the process flow for shifts in PeopleSoft Services Procurement:

Shifts Process Flow (1 of 2)

Shifts Process Flow (2 of 2)
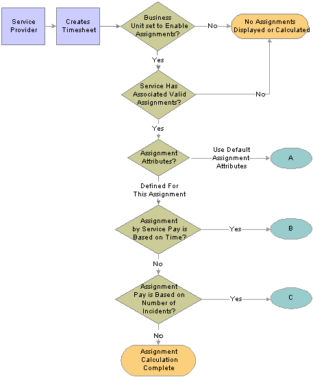
Assignments Process Flow
The following diagrams illustrate the process flow for assignments in PeopleSoft Services Procurement:

Assignments Process Flow (1 of 4)

Assignments Process Flow: A (2 of 4)

Assignments Process Flow: B (3 of 4)

Assignments Process Flow: C (4 of 4)
Time Category Override Process Flow
The following diagram illustrates the process flow for time category overrides in PeopleSoft Services Procurement:

Time Category Override Process Flow
Service Provider/Coordinator Role Process Flow
The following diagram illustrates the process flow for service provider/coordinator role used in PeopleSoft Services Procurement:

Service Provider/Coordinator Combined Role process flow
Service Provider/Coordinator Role — Worklist Information
This section lists the worklist information that is moved or created when you replace a service coordinator on requisitions and work orders.
Requisitions
The following table lists the worklist information that is moved or created when you replace a service coordinator on requisitions:
|
Step |
Requisition Status |
Worklist Description |
Reassign Worklists - Assign To the Team Members* |
|
1 |
Open |
Define Rate worklist entries (depending on the business unit setup information) |
All team members |
|
2 |
Pending/Denied |
Preapproval Sourcing Worklist (based on the allow Sourcing Prior to approval option on the business unit setup) |
All team members |
|
3 |
Approved |
Sourcing Worklist |
All team members |
|
4 |
Sourced |
Approved Worklist Sourcing Worklist Last Bid Worklist (one for each supplier; worklists needs to be triggered in case of a team) |
Default team member |
|
5 |
Filled |
Approved Worklist Sourcing Worklist Work Order Creation Worklist |
Default team member |
|
6 |
Canceled |
None |
None |
|
7 |
Closed |
None |
None |
*When no team is involved, the Worklist items will be assigned to the specific replacement service coordinator.
Work Orders
The following table lists the worklist information that is moved or created when you replace a service coordinator on work orders:
|
Step |
Requisition Status |
Worklist Description |
Reassign Worklists - Assign To the Team Members* |
|
1 |
Open/Denied |
Define Rate worklist entries (depending on the business unit setup information) Alert Worklist Entries |
All team members |
|
2 |
Submitted |
Alert Worklist Entries |
Default team member |
|
3 |
Approved |
Approved Worklist, Alert Worklist Entries |
Default team member |
|
4 |
Released |
Alert Worklist Entries Survey Worklist Entries |
Default team member |
|
5 |
Canceled/Closed/Terminate |
Alert Worklist Entries Survey Worklist Entries |
Default team member |
|
6 |
Extended/Reassign |
None |
None |
*When no team is involved, the Worklist items will be assigned to the specific replacement service coordinator.