This section provides an overview of cost object tracking in manufacturing and discusses:
Cost object information entry in Work Orders.
Cost information update in Manufacturing Accounting.
Understanding Cost Object Tracking in ManufacturingA work order is a request to produce a certain quantity of an item by a given date. Work orders communicate information about unique tasks to others who are involved. You can assign record types to a work order and then enter descriptive information into each record type to document the specific details about the task. When you enter a work order, the system also captures cost object information that is useful for activity-based costing or managerial accounting.
The JD Edwards EnterpriseOne Manufacturing Accounting system tracks costs that are associated with work orders and creates journal entries for all shop floor transactions. Each step in the work order process can affect manufacturing accounting. When you complete any step in the process, you create a transaction that can be the source of a variance. The system calculates the variances when you run Journal Entries for Variances.
Example: Cost Management in Manufacturing
Company 200 sells bicycles with either a standard or custom two-tone paint finish. Depending upon the sales order, it paints adult and youth bicycle frames with either a standard finish or a custom two-tone finish. The company uses a standard cost for its painting. The paint work center calculates an additional 2 percent factor for rework as part of its 30 percent overhead factor. To determine whether the standard cost and rework factor are correctly allocated to each type of frame, the company wants to:
Count the number of bicycle frames painted and reworked.
Calculate the profit for each frame type.
Recalculate the inventory value for each frame type.
Adjust the standard cost for each frame type.
Adjust the overhead factor for the paint work center.
This managerial accounting scenario is designed to analyze the labor and machine costs to:
Paint a standard frame.
Paint a custom two-tone frame.
Rework frames.
Additionally, it calculates the number of bicycle frames that are painted and reworked by type of bicycle frame.
Transactions originate as follows:
Routing types - work orders.
Frame type - inventory.
Standard cost to paint frames - manufacturing.
Actual cost, at standard rate, to paint bicycle frames - cost analyzer.
Occasionally, the painted frame does not meet the inspection criteria, which creates rework to strip and repaint the bicycle frames. Because the company does not know the exact amount of rework, it includes a 2 percent rework factor as part of the 30 percent overhead factor for the work center.
Whenever frames are reworked, the process is assigned a new work order with a different routing type. However, the company does not know how many of its work orders are a result of a product that requires rework. Therefore, they cannot determine the percentage of products that require rework.
The company suspects that both the standard painting cost and the paint center overhead factor may be incorrect. It thinks the rework is due primarily to custom painting. If this assumption is correct, the company needs to:
Reallocate the costs of goods sold.
Reallocate the inventory cost.
Reduce the overhead factor for the paint center.
Increase the extra costs for custom painted frames.
The company wants to analyze the standard and actual costs. It wants to track and calculate the percentage of rework by item and product type for all of the bicycle frames that it paints so that it can calculate the actual rework cost.
As a result of using cost objects to identify product families and work order types, the company could associate these objects to the type of painting that is required for a bicycle frame, as well as determine actual cost, at standard rate, for the paint and rework process.
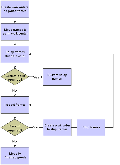
The following graphic illustrates the manufacturing process. Bold captions identify where cost objects are associated with product families and process steps.

Manufacturing process

Cost Object Information Entry in Work OrdersWork orders communicate information about unique tasks to others who are involved. You can assign record types to a work order and then enter descriptive information into each record type to note the specific details about the task. For example, you might want to include special instructions, and the parts and tools that are needed to complete the task.
When you extract cost object information from a work order, you can base driver information on any field in the Work Order Master File table (F4801). For example, you can base driver volumes on the number of work orders per item, and so on. Since any field can be defined in the cost object rules, you do not need to enter additional cost object information in a work order. You use the flex accounting rules with the predefined cost object rule to automatically retrieve cost object information from the application.
The system stores work order master records in the Work Order Master File table.
See Setting Up Drivers.
See Setting Up Flex Accounting.
See Also

Cost Information Update in Manufacturing AccountingYou create journal entries for work in process (issues, labor entry, and machine run time), completions, and manufacturing variances before you post these transactions to the general ledger. For cost management, the system updates the subledger, cost object, and item fields.
In the JD Edwards EnterpriseOne Manufacturing Accounting system, you use programs to create journal entries for various types of shop floor activity, including:
Material issues
Labor and machine reporting
Completions
Scrap
Variances
Engineering
Planned
Material usage (actual)
Labor efficiency (actual)
Other (volume)
To enter detail journal entries for a work order or rate schedule by cost component, enter a different object or subsidiary account number for each cost component.
For example:
|
Cost Component |
Business Unit |
Account Number |
|
A1 |
M30 |
1341 |
|
B1 |
M30 |
1342 |
|
B2 |
M30 |
1343 |
To summarize the cost components for an item on a work order into a single journal entry, enter the costs with the same object and subsidiary account number.
For example:
|
Cost Component |
Business Unit |
Account Number |
|
A1 |
M30 |
1340 |
|
B1 |
M30 |
1340 |
|
B2 |
M30 |
1340 |
In addition, you can set processing options to:
Summarize material issues (document type IM) by account number within a work order.
One journal entry exists for each unique combination of account number and work order number.
Summarize all journal entries by account number across work orders.
One entry exists for the batch for each account. The entry is the sum of all work order transactions for each account by document type.
Print a summarized Accounting Transaction report.
Activate flex sales accounting to find rules that indicate how to populate cost objects.
If you summarize journal entries across work orders, the program batches the appropriate work orders and then assigns a new work order number to the batch. This summarized work order number appears on inquiry forms and reports, but does not refer to an actual work order.
The system uses the following data to match the transaction to the AAI account:
Work order type for the AAI.
Company number that is associated with the work order or component branch/plant.
If the system does not find a match, it uses 00000.
Document type that is associated with the transaction.
GL category code for the transaction item. If the system does not find a match, it uses **** (four asterisks).
Cost component.
Branch/plant.
See Also
Creating Journal Entries for Work in Process or Completions