This chapter provides an overview of campaign management and discusses how to:
Manage general initiative information.
Set campaign initiative goals.
View a prospect list.
Generate the campaign progress report.
View the top donors to a campaign.
View a summary of campaign initiatives.
See Also
Understanding Campaign Management
This section lists prerequisites and discusses campaign management.

Prerequisites
Before you can manage a campaign, you must have one set up. There are common initiative setup pages for this task, and also campaign-specific setup pages that enable you to complete campaign setup.
See Setting Up Campaigns.

Campaign Management
A campaign is an organized institutional effort targeted to a specific constituency that occurs over a specified period of time with specific purposes and goals. Campaigns can be annual or multiyear. Many campaigns start in a silent, nonpublic phase that serves to identify the pace-setting gifts that form the nucleus fund of the campaign. After the momentum is created from this private phase, the campaign is taken public to complete the goals of the campaign. As a campaign moves through its strategic plan, you can track progress in its entirety and through annual, unit, and department goals.
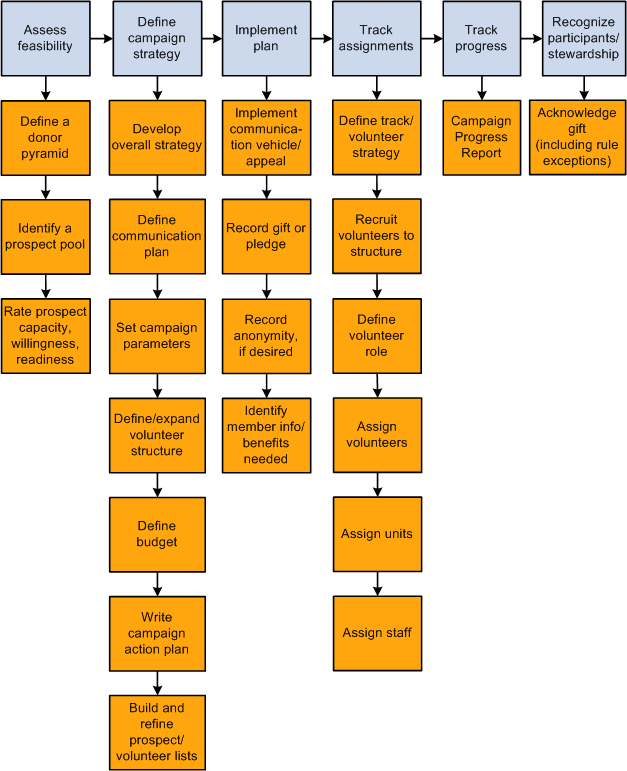
The following diagram gives an overview of the Contributor Relations features that assist your institution with its campaign management processes, and their subtasks. These features are, in order: assess feasibility, define campaign strategy, implement plan, track assignments, track progress, and recognize participants.

Contributor Relations campaign management features
A campaign is one type of initiative in Contributor Relations. All initiative types share some common management pages. Some initiatives, such as campaigns, require additional management that is specific to their purpose. The campaign-specific management is covered in this chapter; refer to the following chapter for information about managing all types of initiatives.
See Also
Managing General Initiative InformationYou manage campaigns in Contributor Relations by using the common initiative functionality found throughout the system. Initiatives are the common link between campaigns, events, volunteer efforts, and membership initiatives at your institution.
To manage a campaign, a campaign initiative must exist for each new campaign at your institution. Use the Campaign Initiative component to begin the process of defining a new campaign at your institution. When you create a campaign initiative, you also create, its audience, resources, any related initiatives, and a public relations plan. You can then use this chapter to manage the remaining campaign-specific functionality.
See Managing Initiatives.
Setting Campaign Initiative Goals
Many campaign initiatives at your institution might have intermediate goals or milestones in addition to an overall goal. This section discusses how to:
Set intermediate goals for campaigns.
Set annual goals.
Set department goals.
Set unit goals.

Pages Used to Set Campaign Initiative Goals|
Page Name |
Definition Name |
Navigation |
Usage |
|
AV_INTV_CMPGN_GOAL |
Contributor Relations, Initiatives, Campaign Initiatives, Manage Campaigns, Campaign Goals, Initiative Goals |
Set intermediate goals or milestone for an initiative. |
|
|
AV_CMPGN_ANNUAL |
Contributor Relations, Initiatives, Campaign Initiatives, Manage Campaigns, Campaign Goals, Annual Goals |
Set goals for each year of the campaign cycle. |
|
|
AV_CMPGN_DEPT_GOAL |
Contributor Relations, Initiatives, Campaign Initiatives, Manage Campaigns, Campaign Goals, Department Goals |
Set campaign goals for specific departments at your institution. |
|
|
AV_CMPGN_UNIT_GOAL |
Contributor Relations, Initiatives, Campaign Initiatives, Manage Campaigns, Campaign Goals, Unit Goals |
Set campaign goals for units that you have defined. |

Setting Intermediate Goals for Campaigns
Access the Initiative Goals page (Contributor Relations, Initiatives, Campaign Initiatives, Manage Campaigns, Campaign Goals, Initiative Goals). This page enables you to break down the initiative's overall goal into measurable milestones, to be used in custom reports.
Upon entering this page the Campaign name, Financial Goal, and % Particptn Goal (percent participation goal) for the initiative appear. Values for these fields are based on the values entered in the Campaign Initiatives component.
|
Target Date |
Select the target date or date by which the goal might be reached. |
|
Goal Type |
Select the goal type or the measurement by which you track the goal's progress. Valid goal types are % Income, Financial, % Participation, Number of Donors, and Number of Volunteers. Your institution can define additional goal types. |
|
Audience Code |
Select the audience code the goal pertains to. Only those populations defined by your institution with the type of Segmentation for this initiative on the Audience page are available. That signifies that they are part of a target audience for some kind of ask, such as an invitation or event. |

Setting Annual Goals
Access the Annual Goals page (Contributor Relations, Initiatives, Campaign Initiatives, Manage Campaigns, Campaign Goals, Annual Goals).
Campaigns can be one-year or multiyear efforts. When the start and end dates are saved for a campaign, the system creates an annual goals record for each year of the campaign. If the campaign dates change, the annual goals records change accordingly. For example, if a campaign is extended, additional annual goals records are created. If it is shortened, the number of annual goals records is reduced to the new shorter campaign period. However, the annual goals that have been entered are not redistributed over the new campaign period. They must be adjusted manually.
Goals should be set at the beginning of the campaign and should rarely change. The goals set here can be used in custom reports.
|
Campaign Year |
Displays the year of the campaign as defined by the length of the campaign. For example, if this campaign lasts three years, then there should be annual goals for each year, and thus, three campaign years. |
|
Dollar Goal |
Enter the monetary portion of the overall goal that you expect to receive during this campaign year. |
|
Avg Gift Goal (average gift goal) |
Enter the expected gift when averaged out over all donors for this campaign year. |
|
Pct Increase (percentage increase) |
Enter the increase in overall giving from one year to the next. |
|
Nbr Donors Goal (number of donors goal) |
Enter the anticipated number of donors for this campaign year. |
|
Nbr Vol Goal (number of volunteers goal) |
Enter the anticipated number of volunteers who will be involved with the campaign during this goal year. |
|
Nbr Prspct Goal (number of prospects goal) |
Enter the anticipated number of prospects who will be available for contact during the campaign year. |
|
Goal Amount |
Enter the amount to receive from constituents who share a particular constituent type. Goals can be set by constituent type for each campaign year. |
|
Nbr Donors (number of donors) |
Enter the number of donors who share a particular constituent type from which to receive campaign contributions. |

Setting Department Goals
Access the Department Goals page (Contributor Relations, Initiatives, Campaign Initiatives, Manage Campaigns, Campaign Goals, Department Goals).
Departments at your institution can be assigned a total dollar amount that is their goal amount to raise for each campaign year.
|
Department |
Select the department responsible for the campaign goal. This prompt box contains a listing of all the departments associated with the setID for the business unit that you select for this initiative. |
|
Goal Amount |
Enter the portion of the overall campaign goal your institution expects to receive through giving to the specific department during this campaign year. |

Setting Unit Goals
Access the Unit Goals page (Contributor Relations, Initiatives, Campaign Initiatives, Manage Campaigns, Campaign Goals, Unit Goals).
Units are assigned by the institution. Like departments, they can be assigned a total dollar amount that is their goal to raise for the campaign year. However, units differ from departments in that they are information structures outside the formal department structure of your institution. An example might be a section of the department that might have specific goals for this campaign year such as a journalism lectureship that resides within the Communications department.
|
Unit Code |
Select a unit code from the available options. |
|
Goal Amount |
Enter the portion of the overall campaign goal your institution expects to receive through giving to the unit that you selected for this campaign year. |
Viewing a Prospect List
This section discusses how to view a prospect list.

Pages Used to View a Prospect List|
Page Name |
Definition Name |
Navigation |
Usage |
|
AV_CMPGN_PROSPECTS |
Contributor Relations, Initiatives, Campaign Initiatives, Prospect List |
View a list of the constituents who are linked to a campaign as a prospect. Each prospect is listed on this page only once, even though he or she can be linked to the campaign through more than one action or strategy. |
|
|
AV_ACTN_SMRY_SP |
Click the Details link on the Prospect List page. |
View additional information about a prospect's outstanding and completed asks. |

Viewing Prospects
Access the Prospect List page (Contributor Relations, Initiatives, Campaign Initiatives, Prospect List).
This page is useful to view prospect asks, both outstanding and completed.
You can build a workset from the prospects listed on this page.
See Also
Building a Workset From a Page in the System
Generating the Campaign Progress Report
This section discusses how to generate campaign progress reports.

Page Used to Generate the Campaign Progress Report|
Page Name |
Definition Name |
Navigation |
Usage |
|
AV_RUNCTL_CAMPR |
Contributor Relations, CR Reports, Giving Reports, Campaign Progress Report |
Generate the Campaign Progress report for a specific institution and campaign. |

Generating Campaign Progress Reports
The Campaign Progress report summarizes the progress of a campaign in relation to its goals. The report includes information about the financial goal, current gifts, deferred gifts, and so on. If you include related campaigns in the report, a campaign summary is generated that totals the progress for the campaign and its related campaigns of a lower reporting level together.
Access the Campaign Progress Report page (Contributor Relations, CR Reports, Giving Reports, Campaign Progress Report).
|
Institution |
Select the institution for which to generate a report. |
|
Campaign |
Select the campaign for which to view progress. Campaigns are broad fund-raising efforts at your institution. |
|
Include Related Campaigns |
Select to include campaigns related to the campaign that you selected in the report. Any campaigns of a lower reporting level that you related to this campaign on the Related Initiatives page is included as a separate page in the report. The system also generates a summary of campaign progress that rolls up totals from all related campaigns. Example: the Campaign 2001 is a level 1 campaign. Related to the Campaign 2001 are level 2 campaign Athletic Facilities and level 2 campaign Library Endowment. If you select the Include Other Campaign check box, the Campaign Progress report generates four pages. The first three pages are individual progress reports for each campaign, and the final is a summary page including combined totals for all three campaigns. |
When you click the Run button, Process Scheduler runs the AVCAMPRO process at user-defined intervals.
See Also
Contributor Relations Reports: Selected Reports
Viewing the Top Donors to a Campaign
This section discusses how to view a summary of the top donors assigned to a campaign.

Page Used to View Top Donors to a Campaign|
Page Name |
Definition Name |
Navigation |
Usage |
|
AV_CMPGN_TTG_LIST |
Contributor Relations, Initiatives, Campaign Initiatives, Top Campaign Donors |
View summary information about the top donors to a campaign. |

Viewing Top Donor Summaries
Access the Top Donors page (Contributor Relations, Initiatives, Campaign Initiatives, Top Campaign Donors).
This page contains ID, Name, Commitment Amount, Constituent Type, and information about whether they pledged the amount or gave it as a gift. You can view up to 25 donors on this page.
You can also build a workset from the donors listed on this page. You might want to create a workset from this donor list that you could then target the next time for something similar.
See Also
Building a Workset From a Page in the System
Viewing a Summary of Campaign Initiatives
This section discusses how to view summaries of campaign initiatives.

Pages Used to View a Summary of Campaign Initiatives|
Page Name |
Definition Name |
Navigation |
Usage |
|
AV_CMPGN_SUMMARY |
Contributor Relations, Initiatives, Campaign Initiatives, Campaign Summary |
View a summary of all the campaigns at your institution. |
|
|
AV_INTV_DTL_SP |
Click the Details link on the Campaign Summary page. |
Access additional information about an initiative. |

Viewing Campaign Summary Information
Access the Campaign Summary page (Contributor Relations, Initiatives, Campaign Initiatives, Campaign Summary). You can view only active campaigns, past campaigns, or both.
Select an institution for which you want to view campaigns and the time frame to view. The list of campaigns provides summary information such as the campaign's financial goal, actual amount collected, start and end dates, and number of donors and prospects.
|
Details |
Click this link to access the Initiative Detail Page, which displays detailed information about the campaign. |
See Also

Viewing Initiative Details
Access the Initiative Detail page (Click the Details link on the Campaign Summary page).
|
Sub-Goals Defined |
Indicates that sub-goals have been defined for this initiative. |
|
Audience Defined |
Indicates that an audience has been defined for this initiative on the Audience page. |
|
Resources Defined |
Indicates that resources have been assigned to this initiative on the Resources page. |
|
Related CMP Intv (related campaign initiative) |
Indicates that a campaign initiative has been linked to this initiative on the Related Initiatives page. |
|
Related MBR Intv (related member initiative) |
Indicates that a membership initiative has been linked to this initiative on the Related Initiatives page. |
|
Related VOL Intv (related volunteer initiative) |
Indicates that a volunteer initiative has been linked to this initiative on the Related Initiatives page. |
|
Related EVT Intv (related event initiative) |
Indicates that an event initiative has been linked to this initiative on the Related Initiatives page. |
|
Related OTH Intv (related other initiative) |
Indicates that an initiative with the type of other has been linked to this initiative on the Related Initiatives page. |