This chapter contains information on the following topics:
Oracle CEP provides standards-based interfaces that are fully compliant with the Java Management Extensions (JMX) specification. Software developers can use these interfaces to monitor Oracle CEP MBeans, to change the configuration of an Oracle CEP domain, and to monitor Oracle CEP applications.
For more information, see:
Before you can manage Oracle CEP applications, servers, and domains using JMX and Oracle CEP MBeans, you must first configure the JMX service on your Oracle CEP server.
You configure the Oracle CEP JMX service using the following elements in the config.xml file that describes your Oracle CEP domain:
jmx: See Section 12.2.1, "jmx Configuration Object" for details.
rmi: See Section 12.2.2, "rmi Configuration Object" for details.
jndi-context: See Section 12.2.3, "jndi-context Configuration Object" for details.
exported-jndi-context: See Section 12.2.4, "exported-jndi-context Configuration Object" for details
For more information, see Section 12.2, "Configuring JMX".
Oracle CEP applications define an event processing network (EPN) that is made up of components such as adapters, channels, and processors. You deploy these applications to an Oracle CEP instance that has been started in a domain.
Note:
Components are also sometimes referred to as stages, in particular in the management Javadocs. However, for consistency with the rest of the Oracle CEP documentation, this section uses the term components.You can dynamically configure each component in the EPN using managed beans, or MBeans. Typical configuration tasks include adding and removing Oracle CQL or EPL rules, changing channel max size, subscribing to notifications, and executing operations.
You manipulate the MBeans using any of the following:
Oracle CEP Visualizer: the Oracle CEP graphical administration console.
For more information, see Oracle Complex Event Processing Visualizer User's Guide.
wlevs.Admin: the Oracle CEP command-line administration utility.
For more information, see Appendix A, "wlevs.Admin Command-Line Reference".
Deployer: the Oracle CEP command-line deployment utility.
For more information, see Appendix B, "Deployer Command-Line Reference".
jconsole: the JMX console that the Java JDK provides.
Your own Java code using standard JMX APIs: http://java.sun.com/javase/technologies/core/mntr-mgmt/javamanagement.
This section describes:
For more information, see:
To access Oracle CEP MBeans, you must first connect to the Oracle CEP JMX server.
Oracle CEP does not support the JRMP protocol. Instead, JMX clients must use the more secure MSA protocol for both local and remote access to the Oracle CEP JMX server.
When you connect to the Oracle CEP JMX server that is running on localhost or on a remote host, you must copy the following Oracle CEP server JAR files to the client classpath of the host from which you want to connect to the Oracle CEP server:
ORACLE_CEP_HOME\modules\com.bea.core.jmx_8.0.0.0.jar
ORACLE_CEP_HOME\modules\com.bea.core.rmi_7.0.0.0.jar
ORACLE_CEP_HOME\modules\com.bea.core.jndi.context_8.0.0.0.jar
ORACLE_CEP_HOME\modules\com.bea.core.logging_1.8.0.0.jar
ORACLE_CEP_HOME\modules\com.bea.core.bootbundle_11.0.0.0.jar
Where ORACLE_CEP_HOME refers to the directory in which you installed Oracle CEP (such as d:\oracle_home).
You must launch your JMX client (such as jconsole) using the following command line options and classpath (split for readability; in practice, the command should be on one line):
prompt> java -Djmx.remote.protocol.provider.pkgs=com.bea.core.jmx.remote.provider -Dmx4j.remote.resolver.pkgs=com.bea.core.jmx.remote.resolver -Djava.naming.factory.initial=com.bea.core.jndi.context.ContextFactory -classpath %JAVA_HOME%\lib\jconsole.jar;MODULE_HOME\modules\com.bea.core.jmx_8.0.0.0.jar; MODULE_HOME\modules\com.bea.core.rmi_7.0.0.0.jar;MODULE_HOME\modules\com.bea.core.jndi.context_7.0.0.0.jar; MODULE_HOME\modules\com.bea.core.logging_1.5.0.0.jar;MODULE_HOME\modules\com.bea.core.bootbundle_8.0.0.0.jar sun.tools.jconsole.JConsole
Where MODULE_HOME is the directory you copied the Oracle CEP server JAR files to.
To connect to the Oracle CEP JMX server, you must use the JMX URL service:jmx:msarmi://HOST-NAME:port/jndi/jmxconnector so that you are always using the MSA connector (where HOST-NAME is either localhost or the name of the remote host and port is the Oracle CEP server JNDI port ).
For more information, see:
You can also perform some configuration and application life cycle management of the server, domain, and deployed applications using MBeans, although this section predominantly describes configuring individual application components. However, because server, domain, and application configuration is also done using MBeans, much of the information in this section is applicable.
Each component in a deployed application (adapter, channel, or processor) has a configuration MBean that manages the underlying configuration of the component. Each type of component has its own set of manageable artifacts. For example, you can dynamically configure the maximum number of threads for a channel or the Oracle CQL rules associated with a processor.
Oracle CEP exposes the following types of MBeans:
Configuration MBeans—Contain information about the configuration of components in an EPN, a deployed Oracle CEP application, the server and domain configurations. These MBeans have a fixed management interface and represent the information contained in the domain config.xml file and the component configuration XML files. Examples of standard MBeans include CQLProcessorMBean and EventChannelMBean.
Runtime MBeans—Contain information about throughput and latency of a component.
For full reference information about Oracle CEP MBeans and management in general, see the following classes in the Oracle Fusion Middleware Java API Reference for Oracle Complex Event Processing:
com.bea.wlevs.management.configuration
com.bea.wlevs.management.runtime
com.bea.wlevs.monitor.management
com.bea.wlevs.monitor
com.bea.wlevs.processor.epl.management
com.bea.wlevs.deployment.mbean
This section describes:
When you deploy an Oracle CEP application, the server automatically creates a configuration MBean for each component in the EPN whose manageability has been enabled, or in other words, for each component registered in the EPN assembly file. If you have extended the configuration of an adapter, then the server deploys a custom configuration MBean for the adapter.
Using JMX, you can dynamically configure the component using its configuration MBean. For example, using the StreamMBean.setMaxSize() method you can set the size of a channel component.
Oracle CEP configuration MBeans are arranged in a hierarchy. The object name of each MBean reflects its position in the hierarchy. A typical object naming pattern is as follows:
com.bea.wlevs:Name=name,Type=type,[TypeOfParentMBean=NameOfParentMBean]
where:
com.bea.wlevs: is the JMX domain name.
Name=name,Type=type,[TypeOfParentMBean=NameOfParentMBean] is a set of JMX key properties.
The order of the key properties is not significant, but the object name must begin with com.bea:wlevs:.
For example, the object name of the MBean corresponding to a processor called myprocessor in the application myapplication in the domain is as follows:
com.bea.wlevs:Name=myprocessor,Type=EPLProcessor,Application=myapplication
Table 12-1 describes the key properties that Oracle CEP encodes in its MBean object names.
Table 12-1 Oracle CEP MBean Object Name Key Properties
| This Key Property | Specifies |
|---|---|
Name=name
|
The string that you provided when you created the resource that the MBean represents. This is typically the name of a component. The name of a particular component is specified in the EPN assembly file using the For example, in the case of processors, the entry in the EPN assembly file might look like the following: <wlevs:processor id="myprocessor" advertise="true" /> In this case, the key property would be |
Type=type
|
The short name of the MBean's type. The short name is the unqualified type name without the For example, for an MBean that is an instance of the |
TypeOfParentMBean=NameOfParentMBean
|
Specifies the type and name of the parent MBean. For components, this is always The name of a particular Oracle CEP application is specified with the Manifest-Version: 1.0 Archiver-Version: Build-Jdk: 1.5.0_06 .... Bundle-SymbolicName: myapplication then the key property would be |
Table 12-2 shows examples of configuration MBean objects names that correspond to the component declarations in the HelloWorld sample EPN assembly file. In each example, the application name is helloworld and the domain name is mydomain.
Table 12-2 Component Declaration Example With Corresponding MBean Object Names
| EPN Assembly File Component Declaration | Corresponding Configuration MBean Object Name |
|---|---|
<wlevs:processor id="helloworldProcessor" /> |
com.bea.wlevs:Name=helloworldProcessor,Type=EPLProcessor,Application=helloworld,Domain=mydomain
|
<wlevs:channel id="helloworldInstream"> <wlevs:listener ref="helloworldProcessor"/> <wlevs:source ref="helloworldAdapter"/> </wlevs:channel> |
com.bea.wlevs:Name=helloworldInstream,Type=Channel,Application=helloworld,Domain=mydomain
|
You can also gather monitoring information for each component in the EPN using runtime MBeans. Oracle CEP server defines the following metrics that you can monitor for each component:
Throughput—The number of events processed by the component. The parameters for this metric are: throughput time interval, aggregation time interval, the unit of time for the intervals.
Average Latency—The average amount of time it takes an event to pass through a component, or latency. Parameters: aggregation time interval, the unit of time for the interval.
Maximum Latency—The maximum amount of time it takes an event to pass through a component. Parameters: aggregation time interval, the unit of time for the interval.
Average Latency Threshold—Specifies whether the average latency of events between the start- and end-points of a component crosses a specified threshold. Parameters: aggregation time interval, threshold, the unit of time for the interval.
Runtime MBeans are named using the same pattern as with configuration mbeans except for one extra property: Direction. This property has two valid values: OUTBOUND or INBOUND that refer to the point at which you want to gather the statistic OUTBOUND means that you want to gather throughput or latency as events flow out of the specified component; similarly INBOUND means you want to gather the monitoring information as events flow into a component.
For example, the object name of the runtime MBean corresponding to a processor called myprocessor in the application myapplication, in which events will be monitored as they flow into the component, is as follows:
com.bea.wlevs:Name=myprocessor,Type=EPLProcessor,Application=myapplication,Direction=INBOUND
See Section 12.1.3.1.1, "Configuration MBean Naming" for details about configuration MBean naming.
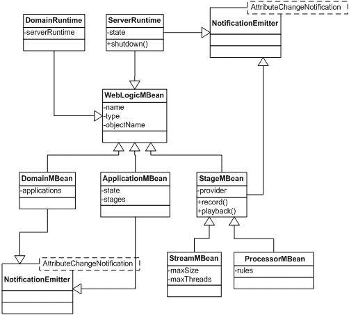
Figure 12-1 describes the Oracle CEP MBean tree.
All MBeans must be registered in an MBean server under an object name of type javax.management.ObjectName. Oracle CEP follows a convention in which object names for child MBeans contain part of its parent MBean object name.
There are two main MBean roots: DomainMBean and DomainRuntimeMBean. The former includes configuration MBeans for the entire domain, the latter contains runtime information, such as statistics, and local services, such as Monitor, that are generally scoped to a single server instance.
ApplicationMBean is a child of the DomainMBean instead of the ServerMBean. This is because an application is unique within a domain, and can span multiple servers.
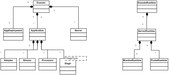
Figure 12-2 shows the main classes and relationships that make up the object model.
Figure 12-2 Oracle CEP MBean Object Model

Most MBeans are notification emitters that generate AttributeChangeNotifications. In other words, a JMX client can register to receive attribute change notifications regarding changes to application state, insertion and removal of applications at the domain, channel size and thread changes, insertion and removal of rules, and so on.
You configure the Oracle CEP JMX service using the following elements in the config.xml file that describes your Oracle CEP domain:
jmx: See Section 12.2.1, "jmx Configuration Object" for details.
rmi: See Section 12.2.2, "rmi Configuration Object" for details.
jndi-context: See Section 12.2.3, "jndi-context Configuration Object" for details.
exported-jndi-context: See Section 12.2.4, "exported-jndi-context Configuration Object" for details
For information on security configuration tasks that affect JMX, see Section 10.8.2, "Configuring JMX Security".
For more information, see:
Table 12-3 lists the jmx element child elements in the config.xml file that you must configure.
The Oracle CEP RMI service provides:
Ability to register a POJO interface in a server for remote method invocation from a client.
Ability to register for any context propagation from the client to the server on a remote method invocation, intercept, and act on this propagated context in the server.
Table 12-4 lists the rmi element child elements in the config.xml file that you use to export server-side objects to remote clients.
Table 12-4 Configuration Parameters for the rmi Element
| Parameter | Type | Description |
|---|---|---|
heartbeat-period |
int |
The number of failed heartbeat attempts before triggering disconnect notifications to all registered listeners. |
http-service-name |
String |
The name of the HTTP service used to register remote objects (such as Jetty, see Section 11.1, "Overview of Jetty Support in Oracle Complex Event Processing"). |
heartbeat-interval |
int |
The amount of time, in milliseconds, between heartbeats. Once the number of unsuccessful heartbeat attempts has reached the value specified by the |
name |
String |
The name of this configuration object. |
The JNDI Factory Manager is responsible for supporting JNDI in an OSGi environment. It allows JNDI providers to be supplied as OSGi bundles, and for code running inside OSGi bundles to have full access to the JNDI environment.
The Factory Manager consists of two components:
An OSGi bundle, which provides the OSGi-specific factory management code, to look up JNDI objects using the appropriate OSGi classloader.
JNDI "glue code," internal to Oracle CEP, that initializes the JNDI environment to support the factory manager bundle.
Table 12-5 lists the jndi-context element child elements in the config.xml file that you must configure.
Requires a configured Section 12.2.3, "jndi-context Configuration Object."
Use this configuration object to export a remote JNDI service to a client using RMI. A JNDI context is registered with the RMI service to provide remote access to clients that pass a provider URL parameter in their InitialContext object.
Table 12-6 lists the exported-jndi-context element child elements in the config.xml file that you must configure.
Table 12-6 Configuration Parameters for the exported-jndi-context Element
| Parameter | Type | Description |
|---|---|---|
rmi-service-name |
String |
The name of the RMI service that should be used to serve this JNDI context over the network. It must match an existing |
name |
String |
The name of this configuration object. The value of this element must be different from the value of the |
Example 12-1 shows a config.xml snippet with JMX configuration; only relevant parts of the file are shown.
Example 12-1 JMX Configuration
<config>
<netio>
<name>JettyNetio</name>
<port>12345</port>
</netio>
<work-manager>
<name>WM</name>
<fairshare>5</fairshare>
<min-threads-constraint>1</min-threads-constraint>
<max-threads-constraint>4</max-threads-constraint>
</work-manager>
<jetty>
<name>TestJetty</name>
<work-manager-name>WM</work-manager-name>
<network-io-name>JettyNetio</network-io-name>
</jetty>
<rmi>
<name>RMI</name>
<http-service-name>TestJetty</http-service-name>
</rmi>
<jndi-context>
<name>JNDI</name>
</jndi-context>
<exported-jndi-context>
<name>exportedJNDI</name>
<rmi-service-name>RMI</rmi-service-name>
</exported-jndi-context>
<jmx>
<jndi-service-name>JNDI</jndi-service-name>
<rmi-service-name>RMI</rmi-service-name>
</jmx>
</config>
This section describes detailed examples of managing Oracle CEP components using JMX, including:
Note:
When using JConsole, you must start it with the Oracle CEPwlevsjconsole.cmd or wlevsjconsole.sh script. You cannot start jconsole directly.For more information, see:
This section describes how to write Java code using the JMX API (http://java.sun.com/javase/technologies/core/mntr-mgmt/javamanagement) to connect to the Oracle CEP JMX server from a non-Oracle CEP client. This is the first step to all programmatic JMX management.
For information on connecting to the Oracle CEP JMX server from another Oracle CEP server, see Section 12.3.2, "How to Programmatically Connect to the Oracle CEP JMX Server From an Oracle CEP Client".
To programmatically connect to the Oracle CEP JMX server from a non-Oracle CEP client:
Be sure that the JMX service is configured for your domain.
For details see Section 12.2, "Configuring JMX" .
Write the http://java.sun.com/javase/technologies/core/mntr-mgmt/javamanagement Java code to configure the component using the appropriate MBean.
Consider the following JMX programming hints.
One of the first things you must do in your JMX program is to establish a connection to the JMX server running in the Oracle CEP server as Example 12-2 shows.
Example 12-2 Establishing a Connection to the Oracle CEP JMX Server
public static void initConnection(String hostname, int port, String username, char[] password)
throws IOException,MalformedURLException {
Map<String,Object> env = makeSecureEnv();
env.put("jmx.remote.protocol.provider.pkgs","com.bea.core.jmx.remote.provider");
env.put("mx4j.remote.resolver.pkgs","com.bea.core.jmx.remote.resolver");
env.put("java.naming.factory.initial","com.bea.core.jndi.context.ContextFactory");
JMXServiceURL serviceUrl = new JMXServiceURL(
"MSARMI","localhost",9002,"/jndi/jmxconnector"
);
System.out.println("Service: " + serviceURL.toString());
JMXConnector connector = JMXConnectorFactory.connect(serviceUrl,env);
MBeanServerConnection connection = connector.getMBeanServerConnection();
}
// The JMXConnectorFactory.connect() method's second parameter is a Map object that sets up a
// secure environment using the makeSecureEnv() method, which looks like the following:
private static Map<String,Object> makeSecureEnv() {
Map<String,Object> env = new HashMap<String,Object>();
String username = "wlevs" ;
char[] password = { 'w','l','e','v','s' };
env.put(JMXConnector.CREDENTIALS, new Serializable[]{username,password});
env.put("jmx.remote.authenticator", "com.bea.core.jmx.server.CEAuthenticator");
System.setProperty("jmx.remote.authenticator", "com.bea.core.jmx.server.CEAuthenticator");
return env;
}
This section describes how to write Java code using the JMX API (http://java.sun.com/javase/technologies/core/mntr-mgmt/javamanagement) to connect to the Oracle CEP JMX server from another Oracle CEP server. This is the first step to all programmatic JMX management.
For information on connecting to the Oracle CEP JMX server from a non-Oracle CEP client, see Section 12.3.1, "How to Programmatically Connect to the Oracle CEP JMX Server From a Non-Oracle CEP Client".
To programmatically connect to the Oracle CEP JMX server from an Oracle CEP client:
Be sure that the JMX service is configured for your domain.
For details see Section 12.2, "Configuring JMX" .
Write the http://java.sun.com/javase/technologies/core/mntr-mgmt/javamanagement Java code to configure the component using the appropriate MBean.
Consider the following JMX programming hints.
One of the first things you must do in your JMX program is to establish a connection to the JMX server running in the Oracle CEP server as Example 12-2 shows.
Example 12-3 Establishing a Connection to the Oracle CEP JMX Server
public static void initConnection(String hostname, int port, String username, char[] password)
throws IOException,MalformedURLException {
Map<String,Object> env = makeSecureEnv();
// This is an OSGi necessity
env.put(
JMXConnectorFactory.DEFAULT_CLASS_LOADER,
com.bea.core.jmx.remote.provider.msarmi.ServerProvider.class.getClassLoader()
);
env.put(
JMXConnectorFactory.PROTOCOL_PROVIDER_CLASS_LOADER,
com.bea.core.jmx.remote.provider.msarmi.ServerProvider.class.getClassLoader()
);
JMXServiceURL serviceUrl = new JMXServiceURL(
"MSARMI","localhost",9002,"/jndi/jmxconnector"
);
System.out.println("Service: " + serviceURL.toString());
env.put(
JMXConnectorFactory.PROTOCOL_PROVIDER_PACKAGES,
"com.bea.core.jmx.remote.provider"
);
System.setProperty("mx4j.remote.resolver.pkgs", "com.bea.core.jmx.remote.resolver");
JMXConnector connector = JMXConnectorFactory.connect(url, env);
connector.connect();
MBeanServerConnection connection = connector.getMBeanServerConnection();
...
}
// The JMXConnectorFactory.connect() method's second parameter is a Map object that sets up a
// secure environment using the makeSecureEnv() method, which looks like the following:
private static Map<String,Object> makeSecureEnv() {
Map<String,Object> env = new HashMap<String,Object>();
String username = "wlevs" ;
char[] password = { 'w','l','e','v','s' };
env.put(JMXConnector.CREDENTIALS, new Serializable[]{username,password});
env.put("jmx.remote.authenticator", "com.bea.core.jmx.server.CEAuthenticator");
System.setProperty("jmx.remote.authenticator", "com.bea.core.jmx.server.CEAuthenticator");
return env;
}
This section describes how to write Java code using the JMX API (http://java.sun.com/javase/technologies/core/mntr-mgmt/javamanagement) to access Oracle CEP MBeans.
To programmatically configure an Oracle CEP component using JMX APIs:
Acquire a connection to the Oracle CEP JMX server.
For details see Section 12.3.1, "How to Programmatically Connect to the Oracle CEP JMX Server From a Non-Oracle CEP Client" .
Write the http://java.sun.com/javase/technologies/core/mntr-mgmt/javamanagement Java code to configure the component using the appropriate MBean.
Consider the following JMX programming hints.
Example 12-4 shows how to use the connection to start getting information about the domain and its deployed applications by querying MBeans.
First the code shows how to get all MBeans whose type is Domain; there should only be one. Then, using the DomainMBean, the sample shows how to retrieve a list of all the deployed applications in the domain (using ApplicationMBean):
Set domainObjectNames = connection.queryMBeans(
ObjectName.getInstance(
ManagementConstants.DOMAIN_NAME + ":" +
ManagementConstants.TYPE_PROPERTY + "=" +
DomainMBean.MBEAN_TYPE + ",*"
),
null
);
ObjectName domainName = ((ObjectInstance) domainObjectNames.iterator().next()).getObjectName();
System.out.println("Domain Name: " + domainName.getKeyProperty(ManagementConstants.NAME_PROPERTY));
ObjectName [] applicationNames =
(ObjectName[]) connection.getAttribute(domainName, "ApplicationMBeans");
ObjectName selectedApplicationObjectName = null ;
for (ObjectName applicationName : applicationNames) {
String name =
applicationName.getKeyProperty(ManagementConstants.NAME_PROPERTY);
String status =
(String) connection.getAttribute(applicationName, "State");
System.out.println("Application: " + name + " Status: " + status);
selectedApplicationObjectName = applicationName ;
}
This section describes how to write Java code using the JMX API (http://java.sun.com/javase/technologies/core/mntr-mgmt/javamanagement) to access Oracle CEP MBeans and dynamically monitor the throughput and latency of an Oracle CEP component.
To dynamically configure an Oracle CEP component using JMX APIs:
Acquire a connection to the Oracle CEP JMX server.
For details see Section 12.3.1, "How to Programmatically Connect to the Oracle CEP JMX Server From a Non-Oracle CEP Client" .
Acquire an instance of a MonitorRuntimeMBean for the component you want to monitor as Example 12-5 shows.
Example 12-5 Acquiring an Instance of a MonitorRuntimeMBean
m_processorInbound = ObjectName.getInstance(
"com.bea.wlevs:Name=myprocessor,
Type=EPLProcessor,
Application=myapplication,
Direction=INBOUND"
);
Be sure you specify whether you want to monitor incoming events (INBOUND) or outgoing events (OUTBOUND). For example:
Use the MonitorRuntimeMBean to acquire an instance of ProbeRuntimeMBean for the type of statistic you want as Example 12-6 shows.
Example 12-6 Acquiring an Instance of ProbeRuntimeMBean
ProbeRuntimeMBean probeON = m_testBean.getMonitorRuntimeMBean().monitorAvgThroughput(
m_processorInbound,
1000,
1000
);
The MonitorRuntimeMBean has methods for each type of statistic you can gather. For example, you execute monitorAvgLatency() if you want to monitor the average latency, monitorAvgThroughput() to monitor the average throughput, and so on. These methods all return ProbeRuntimeMBean.
Use the ProbeRuntimeMbean instance to get the actual runtime metrics in one of the following ways:
Use the ProbeRuntimeMBean method getMetric() to pull the information.
Use javax.management.NotificationBroadcaster.addNotificationListener() to have the information pushed to you every time there is a change in the metrics.
When you are finished gathering monitoring information, unregister the MBean from the MBean server as Example 12-7 shows.
For additional details about these MBean interfaces and how to use them to monitor throughput and latency, see the com.bea.wlevs.monitor.management package in the Oracle Fusion Middleware Java API Reference for Oracle Complex Event Processing.
You can use the wlevsjconsole script to connect to an Oracle CEP JMX server running on your local host or on a remote host to browse and manage Oracle CEP MBeans with the JDK jconsole.
This procedure describes how to use JConsole when the Oracle CEP server has security enabled. This is the default configuration and is recommended for production servers. Alternatively, you can connect to the JMX server with security disabled (see Section 12.3.6, "How to Connect to a Local or Remote Oracle CEP JMX Server Using JConsole With Security Disabled").
For more information, see Section 12.1.2.1, "Accessing the Oracle CEP JMX Server".
Note:
When using JConsole, you must start it with the Oracle CEPwlevsjconsole.cmd or wlevsjconsole.sh script. You cannot start jconsole directly.To connect to a local or remote Oracle CEP JMX server using JConsole with security enabled:
Ensure that the local or remote Oracle CEP server is running.
Open a command window and set your environment as described in "Setting Your Development Environment" in the Oracle Complex Event Processing Getting Started.
Launch jconsole using the wlevsjconsole.cmd or wlevsjconsole.sh script located in the ORACLE_CEP_HOME/ocep_11.1/bin directory, where ORACLE_CEP_HOME refers to the directory in which you installed Oracle CEP (such as /oracle_home).
To connect to a local Oracle CEP server, enter:
prompt> wlevsjconsole.cmd
To connect to a remote Oracle CEP server, enter:
prompt> wlevsjconsole.cmd HOST-NAME:PORT
Where HOST-NAME is the name of the remote host and PORT is the NetIO port as configured in the remote host's ORACLE_CEP_HOME/user_projects/domains/DOMAIN-NAME/defaultserver/config/config.xml file.
The jconsole browser attempts to log into the JMX server and initially fails as Figure 12-3 shows.
Figure 12-3 Jconsole Initial Login Attempt

Click Cancel.
The Jconsole New Connection dialog appears as shown in Figure 12-4.
Figure 12-4 JConsole New Connection Dialog

Configure the New Connection dialog as Table 12-7 describes.
Table 12-7 JConsole New Connection Attributes
| Attribute | Description |
|---|---|
|
|
Enter the following URL: service:jmx:msarmi://HOST-NAME:PORT/jndi/jmxconnector Where |
|
|
Enter an Oracle CEP administration password. Default: wlevs. |
|
|
Enter the password for the Oracle CEP administration password you chose. Default: wlevs. |
Click Connect.
The jconsole browser opens and provides access to Oracle CEP MBeans as Figure 12-6 shows.
You can use the wlevsjconsole script to connect to an Oracle CEP JMX server running on your local host or on a remote host to browse and manage Oracle CEP MBeans with the JDK jconsole.
This procedure describes how to use JConsole when the Oracle CEP server has security disabled. This is a common development configuration and is not recommended for production servers. Alternatively, you can connect to the JMX server with security enabled (see Section 12.3.5, "How to Connect to a Local or Remote Oracle CEP JMX Server Using JConsole With Security Enabled").
For more information, see Section 12.1.2.1, "Accessing the Oracle CEP JMX Server".
Note:
When using JConsole, you must start it with the Oracle CEPwlevsjconsole.cmd or wlevsjconsole.sh script. You cannot start jconsole directly.To connect to a local or remote Oracle CEP JMX server using JConsole with security disabled:
Ensure that the local or remote Oracle CEP server is running with security disabled.
For more information, see Section 10.10, "Disabling Security".
Open a command window and set your environment as described in "Setting Your Development Environment" in the Oracle Complex Event Processing Getting Started.
Launch jconsole using the wlevsjconsole.cmd or wlevsjconsole.sh script located in the ORACLE_CEP_HOME/ocep_11.1/bin directory, where ORACLE_CEP_HOME refers to the directory in which you installed Oracle CEP (such as /oracle_home).
To connect to a local Oracle CEP server, enter:
prompt> wlevsjconsole.cmd
To connect to a remote Oracle CEP server, enter:
prompt> wlevsjconsole.cmd HOST-NAME:PORT
Where HOST-NAME is the name of the remote host and PORT is the NetIO port as configured in the remote host's ORACLE_CEP_HOME/user_projects/domains/DOMAIN-NAME/defaultserver/config/config.xml file.
The script automatically connects to the JMX server and the jconsole browser opens and provides access to Oracle CEP MBeans as Figure 12-6 shows.