This chapter includes examples of a model for each level as well as a list of the symbols and annotation used on each level.
This chapter includes the following sections:
Figure 3-1 is an example process model for level 0.
Figure 3-2 shows the symbols and annotation used on level 0.
Figure 3-3 is an example process model for level 1.
Figure 3-4 shows the symbols and annotation used on level 1.
Figure 3-5 is an example process model for level 2.
Figure 3-6 shows the symbols and annotation used on level 2.
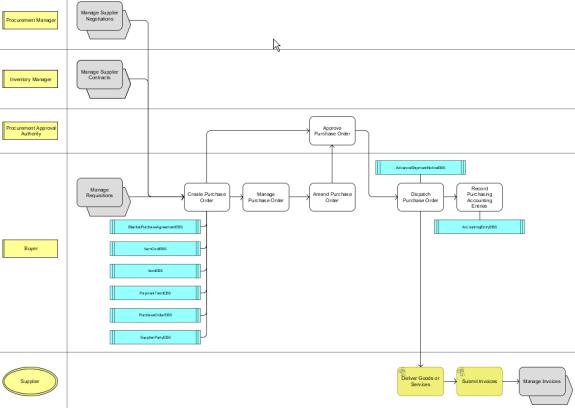
Figure 3-7 and Figure 3-8 show an example process model for level 3.
Figure 3-9 shows the symbols and annotation used on level 3.
Level 4 is not a model level. It is the tasks that appear on the models at level 3; level 4 is the leaves at the bottom of the branch of the tree.
Like level 4, the Functional Allocation Diagram (FAD) is not a model level. The FAD diagram is use to depict the Enterprise Business Services and operations that are used by the Application Integration Architecture for a particular integration. Figure 3-10 is a sample FAD diagram.
Figure 3-11 shows the allowable symbols.
Functional and Composite Business Process Views
Our reference process models depict functionally scoped business processes.
Figure 3-12 depicts a functional business process view drilldown for all four levels (Order Fulfillment) as well as the FAD.
Figure 3-12 Functional Business Process View Drill-down, All Four Levels (Order Fulfillment) and the FAD

Our composite business flows depict end-to-end processes that span portions of several functional business processes (Order to Cash, Procure to Pay, and Design to Release, for example).
Figure 3-13 depicts the composite business process view drill-down at level 0 (Order to Cash).
Figure 3-14 depicts the composite business process view drill-down at level 1 (Order to Cash).