This chapter provides a high-level overview of the Oracle SOA Suite, WebCenter, and ADF upgrade process. Refer to the following sections for more information:
Flow Chart of the Oracle SOA Suite, WebCenter, and ADF Upgrade Process
Table Describing the Steps in the Oracle SOA Suite and WebCenter Upgrade Process
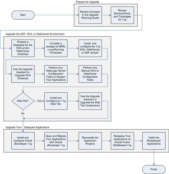
Figure 1-1 provides a flow chart of the Oracle SOA, WebCenter, and ADF upgrade process. Review this chart to get familiar with the tasks you will be required to perform, based on your existing version of Oracle Application Server.
Figure 1-1 Flow Chart of the Oracle SOA Suite and WebCenter Upgrade Process

Table 1-1 describes each of the steps in the upgrade process flow chart, which is shown in Figure 1-1. The table also provides information on where to get more information on each step in the process.
Table 1-1 Table Describing the Steps in the Oracle SOA Suite and WebCenter Upgrade Process
| Step | Description | More Information |
|---|---|---|
|
Review Concepts in the Oracle Fusion Middleware Upgrade Planning Guide |
The Oracle Fusion Middleware Upgrade Planning Guide provides a high-level overview of how to upgrade your entire existing Oracle Application Server 10g environment to Oracle Fusion Middleware. It also includes compatibility information and instructions for upgrading any databases that support your middleware components. |
|
|
Review the Starting Points and Topologies for 11g |
Before starting your upgrade, you should be familiar with the new features, supported starting points, and recommended topologies for Oracle Fusion Middleware 11g. Oracle Fusion Middleware 11g introduces a new architecture, based on Oracle WebLogic Server. You should get familiar with the new 11g features before starting your upgrade. |
Part I, "Preparing to Upgrade Oracle SOA Suite, WebCenter, and ADF" Chapter 3, "Oracle SOA Suite, WebCenter, and ADF Information for 10g Users" |
|
Prepare a Database for the SOA and WebCenter Schemas |
The Oracle SOA Suite and WebCenter components require schemas that must be installed in a database. As a result, before you begin the upgrade of a SOA or WebCenter environment, make sure your database is a supported version, and then use the Oracle Fusion Middleware Metadata Repository Creation Utility to install the new, 11g schemas. |
SOA Environments: WebCenter Environments: |
|
Consider a strategy for BPEL Long-Running Processes |
If you are supporting any Oracle BPEL Process Manager long-running processes, consider the your options when upgrading your Oracle SOA Suite environment. |
Chapter 4, "Special Considerations for Oracle BPEL Long-Running Processes" |
|
Install the 11g SOA, WebCenter, or ADF, and create the Middleware home. |
Use the appropriate software tools to:
|
SOA Environments: WebCenter environments: ADF environments: |
|
Use the Upgrade Assistant to Upgrade the SOA Schemas |
If you are using Oracle Business Activity Monitoring or Oracle B2B, use the Upgrade Assistant to upgrade the BAM and B2B schemas. |
Section 6.5, "Task 5: If Necessary, Upgrade the SOA Component Schemas" |
|
Perform Any WebLogic Server Configuration Tasks to Support Your Applications |
Manually modify any Oracle WebLogic Server properties or configuration settings; create data sources or other Java EE resources required by your applications. |
|
|
Perform Any Manual SOA or WebCenter Configuration Tasks |
Often, there are configuration tasks that you need to perform on the new Oracle WebLogic Server environment to support your Oracle SOA or WebCenter applications. In most cases, no manual configuration tasks are required to support ADF applications, as long as you have installed and configured your ADF environment as documented. |
Chapter 9, "Considerations When Upgrading All Oracle SOA Applications" Chapter 15, "Considerations When Upgrading Oracle WebCenter Applications" |
|
Install and Configure an 11g Web Tier |
Use the appropriate software installer and configuration wizard to install and configure the Oracle HTTP Server and Oracle Web Cache Web Tier components. |
"Task 1: Understand the Differences Between Using Oracle HTTP Server with OC4J and Oracle WebLogic Server" in the Oracle Fusion Middleware Upgrade Guide for Java EE |
|
Use the Upgrade Assistant to Upgrade the Web Tier Components |
The Oracle Fusion Middleware Upgrade Assistant copies configuration data from your existing Oracle Application Server Web tier components to the newly installed Oracle Fusion Middleware Web tier components. |
"Upgrading a Web Server and Java EE Environment" in the Oracle Fusion Middleware Upgrade Guide for Java EE |
|
Install and Configure Oracle JDeveloper 11g |
You can download Oracle JDeveloper 11g Release 1 (11.1.1) from the Oracle Technology Network (OTN), or copy the ZIP file from the Oracle Fusion Middleware Companion CD–ROM. |
Section 8.5, "Task 5: Install and Start Oracle JDeveloper 11g" |
|
Open and Migrate Your Applications with Oracle JDeveloper Release 11g |
Oracle JDeveloper 11 offers a migration feature that helps you convert your Oracle Application Server 10g applications so they can be recompiled for Oracle Fusion Middleware 11g Release 1 (11.1.1). |
Section 8.6, "Task 6: Open and Upgrade the Application in Oracle JDeveloper" |
|
Recompile the Application Projects |
The application sources should be recompiled with JDeveloper 11g; check for any compilation errors. |
|
|
Implement any other code changes required for the application to run successfully on Oracle Fusion Middleware 11g |
Identify any particular technologies or services required by your application and review the considerations |
|
|
Redeploy Your Applications on Oracle Fusion Middleware 11g |
You can use JDeveloper to deploy your applications, or you can create an EAR file and deploy the application using the |
|
|
Verify the Redeployed Applications |
Make sure that the redeployed applications are working properly and no errors occurred during the redeployment. |
N/A |