This chapter provides a high-level overview of the Oracle Single Sign-On and Oracle Adaptive Access Manager upgrade process. Refer to the following sections for more information:
Flow Chart of the Oracle Single Sign-On and Oracle Adaptive Access Manager Upgrade Processes
Table Describing the Steps in the Oracle Application Server Identity Management Upgrade Process
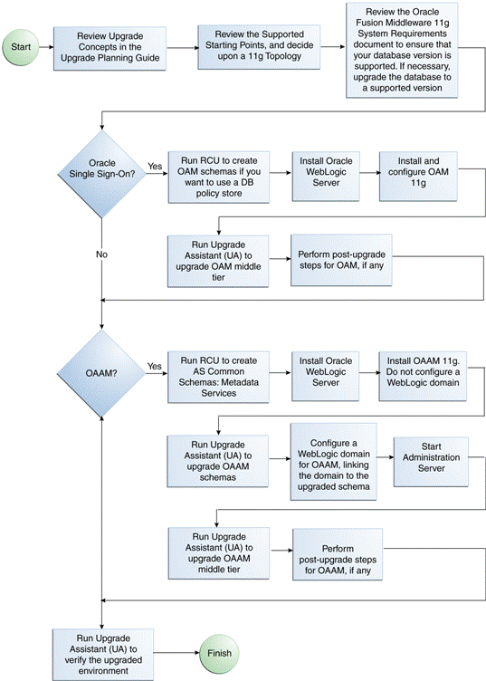
Figure 7-1 provides a flow chart of the Oracle Single Sign-On and Oracle Adaptive Access Manager upgrade process. Review this chart to get familiar with the steps you will be required to take, based on your existing version of Oracle Single Sign-On and Oracle Adaptive Access Manager.
Figure 7-1 Flow Chart of the Oracle Single Sign-On and Oracle Adaptive Access Manager Upgrade Processes

Table 7-1 describes each of the steps in the upgrade process flow chart, which is shown in Figure 7-1. The table also provides information on where to get more information on each step in the process.
Table 7-1 Table Describing the Steps in the Oracle Identity Management Upgrade Process
| Step | Description | More Information |
|---|---|---|
|
Review Upgrade Concepts in the Upgrade Planning Guide |
The Oracle Fusion Middleware Upgrade Planning Guide provides a high-level overview of how to upgrade your entire Oracle Application Server environment to Oracle Fusion Middleware. It includes compatibility information and instructions for upgrading any databases that support your middleware components. |
|
|
Review the Supported Starting Points and 11g Topologies |
Before starting your upgrade, you should be familiar with the new features, supported started points, and recommended topologies for Oracle Fusion Middleware 11g. Based this knowledge, you can then decide upon an 11g topology. |
Chapter 9, "Types of Environments for Oracle Single Sign-On and Oracle Adaptive Access Manager" |
|
Decide Upon an 11g Identity Management Topology |
Oracle Fusion Middleware 11g introduces a new architecture, based on Oracle WebLogic Server. As a result, you should review your current Oracle Application Server topology and decide upon an equivalent Oracle Fusion Middleware topology before you begin the upgrade process. |
Chapter 9, "Types of Environments for Oracle Single Sign-On and Oracle Adaptive Access Manager" |
|
If necessary, upgrade the Identity Management database to a supported database version |
When you upgrade to Oracle Fusion Middleware 11g, the OracleAS Identity Management schemas are upgraded to 11g. As a result, before you upgrade, you must be sure the database that hosts the schemas is a supported version. |
|
|
Oracle Single Sign-On? |
You can only upgrade Oracle Single Sign-On to Oracle Access Manager, then be sure to follow the appropriate instructions in this guide. |
Chapter 10, "Upgrading Your Oracle Single Sign-On Environment" |
|
Install and Configure Oracle Access Manager 11g |
Install and configure an instance of Oracle Access Manager 11g on the same host as the Oracle Application Server 10g installation or you can use a new host. |
Section 10.6, "Task 4: Install and Configure the Oracle Access Manager Middle Tier" |
|
Use Upgrade Assistant to Upgrade Oracle Access Manager middle tier |
Run the Upgrade Assistant from your new 11g Oracle home and upgrade the Oracle Single Sign-On 10g. |
Section 10.7, "Task 5: Upgrade Oracle Access Manager Middle Tier" |
|
Perform any Post-Upgrade Oracle Access Manager Tasks |
The Upgrade Assistant automates many of the upgrade procedures, but in some cases, there are additional, manual tasks that you might have to perform. |
Section 10.8, "Task 6: Complete Any Required Oracle Access Manager Post-Upgrade Tasks" |
|
Oracle Adaptive Access Manager? |
If you are upgrading Oracle Adaptive Access Manager, then be sure to follow the appropriate instructions in this guide. |
Chapter 11, "Upgrading Your Oracle Adaptive Access Manager Environment" |
|
Install and Configure Oracle Adaptive Access Manager 11g |
Install and configure an instance of Oracle Adaptive Access Manager 11g on the same host as the Oracle Application Server 10g installation. |
Section 11.6, "Task 4: Install Oracle WebLogic Server and Oracle Adaptive Access Manager" |
|
Use Upgrade Assistant to Upgrade Oracle Adaptive Access Manager schema and middle tier |
Run the Upgrade Assistant from your new 11g Oracle home and upgrade the Oracle Adaptive Access Manager schemas and middle tiers. |
Section 11.7, "Task 5: Upgrade the Oracle Adaptive Access Manager Schema" Section 11.11, "Task 9: Upgrade Oracle Adaptive Access Manager Middle Tier" |
|
Perform any Post-Upgrade Oracle Adaptive Access Manager Tasks |
The Upgrade Assistant automates many of the upgrade procedures, but in some cases, there are additional, manual tasks that you might have to perform. |
Section 11.12, "Task 10: Complete Any Required Oracle Adaptive Access Manager Post-Upgrade Tasks" |
|
Run Upgrade Assistant to verify the Upgraded Environment |
You can use the Upgrade Assistant, as well other techniques to validate the upgrade and verify that the upgraded environment is up and running successfully. |
Section 10.9, "Task 7: Verify the Oracle Access Manager Upgrade" Section 11.13, "Task 11: Verify the Oracle Adaptive Access Manager Upgrade" |