1 Oracle Data Integrator Upgrade Overview

This chapter provides a high-level overview of the Oracle Data Integrator upgrade process. Refer to the following sections for more information:

1.1 Flowchart of the Oracle Data Integrator Upgrade Process

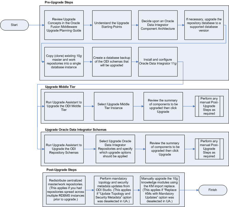
Figure 1-1 provides a flowchart of the Oracle Data Integrator upgrade process. Review this chart to get familiar with the steps you will be required to take, based on your existing Oracle Data Integrator environment.

Figure 1-1 ODI Upgrade Process Flow

Description of Figure 1-1 follows
Description of "Figure 1-1 ODI Upgrade Process Flow"

1.2 Steps in the Oracle Data Integrator Upgrade Process

Table 1-1 describes each of the steps in the upgrade process flowchart which is shown in Figure 1-1. The table also provides information on where to go to get more information on each step in the process.

Table 1-1 Table Describing the Steps in the Oracle Data Integrator Upgrade Process

Step Description More Information

Review upgrade concepts in the Oracle Fusion Middleware Upgrade Planning Guide

The Oracle Fusion Middleware Upgrade Planning Guide provides a high-level overview of how to upgrade your entire Oracle Data Integrator environment to Oracle Fusion Middleware, including compatibility information and instructions for upgrading any databases that support your Oracle Fusion Middleware components.

"Developing an Upgrade Strategy" in Oracle Fusion Middleware Upgrade Planning Guide

Understand the upgrade starting points

Before planning your upgrade, you should be familiar with the supported starting points for an Oracle Data Integrator upgrade.

Section 3.1, "Task 1: Understand the Starting Points for Oracle Data Integrator"

Decide upon an Oracle Data Integrator Component Architecture

With the introduction of Oracle WebLogic Server, the component configuration and architecture for Oracle Data Integrator has changed. Before you begin an upgrade, make sure you are familiar with the basic configurations in Oracle Fusion Middleware 11g.

Section 3.2, "Task 2: Plan the Oracle Data Integrator Component Architecture"

If necessary, upgrade the repository database to a supported database version

The Oracle Data Integrator Repositories are stored into database schemas. Before you can upgrade these schemas, you must make sure the database is a supported version.

Section 3.3, "Task 3: If Necessary, Upgrade the Database that Contains the ODI Repository"

Copy (clone) existing 10g Master and Work Repositories into a single database instance before running the Upgrade Assistant

Oracle recommends that you perform repository upgrades on cloned repository schemas. Upgrading repositories distributed on different database instances is not supported. Clone schemas into a single database instance and then redistribute them after the upgrade to their original instances.

Section 3.4, "Task 4: Copy (Clone) Existing 10g Master and Work Repositories"

Create a database backup of the ODI schema that will be upgraded.

Creating a backup is mandatory if the repository schemas have not been cloned and you are attempting to upgrade a non-cloned schema. Performing a backup of the ODI schemas is particularly important if the upgrade fails and corrupts the content. With a backup, you can delete the corrupted schemas and re-clone the originals to complete the upgrade.

Section 3.5, "Task 5: Create a Backup of the ODI Repositories to be Upgraded"

Install and Configure Oracle Data Integrator 11g

The Upgrade Assistant is available as part of the ODI 11g installation.

Section 3.6, "Task 6: Install and Configure Oracle Data Integrator 11g"

Begin the upgrade process with the Upgrade Assistant.

The Upgrade Assistant automates most of the Oracle Data Integrator upgrade tasks.

Section 3.7.1, "Task 7a: Run the Upgrade Assistant for Oracle Data Integrator"

Run Upgrade Assistant to Upgrade Oracle Data Integrator Middle Tier. (This step can be performed before or after upgrading the repositories.)

For ODI stand-alone agent installations: this step copies the user's 10g Agent libraries, drivers and scripting engines into the 11g Standalone Agent installation folder.

Note that this upgrade step does not apply to Java EE components (as they did not exist in ODI 10g) and does not apply to the 10g Designer or 11g Studio.

Section 3.7.2, "Task 7b: Upgrade the Middle Tier Instance"

Run Upgrade Assistant to Upgrade the Oracle Data Integrator Master Repository and Work Repository schema. (This step can be performed before or after upgrading the Middle Tier.)

The Upgrade Assistant upgrades the Oracle Data Integrator 10g repository schemas to Oracle Data Integrator 11g.

Section 3.7.3, "Task 7c: Upgrade the Oracle Data Integrator Repositories"

Perform Any Required Post-Upgrade Manual Steps

The Upgrade Assistant automates many of the upgrade tasks, but there are cases where you must manually modify the configuration settings after running the Upgrade Assistant.

Chapter 4, "Oracle Data Integrator Post-Upgrade Tasks"