This chapter provides a high-level summary of the steps required to upgrade the following Oracle Business Intelligence components from Oracle Business Intelligence 10g to Oracle Business Intelligence 11g:
Oracle Business Intelligence Enterprise Edition (Oracle BI EE)
Oracle Business Intelligence Publisher (Oracle BI Publisher)
Oracle Real-Time Decisions (Oracle RTD)
This chapter includes the following topics:
Flow Chart of the Oracle Business Intelligence Upgrade Process
Table Describing the Steps in the Oracle Business Intelligence Enterprise Edition Upgrade Process
Table Describing the Steps in the Oracle Business Intelligence Publisher Upgrade Process
Table Describing the Steps in the Oracle Real-Time Decisions Upgrade Process
Upgrading Oracle Business Intelligence from 10g to 11g is an out-of-place process performed by Upgrade Assistant. You run a clean installation of Oracle BI 11g, and import data from the 10g system. Run Upgrade Assistant once to upgrade the RPD or Publisher Repository, and once to upgrade the Scheduler schema. If you have multiple RPDs and Web Catalogs, you must run Upgrade Assistant once for each RPD and Web Catalog.
Upgrade Assistant does not upgrade customizations made to the Oracle BI 10g system. Any configurations made in 10g must be manually copied over to the 11g system after the upgrade process is complete. For other post-upgrade tasks and considerations, see Chapter 7, "Oracle Business Intelligence Post-Upgrade Tasks and Considerations."
You cannot upgrade Oracle Real-Time Decisions using Upgrade Assistant. See the high-level procedures for upgrading Real-Time Decisions in Figure 1-2. For a road map of the procedure, see Table 1-3. For the Oracle Real-Time Decisions upgrade procedure, see Chapter 6, "Upgrading Oracle Real-Time Decisions."
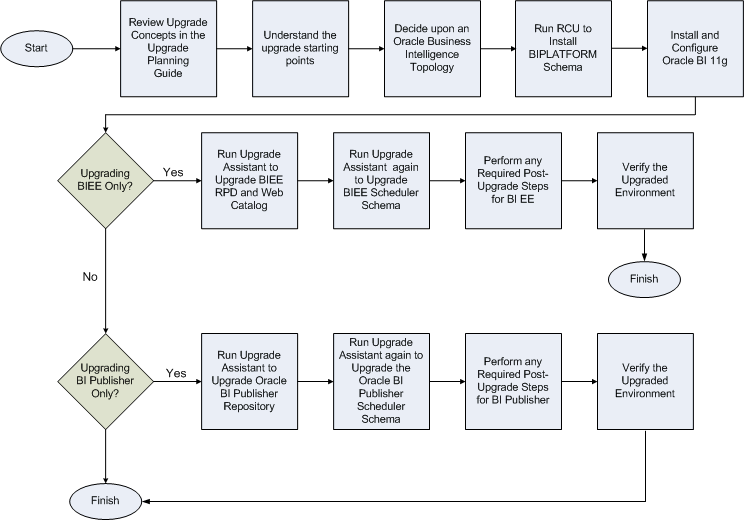
Figure 1-1 provides a flow chart of the Oracle Business Intelligence upgrade process. Review this chart to get familiar with the steps you will be required to take, based on your existing environment.
Figure 1-2 provides a flow chart of the Oracle Real-Time Decisions upgrade process. Review this chart to get familiar with the steps you will be required to take, based on your existing environment.
Figure 1-1 Flow Chart of the Oracle Business Intelligence Upgrade Process

Figure 1-2 Flow Chart of the Oracle Real-TIme Decisions Upgrade Process

Table 1-1 describes each of the steps in the upgrade process flow chart for Oracle Business Intelligence Enterprise Edition, shown in Figure 1-1. The table also provides information on where to get more information on each step in the process.
Table 1-1 Table Describing the Steps in the Oracle Business Intelligence Enterprise Edition Upgrade Process
| Step | Description | More Information |
|---|---|---|
|
Review Upgrade Concepts in the Oracle Fusion Middleware Upgrade Planning Guide |
The Oracle Fusion Middleware Upgrade Planning Guide provides a high-level overview of how to upgrade Oracle Fusion Middleware, including compatibility information and instructions for upgrading any databases that support your middleware components. |
|
|
Understand the upgrade starting points |
Before planning your upgrade, you should be familiar with the supported starting points for an Oracle Business Intelligence upgrade. |
Task 1: Understand the Starting Points for Oracle Business Intelligence Enterprise Edition Upgrade |
|
Decide upon an Oracle Business Intelligence Topology |
Before you begin an upgrade, make sure you are familiar with the basic topologies in Oracle Business Intelligence 11g. |
Task 2: Decide Upon an Oracle Business Intelligence Topology |
|
Run RCU to Install BIPLATFORM Schema |
Run the Repository Creation Utility to create the destination Oracle Business Intelligence 11g BIPLATFORM schema which can be on a different database instance than the 10g schema. |
Task 3: Run RCU to Create the Destination BIPLATFORM Schemas |
|
Install and Configure Oracle BI 11g |
For upgrade purposes, only the Simple and Enterprise install options should be used. These options lead to the creation of an 11g configuration containing a domain with a single managed server instance. |
Task 4: Install and Configure Oracle Business Intelligence Enterprise Edition 11g |
|
Run Upgrade Assistant to Upgrade Oracle BI EE RPD and Web Catalog |
Upgrade Oracle Business Intelligence Enterprise Edition RPD and Web Catalog. If destination is on a different machine than the source, the source RPD and Web Catalog files must be accessible from the destination machine. When Prompted:
|
Task 5: Upgrade the Oracle Business Intelligence Enterprise Edition RPD and Web Catalog |
|
Run Upgrade Assistant again to upgrade Oracle BI EE Scheduler schema |
Upgrade Oracle Business Intelligence Enterprise Edition scheduler schema. When Prompted:
|
Task 6: Upgrade the Oracle Business Intelligence Enterprise Edition Scheduler Schema |
|
Perform Any Required Post-Upgrade Manual Steps for Oracle BI EE |
The Upgrade Assistant automates many of the upgrade tasks, but there are cases where you must manually modify the configuration settings after running the Upgrade Assistant. |
Task 7: Perform Any Required Post-Upgrade Configuration Tasks |
|
Verify the Upgraded Environment |
Log in to the 11g Oracle BI EE system to verify the upgrade was successful. |
Task 8: Verify the Oracle Business Intelligence Enterprise Edition Upgrade |
Table 1-2 describes each of the steps in the upgrade process flow chart for Oracle Business Intelligence Publisher, shown in Figure 1-1. The table also provides information on where to get more information on each step in the process.
Table 1-2 Table Describing the Steps in the Oracle Business Intelligence Publisher Upgrade Process
| Step | Description | More Information |
|---|---|---|
|
Review Upgrade Concepts in the Oracle Fusion Middleware Upgrade Planning Guide |
The Oracle Fusion Middleware Upgrade Planning Guide provides a high-level overview of how to upgrade Oracle Fusion Middleware, including compatibility information and instructions for upgrading any databases that support your middleware components. |
|
|
Understand the upgrade starting points |
Before planning your upgrade, you should be familiar with the supported starting points for an Oracle Business Intelligence upgrade. |
Task 1: Understand the Starting Points for Oracle Business Intelligence Publisher Upgrade |
|
Decide upon an Oracle Business Intelligence Topology |
Before you begin an upgrade, make sure you are familiar with the basic topologies in Oracle Business Intelligence 11g. |
Task 2: Decide Upon an Oracle Business Intelligence Topology |
|
Run RCU to Install BIPLATFORM Schema |
Run the Repository Creation Utility to create the destination BIPLATFORM schemas within the same, or a separate database instance from where the 10g schema exists. Note: If you have already run RCU to create the destination BIPLATFORM schema for Oracle Business Intelligence Enterprise Edition, you are not required to perform Task 3. Oracle BI EE and Oracle BI Publisher share the BIPLATFORM schema. |
Task 3: Run RCU to Create the Destination BIPLATFORM Schemas |
|
Install and Configure Oracle BI 11g |
If you have already installed Oracle Business Intelligence Enterprise Edition, and selected the option to install BI Publisher, you are not required to perform Task 4. |
Task 4: Install and Configure Oracle Business Intelligence Publisher 11g |
|
Run Upgrade Assistant to upgrade Oracle BI Publisher Repository |
Upgrade Oracle Business Intelligence Publisher repository. When Prompted:
|
Task 5: Upgrade the Oracle Business Intelligence Publisher Repository |
|
Run Upgrade Assistant again to Upgrade Oracle BI Publisher Scheduler Schema. Note: You can upgrade the repository and Scheduler Schema in any order. |
Upgrade Oracle Business Intelligence Publisher Scheduler schemas. When Prompted:
|
Task 6: Upgrade the Oracle Business Intelligence Publisher Scheduler Schema |
|
Perform Any Required Post-Upgrade Manual Steps for Oracle BI Publisher |
The Upgrade Assistant automates many of the upgrade tasks, but there are cases where you must manually modify the configuration settings after running the Upgrade Assistant. |
Task 7: Perform Any Required Post-Upgrade Configuration Tasks |
|
Verify the Upgraded Environment |
Log in to the 11g Oracle BI Publisher system to verify the upgrade was successful. |
Task 8: Verify the Oracle Business Intelligence Publisher Upgrade |
Table 1-3 describes each of the steps in the upgrade process flow chart for Oracle Real-Time Decisions, shown in Figure 1-2. The table also provides information on where to get more information on each step in the process.
Table 1-3 Table Describing the Steps in the Oracle Business Intelligence Publisher Upgrade Process
| Step | Description | More Information |
|---|---|---|
|
Review Upgrade Concepts in the Oracle Fusion Middleware Upgrade Planning Guide |
The Oracle Fusion Middleware Upgrade Planning Guide provides a high-level overview of how to upgrade Oracle Fusion Middleware, including compatibility information and instructions for upgrading any databases that support your middleware components. |
|
|
Understand the upgrade starting points |
Before planning your upgrade, you should be familiar with the supported starting points for an Oracle Real-Time Decisions upgrade. |
Task 1: Understand the Starting Points for Oracle Real-Time Decisions Upgrade |
|
Examine Oracle RTD and other System Configurations |
If you have customized your 3.0.0.1 Oracle Real-Time Decisions system with specific server-side configuration parameter values, examine and note down the customizations. If they have a direct equivalent, you will be able to replicate them later in your 11g upgraded system. |
Task 2: Examine Oracle RTD and Other System Configuration Settings |
|
Run RCU to Install BIPLATFORM Schema |
Run the Repository Creation Utility to create the destination BIPLATFORM schemas within the same, or a separate database instance from where the 10g schema exists. If you have already run RCU to create the BIPLATFORM schema for Oracle BI EE, or Oracle BI Publisher, ignore this step. |
|
|
Install and Configure Oracle Business Intelligence 11g. |
Installs Oracle Real-TIme Decisions 11g on the same machine as the 10g installation. |
Task 4: Install and Configure Oracle Real-Time Decisions 11g |
|
Copy and Reconfigure Data from the 3.0.0.1 System to 11g System |
There are three broad categories of data that affect Oracle RTD users, and the upgrade considerations for each category are slightly different. The three categories are:
|
Task 5: Copy and Reconfigure Data from 3.0.0.1 System to 11g System |
|
Reapply Oracle RTD and Other System Configuration Settings |
If you had previously customized your Version 3.0.0.1 Oracle Real-Time Decisions system with specific server-side configuration parameter values, you will be able to reapply the settings that have a direct equivalent in 11g. |
Task 6: Reapply Oracle RTD and Other System Configuration Settings |
|
Upgrade Oracle Real-Time Decisions Artifacts |
Upgrade the existing Oracle RTD 3.0 artifacts |
|
|
Perform Any Required Post-Upgrade Steps for Oracle Real-Time Decisions Artifacts |
If you have Oracle RTD 3.0 clients, such as Java Smart Client, turn off web service security, and run the clients in the new 11g environment (this assumes you do not need web service security for the clients). |
Task 8: Perform Any Required Post-Upgrade Configuration Tasks |
|
Verify Upgraded Environment |
To verify that your Oracle Real-Time Decisions upgrade was successful, run test integration points in your Inline Services, then log into Decision Center, and verify that your reports are visible. |