Oracle SOA Suite provides support for Decision components that support Oracle Business Rules. A Decision component is a mechanism for publishing rules and rulesets as a reusable service that can be invoked from multiple business processes.
A Decision Component is a SCA component that can be used within a composite and wired to a BPEL component. Apart from that, Decision Components are used for dynamic routing capability of Mediator and Advanced Routing Rules in Human Workflow.
This chapter includes the following sections:
A Decision component is a Web service that wraps a rule session to the underlying decision function.
A Decision component consists of the following:
Rules or Decision Tables that are evaluated using the Rules Engine. These are defined using Rules Designer and stored in a business rules dictionary.
Metadata that describes facts required for specific rules to be evaluated. Each ruleset that contains rules or Decision Tables is exposed as a service with facts that are input and output. These facts must be exposed through XSD definitions.
For example, a credit rating ruleset may expect a customer ID and previous loan history as facts, but a pension payment ruleset may expect a value with the years of employee service, salary, and age as facts.
For more information, see Section 11.2.1, "Working with Decision Component Metadata".
A Web service wraps the input, output, and the call to the underlying rule engine.
This service lets business processes assert and retract facts as part of the process. In some cases, all facts can be asserted from the business process as one unit. In other cases, the business process can incrementally assert facts and eventually consult the rule engine for inferences. Therefore, the service has to support both stateless and stateful interactions.
You can create a variety of such business rules service components.
For more information, see Oracle Fusion Middleware Developer's Guide for Oracle SOA Suite.
Using Oracle JDeveloper with Rules Designer these tools automatically generate all required metadata and WSDL operations. The Decision component can be integrated into an SOA composite application in the following ways:
Create a Decision component as a standalone component in the SOA Composite Editor. In this scenario, the Decision Service is exposed on the composite level and thus can be invoked from any Web service client.
For more information, see "Getting Started with Oracle Business Rules" in the Oracle Fusion Middleware Developer's Guide for Oracle SOA Suite.
Create a Decision component in the SOA Composite Editor that you later associate with a BPEL process. In this scenario the Decision Service is not exposed on the composite level. However it can be wired to any other component within the composite, such as BPEL, Oracle Mediator, and Oracle Human Workflow.
For more information, see "Getting Started with Oracle Business Rules" in the Oracle Fusion Middleware Developer's Guide for Oracle SOA Suite.
Create a Decision component within the Human Task editor of a human task component.
This integration provides the following benefits:
Dynamic processing: provides for intelligent routing, validation of policies within a process, and constraint checks.
Integration with ad hoc human tasks: provides policy-based task assignment, various escalation policies, and load balancing of tasks.
A Decision component is defined by the following files:
Typically, Oracle JDeveloper generates and maintains these files.
Every Decision component within a composite comprises one business rule metadata file. The business rule metadata file provides information about the location of the component business rule dictionary and the Decision Services exposed by the Decision component.
One Decision component might expose one or more Decision Services. For example a CreditRating Decision component might expose two services, CheckEligibility and CalculateCreditRating.In Oracle Fusion Middleware 11g Release 1 (11.1.1), the Decision Service metadata comprises the decision function name that is being exposed as a Web service. For projects that are migrated from older releases of Oracle SOA Suite, the Decision Service metadata typically has more information depending on the interaction pattern used in 10.1.3.x.
The business rule metadata file (business_rule_name.decs) defines the contract between the components involved in the interaction of the business rule with the design time and back-end Oracle Rules Engine.
This file is in the SOA Content area of the Application Navigator in Oracle JDeveloper for your SOA composite application. Table 11-1 describes the top-level elements in the Decision service .decs file.
Table 11-1 Decision Metadata File (.decs) Top-level Elements
| Element | Description |
|---|---|
|
|
The
<ruleEngineProvider name="OracleRulesSDK" provider="Oracle_11.0.0.0.0">
<repository type="SCA-Archive">
<path>AutoLoanComposite/oracle/rules/AutoLoanRules.rules</path>
</repository>
</ruleEngineProvider>
The repository type is set to
|
|
|
A Decision service is a Web service (or SOA) enabler of business rules. It is a service in the sense of a Web service, thus opening the world of business rules to service-oriented architectures (SOA). In 11g Release 1 (11.1.1.4.0), a Decision service consists of metadata and a WSDL contract for the service. The In general, a Decision service includes the following elements:
Apart from the operations (patterns), the parameter types (or fact types) of operations are specified (and validated later at runtime). Therefore, every Decision service exposes a strongly-typed contract. |
An SCA business_rule_name.componentType file is included with each Decision component. This file lists the services exposed by the business rules service component. In the following sample, two services are exposed: CreditRatingService and LoanAdvisorService.
<?xml version="1.0" encoding="UTF-8" ?> <!-- Generated by Oracle SOA Modeler version 1.0 at [5/24/07 9:27 AM]. --> <componentType xmlns="http://xmlns.oracle.com/sca/1.0"> <service name="CreditRatingService"> <interface.wsdl interface="http://xmlns.oracle.com/creditrating/Rating#wsdl.interface(IDecisionSer vice)"/> </service> <service name="LoanAdvisorService"> <interface.wsdl interface="http://xmlns.oracle.com/loanoffer/Advisor#wsdl.interface(IDecisionServi ce)"/> </service> </componentType>
An entry in composite.xml is created for a decision component. For example,
<component name="OracleRules1">
<implementation.decision src="OracleRules1.decs"/>
</component>
The business rules service engine uses the information from this implementation type to process requests for the Service Engine. From an SCA perspective, a Decision Component is a new "implementation type".
You can use a Decision service to expose an Oracle Business Rules Decision Function as a service. A decision function is a function that is configured declaratively, without using RL Language programming that you use to call rules from a Java EE application or from a BPEL process.
Example 11-1 shows a business_rule_name.decs file decisionServices element that defines the metadata for an Oracle Business Rules Decision Function exposed as a service.
Example 11-1 decisionService for Decision Function Execution
<?xml version="1.0" encoding="UTF-8" standalone="yes"?>
<decisionServices xmlns="http://xmlns.oracle.com/bpel/rules" name="PurchaseItems">
<ruleEngineProvider name="OracleRulesSDK" provider="Oracle_11.0.0.0.0">
<repository type="SCA-Archive">
<path>PurchasingSampleProject/oracle/rules/com/example/PurchaseItems.rules</path>
</repository>
</ruleEngineProvider>
<decisionService targetNamespace="http://xmlns.oracle.com/PurchaseItems/PurchaseItems_DecisionService_ValidatePurchasesDF"
ruleEngineProviderReference="OracleRulesSDK" name="PurchaseItems_DecisionService_ValidatePurchasesDF">
<catalog>PurchaseItems</catalog>
<pattern name="CallFunctionStateless">
<arguments>
<call>com.example.PurchaseItems.ValidatePurchasesDF</call>
</arguments>
</pattern>
<pattern name="CallFunctionStateful">
<arguments>
<call>com.example.PurchaseItems.ValidatePurchasesDF</call>
</arguments>
</pattern>
</decisionService>
</decisionServices>
In this case, the decision function ValidatePurchasesDF itself is specified entirely in the PurchaseItems.rules file.
For more information, see, Chapter 6, "Working with Decision Functions".
To provide a stateful Decision service you create a decision function and specify that the decision function is not stateless. To do so you deselect the Stateless checkbox in a decision function.
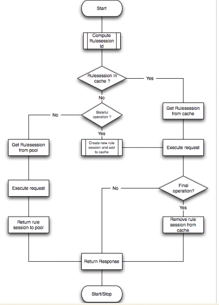
Note the following details about stateful interactions with a decision component (also see Figure 11-2):
Rule sessions from the cache and those from the pool are mutually exclusive:
The rule session pool is for simple, stateless interactions only
The rule session cache keeps the state of a rule session across Decision service requests
A Decision Component running in a Business Rules service engine supports either stateful or stateless operation. The Reset Session (stateless) checkbox in the Create Business Rules dialog provides support for these two modes of operation.
When the Reset Session (stateless) checkbox selected, this indicates stateless operation.
When Reset Session (stateless) checkbox is unselected, the underlying Oracle Business Rules object is kept in memory of the Business Rules service engine at a separate location (so that it is not given back to the Rule Session Pool when the operation is finished). Only use stateful operation if you know you need this option (some errors can occur at runtime when using stateful operation and these errors could use a significant amount of service engine memory).
When Reset Session (stateless) checkbox is unselected, a subsequent use of the Decision component reuses the cached RuleSession object, with all its state information from the callFunctionStateful invocation, and then releases it back to the Rule Session pool after the callFunctionStateless operation is finished.
A Decision service consists only of the service description. All other artifacts are shared within a decision component as shown in Figure 11-1.
Figure 11-1 Decision Service Architecture

The heart of runtime is the Decision service cache, which is organized in a tree structure. Every decision component owns a subtree of that cache (depending on the composite distinguished name (DN), component, and service name). In this regard, Decision services of a decision component share the following data:
Metadata of the decision component
Fact type metadata
Function metadata
Ruleset metadata
Rule session pool
One rule session pool is created per decision component
The rule sessions in the pool are pre-initialized with the data model Oracle RL and the ruleset Oracle RL already executed
New rule sessions are created on demand
Rule sessions can be reused for a configurable number of times
The initial size of the rule session pool is configurable
Stateful rule session cache
A special cache is maintained for stateful rule sessions.
For more information, see Section 11.2.3, "Using Stateful Interactions with a Decision Component".
Deployment artifacts
Decision component deployment can end up in class generation for JAXB fact types. The classes can be shared across the composite.
Figure 11-2 shows how both stateless and stateful rule sessions interact with the rule session pool and how stateful rule sessions interact with the stateful rule session cache during a Decision service request.
Figure 11-2 Stateless and Stateful Rule Session Usage for a Decision Service Request
