The following sections describe the service migration mechanisms supported by WebLogic Server:
Roadmap for Configuring Automatic Migration of JMS-related Services
Best Practices for Targeting JMS when Configuring Automatic Service Migration
Roadmap for Configuring Manual Migration of JMS-related Services
Roadmap for Configuring Automatic Migration of the JTA Transaction Recovery Service
These sections focus on the migration of failed services. WebLogic Server also supports whole server-level migration, where a migratable server instance, and all of its services, is migrated to a different physical machine upon failure. For information on failed server migration, see Chapter 7, "Whole Server Migration."
WebLogic Server also supports replication and failover at the application level. For more information, see Chapter 6, "Failover and Replication in a Cluster."
Caution:
Support for automatic whole server migration on Solaris 10 systems using the Solaris Zones feature can be found in Note 3: Support For Sun Solaris 10 In Multi-Zone Operation athttp://www.oracle.com/technetwork/middleware/ias/oracleas-supported-virtualization-089265.html.In a WebLogic Server cluster, most subsystem services are hosted homogeneously on all server instances in the cluster, enabling transparent failover from one server to another. In contrast, pinned services, such as JMS-related services, the JTA Transaction Recovery Service, and user-defined singleton services are hosted on individual server instances within a cluster—for these services, the WebLogic Server migration framework supports failure recovery with service migration, as opposed to failover. See Migratable Services.
Service-level migration in WebLogic Server is the process of moving the pinned services from one server instance to a different available server instance within the cluster. Service migration is controlled by a logical migratable target, which serves as a grouping of services that is hosted on only one physical server in a cluster. You can select a migratable target in place of a server or cluster when targeting certain pinned services. High availability is achieved by migrating a migratable target from one clustered server to another when a problem occurs on the original server. You can also manually migrate a migratable target for scheduled maintenance or you can configure the migratable target for automatic migration. See Understanding Migratable Targets In a Cluster.
The migration framework provides tools and infrastructure for configuring and migrating targets, and, in the case of automatic service migration, it leverages the WebLogic Server health monitoring subsystem to monitor the health of services hosted by a migratable target. See Migration Processing Tools and Automatic Service Migration Infrastructure. For definitions of the terms that apply to server and service migration, see Migration Terminology.
WebLogic Server supports service-level migration for JMS-related services, the JTA Transaction Recovery Service, and user-defined singleton services. These are referred to as migratable services, because you can move them from one server to another within a cluster. The following migratable services can be configured for automatic or manual migration.
JMS services are singleton services, and, therefore, are not active on all server instances in a cluster. Instead, they are pinned to a single server in the cluster to preserve data consistency. To ensure that singleton JMS services do not introduce a single point of failure for dependent applications in the cluster, WebLogic Server can be configured to automatically or manually migrate them to any server instance in the migratable target list.
JMS Server—management containers for the queues and topics in JMS modules that are targeted to them. See "JMS Server Configuration" in Configuring and Managing JMS for Oracle WebLogic Server.
Store-and-Forward (SAF) Service—store-and-forward messages between local sending and remote receiving endpoints, even when the remote endpoint is not available at the moment the messages are sent. Only sending SAF agents configured for JMS SAF (sending capability only) are migratable. See Configuring and Managing Store-and-Forward for Oracle WebLogic Server.
Path Service—a persistent map that can be used to store the mapping of a group of messages in a JMS Message Unit-of-Order to a messaging resource in a cluster. It provides a way to enforce ordering by pinning messages to a member of a cluster hosting servlets, distributed queue members, or Store-and-Forward agents. One path service is configured per cluster. See "Using the WebLogic Path Service" in Configuring and Managing JMS for Oracle WebLogic Server.
Custom Persistent Store—a user-defined, disk-based file store or JDBC-accessible database for storing subsystem data, such as persistent JMS messages or store-and-forward messages. See "Using the WebLogic Persistent Store" in Configuring Server Environments for Oracle WebLogic Server.
The Transaction Recovery Service automatically attempts to recover transactions on system startup by parsing all transaction log records for incomplete transactions and completing them. For detailed information, see "Transaction Recovery After a Server Fails" in Programming JTA for Oracle WebLogic Server.
Within an application, you can define a singleton service that can be used to perform tasks that you want to be executed on only one member of a cluster at any give time. See Automatic Migration of User-Defined Singleton Services.
You can configure JMS and JTA services for high availability by using migratable targets. A migratable target is a special target that can migrate from one server in a cluster to another. As such, a migratable target provides a way to group migratable services that should move together. When the migratable target is migrated, all services hosted by that target are migrated.
In order to configure a migratable JMS service for migration, it must be deployed to a migratable target. A migratable target specifies a set of servers that can host a target, and can optionally specify a user-preferred host for the services and an ordered list of candidate backup servers should the preferred server fail. Only one of these servers can host the migratable target at any one time.
Once a service is configured to use a migratable target, then the service is independent from the server member that is currently hosting it. For example, if a JMS server with a deployed JMS queue is configured to use a migratable target, then the queue is independent of when a specific server member is available. In other words, the queue is always available when the migratable target is hosted by any server in the cluster.
An administrator can manually migrate pinned migratable services from one server instance to another in the cluster, either in response to a server failure or as part of regularly scheduled maintenance. If you do not configure a migratable target in the cluster, migratable services can be migrated to any WebLogic Server instance in the cluster. See the Roadmap for Configuring Manual Migration of JMS-related Services.
A migratable target provides migration policies that define whether the hosted services will be manually migrated (the system default) or automatically migrated from an unhealthy hosting server to a healthy active server with the help of the health monitoring subsystem. There are two types of automatic service migration policies, as described in the following sections.
When a migratable target uses the manual policy (the system default), an administrator can manually migrate pinned migratable services from one server instance to another in the cluster, either in response to a server failure or as part of regularly scheduled maintenance.
See the Roadmap for Configuring Manual Migration of JMS-related Services.
This policy indicates that if at least one Managed Server in the candidate list is running, then the service will be active somewhere in the cluster if servers fail or are shut down (either gracefully or forcibly). It is important to note that this value can lead to target grouping. For example, if you have five exactly-once migratable targets and only boot one Managed Server in the cluster, then all five targets will be activated on that server.
Tip:
As a best practice, a migratable target hosting a path service should always be set toexactly-once, so if its hosting server member fails or is shut down, the path service will automatically migrate to another server, and so will always be active in the cluster.Example use-case for JMS servers:
A domain has a cluster of three Managed Servers, with one JMS server deployed on a member server in the cluster. Applications deployed to the cluster send messages to the queues targeted to the JMS server. MDBs in another domain drain the queues associated with the JMS server. The MDBs only want to drain from one set of queues, not from many instances of the same queue. In other words, this environment uses clustering for scalability, load balancing, and failover for its applications, but not for its JMS server. Therefore, this environment would benefit from the automatic migration of the JMS server as an exactly-once service to an available cluster member.
See the Roadmap for Configuring Automatic Migration of JMS-related Services.
This policy indicates that the service will only start if its user-preferred server (UPS) is started. If an administrator manually shuts down the UPS, either gracefully or forcibly, then a failure-recovery service will not migrate. However, if the UPS fails due to an internal error, then a failure-recovery service will be migrated to another candidate server. If such a candidate server is unavailable (due to a manual shutdown or an internal failure), then the migration framework will first attempt to reactivate the service on its UPS server. If the UPS server is not available at that time, then the service will be migrated to another candidate server.
Example use-case for JMS servers:
A domain has a cluster of three Managed Servers, with a JMS server on each member server and a distributed queue member on each JMS server. There is also an MDB targeted to the cluster that drains from the distributed queue member on the local server member. In other words, this environment uses clustering for overall scalability, load balancing, and failover. Therefore, this environment would benefit from the automatic migration of a JMS server as an failure-recovery service to a UPS member.
Caution:
If a server is also configured to use the automatic whole-server migration framework, which will shut down the server when its expired lease cannot be renewed, then anyfailure-recovery services also configured on that server will not automatically migrate no matter how the server is manually shutdown by an administrator (for example, killed versus graceful shutdown). For more information, see Automatic Whole Server Migration.See the Roadmap for Configuring Automatic Migration of JMS-related Services.
A migratable target provides options to attempt to deactivate and reactivate a failed service, instead of migrating the service. See In-Place Restarting of Failed Migratable Services.
For more information about the default values for all migratable target options, see "MigratableTargetMBean" in the Oracle WebLogic Server MBean Reference.
When deploying a JMS service to the migratable target, you can select a the user-preferred server (UPS) target to host the service. When configuring a migratable target, you can also specify constrained candidate servers (CCS) that can potentially host the service should the user-preferred server fail. If the migratable target does not specify a constrained candidate server, the JMS server can be migrated to any available server in the cluster.
WebLogic Server enables you to create separate migratable targets for JMS services. This allows you to always keep each service running on a different server in the cluster, if necessary. Conversely, you can configure the same selection of servers as the constrained candidate servers for both JTA and JMS, to ensure that the services remain co-located on the same server in the cluster.
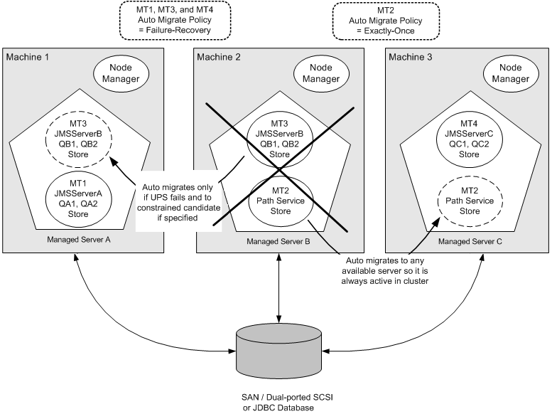
Figure 8-1 shows a cluster of three Managed Servers, all hosting migratable targets. Server A is hosting a migratable target (MT1) for JMS server A (with two queues) and a custom store; Server B is hosting MT2 for a path service and a custom store and is also hosting MT3 for JMS server B (with two queues) and a custom store; Server C is hosting MT4 for JMS server C (with two queues) and a custom store.
All the migratable targets are configured to be automatically migrated, with the MT1, MT3, and MT4 targets using the failure-recovery policy, and the MT2 target using the exactly-once policy.
Figure 8-1 Migratable Targets In a Cluster

In the above example, the MT2 exactly-once target will automatically start the path service and store on any running Managed Server in the candidate list. This way, if the hosting server should fail, it guarantees that the services will always be active somewhere in the cluster, even if the targets user preferred server (UPS) is shut down gracefully. However, as described in Policies for Manual and Automatic Service Migration, this policy can also lead to target grouping with multiple JMS services being hosted a single server.
Whereas, if the UPS is shutdown gracefully or forcibly, then the MT1, MT3, and MT4 failure-recovery targets will automatically start the JMS server and store services on its UPS, but the pinned services will not be migrated anywhere. However, if the UPS shuts down due to an internal error, then the services will be migrated to another candidate server.
When not using migratable targets, a JMS server can be targeted to a specific cluster member and can use either the default file or a custom store. However, when targeted to a migratable target, a JMS server must use a custom persistent store, and must be targeted to the same migratable target used by the custom store. A JMS server, SAF agent, and custom store can share a migratable target. See Custom Store Availability for JMS Services.
When not using migratable targets, a SAF agent can be targeted to an entire cluster or a list of multiple servers in a cluster, with the requirement that the SAF agent and each server in the cluster must use the default persistent store. However, when targeted to a migratable target, a SAF agent can only be targeted to that migratable target. It must also use a custom persistent store, and, like a JMS server, must targeted to the same migratable target used by the custom store. A SAF agent, JMS server, and custom store can share a migratable target. See Special Considerations When Targeting SAF Agents or Path Service.
In addition, consider the following topics when targeting SAF agents to migratable targets.
To preserve SAF message consistency, WebLogic Server prevents you from retargeting an existing SAF agent to a migratable target. Instead, you must delete the existing SAF agent and configure a new one with the same values and target it to a migratable target.
When not using migratable targets, a SAF agent can be targeted to an entire cluster or multiple servers in a cluster for increased message throughput. However, When a SAF agent is targeted to a migratable target, it cannot be targeted to any other servers in the cluster, including an entire cluster. Therefore, if you want to increase throughput by importing a JMS destination to multiple SAF agents on separate servers in a cluster, then you should create migratable targets for each server in the cluster, and then create separate SAF agents that are targeted individually to each migratable target.
A WebLogic administrator has the freedom to configure and deploy multiple SAF agents in the same cluster or on the same server. As such, there could be situations where the same server has both migratable SAF agents and non-migratable ones. For such cases, the behavior of a JMS client application may vary depending on which SAF agent handles the messages.
For example, an imported destination can be deployed to multiple SAF agents, and messages sent to the imported destination will be load-balanced among all SAF agents. If the list of the SAF agents contains non-migratable agents, the JMS client application may have a limited sense of HA (high availability). Therefore, a recommended best practice is to deploy an imported destination to one or more SAF agents that provide the same level of HA functionality. In other words, to get consistent forwarding quality and behavior, you should target the imported destination to a set of SAF agents that are all targeted to migratable targets or are all targeted to non-migratable targets
When not using migratable targets, a path service is targeted to single member of a cluster, and can use either the default file or a custom store. However, when targeted to a migratable target, a path service cannot use the default store, so a custom store must be configured and targeted to the same migratable target. As an additional best practice, the path service and its custom store should be the only users of that migratable target. Whereas, a JMS server, SAF agent, and custom store can share a migratable target.
When the path service for a cluster is targeted to a migratable target, as a best practice, the path service and its custom store should be the only users of that migratable target.
When a path service is targeted to a migratable target its provides enhanced storage of message unit-of-order (UOO) information for JMS distributed destinations, since the UOO information will be based on the entire migratable target instead of being based only on the server instance hosting the distributed destinations member.
As mentioned previously, all JMS-related services require a custom persistent store that is targeted to the same migratable targets as the JMS services. When a custom store is targeted to a migratable target, the store <directory> parameter must be configured so that the store directory is accessible from all candidate server members in the migratable target.
For JTA, migratable target configuration should not be configured because a migratable target is automatically defined for JTA at the server level. To enable JTA automatic migration select the Automatic JTA Migration Enabled check box. The default migration policy for JTA is manual, but when configured for automatic migration, the JTA policy is internally set to failure-recovery. This means that Transaction Recovery Service will only start if its user-preferred server (UPS) is started. If an administrator shuts down the UPS either gracefully or forcibly, this service will not be migrated.
However, if the UPS shuts down due to an internal error, then this service will be migrated to another candidate server. If such a candidate server is unavailable (due to a manual shutdown or an internal failure), then the migration framework will first attempt to reactivate the service on its UPS server. If the UPS server is not available at that time, then the service will be migrated to another candidate server.
WebLogic Server migration framework provides infrastructure and facilities to perform the manual or automatic migration of JMS-related services and the JTA Transaction Recovery Service. By default, an administrator has to manually execute the process in order to successfully migrate the services from one server instance to another server instance. However, these services can also be easily configured to automatically migrate in response to a server failure.
An administrator can use the WebLogic Administration Console to configure and perform the migration process.
For more information, see the following topics in the Oracle WebLogic Server Administration Console Help:
An administrator can use the WebLogic Scripting Tool (WLST) command-line interface utility to manage the life cycle of a server instance, including configuring and performing the migration process.
For more information, refer to the "Life Cycle Commands" in WebLogic Scripting Tool Command Reference.
The service migration framework depends on the following components to monitor server health issues and, if necessary, automatically migrate the pinned services to a healthy server.
Leasing is the process WebLogic Server uses to manage services that are required to run on only one member of a cluster at a time. Leasing ensures exclusive ownership of a cluster-wide entity. Within a cluster, there is a single owner of a lease. Additionally, leases can failover in case of server or cluster failure. This helps to avoid having a single point of failure. See Leasing.
Using the Automatic Migration option requires setting the cluster Migration Basis policy to either Database or Consensus leasing, as follows:
If you are using an HA database, such as Oracle RAC, to manage leasing information, configure the database for server migration according to the procedures outlined in High-availability Database Leasing.
Setting Migration Basis to Database leasing requires that the Data Source For Automatic Migration option is set with a valid JDBC System Resource. It implies that there is a table created on that resource that the Managed Servers will use for leasing. For more information on creating a JDBC data source, see "Configuring JDBC Data Sources" in Configuring and Managing JDBC for Oracle WebLogic Server.
Setting Migration Basis to Consensus leasing means that the member servers maintain leasing information in-memory, which removes the requirement of having a high-availability database to use leasing. This version of leasing requires that you use Node Manager to control servers within the cluster. It also requires that all servers that are migratable, or which could host a migratable target, must have a Node Manager associated with them. The Node Manager is required to get health monitoring information about the member servers involved. See Non-database Consensus Leasing.
When using automatic service migration, Node Manager is required to get health monitoring information about the member servers, as follows:
Consensus leasing—Node Manager must be running on every machine hosting Managed Servers within the cluster.
Database leasing—Node Manager must be running on every machine hosting Managed Servers within the cluster only if pre/post-migration scripts are defined. If pre/post-migrations are not defined, then Node Manager is not required.
For general information on configuring Node Manager, see "Using Node Manager to Control Servers" in Node Manager Administrator's Guide for Oracle WebLogic Server.
To eliminate a single point of failure during migration, the automatic service migration of migratable services is not dependent on the availability of the Administration Server at the time of migration.
To accommodate service migration requests, the migratable target performs basic health monitoring on migratable services deployed on it that implement a health monitoring interface. The advantage of having a migratable target do this job is that it is guaranteed to be local. Plus, the migratable target has a direct communication channel to the leasing system, and can request that the lease be released (thus triggering a migration) when bad health is detected.
When JTA has automatic migration enabled, the server defaults to shutting down if the JTA subsystem reports itself as unhealthy (FAILED). For example, if any IO error occurs when accessing the TLOG, then JTA health state will change to FAILED.
When the primary server fails, the migratable service framework automatically migrates the Transaction Recovery Service to a backup server. The automatic service migration framework selects a backup server from the configured candidate servers. If a backup server fails before completing the transaction recovery actions, and then is restarted, the Transaction Recovery Service will eventually be migrated to another server in the cluster (either the primary server will reclaim it or the migration framework will notice that the backup server's lease has expired).
After successful migration, if the backup server is shut down normally, then when the backup server is rebooted, the Transaction Recovery Service will again be activated on the backup server. This is consistent with manual service migration. As with manual service migration, the Transaction Recovery Service service cannot be migrated from a running primary server.
When the JMS-related services have automatic migration enabled:
JMS Server—Maintains its run-time health state and registers/updates its health to the health monitoring subsystem. When a service the JMS server depends upon, such as its targeted persistent store, reports the FAILED health state, it is detected by the migration framework, and the migration process takes place based on the migratable target's configured automatic migration policy. Typically, the migration framework deactivates the JMS server, and other users of the migratable target, on the current user-preferred server and migrates them onto a healthy available server from the constrained candidate server list.
SAF Service—The health state of the SAF service comes from its configured SAF agents. If the SAF service detects an unhealthy state, the whole SAF agent instance will be reported as unhealthy. The SAF agent has the same health monitoring capabilities as a JMS server. Typically, the migration framework deactivates the SAF agent on the current user-preferred server and migrates it onto a healthy available server from the constrained candidate server list.
Path Service—The path service itself will not change its health state, but instead depends on the server and its custom store to trigger migration.
Persistent Store—Registers its health to the health monitoring subsystem. Any errors reported by the I/O layer such that if the persistent store cannot continue with read/write, and it needs to be restarted before it can guarantee data consistency, then the store's health is marked as FAILED and reported as FAILED to the health monitoring subsystem. This is detected by the automatic migration framework and triggers the auto-migration of the store and the subsystem services that are depending on that store from the current user- preferred server onto a healthy available server from the constrained candidate server list.
Some migratable services, such as JMS, have the unique requirement that sometimes it is beneficial for the service to be restarted in place, instead of migrated. Therefore, migratable targets provide restart-in-place options to attempt to deactivate and reactivate a failed service, instead of migrating the service.
The migration framework only attempts to restart a service if the server's health is satisfactory (for example, in a RUNNING state). If the server is not healthy for whatever reason, the framework immediately proceeds to the migration stage, skipping all in-place restarts.
The cluster Singleton Monitor checks for the RestartOnFailure value in the service's MigratableTargetMBean. If it the value is false, then the service is migrated. If the value is true, then the migration framework attempts to deactivate/activate in place. If the reactivation fails, the migration framework pauses for the user-specified SecondsBetweenRestarts seconds. This is repeated for the specified NumberOfRestartAttempts attempts. If all restart attempts fail, then the service is migrated to a healthy server member.
There are special considerations when you migrate a service from a server instance that has crashed or is unavailable to the Administration Server. If the Administration Server cannot reach the previously active host of the service at the time you perform the migration, that Managed Server's local configuration information (i.e., migratable target) will not be updated to reflect that it is no longer the active host for the service. In this situation, you must purge the unreachable Managed Server's local configuration cache before starting it again. This prevents the previous active host from hosting a service that has been migrated to another Managed Server.
In some automatic service migration cases, the migratable targets for JMS services and the JTA Transaction Recovery Service can end up being migrated to different candidate servers with uncommitted transactions in progress. However, JMS and JTA service states are independent in time and location; therefore, JMS service availability does not depend on JTA transaction recovery being complete.
However, in-doubt transactions will not resolve until both services are running and can re-establish communication. An in-doubt transaction is an incomplete transaction that involves multiple participating resources (such as a JMS server and a database), where one or more of the resources are waiting for the transaction manager to tell them whether to rollback, commit, or forget their part of the transaction. Transactions can become in-doubt if they are in-progress when a transaction manager or participating resource crashes.
JTA will continue to attempt to recover transactions when a resource is not available until the recovery abandon time period expires, which defaults to 24 hours.
WebLogic Server imposes certain constraints and prerequisites in terms of the service configuration in order to support service migration. These constraints are service specific and also depend on your enterprise application architecture.
Migratable JMS-related services cannot use the default persistent store, so you must configure a custom store and target it to the same migratable target as the JMS server or SAF agent. (As a best practice, a path service should use its own custom store and migratable target).
The custom File store or JDBC store must either be:
Accessible from all candidate server members in the migratable target.
If the application uses file-based persistence (File store), the store's <directory> parameter must be configured so that it is accessible from all candidate server members in the migratable target. For highest reliability, use a shared storage solution that is itself highly available—for example, a storage area network (SAN) or a dual-ported SCSI disk.
If the application uses JDBC-based persistence (JDBC store), then the JDBC connection information for that database instance, such as data source and connection pool, has to be available from all candidate servers.
Migrated to a backup server target by pre-migration/post-migration scripts in the MW_HOME/user_projects/domains/mydomain/bin/service_migration directory, where mydomain is a domain-specific directory, with the same name as the domain.
Note:
Basic directions for creating pre/post-migration scripts are provided in thereadme.txt file in this directory.In some cases, scripts may be needed to dismount the disk from the previous server and mount it on the backup server. These scripts are configured on the Node Manager, using the PreScript() and PostScript() methods in the "MigratableTargetMBean" in the Oracle WebLogic Server MBean Reference, or using the Administration Console. In other cases, a script may be needed to move (not copy) a custom file store directory to the backup server. The old configured file store directory should not be left for the next time the migratable target is hosted by the old server; therefore, the WebLogic administrator should delete or move the files to another directory.
To migrate the JTA Transaction Recovery Service from a failed server in a cluster to another server (backup server) in the same cluster, the backup server must have access to the transaction log (TLOG) records from the failed server. Transaction log records are stored in the default persistent store for the server.
If you plan to use service migration in the event of a failure, you must configure the default persistent store so that it stores records in a shared storage system that is accessible to any potential machine to which a failed migratable server might be migrated. For highest reliability, use a shared storage solution that is itself highly available—for example, a storage area network (SAN) or a dual-ported disk. In addition, only JTA and other non-migratable services can share the same default store.
Optionally, you may also want to use pre/post-migration scripts to perform any unmounting and mounting of shared storage, as needed. Basic directions for creating pre/post-migration scripts are provided in a readme.txt file in the MW_HOME/user_projects/domains/mydomain/bin/service_migration directory, where mydomain is a domain-specific directory, with the same name as the domain.
For automatic migration, when the current (source) server fails, the migration framework will automatically migrate the Transaction Recovery Service to a target backup server.
For manual migration, you cannot migrate the Transaction Recovery Service to a backup server from a running server. You must stop the server before migrating the Transactions Recovery Service.
Table 8-1 shows the support for migration based on the running state.
Table 8-1 Server Running State and Manual Migration Support
| Server State Information for Current Server | Server State Information for Backup Server | Messaging Migration Allowed? | JTA Migration Allowed? |
|---|---|---|---|
|
Running |
Running |
Yes |
No |
|
Running |
Standby |
Yes |
No |
|
Running |
Not running |
Yes |
No |
|
Standby |
Running |
Yes |
No |
|
Standby |
Standby |
Yes |
No |
|
Standby |
Not Running |
Yes |
No |
|
Not Running |
Running |
Yes |
Yes |
|
Not Running |
Standby |
Yes |
No |
|
Not Running |
Not Running |
Yes |
Yes |
WebLogic JMS leverages the migration framework by allowing an administrator to specify a migratable target for JMS-related services, such as JMS servers and SAF agents. The WebLogic administrator can also configure migratable services that will be automatically migrated from a failed server based on WebLogic Server health monitoring capabilities.
Note:
JMS services can be migrated independently of the JTA Transaction Recovery Service. However, since the JTA Transaction Recovery Service provides the transaction control of the other subsystem services, it is usually migrated along with the other subsystem services. This ensures that the transaction integrity is maintained before and after the migration of the subsystem services.To configure automatic JMS service migration on a migratable target within a cluster, perform the following tasks.
Configure the Managed Servers in the cluster for migration, including assigning Managed Servers to a machine. In certain cases, Node Manager must also be running and configured to allow automatic server migration.
For step-by-step instructions for using the Administration Console to complete these tasks, refer to the following topics in the Oracle WebLogic Server Administration Console Help:
Note:
You must set a unique Listen Address value for the Managed Server instance that will host a migrated the JMS server; otherwise, the migration will fail.Note:
For automatic service migration, Consensus leasing requires that you use Node Manager to control servers within the cluster and that all migratable servers must have a Node Manager associated with them. For Database leasing, Node Manager is required only if pre-migration/post-migration scripts are defined. If pre/post-migrations are not defined, then Node Manager is not required.For general information on configuring Node Manager, see "Using Node Manager to Control Servers" in Node Manager Administrator's Guide for Oracle WebLogic Server.
On the Cluster > Configuration > Migration page, configure the cluster "Migration Basis" according to how your data persistence environment is configured, using either Database Leasing or Consensus Leasing. See Leasing for Migratable Services.
You should perform this step before targeting any JMS-related services or enabling the JTA Transaction Recovery Service migration.
The Migratable Target Summary table in Administration Console displays the system-generated migratable targets of servername (migratable), which are automatically generated for each running server in a cluster. However, these are only generic templates and still need to be targeted and configured for automatic migration.
When creating a new migratable target, the Administration Console provides a mechanism for creating, targeting, and selecting a migration policy.
When you create a new migratable target using the Administration Console, you can initially choose a preferred server in the cluster to associate the target with. The User Preferred Server is the most appropriate server for hosting the migratable target.
Note:
An automatically migrated service may not end up being hosted on the specified User Preferred Server. In order to verify which server is hosting a migrated service, use the Administration Console to check the "Current Hosting Server" information on the Migratable Target: Control Console page. For more information, see "Migratable Target: Control" in Oracle WebLogic Server Administration Console Help.The default migration policy for migratable targets is Manual Service Migration Only, so you must select one of the following auto-migration policies:
Auto-Migrate Exactly-Once Services—Indicates that if at least one Managed Server in the candidate list is running, then the service will be active somewhere in the cluster if servers should fail or are shut down (either gracefully or forcibly).
Note:
This value can lead to target grouping. For example, if you have fiveexactly-once migratable targets and only boot one Managed Server in the cluster, then all five targets will be activated on that server.Auto-Migrate Failure-Recovery Services—This policy indicates that the service will only start if its User Preferred Server (UPS) is started. If an administrator shuts down the UPS either gracefully or forcibly, this service will not be migrated. However, if the UPS fails due to an internal error, the service will be migrated to another candidate server. If such a candidate server is unavailable (due to a manual shutdown or an internal failure), then the migration framework will first attempt to reactivate the service on its UPS server. If the UPS server is not available at that time, then the service will be migrated to another candidate server.
When creating migratable targets that use the exactly-once services migration policy you may also want to restrict the potential member servers to which JMS servers can be migrated. A recommended best practice is to limit each migratable target's candidate server set to a primary, secondary, and perhaps tertiary server. Then as each server boots, the migratable targets will be restricted to their candidates rather than being satisfied by the first server to come online. Administrators can then manually migrate services to idle servers.
For the cluster's Path Service, however, the candidate servers for the migratable target should be the whole cluster, which is the default setting.
On the migratable target Configuration > Migration page, the Constrained Candidate Servers Available box lists all the Managed Servers that could possibly support the migratable target. They become valid Candidate Servers when you move them into the Chosen box.
After creating a migratable target, you may also want to specify whether you are providing any pre-migration and post-migration scripts to perform any unmounting and mounting of the shared custom file store, as needed.
Pre-Migration Script Path—the path to the pre-migration script to run before a migratable target is actually activated.
Post-Migration Script Path—the path to the post-migration script to run after a migratable target is fully deactivated.
Post-Migration Script Failure Cancels Automatic Migration—specifies whether or not a failure during execution of the post-deactivation script is fatal to the migration.
Allow Post-Migration Script To Run On a Different Machine—specifies whether or not the post-deactivation script is allowed to run on a different machine.
The pre/post-migration scripts must be located in the MW_HOME/user_projects/domains/mydomain/bin/service_migration directory, where mydomain is a domain-specific directory, with the same name as the domain. For your convenience, sample pre-migration and post-migrations scripts are provided in this directory.
Migratable targets provide "Restart-In-Place" options to attempt to deactivate and reactivate a failed service, instead of migrating the service. See In-Place Restarting of Failed Migratable Services.
As discussed in Custom Store Availability for JMS Services, JMS-related services require you to configure a custom persistent store that is also targeted to the same migratable targets as the JMS services, and make sure that the store is either:
Configured such that all the candidate servers in a migratable target have access to the custom store
Migrated around by pre/post migration scripts. See Optionally Specify Pre/Post-Migration Scripts.
When using migratable targets, you must target your JMS service to the same migratable target used by the custom persistent store. In the event that no custom store is specified for a JMS service that uses a migratable target, then a validation message will be generated, followed by failed JMS server deployment and a WebLogic Server boot failure. For example, attempting to target a JMS server that is using the default file store to a migratable target, will generate the following message:
Since the JMS server is targeted to a migratable target, it cannot use the default store.
Similar messages are generated for a SAF agent or path service that is targeted to a migratable target and attempts to use the default store. In addition, if the custom store is not targeted to the same migratable target as the migratable service, then the following validation log message will be generated, followed by failed JMS server deployment and a WebLogic Server boot failure.
The JMS server is not targeted to the same target as its persistent store.
There are some special targeting choices to consider when targeting SAF agents and a path service to migratable targets. For more information, see Targeting Rules for SAF Agents and Targeting Rules for Path Service.
You must restart the Administration Server after configuring your JMS services for automatic service migration. You must also restart any Managed Servers whose migration policies were modified.
You may want to migrate a JMS service back to the original primary server once it is back online. Unlike the JTA Transaction Recovery Service, JMS services do not automatically migrate back to the primary server when it becomes available, so you need to manually migrate these services.
For instructions on manually migrating the JMS-related services using the Administration Console, see "Manually migrate JMS-related services" in the Oracle WebLogic Server Administration Console Help.
For instructions on manually migrating the JMS-related services using WLST, see "WLST Command and Variable Reference" in WebLogic Scripting Tool Command Reference.
In most cases, it is sufficient to use the default migratable target for a server (there is one default migratable target per server). An alternative is to configure one migratable target per server. See Step 3: Configure Migratable Targets.
Configure one custom store per migratable target and target the store to the migratable target. See Step 4: Configure and Target Custom Stores.
When configuring JMS services (JMS servers and SAF agents) for each migratable target, ensure that the services refer to the corresponding custom store. Then target them to each migratable target. See Step 5: Target the JMS Services.
Use JMS system modules rather than deployment modules. The Administration Console only provides the ability to configure system modules. See "JMS System Module Configuration" in Configuring and Managing JMS for Oracle WebLogic Server.
Create one system module per anticipated target set and target the module to a single cluster. For example: If you plan to have one destination that spans a single JMS server and another destination that spans six JMS servers, create two modules and target both of them to the same cluster.
Configure one subdeployment per module and populate the subdeployment with a homogenous set of either JMS server of JMS SAF agent targets. Do not include WebLogic Server or cluster names in the subdeployment.
Target Connection Factories to cluster for applications running on same cluster (you can use default targeting to inherit the module target), target connection factory to subdeployment via Advanced Targeting for use by applications running remote to cluster.
For other JMS module resources, such as destinations, target using a subdeployment. Do not use default targeting. Subdeployment targeting is available via the 'advanced targeting' choice on the Console.
As you add or remove JMS servers/SAF agents, remember to also add or remove JMS servers/SAF agents to your module subdeployment(s).
Do not target a SAF agent to cluster as it won't be able to migrate. Configure multiple independent SAF agents and target each SAF agent to a migratable target (there's a default migratable target per server). Similarly, configure a custom store per SAF agent, and target each custom store to the migratable target that the SAF agent is using.
Custom connection factories are used to control client behavior, such as load balancing. They are targeted just like any other resource, but in the case of a connection factory, the target set has a special meaning. You can target a connection factory to a cluster, WebLogic Server, or to a JMS server/SAF agent (using a subdeployment). There's a performance advantage to targeting connection factories to exactly the JMS servers/SAF agents that the client will use, as the target set for a connection factories determines the candidate set of host servers for a client connection. Targeting to the JMS servers/SAF agents reduces the likelihood that client connections will connect to servers that don't have a JMS server/SAF agent in cases where there isn't a SAF agent on every cluster server. If there's no JMS server/SAF agent on a connection host, the client request must always double-hop the route from the client, to the connection host server, then ultimately on to the JMS server/SAF agent.
See also "Best Practices for JMS Beginners and Advanced Users" in Configuring and Managing JMS for Oracle WebLogic Server.
WebLogic JMS leverages the migration framework by allowing an administrator to specify a migratable target for JMS-related services. Once properly configured, a JMS service can be manually migrated to another WebLogic Server within a cluster. This includes both scheduled migrations as well as manual migrations in response to a WebLogic Server failure within the cluster.
To configure JMS-related services for manual migration on a migratable target within a cluster, perform the following tasks.
Configure the Managed Servers in the cluster for migration, including assigning Managed Servers to a machine.
For step-by-step instructions for using the Administration Console to complete these tasks, refer to the following topics in Oracle WebLogic Server Administration Console Help:
Note:
You must set a unique Listen Address value for the Managed Server instance that will host a migrated the JMS server; otherwise, the migration will fail.You should perform this step before targeting any JMS-related services or enabling the JTA Transaction Recovery Service migration.
The Migratable Target Summary table in Administration Console displays the system-generated migratable targets of servername (migratable), which are automatically generated for each running server in a cluster. However, these are only generic templates and still need to be targeted and configured for migration.
When creating a new migratable target, the Administration Console provides a mechanism for creating, targeting, and selecting a migration policy.
When you create a new migratable target using the Administration Console, you can initially choose a preferred server in the cluster to associate the target with. The preferred server is the most appropriate server for hosting the migratable target.
The default migration policy for all migratable targets is Manual Service Migration Only, so you do not need to change it.
When creating migratable targets you may also want to restrict the potential servers to which you can migrate JMS-related services to only those that have access to a custom persistent store that is targeted to the same migratable target as the JMS-related services.
For the cluster's Path Service, however, the candidate servers for the migratable target should be the whole cluster, which is the default setting.
On the migratable target Configuration > Migration page, the Constrained Candidate Servers Available box lists all the Managed Servers that could possibly support the migratable target. They become valid Candidate Servers when you move them into the Chosen box.
After creating a migratable target, you may also want to specify whether you are providing any pre-migration and post-migration scripts to perform any unmounting and mounting of the shared custom store, as needed.
Pre-Migration Script Path—the path to the pre-migration script to run before a migratable target is actually activated.
Post-Migration Script Path—the path to the post-migration script to run after a migratable target is fully deactivated.
Post-Migration Script Failure Cancels Automatic Migration—specifies whether or not a failure during execution of the post-deactivation script is fatal to the migration.
Allow Post-Migration Script To Run On a Different Machine—specifies whether or not the post-deactivation script is allowed to run on a different machine.
The pre/post-migration scripts must be located in the MW_HOME/user_projects/domains/mydomain/bin/service_migration directory, where mydomain is a domain-specific directory, with the same name as the domain. Basic directions for creating pre/post-migration scripts are provided in a readme.txt file in this directory.
Migratable targets provide "Restart-In-Place" options to attempt to deactivate and reactivate a failed service, instead of migrating the service. See In-Place Restarting of Failed Migratable Services.
As discussed in Custom Store Availability for JMS Services, JMS-related services require you to configure a custom persistent store that is also targeted to the same migratable targets as the JMS services, and make sure that the store is either:
Configured such that all the candidate servers in a migratable target have access to the custom store
Migrated around by pre/post migration scripts. See Optionally Specify Pre/Post-Migration Scripts.
When using migratable targets, you must target your JMS service to the same migratable target used by the custom persistent store. In the event that no custom store is specified for a JMS service that uses a migratable target, then a validation message will be generated, followed by failed JMS server deployment and a WebLogic Server boot failure. For example, attempting to target a JMS server that is using the default file store to a migratable target, will generate the following message:
Since the JMS server is targeted to a migratable target, it cannot use the default store.
Similar messages are generated for a SAF agent or path service that is targeted to a migratable target and attempts to use the default store.
In addition, if the custom store is not targeted to the same migratable target as the migratable service, then the following validation log message will be generated, followed by failed JMS server deployment and a WebLogic Server boot failure.
The JMS server is not targeted to the same target as its persistent store.
There are some special targeting choices to consider when targeting SAF agents and a path service to migratable targets. For more information, see Targeting Rules for SAF Agents and Targeting Rules for Path Service.
You must restart the Administration Server after configuring your JMS services for manual service migration.
You must also restart any Managed Servers whose migration policies were modified.
For instructions on manually migrating the JMS-related services using the Administration Console, see "Manually migrate JMS-related services" in the Oracle WebLogic Server Administration Console Help.
For instructions on manually migrating the JMS-related services using WLST, see the WebLogic Scripting Tool Command Reference.
Note:
You may want to migrate a JMS service back to the original primary server once it is back online. Unlike the JTA Transaction Recovery Service, JMS services do not automatically migrate back to the primary server when it becomes available, so you need to manually migrate these services.The JTA Transaction Recovery Service is designed to gracefully handle transaction recovery after a crash. You can specify to have the Transaction Recovery Service automatically migrated from an unhealthy server instance to a healthy server instance, with the help of the server health monitoring services. This way the backup server can complete transaction work for the failed server.
To configure automatic migration of the Transaction Recovery Service for a migratable target within a cluster, perform the following tasks.
Configure the Managed Servers in the cluster for migration, including assigning Managed Servers to a machine. Node Manager must also be running and configured to allow automatic server migration. The Node Manager is required to get health status information about the servers involved.
For step-by-step instructions for using the Administration Console to complete these tasks, refer to the following topics in Administration Console Online Help:
Note:
For information on configuring a primary server to not boot in Managed Server Independence (MSI) mode, which will prevent concurrent access to the TLOG with another backup server in recovery mode, see Managed Server Independence in Programming JTA for Oracle WebLogic Server.Note:
For automatic service migration, Consensus leasing requires that you use Node Manager to control servers within the cluster and that all migratable servers must have a Node Manager associated with them. For Database leasing, Node Manager is required only if pre-migration/post-migration scripts are defined. If pre/post-migrations are not defined, then Node Manager is not required.For general information on configuring Node Manager, see "Node Manager Overview" in Node Manager Administrator's Guide for Oracle WebLogic Server.
On the Cluster > Configuration > Migration page, configure the cluster Migration Basis according to how your data persistence environment is configured, using either Database Leasing or Consensus Leasing. See Leasing for Migratable Services.
In the JTA Migration Configuration section on the Server > Configuration > Migration page, configure the following options.
Configure the automatic migration of the JTA Transaction Recovery Service by selecting the Automatic JTA Migration Enabled check box.
You may also want to restrict the potential servers to which you can migrate the Transaction Recovery Service to those that have access to the current server's transaction log files (stored in the default WebLogic store). If no candidate servers are chosen, then any server within the cluster can be chosen as a candidate server.
From the Candidate Servers Available box, select the Managed Servers that can access the JTA log files. They become valid Candidate Servers when you move them into the Chosen box.
Note:
You must include the original server in the list of chosen servers so that you can manually migrate the Transaction Recovery Service back to the original server, if need be. The Administration Console enforces this rule.You can specify whether you are providing any pre-migration and post-migration scripts to perform any unmounting and mounting of the shared storage, as needed.
Pre-Migration Script Path—the path to the pre-migration script to run before a migratable target is actually activated.
Post-Migration Script Path—the path to the post-migration script to run after a migratable target is fully deactivated.
Post-Migration Script Failure Cancels Automatic Migration—specifies whether or not a failure during execution of the post-deactivation script is fatal to the migration.
Allow Post-Migration Script To Run On a Different Machine—specifies whether or not the post-deactivation script is allowed to run on a different machine.
The pre/post-migration scripts must be located in the MW_HOME/user_projects/domains/mydomain/bin/service_migration directory, where mydomain is a domain-specific directory, with the same name as the domain. Basic directions for creating pre/post-migration scripts are provided in a readme.txt file in this directory.
As discussed in Default File Store Availability for JTA, the Transaction Manager uses the default persistent store to store transaction log files. To enable migration of the Transaction Recovery Service, you must configure the default persistent store so that it stores its data files on a persistent storage solution that is available to other servers in the cluster if the original server fails.
You must restart the Administration Server after configuring the JTA Transaction Recovery service for automatic service migration.
You must also restart any Managed Servers whose migration policies were modified.
After completing transaction recovery for a failed server, a backup server releases ownership of the Transaction Recovery Service so that the original server can reclaim it when the server is restarted. If the backup server stops (crashes) for any reason before it completes transaction recovery, its lease will expire. This way when primary server starts up, it can reclaim successfully ownership.
There are two scenarios for automatic failback of the Transaction Recovery Service to the primary server:
Automatic failback after recovery is complete:
If the backup server finishes recovering the TLOG transactions before the primary server is restarted, it will initiate an implicit migration of the Transaction Recovery Service back to the primary server.
For both manual and automatic migration, the post-deactivation script would be executed automatically.
Automatic failback before recovery is complete:
If the backup server is still recovering the TLOG transactions when the primary server is started, during the Transaction Recovery Service initialization of the primary server startup, it will initiate an implicit migration of the Transaction Recovery Service from the backup server.
The JTA Transaction Recovery Service is designed to gracefully handle transaction recovery after a crash. You can manually migrate the Transaction Recovery Service from an unhealthy server instance to a healthy server instance, with the help of the server health monitoring services. In this manner, the backup server can complete transaction work for the failed server.
You can manually migrate the Transaction Recovery Service back to the original server by selecting the original server as the destination server. The backup server must not be running when you manually migrate the service back to the original server.
Note the following:
If a backup server fails before completing the transaction recovery actions, the primary server cannot reclaim ownership of the Transaction Recovery Service and recovery will not be re-attempted on the rebooting server. Therefore, you must attempt to manually re-migrate the Transaction Recovery Service to another backup server.
If you restart the original server while the backup server is recovering transactions, the backup server will gracefully release ownership of the Transaction Recovery Service. You do not need to stop the backup server. For detailed information, see "Recovering Transactions For a Failed Clustered Server" in Programming JTA for Oracle WebLogic Server.
For information on configuring a primary backup server to not boot in Managed Server Independence (MSI) mode, which will prevent concurrent access to the TLOG with another backup server in recovery mode, see "Managed Server Independence" in Programming JTA for Oracle WebLogic Server.
For instructions on manually migrating the Transaction Recovery Service using the Administration Console, see "Manually migrate the Transaction Recovery Service" in the Oracle WebLogic Server Administration Console Help.
Automatic singleton service migration allows the automatic health monitoring and migration of singleton services. A singleton service is a service operating within a cluster that is available on only one server at any given time. When a migratable service fails or become unavailable for any reason (for example, because of a bug in the service code, server failure, or network failure), it is deactivated at its current location and activated on a new server. The process of migrating these services to another server is handled using the singleton master. See Singleton Master.
WebLogic Server supports the automatic migration of user-defined singleton services.
Note:
Although the JTA Transaction Recovery Service is also singleton service that is available on only one node of a cluster at any time, it is configured differently for automatic migration than user-defined singleton services. JMS and JTA services can also be manually migrated. See Understanding the Service Migration Framework.This section provides an overview of how automatic singleton service is implemented in WebLogic Server.
The singleton master is a lightweight singleton service that monitors other services that can be migrated automatically. The server that currently hosts the singleton master is responsible for starting and stopping the migration tasks associated with each migratable service.
Note:
Migratable services do not have to be hosted on the same server as the singleton master, but they must be hosted within the same cluster.The singleton master functions similar to the cluster master in that it is maintained by lease competition and runs on only one server at a time. Each server in a cluster continuously attempts to register the singleton master lease. If the server currently hosting the singleton master fails, the next server in the queue will take over the lease and begin hosting the singleton master.
For more information on the cluster master, see Cluster Master Role in Whole Server Migration.
Note:
The singleton master and cluster master function independently and are not required to be hosted on the same server.The server hosting the singleton master maintains a record of all migrations performed, including the target name, source server, destination server, and the timestamp.
If the migration of a singleton service fails on every candidate server within the cluster, the service is left deactivated. You can configure the number of times the number of times the singleton master will iterate through the servers in the cluster.
Note:
If you do not explicitly specify a list of candidate servers, the singleton master will consider all of the cluster members as possible candidates for migration.A Singleton Service could be defined either as part of an application or as a standalone service. It is active only on one server at any time and so it can be used to perform tasks that you want to be executed on only one member of a cluster.
To create a singleton service, you must create a class that, in addition to any tasks you want the singleton service to perform, implements the weblogic.cluster.singleton.SingletonService interface.
The SingletonService interface contains the following methods, which are used in the process of migration.
public void activate()
This method should obtain any system resources and start any services required for the singleton service to begin processing requests. This method is called in the following cases:
When a newly deployed application is started
During server start
During the activation stage of service migration
public void deactivate()
This method is called during server shutdown and during the deactivation stage of singleton service migration. This method should release any resources obtained through the activate() method. Additionally, it should stop any services that should only be available from one member of a cluster.
Depending on how you used the SingletonService interface to define a singleton service, you must perform the following steps to deploy it:
Package and deploy the singleton service within an application.
~ or ~
Deploy the singleton service as a standalone service within WebLogic Server.
Optionally, configure the migration behavior of the singleton service.
The following sections outline these procedures in detail.
Singleton services that are packaged within an application should have their classes implement the SingletonService interface, and placed within a JAR file, in APP-INF/lib or APP-INF/classes, or within an EAR-level lib directory.
For standalone singleton services, their classes should be made available in the WebLogic Server system classpath.
Also, add the following entry to the weblogic-application.xml descriptor file.
<weblogic-application>
...
<singleton-service>
<class-name>mypackage.MySingletonServiceImpl</class-name>
<name>Appscoped_Singleton_Service</name>
</singleton-service>
...
</weblogic-application>
Note:
The<class-name> and <name> elements are required.Deployment of an application-scoped singleton service will happen automatically as part of the application deployment. The candidate servers for the singleton service will be the cluster members where the application is deployed.
After you have created a singleton service class using the SingletonService interface, you must define it as a singleton service within WebLogic Server. This singleton service object contains the following information:
The path to the class to load as the singleton service.
The preferred server and other candidate servers for the singleton service.
The following excerpt from the cluster element of config.xml shows how a singleton service is defined:
<singleton-service> <name>SingletonTestServiceName</name> <user-preferred-server>myManaged1</user-preferred-server> <class-name>mycompany.myprogram.subpackage.SingletonTestServiceImpl</class-name> <cluster>myCluster</cluster> </singleton-service>
A singleton service is automatically configured to be an exactly-once service, which indicates that if at least one Managed Server in the candidate list is running, then the service will be active somewhere in the cluster. You can modify certain singleton service migration parameters using the following methods:
WebLogic Server Administration Console—allows you to create and configure singleton services. See "Configure a singleton service" in Oracle WebLogic Server Administration Console Help.
WebLogic Scripting Tool (WLST)—allows you to configure automatic service migration using the MigratableTarget Management Bean. See "WLST Command and Variable Reference" in WebLogic Scripting Tool Command Reference.