JavaScript is required to for searching.
Skip Navigation Links
Exit Print View
Oracle Solaris Studio 12.2: C User's Guide
search filter icon
search icon

Document Information

Preface

1.  Introduction to the C Compiler

1.1 What's New in Version 5.11 Solaris Studio 12 Update 2 Release

1.2 Special x86 Notes

1.3 Binary Compatibility Verification

1.4 Compiling for 64-Bit Platforms

1.5 Standards Conformance

1.6 C Readme File

1.7 Man Pages

1.8 Organization of the Compiler

1.9 C-Related Programming Tools

2.  C-Compiler Implementation-Specific Information

3.  Parallelizing C Code

4.  lint Source Code Checker

5.  Type-Based Alias Analysis

6.  Transitioning to ISO C

7.  Converting Applications for a 64-Bit Environment

8.  cscope: Interactively Examining a C Program

A.  Compiler Options Grouped by Functionality

B.  C Compiler Options Reference

C.  Implementation-Defined ISO/IEC C99 Behavior

D.  Supported Features of C99

E.  Implementation-Defined ISO/IEC C90 Behavior

F.  ISO C Data Representations

G.  Performance Tuning

H.  The Differences Between K&R Solaris Studio C and Solaris Studio ISO C

Index

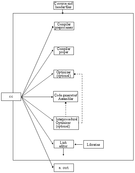
1.8 Organization of the Compiler

The C compilation system consists of a compiler, an assembler, and a link editor. The cc command invokes each of these components automatically unless you use command-line options to specify otherwise.

Table A-15 discusses all the options available with cc.

The following figure shows the organization of the C compilation system.

Figure 1-1 Organization of the C Compilation System

Diagram showing the components of the C compilation system.

The following table summarizes the components of the compilation system.

Table 1-1 Components of the C Compilation System

Component
Description
Notes on Use
cpp
Preprocessor
-Xs only
acomp
Compiler (preprocessor built in for non-Xs modes)
ssbd
Static synchronization bug detection
(SPARC)
iropt
Code optimizer
-O, -xO2, -xO3, -xO4, -xO5, -fast
fbe
Assembler
cg
Code generator, inliner, assembler
ipo
Interprocedural Optimizer
postopt
Postoptimizer
(SPARC)
ir2hf
Intermediate code translator
(x86)
ube
Code generator
(x86)
ld
Linker
mcs
Manipulate comment section
-mr