| Oracle® Student Learning Learning Tool Admin User's Guide Release 3.1.3 Part Number E20668-04 |
|
|
PDF · Mobi · ePub |
This chapter gives an overview of the Oracle Student Learning (OSL) Learning Tool Admin. It includes the following topics:
The OSL Learning Tool Admin (OSL LT Admin) is a browser-based administration interface that provides for the administration of configuration and reference data for the OSL product.
The OSL LT Admin requires some level of data setup and configuration depending on the level of integration with other systems.
The OSL LT Admin must be managed by people with an operational understanding of the school and central office, for example a Department, Ministry, or Bureau.
There are several administration roles within the OSL LT Admin.
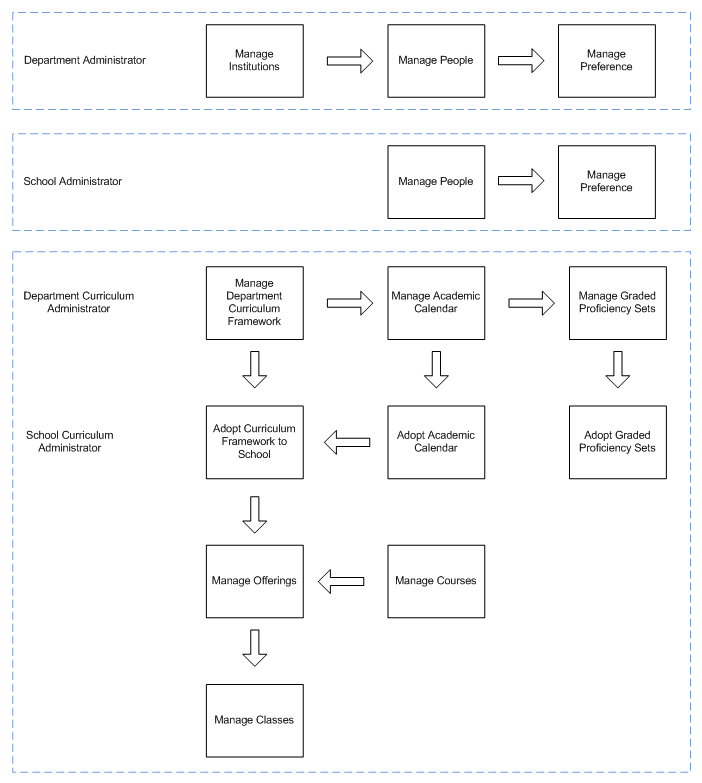
Table 1-1 lists the roles and responsibilities of department administration staff who are responsible for data related to the entire department or overriding institution.
Table 1-1 Roles and responsibilities of Department Administration Staff
| Roles | Responsibilities |
|---|---|
|
Department Administrator |
|
|
Department Curriculum Administrator |
|
Table 1-2 lists the roles and responsibilities of school administration staff who are responsible for data related to one or more schools.
Table 1-2 The roles and responsibilities of School Administration Staff
| Roles | Responsibilities |
|---|---|
|
School Administrator |
|
|
School Curriculum Administrator |
|
Note:
A user can be assigned multiple roles in an institution or across institutions.This section describes a high-level overview of the Learning Tool Admin key processes.
For related information about managing the Learning Tool Admin function, see Chapter 2, "Getting Started with the Learning Tool Admin."
Figure 1-1 High-Level Overview of the Learning Tool Admin Processes
