ヘッダーをスキップ
Oracle® Fusion Middleware SmartUpgradeユーザーズ・ガイド
11g リリース1(11.1.1)
B61426-01
  ドキュメント・ライブラリへ移動
ライブラリ
製品リストへ移動
製品
目次へ移動
目次

前
 
次
 

4 SmartUpgrade生成アーティファクトの使用

SmartUpgradeは、アップグレード・レポートを生成する他に、次のようなアーティファクトを生成できます。

生成されたデプロイメント記述子の場合、生成されたOracle WebLogic Server要素を確認し、その要素を起点としてアプリケーションをアップグレードできるため、Oracle WebLogic Serverにアプリケーションを正常にデプロイできます。

次の項では、Oracle WebLogic Serverにアプリケーションをデプロイできるように、SmartUpgradeで生成されるアーティファクトを使用してアプリケーションをアップグレードする方法について説明します。

4.1 SmartUpgrade生成アーティファクトの使用に必要な手順の概要

ほとんどの場合、アプリケーションをOracle Containers for Java EE (OC4J)からOracle WebLogic Server 11gにアップグレードするプロセスは反復プロセスになります。

  1. SmartUpgradeを一度実行して、レポートと一部の初期Oracle WebLogic Serverアーティファクトを生成します。

  2. レポートを確認して変更を行い、SmartUpgradeを再実行します。

  3. Oracle WebLogic Serverにアプリケーションをデプロイする準備ができるまでプロセスを繰り返します。

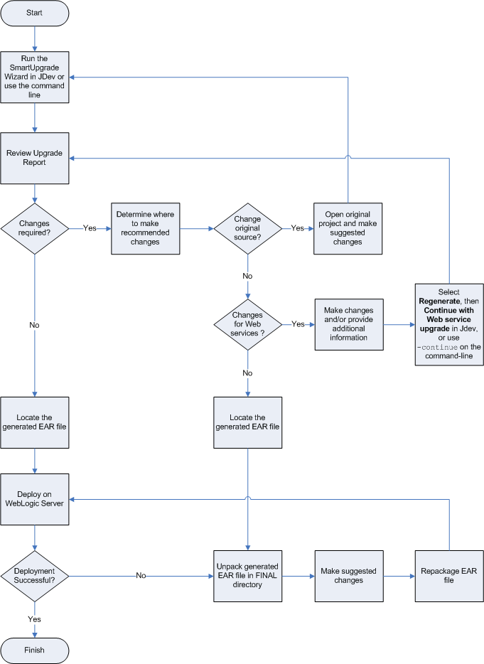
図4-1は、アプリケーションの分析、レポートの確認、Oracle WebLogic Serverへのアプリケーションの最終デプロイ前に反復変更を行う手順のフロー・チャートです。

表4-1は、フロー・チャートに示す各手順の説明です。

図4-1 SmartUpgradeプロセスのフロー・チャート

図4-1の説明が続きます
「図4-1 SmartUpgradeプロセスのフロー・チャート」の説明

表4-1 SmartUpgradeプロセスのフロー・チャートの手順の説明

ステップ 説明

JDevでSmartUpgradeウィザードを実行するか、コマンドラインを使用する

2.3項「Java EEアップグレード・ウィザードの起動と使用」の説明に従い、Oracle JDeveloperでJava EEアップグレード・ウィザードを起動します。

第3章「SmartUpgradeコマンドライン・インタフェースの使用」の説明に従い、コマンドライン・インタフェースでコマンドライン引数を実行します。

アップグレード・レポートを確認する

Oracle JDeveloperを使用している場合は、2.4項「SmartUpgradeレポートの使用」を参照してください。

コマンドラインを使用している場合は、生成されたレポートをテキスト・エディタで開くか、適切なコマンドライン引数を使用して、Webブラウザで確認できるHTMLレポートを生成します。

詳細は、3.1.7.4項「SmartUpgradeコマンドライン・インタフェースを使用したHTMLレポートの生成」を参照してください。

どちらの場合も、結果に対してアーティファクトが生成されたかどうかが示されます。この情報は、提案された変更をアプリケーションに実装する方法を決定する際に後ほど役立ちます。

変更点を決定する

レポート結果には、Oracle WebLogic Serverにアプリケーションを正常にデプロイする前にアプリケーションに加える必要がある変更点に関する提案が含まれる場合があります。

特定された変更点を元のアプリケーションに加えた方が良くなる場合と、SmartUpgradeで生成されたファイルで開始した方が簡単な場合があります。

レポートの各結果により、結果に対してアーティファクトが生成されたかどうかが示されます。

元のプロジェクトを開き、提案された変更を加える

結果により、元のソースに対して実行可能な変更点が推奨された場合、元のプロジェクトを開いて変更を加えます。

変更を加える、またはWebサービスの追加情報を提供する(あるいはその両方)

結果またはSmartUpgrade出力メッセージにより、Webサービスに固有のエラーや推奨事項が特定された場合、変更を加えてからアップグレード・プロセスを再生成または続行するよう求められます。

たとえば、Oracle JDeveloperを使用している場合、アップグレード・レポートにWebサービス・アーティファクト生成10.1.3という結果が表示されます。この結果では、アップグレード・レポートのコンテキスト・メニューから「再生成」を選択し、特定のアーティファクト生成オプションを選択することが推奨されます。

SmartUpgradeのログ・ウィンドウには警告メッセージも表示されます。

Jdevで「再生成」「Webサービス・アップグレードの続行」を選択するか、コマンドラインで-continueを使用する

詳細は、次を参照してください。

生成されたEARファイルを探す

SmartUpgradeがアーティファクトを生成すると、アーティファクトは有効なEARファイル構造に編成され、新しいEARファイルがアーカイブされます。EARファイルは、新しいプロジェクト・ディレクトリの次のディレクトリにあります。

  • Oracle JDeveloperを使用し、SmartUpgradeのデフォルト出力ディレクトリを使用している場合は次の場所になります。

    gen_src/app_name_ear.d/final/
    
  • コマンドライン・インタフェースを使用している場合は、次の場所になります。

    upgrade/app_name_ear.d/final/
    

詳細は、付録A「SmartUpgradeで生成される出力ディレクトリ」を参照してください。

生成されたEARファイルをFINALディレクトリで解凍する

生成されたEARファイルを解凍する場合、Oracle WebLogic Serverにアプリケーションをデプロイするには、生成されたアーティファクトを参照して、ファイルに加えられた変更点を確認できます。

このEARファイルは、Oracle WebLogic Serverに現状のままデプロイするか、内容を起点としてさらに変更を加えることができます。変更を加えるには、EARファイルの各アーティファクトを確認または変更します。

Oracle JDeveloperを使用している場合、アプリケーション・ナビゲータでEARファイルの内容を参照することもできます。

提案された変更を加える

Oracle WebLogic Serverにアプリケーションをすでにデプロイした場合、この手順を使用して、SmartUpgradeレポートの結果で提案された変更を加えることができます。

Oracle WebLogic ServerにアプリケーションEARファイルをデプロイしようとする際にエラーが発生した場合、この手順を使用して、Oracle WebLogic Serverデプロイメント・エラーで提案された変更を加えることができます。

EARファイルを再パッケージ化する

SmartUpgradeで生成された解凍済EARファイルに変更を加えたら、適切なJavaコマンドまたはその他のユーティリティを使用してEARファイルを手動で再アーカイブできます。


4.2 SmartUpgradeで生成されるWebサービス・アーティファクトに関するその他の情報

次の項では、SmartUpgradeで生成されるWebサービス・アーティファクトに関するその他の情報を示します。

4.2.1 OC4J WebサービスとOracle WebLogic Server Webサービスの相違

OC4J WebサービスとOracle WebLogic Server Webサービスの相違に関する全般情報については、次のリソースを参照してください。

  • 『Oracle Fusion Middleware Java EEアップグレード・ガイド』の「タスク6: アプリケーションWebサービスのアップグレード」

  • 『Oracle Fusion Middleware Oracle WebLogic Server WebLogic Webサービスの紹介』の「WebLogic Webサービスの概要」

4.2.2 SmartUpgrade Webサービス・アーティファクト生成の機能

Oracle WebLogic Server Webサービス・アーティファクトを生成する場合、SmartUpgradeは次のOC4J WebサービスをOracle WebLogic Server 10.3 JAX-RPC Webサービスにアップグレードします。

  • OC4J 10g リリース3(10.1.3) Webサービス

  • OC4J 10g リリース3(10.1.3)EJB 2.1 Webサービス

  • OC4J 10g リリース3(10.1.3)EJB 3.0 Webサービス

  • OC4J 10g リリース2(10.1.2) Webサービス

アップグレードされたWebサービスは、OC4J 10g Webサービスと同じcontextpathコンテキストURIを使用します。たとえば、OC4J 10g リリース3(10.1.3) WebサービスのURIは次のようになっていました。

http://locahost:8888/contextpath/soap11
http://locahost:8888/contextpath/soap12

アップグレード後は、次のURIを使用してOracle WebLogic Serverドメインの同じWebサービスにアクセスできるようになります。

http://locahost:7001/contextpath/soap11
http://locahost:7001/contextpath/soap12

SmartUpgradeは、アップグレード・プロセス時にWebサービス関連のデプロイメント記述子(web.xmlweblogic-webservices.xmlなど)を自動的に更新し、アップグレードされたWebサービスが既存のリモート・エンドポイントと通信できるglueコードを生成します。

SmartUpgradeによって実行されるWebサービス・アップグレード・タスクについては、1.5.2項「Webサービス・アーティファクトの生成」を参照してください。

アプリケーションを具体的に分析し、生成されたglueコードによるパフォーマンスの影響を判断するようにSmartUpgradeをオプションで構成できます。詳細は、4.2.3項「SmartUpgradeで生成されるWebサービスglueコードによるパフォーマンスの影響の分析」を参照してください。

4.2.3 SmartUpgradeで生成されるWebサービスglueコードによるパフォーマンスの影響の分析

OC4J WebサービスをOracle WebLogic Serverにアップグレードするために、SmartUpgradeは、「glueコード」というJavaプログラミング・コードを生成します。このglueコードを使用すると、アップグレードされるWebサービスは、新しいサーバーにデプロイされる間に既存のビジネス・ロジック・コードを引き続き使用できます。

生成されたglueコードによるパフォーマンスの影響を判断するには:

  1. SmartUpgradeを使用してアプリケーションをアップグレードし、Webサービス・アーティファクトを生成する場合、次のいずれかのオプションを選択します。

    • Oracle JDeveloperを使用している場合、Java EEアップグレード・ウィザードのOC4J Webサービスのアップグレード・ページで「パフォーマンス分析用計測コードの生成」を選択します。

    • SmartUpgradeコマンドライン・インタフェースを使用している場合、-evaluateコマンドライン・オプションを使用します。

    このオプションを有効にすると、SmartUpgradeはパフォーマンス分析用に生成されたラッパー(glue)・コードをインストゥルメントします。

    このオプションはアプリケーションのテストにのみ該当するもので、本番環境には適していません。

  2. アプリケーションのアップグレードを実行し、Oracle WebLogic Serverにアプリケーションをデプロイします。

  3. アプリケーションがデプロイされ、Oracle WebLogic Serverで正常に実行した後、Oracle WebLogic Serverドメイン・ディレクトリで次のHTMLファイルを探します。

    MW_HOME/user_projects/domains/domain_name/webservice_port_name.html
    
  4. HTMLファイルをブラウザで開きます。

    ブラウザにglueコードのパフォーマンス分析ページが表示されます。デプロイメントの直後は、表の各列にデータは表示されません。

  5. Webサービスを実行して、一部のパフォーマンス・データを生成します。

    Oracle WebLogic Server管理コンソールまたはOracle Enterprise Manager Fusion Middleware Controlを使用して、Webサービスをテストできます。

    詳細は、『Oracle Fusion Middleware Webサービスのためのセキュリティおよび管理者ガイド』の「Webサービスのテスト」を参照してください。

  6. glueコードのパフォーマンス分析ページが表示されるブラウザをリフレッシュします。

    Webサービスをテストするたびに、glueコードのパフォーマンス・ページにエントリが追加されます。このページのデータを使用して、Webサービスのパフォーマンスに対するglueコードの影響を測定します。


注意:

パフォーマンス・メトリックの分析が終了したら、次のオプションでSmartUpgradeを再実行して本番環境用のアプリケーションを再生成します。
  • Oracle JDeveloperを使用している場合、プロセスを最初から繰り返します。ただし、「パフォーマンス分析用計測コードの生成」は選択しないでください。

  • コマンドライン・インタフェースを使用している場合、SmartUpgradeの実行時に-evaluate falseオプションを使用します。


図4-2 SmartUpgrade Webサービスのアップグレード - glueコードのパフォーマンス分析ページ

図4-2の説明が続きます
「図4-2 SmartUpgrade Webサービスのアップグレード - glueコードのパフォーマンス分析ページ」の説明