ヘッダーをスキップ
Oracle® Fusion Middleware Java EEアップグレード・ガイド
11g リリース1(11.1.1)
B55925-03
  ドキュメント・ライブラリへ
ライブラリ
製品リストへ
製品
目次
目次

戻る
戻る
 
次へ
次へ
 

1 Java EEのアップグレード・プロセスの概要

この章では、Java EEの環境とデプロイ済アプリケーションを、Oracle Application Server 10g とOracle Containers for Java EE(OC4J)からOracle Fusion Middleware 11g とOracle WebLogic Serverにアップグレードする方法の概要を説明します。

詳細は、次の項を参照してください。

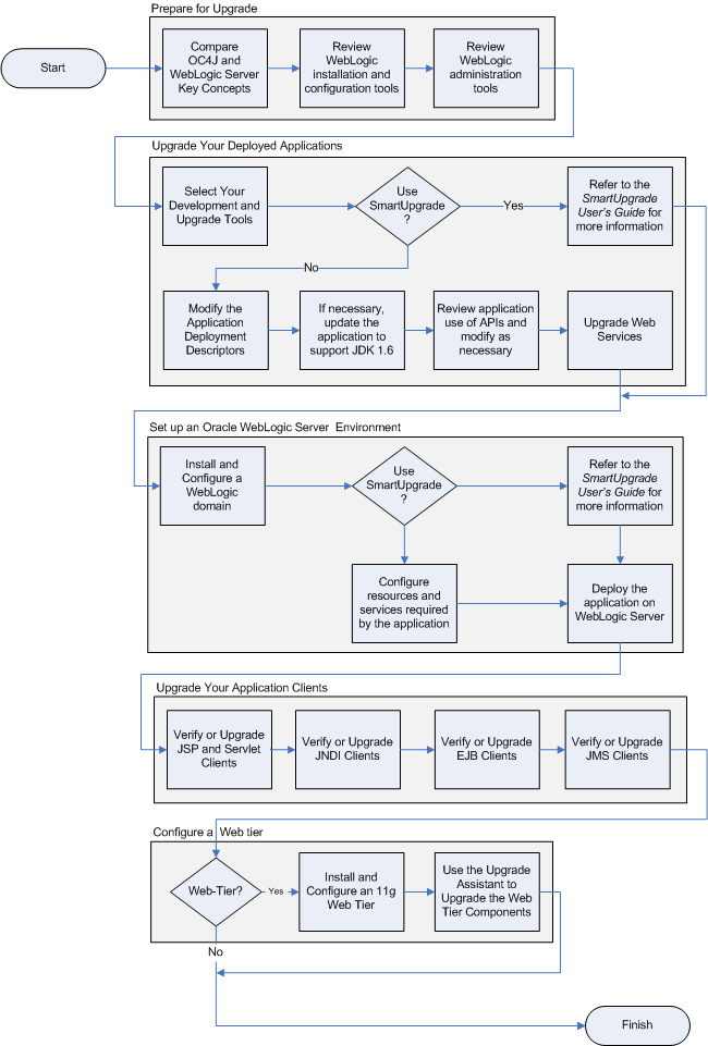
1.1 Java EEのアップグレード・プロセスのフロー・チャート

図1-1は、Java EEのアップグレード・プロセスのフロー・チャートを示しています。この図を参照して、実行する必要のあるタスクを理解してください。

図1-1 Java EEのアップグレード・プロセスのフロー・チャート

図1-1の説明が続きます。
「図1-1 Java EEのアップグレード・プロセスのフロー・チャート」の説明

1.2 Java EEのアップグレード・プロセスの手順を示す表

表1-1は、アップグレード・プロセスのフロー・チャート(図1-1を参照)に示されている各手順について説明しています。この表には、プロセスの各手順について、詳細情報の参照先も示されています。

表1-1 Java EEのアップグレード・プロセスの手順を示す表

手順 説明 詳細情報

アップグレードの準備

Java EEアプリケーションとJava EE環境のOC4JからOracle WebLogic Serverへのアップグレードを開始する前に、次の準備を行います。

  • Oracle WebLogic Serverの主な概念およびOC4Jとの相違点を確認します。

  • Oracle WebLogic Serverに必要なインストール・タスクおよび構成タスクの違いを理解します。

  • Oracle WebLogic Server環境で使用する必要のある管理ツールと管理プロセスを確認します。

第I部「Java EEのアップグレードの準備」


デプロイ済アプリケーションのアップグレード

Oracle WebLogic Server上で正常にデプロイと実行が行われるように、必要に応じてアプリケーションを変更します。

SmartUpgradeコマンドライン・ツールおよびOracle JDeveloper拡張機能は、アプリケーションのアップグレードに必要なタスクを特定する際に役立ちます。また、アプリケーションを変更するための具体的なアーティファクトの生成に役立つ場合もあります。

第4章「Java EEアプリケーションのアップグレード」

『Oracle Fusion Middleware SmartUpgradeユーザーズ・ガイド』


Oracle WebLogic Server環境の設定

アプリケーション・ソース・コードをアップグレードしたら、アプリケーション用のOracle WebLogic Server環境をインストールして構成します。

Oracle WebLogic Serverドメインの構成時に、アプリケーションに必要なリソースも構成できます。

SmartUpgradeコマンドライン・ツールおよびOracle JDeveloper拡張機能は、Oracle WebLogic Serverでのアプリケーションに必要なリソースの構成方法を特定する際に役立ちます。

第5章「Java EE環境のアップグレード」

『Oracle Fusion Middleware SmartUpgradeユーザーズ・ガイド』


アプリケーション・クライアントのアップグレード

Oracle WebLogic Serverにアップグレードしたアプリケーションに依存するクライアント・アプリケーションをアップグレードします。

第6章「アプリケーション・クライアントのアップグレード」


Web層の構成

必要に応じて、Web層をインストールして構成し、リクエストをテスト環境や本番環境にルーティングします。

Oracle Application Server 10g でOracle HTTP ServerまたはOracle Web Cacheを使用していた場合は、Oracle Fusion Middleware Upgrade Assistantを使用してOracle HTTP ServerとOracle Web Cacheの構成をアップグレードできます。

第7章「Java EEおよびWebサーバー環境のアップグレード」