18 Using the XML Parser for C

This chapter contains these topics:

Introduction to the XML Parser for C

This section contains the following topics:

See Also:

"Introduction to the XML Parsing for Java" for a generic introduction to XML parsing with DOM and SAX. Much of the information in the introduction is language-independent and applies equally to C.

Prerequisites

The Oracle XML parser for C reads an XML document and uses DOM or SAX APIs to provide programmatic access to its content and structure. You can use the parser in validating or nonvalidating mode. A pull parser is also available.

This chapter assumes that you are familiar with the following technologies:

If you require a general introduction to the preceding technologies, consult the XML resources listed in "Related Documents" of the preface.

Standards and Specifications

XML 1.0 is a W3C Recommendation. The C XDK API provides full support for XML 1.0 (Second Edition). You can find the specification for the Second Edition at the following URL:

http://www.w3.org/TR/2000/REC-xml-20001006

The DOM Level 1, Level 2, and Level 3 specifications are W3C Recommendations. The C XDK API provides full support for DOM Level 1 and 2, but no support for Level 3. You can find links to the specifications for all three levels at the following URL:

http://www.w3.org/DOM/DOMTR

SAX is available in version 1.0, which is deprecated, and 2.0. SAX is not a W3C specification. The C XDK API provides full support for both SAX 1.0 and 2.0. You can find the documentation for SAX at the following URL:

http://www.saxproject.org

XML Namespaces are a W3C Recommendation. You can find the specification at the following URL:

http://www.w3.org/TR/REC-xml-names

See Also:

Chapter 31, "XDK Standards" for a summary of the standards supported by the XDK

Using the XML Parser for C

Oracle XML parser for C checks if an XML document is well-formed, and optionally validates it against a DTD. Your application can access the parsed data through the DOM or SAX APIs.

Overview of the Parser API for C

The core of the XML parsing API are the XML, DOM, and SAX APIs. Table 18-1 describes the interfaces for these APIs. Refer to Oracle XML API Reference for the complete API documentation.

Table 18-1 Interfaces for XML, DOM, and SAX APIs

Package Interfaces Function Name Convention

XML

This package implements a single XML interface. The interface defines functions for the following tasks:

  • Creating and destroying contexts. A top-level XML context (xmlctx) shares common information between cooperating XML components.

  • Creating and parsing XML documents and DTDs.

Function names begin with the string Xml.

Refer to Oracle Database XML C API Reference for API documentation.

DOM

This package provides programmatic access to parsed XML. The package implements the following interfaces:

  • Attr defines get and set functions for XML attributes.

  • CharacterData defines functions for manipulating character data.

  • Document defines functions for creating XML nodes, obtaining information about an XML document, and setting the DTD for a document.

  • DocumentType defines get functions for DTDs.

  • Element defines get and set functions for XML elements.

  • Entity defines get functions for XML entities.

  • NamedNodeMap defines get functions for named nodes.

  • Node defines get and set functions for XML nodes.

  • NodeList defines functions that free a node list and get a node from a list.

  • Notation defines functions that get the system and public ID from a node.

  • ProcessingInstruction defines get and set functions for processing instructions.

  • Text defines a function that splits a text node into two.

Function names begin with the string XmlDom.

Refer to Oracle Database XML C API Reference for API documentation.

SAX

This package provides programmatic access to parsed XML. The package implements the SAX interface, which defines functions that receive notifications for SAX events.

Function names begin with the string XmlSax.

Refer to Oracle Database XML C API Reference for API documentation.

XML Pull Parser

XML events is a representation of an XML document which is similar to SAX events in that the document is represented as a sequence of events like start tag, end tag, comment, and so on. The difference is that SAX events are driven by the parser (producer) and XML events are driven by the application (consumer).

Function names begin with the string XmlEv.

Refer to Oracle Database XML C API Reference for API documentation.


XML Parser for C Datatypes

Refer to Oracle XML API Reference for the complete list of datatypes for the C XDK. Table 18-2 describes the datatypes used in the XML parser for C.

Table 18-2 Datatypes Used in the XML Parser for C

Datatype Description

oratext

String pointer

xmlctx

Master XML context

xmlsaxcb

SAX callback structure (SAX only)

ub4

32-bit (or larger) unsigned integer

uword

Native unsigned integer


XML Parser for C Defaults

Note the following defaults for the XML parser for C:

  • Character set encoding is UTF-8. If all your documents are ASCII, then setting the encoding to US-ASCII increases performance.

  • The parser prints messages to stderr unless an error handler is provided.

  • The parser checks inputs documents for well-formedness but not validity. You can set the property "validate" to validate the input.

    Note:

    It is recommended that you set the default encoding explicitly if using only single byte character sets (such as US-ASCII or any of the ISO-8859 character sets) for faster performance than is possible with multibyte character sets such as UTF-8.
  • The parser conforms to the XML 1.0 specification when processing whitespace, that is, the parser reports all whitespace to the application but indicates which whitespace can be ignored. However, some applications may prefer to set the property "discard-whitespace," which discards all whitespace between an end-element tag and the following start-element tag.

See Also:

XML Parser for C Calling Sequence

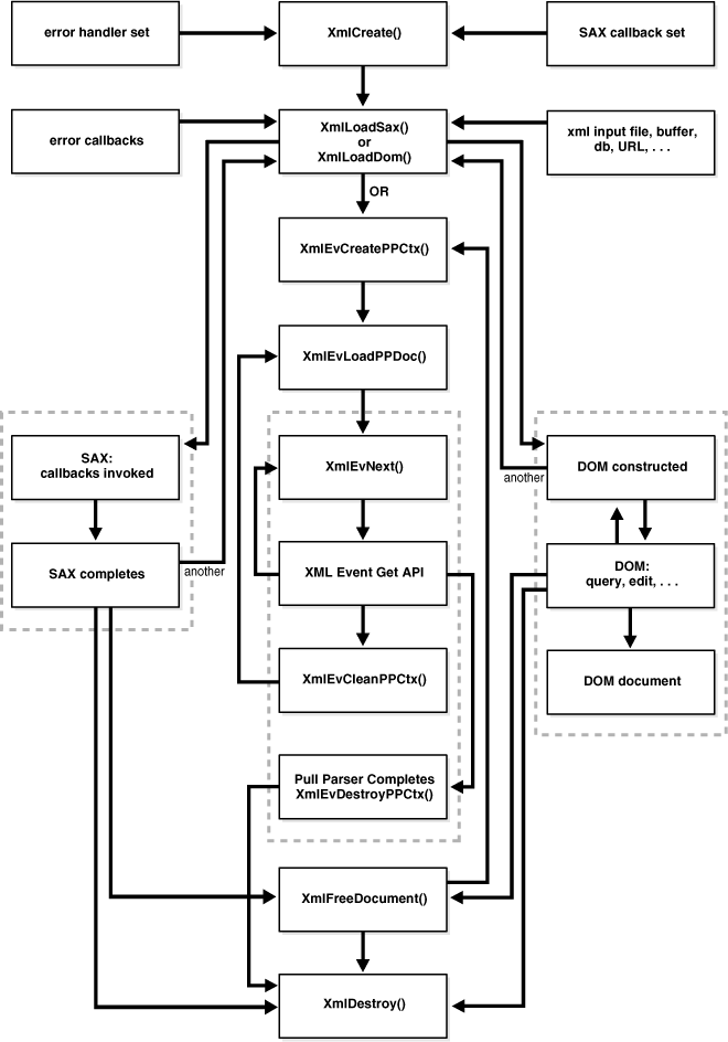
Figure 18-1 illustrates the calling sequence for the XML parser for C.

Figure 18-1 XML Parser for C Calling Sequence

Description of Figure 18-1 follows
Description of "Figure 18-1 XML Parser for C Calling Sequence"

Using the XML Parser for C: Basic Process

Perform the following steps in your application:

  1. Initialize the parsing process with the XmlCreate() function. The following sample code fragment is from DOMNamespace.c:

    xmlctx     *xctx;
    ...
    xctx = XmlCreate(&ecode, (oratext *) "namespace_xctx", NULL);
    
  2. Parse the input item, which can be an XML document or string buffer.

    If you are parsing with DOM, call the XmlLoadDom() function. The following sample code fragment is from DOMNamespace.c:

    xmldocnode *doc;
    ...
    doc = XmlLoadDom(xctx, &ecode, "file", DOCUMENT,
                     "validate", TRUE, "discard_whitespace", TRUE, NULL);
    

    If you are parsing with SAX, call the XmlLoadSax() function. The following sample code fragment is from SAXNamespace.c:

    xmlerr      ecode;
    ...
    ecode = XmlLoadSax(xctx, &sax_callback, &sc, "file", DOCUMENT,
                       "validate", TRUE, "discard_whitespace", TRUE, NULL);
    

    If you are using the pull parser, then include the following steps to create the event context and load the document to parse:

    evctx = XmlEvCreatePPCtx(xctx, &xerr, NULL);
    XmlEvLoadPPDoc(xctx, evctx, "File", input_filenames[i], 0, NULL);
    
  3. If you are using the DOM interface, then include the following steps:

    • Use the XmlLoadDom() function to call XmlDomGetDocElem(). This step calls other DOM functions, which are typically node or print functions that output the DOM document, as required. The following sample code fragment is from DOMNamespace.c:

      printElements(xctx, XmlDomGetDocElem(xctx, doc));
      
    • Invoke the XmlFreeDocument() function to clean up any data structures created during the parse process. The following sample code fragment is from DOMNamespace.c:

      XmlFreeDocument(xctx, doc);
      

    If you are using the SAX interface, then include the following steps:

    • Process the results of the invocation of XmlLoadSax() with a callback function, such as the following

      xmlsaxcb saxcb = {
       UserStartDocument,  /* user's own callback functions */
       UserEndDocument,
       /* ... */
      }; 
      
      if (XmlLoadSax(xctx, &saxcb, NULL, "file", "some_file.xml", NULL) != 0)
        /* an error occured */
      
    • Register the callback functions. Note that you can set any of the SAX callback functions to NULL if not needed.

    If you are using the pull parser, iterate over the events using:

    cur_event = XmlEvNext(evctx);
    

    Use the Get APIs to get information about that event.

  4. Use XmlFreeDocument() to clean up the memory and structures used during a parse. The program does not free memory allocated for parameters passed to the SAX callbacks or for nodes and data stored with the DOM parse tree until you call XMLFreeDocument() or XMLDestroy(). The following sample code fragment is from DOMNamespace.c:

    XmlFreeDocument(xctx, doc);
    

    Either return to Step 2 or proceed to the next step.

    For the pull parser call XmlEvCleanPPCtx() to release memory and structures used during the parse. The application can call XmlEvLoadPPDoc() again to parse another document. Or, it can call XMLEvDestroyPPCtx() after which the pull parser context cannot be used again.

    XmlEvCleanPPCtx(xctx, evctx);
    ...
    XmlEvDestroyPPCtx(xctx, evctx);
    
  5. Terminate the parsing process with XmlDestroy(). The following sample code fragment is from DOMNamespace.c:

    (void) XmlDestroy(xctx);
    

    If threads fork off somewhere in the sequence of calls between initialization and termination, the application produces unpredictable behavior and results.

You can use the memory callback functions XML_ALLOC_F and XML_FREE_F for your own memory allocation. If you do, then specify both functions.

Running the XML Parser for C Demo Programs

The $ORACLE_HOME/xdk/demo/c/ (UNIX) and %ORACLE_HOME%\xdk\demo\c (Windows) directories include several XML applications that illustrate how to use the XML parser for C with the DOM and SAX interfaces. Table 18-3 describes the demos.

The make utility compiles the source file fileName.c to produce the demo program fileName and the output file fileName.out . The fileName.std is the expected output.

Table 18-3 C Parser Demos

Directory Contents Demos

dom

DOMNamespace.c
DOMSample.c
FullDom.c
FullDom.xml
NSExample.xml
Traverse.c
XPointer.c
class.xml
cleo.xml
pantry.xml

The following demo programs use the DOM API:

  • The DOMNamespace program uses Namespace extensions to the DOM API. It prints out all elements and attributes of NSExample.xml along with full namespace information.

  • The DOMSample program uses DOM APIs to display an outline of Cleopatra, that is, the XML elements ACT and SCENE. The cleo.xml document contains the XML version of Shakespeare's The Tragedy of Antony and Cleopatra.

  • The FullDom program shows sample usage of the full DOM interface. It exercises all the calls. The program accepts FullDom.xml, which shows the use of entities, as input.

  • The Traverse program illustrates the use of DOM iterators, tree walkers, and ranges. The program accepts the class.xml document, which describes a college Calculus course, as input.

  • The XPointer program illustrates the use of the XML Pointer Language by locating the children of the <pantry> element in pantry.xml.

sax

NSExample.xml
SAXNamespace.c
SAXSample.c
cleo.xml

The following demo programs use the SAX APIs:

  • The SAXNamespace program uses namespace extensions to the SAX API. It prints out all elements and attributes of NSExample.xml along with full namespace information.

  • The SAXSample program uses SAX APIs to show all lines in the play Cleopatra containing a given word. If you do not specify a word, then it uses the word "death." The cleo.xml document contains the XML version of Shakespeare's The Tragedy of Antony and Cleopatra.


You can find documentation that describes how to compile and run the sample programs in the README in the same directory. The basic steps are as follows:

  1. Change into the $ORACLE_HOME/xdk/demo/c directory (UNIX) or %ORACLE_HOME%\xdk\demo\c directory (Windows).

  2. Make sure that your environment variables are set as described in "Setting C XDK Environment Variables on UNIX" and "Setting C XDK Environment Variables on Windows".

  3. Run make (UNIX) or Make.bat (Windows) at the system prompt. The make utility changes into each demo subdirectory and runs make to do the following:

    1. Compiles the C source files with the cc utility. For example, the Makefile in the $ORACLE_HOME/xdk/demo/c/dom directory includes the following line:

      $(CC) -o DOMSample $(INCLUDE) $@.c $(LIB)
      
    2. Runs each demo program and redirects the output to a file. For example, the Makefile in the $ORACLE_HOME/xdk/demo/c/dom directory includes the following line:

      ./DOMSample > DOMSample.out
      
  4. Compare the *.std files to the *.out files for each program. The *.std file contains the expected output for each program. For example, DOMSample.std contains the expected output from running DOMSample.

Using the C XML Parser Command-Line Utility

The xml utility, which is located in $ORACLE_HOME/bin (UNIX) or %ORACLE_HOME%\bin (Windows), is a command-line interface that parses XML documents. It checks for both well-formedness and validity.

To use xml ensure that your environment is set up as described in "Setting C XDK Environment Variables on UNIX" and "Setting C XDK Environment Variables on Windows".

Use the following syntax on the command line to invoke xml. Use xml.exe for Windows:

xml [options] [document URI]
xml -f [options] [document filespec]

Table 18-4 describes the command-line options.

Table 18-4 C XML Parser Command-Line Options

Option Description

-B BaseURI

Sets the base URI for the XSLT processor. The base URI of http://pqr/xsl.txt resolves pqr.txt to http://pqr/pqr.txt.

-c

Checks well-formedness, but performs no validation.

-e encoding

Specifies default input file encoding ("incoding").

-E encoding

Specifies DOM/SAX encoding ("outcoding").

-f file

Interprets the file as filespec, not URI.

-G xptr_exprs

Evaluates XPointer scheme examples given in a file.

-h

Shows usage help and basic list of command-line options.

-hh

Shows complete list command-line options.

-i n

Specifies the number of times to iterate the XSLT processing.

-l language

Specifies the language for error reporting.

-n

Traverses the DOM and reports the number of elements, as shown in the following sample output:

ELEMENT       1
 PCDATA       1
    DOC       1
  TOTAL       3 * 60 = 180

-o XSLoutfile

Specifies the output file of the XSLT processor.

-p

Prints the document/DTD structures after the parse. For example, the root element <greeting>hello</greeting> is printed as:

+---ELEMENT greeting     +---PCDATA "hello"

-P

Prints the document from the root element. For example, the root element <greeting>hello</greeting> is printed as:

<greeting>hello</greeting>

-PP

Prints from the root node (DOC) and includes the XML declaration.

-PE encoding

Specifies the encoding for -P or -PP output.

-PX

Includes the XML declaration in the output.

-s stylesheet

Specifies the XSLT stylesheet.

-v

Displays the XDK parser version and then exits.

-V var value

Tests top-level variables in CXSLT.

-w

Preserves all whitespace.

-W

Stops parsing after a warning.

-x

Exercises the SAX interface and prints the document, as shown in the following sample output:

StartDocumentXMLDECL version='1.0' encoding=FALSE<greeting>    "hello"</greeting>EndDocument

Using the XML Parser Command-Line Utility: Example

You can test xml on the various XML files located in $ORACLE_HOME/xdk/demo/c. Example 18-1 displays the contents of NSExample.xml.

Example 18-1 NSExample.xml

<!DOCTYPE doc [
<!ELEMENT doc (child*)>
<!ATTLIST doc xmlns:nsprefix CDATA #IMPLIED>
<!ATTLIST doc xmlns CDATA #IMPLIED>
<!ATTLIST doc nsprefix:a1 CDATA #IMPLIED>
<!ELEMENT child (#PCDATA)>
]>
<doc nsprefix:a1 = "v1" xmlns="http://www.w3c.org" 
     xmlns:nsprefix="http://www.oracle.com">
<child>
This element inherits the default Namespace of doc.
</child>
</doc>

You can parse this file, count the number of elements, and display the DOM tree as shown in the following example:

xml -np NSEample.xml > xml.out

The output is shown in the following example:

Example 18-2 xml.out

   ELEMENT       2
    PCDATA       1
       DOC       1
       DTD       1
  ELEMDECL       2
  ATTRDECL       3
     TOTAL      10 * 112 = 1120
+---ELEMENT doc [nsprefix:a1='v1'*, xmlns='http://www.w3c.org'*, xmlns:nsprefix=
'http://www.oracle.com'*]
    +---ELEMENT child
        +---PCDATA "
This element inherits the default Namespace of doc.
"

Using the DOM API for C

This section contains the following topics:

Controlling the Data Encoding of XML Documents for the C API

XML data occurs in many encodings. You can control the XML encoding in the following ways:

  • Specify a default encoding to assume for files that are not self-describing

  • Specify the presentation encoding for DOM or SAX

  • Re-encode when a DOM is serialized

Input XML data is always encoded. Some encodings are entirely self-describing, such as UTF-16, which requires a specific BOM before the start of the actual data. The XMLDecl or MIME header of the document can also specify an encoding. If the application cannot determine the specific encoding, then it applies the default input encoding. If you do not provide a default, then the application assumes UTF-8 on ASCII platforms and UTF-E on EBCDIC platforms.

The API makes a provision for cases when the encoding data of the input document is corrupt. For example, suppose an ASCII document with an XMLDecl of encoding=ascii is blindly converted to EBCDIC. The new EBCDIC document contains (in EBCDIC) an XMLDecl that incorrectly claims the document is ASCII. The correct behavior for a program that is re-encoding XML data is to regenerate but not convert the XMLDecl. The XMLDecl is metadata, not data itself. This rule is often ignored, however, which results in corrupt documents. To work around this problem, the API provides an additional flag that enables you to forcibly set the input encoding, thereby overcoming an incorrect XMLDecl.

The precedence rules for determining input encoding are as follows:

  1. Forced encoding as specified by the user

    Caution:

    Forced encoding can result in a fatal error if there is a conflict. For example, the input document is UTF-16 and starts with a UTF-16 BOM, but the user specifies a forced UTF-8 encoding. In this case, the parser objects about the conflict.
  2. Protocol specification (HTTP header, and so on)

  3. XMLDecl specification

  4. User's default input encoding

  5. The default, which is UTF-8 on ASCII platforms or UTF-E on EBCDIC platforms

After the application has determined the input encoding, it can parse the document and present the data. You are allowed to choose the presentation encoding; the data is in that encoding regardless of the original input encoding.

When an application writes back a DOM in serialized form, it can choose at that time to re-encode the presentation data. Thus, the you can place the serialized document in any encoding.

Using NULL-Terminated and Length-Encoded C API Functions

The native string representation in C is NULL-terminated. Thus, the primary DOM interface takes and returns NULL-terminated strings. When stored in table form, however, Oracle XML DB data is not NULL-terminated but length-encoded. Consequently, the XDK provides an additional set of length-encoded APIs for the high-frequency cases to improve performance. In particular, the DOM functions in Table 18-5 have dual APIs.

Table 18-5 NULL-Terminated and Length-Encoded C API Functions

NULL-Terminated API Length-Encoded API

XmlDomGetNodeName()

XmlDomGetNodeNameLen()

XmlDomGetNodeLocal()

XmlDomGetNodeLocalLen()

XmlDomGetNodeURI()

XmlDomGetNodeURILen()

XmlDomGetNodeValue()

XmlDomGetNodeValueLen()

XmlDomGetAttrName()

XmlDomGetAttrNameLen()

XmlDomGetAttrLocal()

XmlDomGetAttrLocalLen()

XmlDomGetAttrURI()

XmlDomGetAttrURILen()

XmlDomGetAttrValue()

XmlDomGetAttrValueLen()


Handling Errors with the C API

The C API functions typically either return a numeric error code (0 for success, nonzero on failure), or pass back an error code through a variable. In all cases, the API stores error codes. Your application can retrieve the most recent error by calling the XmlDomGetLastError() function.

By default, the functions output error messages to stderr. However, you can register an error message callback at initialization time. When an error occurs, the application invokes the registered callback and does not print an error.

Using the SAX API for C

To use SAX, initialize an xmlsaxcb structure with function pointers and pass it to XmlLoadSax(). You can also include a pointer to a user-defined context structure, which you pass to each SAX function.

What is the XML Pull Parser for C?

The XML Pull Parser is an implementation of the XML Events interface.

The XML Pull Parser and the SAX parser are similar, but using the Pull Parser, the application (consumer) drives the events, while in SAX, the parser (producer) drives the events. Both the XML Pull Parser and SAX represent the document as a sequence of events, with start tags, end tags, and comments.XML Pull Parser gives control to the application by exposing a simple set of APIs and an underlying set of events. Methods such as XmlEvNext allow an application to ask for (or pull) the next event, rather than handling the event in a callback, as in SAX. Thus, the application has more procedural control over XML processing. Also, the application can decide to stop further processing, unlike a SAX application, which parses the entire document.

This section contains the following topics:

Using Basic XML Pull Parsing Capabilities

To use the XML Pull Parser, your application must do the following, in the order given:

  1. Call XmlCreate to initialize the XML meta-context.

  2. Initialize the Pull Parser context with a call to the XmlEvCreatePPCtx function, which creates and returns the event context.

    The XmlEvCreatePPCtx function supports all the properties supported by XmlLoadDom and XmlLoadSax, plus some additional ones.

    The XmlEvCreatePPCtx and XmlEvCreatePPCtxVA functions are fully implemented.

  3. Ensure that the event context is passed to all subsequent calls to the Pull Parser.

  4. Terminate the Pull Parser context by calling the XmlEvDestoryPPCtx function, to clean up memory.

  5. Destroy the XML meta-context by calling the XmlDestoryCtx function.

XML Event Context

Example 18-3 shows the structure of the event context.

Example 18-3 XML Event Context

typedef  struct {
   void *ctx_xmlevctx;                   /* implementation specific context */
   xmlevdisp *disp_xmlevctx;             /* dispatch table */
   ub4 checkword_xmlevctx;               /* checkword for integrity check */
   ub4 flags_xmlevctx;                   /* mode; default: expand_entity */
   struct xmlevctx *input_xmlevctx;      /* input xmlevctx; chains the XML Event
                                            context */
} xmlevctx;

About the XML Event Context

Each XML Pull Parser is allowed to create its own context and implement its own API functions.

  • Dispatch Table

    The dispatch table, disp_xmlevctx, contains one pointer for each API function, except for the XmlEvCreatePPCtx, XmlEvCreatePPCtxVA, XmlEvDestoryPPCtx, XmlEvLoadPPDoc, and XmlEvCleanPPCtx functions.

    When the event context is created, the pointer disp_xmlevctx is initialized with the address of that static table.

  • Implementation-Specific Event Context

    The field ctx_xmlevctx must be initialized with the address of the context specific to this invocation of the particular implementation. The implementation-specific event context is of type *void, so that it can differ for different applications.

  • Input Event Context

    Each Pull Parser can specify an input event context, xmlevctx. This field enables the parser to chain multiple event producers. As a result, if a dispatch function is specified as NULL in a context, the application uses the next non-null dispatch function in the chain of input event contexts. The base xmlevctx must ensure that all dispatch function pointers are non-null.

Parsing Multiple XML Documents

After creating and initializing the XML Event Context, the application can parse multiple documents with repeated calls to XmlEvLoadPPDoc and XmlEvCleanPPCtx. These functions are fully implemented.

Note that the properties defined by the application during the XML Event Context creation cannot be changed for each call to the XmlLoadPPDoc function. If you want to change the properties, destroy the event context and re-create it.

After XmlEvCleanPPCtx cleans up the internal structure of the current parser, the event context can be re-used to parse another document.

ID Callback

You can provide a callback to convert text-based names to 8-byte IDs.

Callback Function Signature

typedef  sb8 (*xmlev_id_cb_funcp)( void *ctx , ub1 type, ub1 *token, ub4 tok_len,
              sb8 nmspid, boolean isAttribute);

Return Value

sb8: an 8-byte ID.

Arguments

  • *ctx: The implementation context.

  • type: The type, which is indicated by the following enumeration:

    typedef enum 
    {
      XML_EVENT_ID_URI,
      XML_EVENT_ID_QNAME,
    }xmlevidtype;
    
  • *token and tok_len: The actual text to be converted.

  • nmspid: The namespace ID.

  • isAttribute: A Boolean value indicating an attribute.

Internally, the XmlEvGetTagId and XmlEvGetAttrID APIs call this callback twice, once to fetch the namespace ID and once to fetch the actual ID of the tag or the attribute Qname.

The XmlEvGetTagUriID and XmlEvGetAttrUriID functions invoke this callback once to get the ID of the corresponding URI.

If a callback is not supplied, an error XML_ERR_EVENT_NOIDCBK is returned when these APIs are used.

Error Handling for the XML Pull Parser

The following sections describe error handling for the XML Pull Parser.

Parser Errors

The XML Pull Parser returns the message XML_EVENT_FATAL_ERROR when it throws an error because the input document is malformed. The XmlEvGetError function is provided to get the error number and message.

Note that during the XmlEvCreatePPCtx operation, any error handler supplied by the application during XmlCreate is overridden. The application must call the XmlErrSetHandler function after the XmlEvDestroyPPCtx operation to restore the original callback.

Programming Errors

To handle programmatic errors. XDK provides a callback that the application can supply when creating an event context. This callback is invoked when the application makes a call to an illegal API. The callback signature is as follows:

typedef  void (* xmlev_err_cb_funcp)(xmlctx *xctx, xmlevctx *evctx, 
        xmlevtype cur_event);

An example of an illegal API call is:

XmlEvGetName cannot be called for the XML_EVENT_CHARACTERS event.

Sample Pull Parser Application

This section contains a sample pull parser application, a document to be parsed, and a list of the events that the application generates from the document.

An XML Pull Parser Sample Application

Example 18-4 Sample Pull Parser Application Example

# include "xml.h"
# include "xmlev.h"
...
xmlctx *xctx;
xmlevctx *evtcx;
if (!(xctx = XmlCreate(&xerr, (oratext *) "test")))
{
    printf("Failed to create XML context, error %u\n", (unsigned) xerr);
    return -1;
}
...
if(!(evctx = XmlEvCreatePPCtx(xctx, &xerr, NULL)))
{
   printf("Failed to create EVENT context, error %u\n", (unsigned) xerr);
   return -1;
 }
for(i = 0; i < numDocs; i++)
{
  if (xerr = XmlEvLoadPPDoc(xctx, evctx, "file", input_filenames[i], 0, NULL)
     {
       printf("Failed to load the document, error %u\n", (unsigned) xerr);
       return -1;
     }
...
  for(;;)
  {
    xmlevtype cur_event;
    cur_event = XmlEvNext(evctx);
    switch(cur_event)
         {
               case XML_EVENT_FATAL_ERROR:
                     XmlEvGetError(evctx, (oratext **)&errmsg);
                          printf("Error %s\n", errmsg);
               return;
               case XML_EVENT_START_ELEMENT:
                     printf("<%s>", XmlEvGetName0(evctx));
               break;
               case XML_EVENT_END_DOCUMENT:
                     printf("<%s>", XmlEvGetName0(evctx));
               return;
         }
  }
  XmlEvCleanPPCtx(xctx, evctx);
}
XmlEvDestroyPPCtx(xctx, evctx);
XmlDestroy(xctx);

Sample Document

Example 18-5 Sample Document to Parse

<!DOCTYPE doc [
<!ENTITY ent SYSTEM "file:attendees.txt">
<!ELEMENT doc ANY>
<!ELEMENT meeting (topic, date, publishAttendees)>
<!ELEMENT publishAttendees (#PCDATA)>
<!ELEMENT topic (#PCDATA)>
<!ELEMENT date (#PCDATA)>
]>
<!-- Begin Document -->
<doc>
  <!-- Info about the meeting -->
  <meeting>
    <topic>Group meeting</topic>
    <date>April 25, 2005</date>
    <publishAttendees>&ent;</publishAttendees>
  </meeting>
</doc>
<!-- End Document -->

Events Generated by XML Pull Parser Sample Application

This is the sequence of events generated when the attribute events property is FALSE and expand entities properties is TRUE.

Example 18-6 Events Generated by Parsing a Sample Document

XML_EVENT_START_DOCUMENT
XML_EVENT_START_DTD
XML_EVENT_PE_DECLARATION
XML_EVENT_ELEMENT_DECLARATION
XML_EVENT_ELEMENT_DECLARATION
XML_EVENT_ELEMENT_DECLARATION
XML_EVENT_ELEMENT_DECLARATION
XML_EVENT_ELEMENT_DECLARATION
XML_EVENT_END_DTD 
XML_EVENT_COMMENT
XML_EVENT_START_ELEMENT
XML_EVENT_SPACE
XML_EVENT_COMMENT
XML_EVENT_SPACE
XML_EVENT_START_ELEMENT
XML_EVENT_START_ELEMENT
XML_EVENT_CHARACTERS
XML_EVENT_END_ELEMENT
XML_EVENT_START_ELEMENT
XML_EVENT_CHARACTERS
XML_EVENT_END_ELEMENT
XML_EVENT_START_ELEMENT
XML_EVENT_START_ENTITY
XML_EVENT_CHARACTERS
XML_EVENT_END_ENTITY
XML_EVENT_END_ELEMENT
XML_EVENT_END_ELEMENT
XML_EVENT_SPACE
XML_EVENT_END_ELEMENT
XML_EVENT_COMMENT
XML_EVENT_END_DOCUMENT

Using OCI and the XDK C API

This section describes calling the XDK C functions from Oracle Call Interface (OCI).

Using XMLType Functions and Descriptions

You can use the C API for XML for XMLType columns in the database. An OCI program can access XML data stored in a table by initializing the values of OCI handles such as the following:

  • Environment handle

  • Service handle

  • Error handle

  • Optional parameters

The program can pass these input values to the function OCIXmlDbInitXmlCtx(), which returns an XML context. After the program makes calls to the C API, the function OCIXmlDbFreeXmlCtx() frees the context.

Table 18-6 describes a few of the functions for XML operations.

Table 18-6 XMLType Functions

Function Name Description

XmlCreateDocument()

Create empty XMLType instance

XmlLoadDom() and so on

Create from a source buffer

XmlXPathEvalexpr() and family

Extract an XPath expression

XmlXslProcess() and family

Transform using an XSLT stylesheet

XmlXPathEvalexpr() and family

Check if an XPath exists

XmlDomIsSchemaBased()

Is document schema-based?

XmlDomGetSchema()

Get schema information

XmlDomGetNodeURI()

Get document namespace

XmlSchemaValidate()

Validate using schema

Cast (void *) to (xmldocnode *)

Obtain DOM from XMLType

Cast (xmldocnode *) to (void *)

Obtain XMLType from DOM


Initializing an XML Context for XML DB

An XML context is a required parameter in all the C DOM API functions. This opaque context encapsulates information pertaining to data encoding, error message language, and so on. The contents of this XML context are different for XDK applications and for Oracle XML DB applications.

Caution:

Do not use an XML context for XDK in an XML DB application, or an XML context for XML DB in an XDK application.

For Oracle XML DB, the two OCI functions that initialize and free an XML context have the following prototypes:

xmlctx *OCIXmlDbInitXmlCtx (OCIEnv *envhp, OCISvcCtx *svchp, OCIError *errhp,
       ocixmldbparam *params, ub4 num_params);

void OCIXmlDbFreeXmlCtx (xmlctx *xctx);

See Also:

Creating XMLType Instances on the Client

You can construct new XMLType instances on the client by using the XmlLoadDom() calls. Follow these basic steps:

  1. You first have to initialize the xmlctx, as illustrated in the example in "Using the DOM API for C".

  2. You can construct the XML data itself from the following sources:

    • User buffer

    • Local file

    • URI

    The return value from these is an (xmldocnode *), which you can use in the rest of the common C API.

  3. Finally, you can cast the (xmldocnode *) to a (void *) and directly provide it as the bind value if required.

You can construct empty XMLType instances by using the XmlCreateDocument() call. This function would be equivalent to an OCIObjectNew() for other types. You can operate on the (xmldocnode *) returned by the preceding call and finally cast it to a (void *) if it needs to be provided as a bind value.

Operating on XML Data in the Database Server

You can operate on XML data in Oracle Database by means of OCI statement calls. You can bind and define XMLType values using xmldocnode and use OCI statements to select XML data from the database. You can use this data directly in the C DOM functions. Similarly, you can bind the values directly to SQL statements.

Using OCI and the XDK C API: Examples

Example 18-7 illustrates how to construct a schema-based document with the DOM API and save it to the database. Note that you must include the header files xml.h and ocixmldb.h.

Example 18-7 Constructing a Schema-Based Document with the DOM API

#include <xml.h>
#include <ocixmldb.h>
static oratext tlpxml_test_sch[] = "<TOP xmlns='example1.xsd'\n\
xmlns:xsi='http://www.w3.org/2001/XMLSchema-instance' \n\
xsi:schemaLocation='example1.xsd example1.xsd'/>";

void example1()
{
    OCIEnv *envhp;
    OCIError *errhp;
    OCISvcCtx *svchp;
    OCIStmt *stmthp;
    OCIDuration dur;
    OCIType *xmltdo;

    xmldocnode  *doc;
    ocixmldbparam params[1];
    xmlnode *quux, *foo, *foo_data;
    xmlerr       err;

    /* Initialize envhp, svchp, errhp, dur, stmthp */
    /* ........ */

    /* Get an xml context */
    params[0].name_ocixmldbparam = XCTXINIT_OCIDUR;
    params[0].value_ocixmldbparam = &dur;
    xctx = OCIXmlDbInitXmlCtx(envhp, svchp, errhp, params, 1);

    /* Start processing */ 
    printf("Supports XML 1.0: %s\n",
       XmlHasFeature(xctx, (oratext *) "xml", (oratext *) "1.0") ? "YES" : "NO");

    /* Parsing a schema-based document */
    if (!(doc = XmlLoadDom(xctx, &err, "buffer", tlpxml_test_sch,
                          "buffer_length", sizeof(tlpxml_test_sch)-1,
                          "validate", TRUE, NULL)))
    {
       printf("Parse failed, code %d\n");
       return;
    }

    /* Create some elements and add them to the document */
    top = XmlDomGetDocElem(xctx, doc);
    quux = (xmlnode *) XmlDomCreateElem(xctx ,doc, (oratext *) "QUUX");
    foo = (xmlnode *) XmlDomCreateElem(xctx, doc, (oratext *) "FOO");
    foo_data = (xmlnode *) XmlDomCreateText(xctx, doc, (oratext *)"foo's data");
    foo_data = XmlDomAppendChild(xctx, (xmlnode *) foo, (xmlnode *) foo_data);
    foo = XmlDomAppendChild(xctx, quux, foo);
    quux = XmlDomAppendChild(xctx, top, quux);

    XmlSaveDom(xctx, &err, top, "stdio", stdout, NULL);
    XmlSaveDom(xctx, &err, doc, "stdio", stdout, NULL);

    /* Insert the document to my_table */
    ins_stmt = "insert into my_table values (:1)";

    status = OCITypeByName(envhp, errhp, svchp, (const text *) "SYS",
                   (ub4) strlen((char *)"SYS"), (const text *) "XMLTYPE",
                   (ub4) strlen((char *)"XMLTYPE"), (CONST text *) 0,
                   (ub4) 0, dur, OCI_TYPEGET_HEADER,
                   (OCIType **) &xmltdo)) ;

    if (status == OCI_SUCCESS)
    {
       exec_bind_xml(svchp, errhp, stmthp, (void *)doc, xmltdo, ins_stmt));
    }

   /* free xml ctx */
   OCIXmlDbFreeXmlCtx(xctx);
}

/*--------------------------------------------------------*/
/* execute a sql statement which binds xml data */
/*--------------------------------------------------------*/
sword exec_bind_xml(svchp, errhp, stmthp, xml, xmltdo, sqlstmt)
OCISvcCtx *svchp;
OCIError *errhp;
OCIStmt *stmthp;
void *xml;
OCIType *xmltdo;
OraText *sqlstmt;
{
   OCIBind *bndhp1 = (OCIBind *) 0;
   OCIBind *bndhp2 = (OCIBind *) 0;
   sword  status = 0;
   OCIInd ind = OCI_IND_NOTNULL;
   OCIInd *indp = &ind;

   if(status = OCIStmtPrepare(stmthp, errhp, (OraText *)sqlstmt,
                    (ub4)strlen((char *)sqlstmt),
                    (ub4) OCI_NTV_SYNTAX, (ub4) OCI_DEFAULT)) {
     return OCI_ERROR;
   }

   if(status = OCIBindByPos(stmthp, &bndhp1, errhp, (ub4) 1, (dvoid *) 0,
                   (sb4) 0, SQLT_NTY, (dvoid *) 0, (ub2 *)0,
                   (ub2 *)0, (ub4) 0, (ub4 *) 0, (ub4) OCI_DEFAULT)) {
     return OCI_ERROR;
   }

   if(status = OCIBindObject(bndhp1, errhp, (CONST OCIType *) xmltdo,
               (dvoid **) &xml, (ub4 *) 0, (dvoid **) &indp, (ub4 *) 0)) {
     return OCI_ERROR;
   }

   if(status = OCIStmtExecute(svchp, stmthp, errhp, (ub4) 1, (ub4) 0,
                (CONST OCISnapshot*) 0, (OCISnapshot*) 0, (ub4) OCI_DEFAULT)) {
     return OCI_ERROR;
  }

   return OCI_SUCCESS;
}

Example 18-8 illustrates how to get a document from the database and modify it with the DOM API.

Example 18-8 Modifying a Database Document with the DOM API

#include <xml.h>
#include <ocixmldb.h>
sword example2()
{
    OCIEnv *envhp;
    OCIError *errhp;
    OCISvcCtx *svchp;
    OCIStmt *stmthp;
    OCIDuration dur;
    OCIType *xmltdo;
  
    xmldocnode  *doc;
    xmlnodelist *item_list; ub4 ilist_l;
    ocixmldbparam params[1];
    text *sel_xml_stmt = (text *)"SELECT xml_col FROM my_table";
    ub4    xmlsize = 0;
    sword  status = 0;
    OCIDefine *defnp = (OCIDefine *) 0;

    /* Initialize envhp, svchp, errhp, dur, stmthp */
    /* ... */

    /* Get an xml context */
    params[0].name_ocixmldbparam = XCTXINIT_OCIDUR;
    params[0].value_ocixmldbparam = &dur;
    xctx = OCIXmlDbInitXmlCtx(envhp, svchp, errhp, params, 1);

    /* Start processing */
    if(status = OCITypeByName(envhp, errhp, svchp, (const text *) "SYS",
                   (ub4) strlen((char *)"SYS"), (const text *) "XMLTYPE",
                   (ub4) strlen((char *)"XMLTYPE"), (CONST text *) 0,
                   (ub4) 0, dur, OCI_TYPEGET_HEADER,
                   (OCIType **) xmltdo_p)) {
       return OCI_ERROR;
    }

    if(!(*xmltdo_p)) {
       printf("NULL tdo returned\n");
       return OCI_ERROR;
    }

    if(status = OCIStmtPrepare(stmthp, errhp, (OraText *)selstmt,
                    (ub4)strlen((char *)selstmt),
                    (ub4) OCI_NTV_SYNTAX, (ub4) OCI_DEFAULT)) {
      return OCI_ERROR;
    }

    if(status = OCIDefineByPos(stmthp, &defnp, errhp, (ub4) 1, (dvoid *) 0,
                   (sb4) 0, SQLT_NTY, (dvoid *) 0, (ub2 *)0,
                   (ub2 *)0, (ub4) OCI_DEFAULT)) {
       return OCI_ERROR;
    }

    if(status = OCIDefineObject(defnp, errhp, (OCIType *) *xmltdo_p,
                            (dvoid **) &doc,
                            &xmlsize, (dvoid **) 0, (ub4 *) 0)) {
      return OCI_ERROR;
    }

    if(status = OCIStmtExecute(svchp, stmthp, errhp, (ub4) 1, (ub4) 0,
                 (CONST OCISnapshot*) 0, (OCISnapshot*) 0, (ub4) OCI_DEFAULT)) {
      return OCI_ERROR;
    }

    /* We have the doc. Now we can operate on it */
    printf("Getting Item list...\n");

   item_list = XmlDomGetElemsByTag(xctx,(xmlelemnode *) elem,(oratext *)"Item"); 
    ilist_l   = XmlDomGetNodeListLength(xctx, item_list);
    printf(" Item list length = %d \n", ilist_l);

    for (i = 0; i < ilist_l; i++)
    {
      elem = XmlDomGetNodeListItem(xctx, item_list, i);
      printf("Elem Name:%s\n", XmlDomGetNodeName(xctx, fragelem));
      XmlDomRemoveChild(xctx, fragelem);
    }

    XmlSaveDom(xctx, &err, doc, "stdio", stdout, NULL);

   /* free xml ctx */
   OCIXmlDbFreeXmlCtx(xctx);

   return OCI_SUCCESS;
}