3 Post-Installation Steps

Installation of Oracle RTD is performed using the Oracle Fusion Middleware Business Intelligence Installer.

There are three types of installation:

In each of the install scenarios in the Business Intelligence Installer, you have the option of selecting different Business Intelligence components. The selection and installation of Oracle RTD is independent of the selection and installation of any of the other components.

The Simple and Enterprise installs are similar in that the same types of system object are created and configured. The Simple install uses default values, the Enterprise install enables installers to select many non-default values. The Software Only install copies component files into standard directories, but neither configures nor deploys any component.

Full details of how to install Oracle RTD appear in Oracle Fusion Middleware Installation Guide for Oracle Business Intelligence.

This chapter describes the file and directory structure that exists after a Simple or Enterprise install, and the configuration steps that may be performed after a Software Only install.

The CrossSell and DC_Demo Inline Services are released with Oracle RTD to serve as examples to demonstrate a variety of Oracle RTD features. The data required for these Inline Services is provided with Oracle RTD, but not set up during installation. This chapter describes how to set up the data for these sample Inline Services.

This chapter contains the following topics:

3.1 Directory Structure of Oracle Real-Time Decisions Server-Side Files

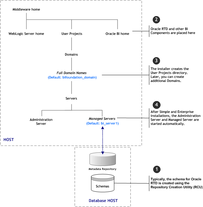
Figure 3-1 shows the main server-side directories after a basic Simple or Enterprise installation, no matter which Business Intelligence product was installed.

Note:

The exact names of the directories and files may depend on options chosen during installation. Unless specified otherwise, the diagrams and descriptions in this chapter use the standard default names created during a Simple installation.

Figure 3-1 Main Server-Side Directories

Surrounding text describes Figure 3-1 .

The Oracle BI directory is the home directory for the installed products. In this section, it is referred to as <Oracle_BI_directory>, and contains both product-specific files and files common to all installed products. Figure 3-2 shows the subdirectories and files under <Oracle_BI_directory> that are most relevant to Oracle RTD administrators.

Figure 3-2 Oracle BI Directory - Main Subdirectories

Surrounding text describes Figure 3-2 .

After the completion of both the Simple and Enterprise installations:

  • The RTD.ear file will be at <Oracle_BI_directory>/bifoundation/jee.

  • The system will consist of a new WebLogic domain with one Administration Server and one Managed Server.

  • Oracle RTD will be configured and deployed in the Managed Server.

  • The Oracle RTD client-side tools will exist in a zip file in the directory <Oracle_BI_directory>/clients/rtd/.

    The name of the client tools zip file is rtd_client_11.1.1.zip.

    The Oracle RTD client-side tools can only be run on a Windows platform. If you did not install Oracle RTD on to a Windows platform, you must copy the client tools zip file to a Windows client machine, and unzip it there. For more information, see Section 3.2, "Installing Oracle Real-Time Decisions Client-Side Files."

The tables and procedures required to run Oracle RTD are typically created previously by running Repository Creation Utility (RCU). The tables include the model snapshot tables, which reside in the same schema as the other Oracle RTD tables.

Notes:

  1. While RCU creates the model snapshot tables in the same schema as the Oracle RTD runtime tables, Oracle recommends that you also create and configure the model snapshot tables in a separate schema. For details, see Chapter 10, "Setting Up and Using Model Snapshots."

  2. The example Inline Services CrossSell and DC_Demo, which are included with Oracle RTD, refer to specific example data tables. Before you can use these Inline Services, you must create and populate the example data tables. For details of creating and populating these tables, see Section 3.5.1, "Populating the CrossSell Example Data (Optional)" and Section 3.5.2, "Populating the DC_Demo Example Data (Optional).".

3.2 Installing Oracle Real-Time Decisions Client-Side Files

Oracle RTD can run on either Windows or UNIX. The Oracle RTD client tools, such as Decision Studio and Load Generator can only run on Windows. The process of installing the Oracle RTD client tools is unzipping the client tools zip file on a Windows machine - no further procedures are required.

If you installed Oracle RTD on to a Windows platform, unzip the client tools zip file located in the server-side directory <Oracle_BI_directory>/clients/rtd/ into any directory that you choose.

If you did not install Oracle RTD on to a Windows platform, you must perform the two-stage process:

  • Copy the client tools zip file from the server-side directory <Oracle_BI_directory>/clients/rtd/ to the Windows client machine where you want to use the client tools

  • Unzip the client tools zip file on the Windows client machine into any directory that you choose

For more information about supported machine configurations for Oracle RTD and Oracle RTD client tools, see Section 1.4, "System Requirements and Certification."

Note:

The terminology convention used for all Oracle RTD documentation is that the directory into which the Oracle RTD client-side tools are installed is referred to as RTD_HOME. See also Section 3.4, "About the Oracle RTD Runtime Environment."

Figure 3-3 shows the main Oracle RTD client-side directories and files after the client tools zip file has been unzipped.

Figure 3-3 Main Oracle RTD Client Directories and Files

Surrounding text describes Figure 3-3 .

3.2.1 Installing Java Development Kit (JDK) for Oracle Real-Time Decisions Client Tools

To use the Oracle RTD client-side tools after installation, ensure that you have the same version of the Java Development Kit (JDK) as you have on the server machine where you installed Oracle RTD. The server-side JDK typically resides in a directory directly under the <middleware_home> directory.

After installing the JDK on the client machine, create a system environment variable called JAVA_HOME and set its value to the full path name of the install location of the JDK.

Modify the system environment variable PATH by adding %JAVA_HOME%\bin; to the beginning of the existing value.

For example, if the existing PATH value is 'abc;', then the new value should be:

'%JAVA_HOME%\bin;abc;'

By default, setting the JAVA_HOME system environment variable will enable all the Oracle RTD client tools. You can also set JAVA_HOME locally, in the file RTD_HOME/scripts/SetSDParams.cmd. This local setting of JAVA_HOME only affects Oracle RTD operations that use sdexec.cmd, such as InitAppdb.cmd and loadgen.cmd (and not Decision Studio nor the command line deployer).

3.3 Configuring Oracle Real-Time Decisions After Installation

Configuring Oracle Real-Time Decisions After Software Only Installs

The Software Only install installs the binaries of components selected during the installation into the appropriate directories. It makes some minor changes to directories under Middleware home, but the main effect is to create a new Oracle BI directory, and to set up product-related files under that new directory.

The Software Only install performs no configuration nor enabling of any component. No associated WebLogic domain is created. JEE components, such as Oracle RTD, are neither configured nor deployed.

To complete the process of configuring Oracle RTD, and creating a WebLogic domain and all the default security components, you must run <Oracle_BI_directory>/bin/config.sh (on Linux systems) or <Oracle_BI_directory>/bin/config.bat (on Windows systems).

Configuring Oracle Real-Time Decisions After Simple and Enterprise Installs

A Simple or Enterprise installation automatically creates a single WebLogic domain for Oracle RTD (and any other components selected during the install). If you do not need further WebLogic domains for Oracle RTD, you do not have to perform any post-installation steps.

After a Simple or Enterprise installation, if you require more WebLogic domains for Oracle RTD under the same <Oracle_BI_directory>, run the script <Oracle_BI_directory>/bin/config.sh (on Linux systems) or <Oracle_BI_directory>/bin/config.bat (on Windows systems).

3.4 About the Oracle RTD Runtime Environment

The files that are used and updated during Oracle RTD runtime appear at <mw_home>/user_projects/domains/domain_name/servers/server_name/, and for convenience, this directory is referred to as RTD_RUNTIME_HOME.

As an example, the Oracle RTD logs and other Managed Server logs appear in RTD_RUNTIME_HOME/logs/.

3.5 Populating the Example Data Tables (Optional)

Two example Inline Services, CrossSell and DC_Demo, are included with Oracle Real-Time Decisions. To use either or both of these Inline Services, you must create and populate extra tables in the database, by running the script InitAppDB on the Windows computer where you installed the Oracle RTD client-side tools.

Database Client Tools Requirement

On the Windows computer, in addition to the Oracle RTD client-side tools, you must also have client tools appropriate to your database. This can be achieved by installing:

  • SQL Server client tools if you are using SQL Server for your Oracle RTD Database

  • Oracle Administrator Client (must include SQL*Plus) if you are using Oracle Database for your Oracle RTD Database

  • DB2 Administration Client if you are using DB2 for your Oracle RTD Database

This section contains the following topics:

3.5.1 Populating the CrossSell Example Data (Optional)

An example Inline Service, called CrossSell, is included with Oracle Real-Time Decisions. To use this sample Inline Service, you must create and populate three tables, CrossSellCustomers, CrossSellResponses, and CrossSellBestOffer in the Oracle RTD Database.

InitAppDB is located with the example Inline Service. Using a command prompt, run the script appropriate for your database type:

  • If you are using SQL Server for your Oracle RTD Database, run RTD_HOME\examples\CrossSell\etc\data\SQLServer\initappdb.cmd.

  • If you are using Oracle Database for your Oracle RTD Database, run RTD_HOME\examples\CrossSell\etc\data\Oracle\initappdb.cmd.

  • If you are using DB2 for your Oracle RTD Database, run RTD_HOME\examples\CrossSell\etc\data\DB2\initappdb.cmd.

This script takes the following parameters:

InitAppDB RTD_HOME db_host db_port db_name db_runtime_user db_admin_user db_admin_password

Table 3-1 describes the parameters for the InitAppDB script.

Table 3-1 Parameters for InitAppDB Script

Parameter Description

RTD_HOME

The full path of the directory where the Oracle RTD client-side files are installed.

db_host

The name of the computer hosting the database server.

If you installed your Oracle RTD Database on a SQL Server named instance, specify db_host\instance_name.

db_port

The database port number.

db_name

The name of the database, or for Oracle Database, the SID.

db_runtime_userFoot 1 

The user name of the run-time user for the system.

db_admin_user

The name of a user that has rights to create tables and stored procedures on the database.

db_admin_password

The password of the administrative user.


Footnote 1 For Oracle Database, the db_runtime_user and db_admin_user are the same user.

If you are using Oracle Database for your Oracle RTD Database, you can revoke the Resource role from the database user after you run the InitAppDB script.

3.5.2 Populating the DC_Demo Example Data (Optional)

Another example Inline Service, called DC_Demo, is included with Oracle Real-Time Decisions, to demonstrate dynamic choices and external rules. To use this sample Inline Service, you must first create and populate a sample database table WebOffers.

InitAppDB is located with the example Inline Service. Using a command prompt, run the script appropriate for your database type:

  • If you are using SQL Server for your Oracle RTD Database, run RTD_HOME\examples\DC_Demo\etc\data\SQLServer\initappdb.cmd.

  • If you are using Oracle Database for your Oracle RTD Database, run RTD_HOME\examples\DC_Demo\etc\data\Oracle\initappdb.cmd.

  • If you are using DB2 for your Oracle RTD Database, run RTD_HOME\examples\DC_Demo\etc\data\DB2\initappdb.cmd.

This script takes the following parameters:

InitAppDB RTD_HOME db_host db_port db_name db_runtime_user db_admin_user db_admin_password

See Table 3-1 for the parameters for the InitAppDB script.