This chapter describes how to use the Oracle Fusion Middleware Diagnostic Framework to collect and manage information about a problem so that you can resolve it or send it to Oracle Support for resolution.
This chapter contains the following topics:
Oracle Fusion Middleware includes a Diagnostic Framework, which aids in detecting, diagnosing, and resolving problems. The problems that are targeted in particular are critical errors such as those caused by code bugs, metadata corruption, customer data corruption, deadlocked threads, and inconsistent state.
When a critical error occurs, it is assigned an incident number, and diagnostic data for the error (such as log files) are immediately captured and tagged with this number. The data is then stored in the Automatic Diagnostic Repository (ADR), where it can later be retrieved by incident number and analyzed.
The goals of the Diagnostic Framework are:
First-failure diagnosis
Limiting damage and interruptions after a problem is detected
Reducing problem diagnostic time
Reducing problem resolution time
Simplifying customer interaction with Oracle Support
The Diagnostic Framework includes the following technologies:
Automatic capture of diagnostic data upon first failure: For critical errors, the ability to capture error information at first failure greatly increases the chance of a quick problem resolution and reduced downtime. The Diagnostic Framework automatically collects diagnostics, such as thread dumps, DMS metric dumps, and WebLogic Diagnostics Framework (WLDF) server image dumps. Such diagnostic data is similar to the data collected by airplane "black box" flight recorders. When a problem is detected, alerts are generated and the fault diagnosability infrastructure is activated to capture and store diagnostic data. The data is stored in a file-based repository and is accessible with command-line utilities.
Standardized log formats: Standardized log formats (using the ODL log file format) across all Oracle Fusion Middleware components allows administrators and Oracle Support personnel to use a single set of tools for problem analysis. Problems are more easily diagnosed, and downtime is reduced.
Diagnostic rules: Each component defines diagnostic rules that are used to evaluate whether a given log message should result in an incident being created and which dumps should be executed. The diagnostic rules also indicate whether an individual dump should be created synchronously or asynchronously.
Incident detection log filter: The incident detection log filter implements the java.util.logging filter. It inspects each log message to see if an incident should be created, basing its decision on the diagnostic rules for components and applications.
Incident packaging service (IPS) and incident packages: The IPS enables you to automatically and easily gather the diagnostic data—log files, dumps, reports, and more—pertaining to a critical error that has a corresponding incident, and package the data into a zip file for transmission to Oracle Support. All diagnostic data relating to a critical error that has been detected by the Diagnostics Framework is captured and stored as an incident in ADR. The incident packaging service identifies the required files automatically and adds them to the zip file.
Before creating the zip file, the IPS first collects diagnostic data into an intermediate logical structure called an incident package. Packages are stored in the Automatic Diagnostic Repository. If you choose to, you can access this intermediate logical structure, view and modify its contents, add or remove additional diagnostic data at any time, and when you are ready, create the zip file from the package and upload it to Oracle Support.
Integration with WebLogic Diagnostics Framework (WLDF): The Oracle Fusion Middleware Diagnostics Framework integrates with some features of WebLogic Diagnostics Framework (WLDF), including the capturing of WebLogic Server images on detection of critical errors. WLDF is a monitoring and diagnostic framework that defines and implements a set of services that run within WebLogic Server processes and participate in the standard server life cycle. Using WLDF, you can create, collect, analyze, archive, and access diagnostic data generated by a running server and the applications deployed within its containers. This data provides insight into the run-time performance of servers and applications and enables you to isolate and diagnose faults when they occur.
Oracle Fusion Middleware Diagnostics Framework integrates with the following components of WLDF:
WLDF Watch and Notification, which watches specific logs and metrics for specified conditions and sends a notification when a condition is met. There are several types of notifications, including JMX notification and a notification to create a Diagnostic Image. Oracle Fusion Middleware Diagnostics Framework integrates with the WLDF Watch and Notification component to create incidents.
Diagnostic Image Capture, which gathers the most common sources of the key server state used in diagnosing problems. It packages that state into a single artifact, the Diagnostic Image. With Oracle Fusion Middleware Diagnostics Framework, it writes the artifact to ADR.
For more information about WLDF, see Oracle Fusion Middleware Configuring and Using the Diagnostics Framework for Oracle WebLogic Server.
To facilitate diagnosis and resolution of critical errors, the Diagnostic Framework introduces two concepts for Oracle Fusion Middleware: problems and incidents.
A problem is a critical error. Critical errors manifest as internal errors or other severe errors. Problems are tracked in the ADR. Each problem has a problem key, which is a text string that describes the problem. It includes an error code (in the format XXX-nnnnn) and in some cases, other error-specific values.
An incident is a single occurrence of a problem. When a problem (critical error) occurs multiple times, an incident is created for each occurrence. Incidents are timestamped and tracked in the ADR. Each incident is identified by a numeric incident ID, which is unique within the ADR home. When an incident occurs, the Diagnostic Framework:
Gathers first-failure diagnostic data about the incident in the form of dump files (incident dumps).
Stores the incident dumps in an ADR subdirectory created for that incident.
Registers the incidents dumps with the incident in ADR.
It is conceivable that a problem could generate dozens or perhaps hundreds of incidents in a short period of time. This would generate too much diagnostic data, which would consume too much space in the ADR and could possibly slow down your efforts to diagnose and resolve the problem. For these reasons, the Diagnostic Framework applies flood control to incident generation after certain thresholds are reached. A flood-controlled incident is an incident that is not recorded in the ADR. Instead, the Diagnostic Framework writes a message at the WARNING level to the log file and returns an oracle.dfw.incident.Incident object. Flood-controlled incidents provide a way of informing you that a critical error is ongoing, without overloading the system with diagnostic data.
By default, if more than 5 incidents with the same problem key occur within 60 minutes, subsequent incidents with the same problem key are flood controlled. You can change this value using MBeans, as described in Section 13.3.
The following topics describe the key components of the Diagnostic Framework:
The Automatic Diagnostic Repository (ADR) is a file-based hierarchical repository for Oracle Fusion Middleware diagnostic data, such as traces and dumps. The Oracle Fusion Middleware components store all incident data in the ADR. Each Oracle WebLogic Server stores diagnostic data in subdirectories of its own home directory within the ADR. For example, each Managed Server and Administration Server has an ADR home directory.
The ADR root directory is known as ADR base. By default, the ADR base is located in the following directory:
DOMAIN_HOME/servers/server_name/adr
Within ADR base, there can be multiple ADR homes, where each ADR home is the root directory for all incident data for a particular instance of Oracle WebLogic Server. The following path shows the location of the ADR home:
ADR_BASE/diag/ofm/domain_name/server_name
Figure 13-1 illustrates the directory hierarchy of the ADR home for an Oracle WebLogic Server instance.
Figure 13-1 ADR Directory Structure for Oracle Fusion Middleware

The subdirectories in the ADR home contain the following information:
alert: The XML-formatted alert log.
incident: A directory that can contain multiple subdirectories, where each subdirectory is named for a particular incident. The subdirectories are named incdir_n, with n representing the number of the incident. Each subdirectory contains information and diagnostic dumps pertaining only to that incident.
(others): Other subdirectories of ADR home, which store incident packages and other information.
Note:
ADR uses the domain name as the Product ID and the server name as the Instance ID when it packages an incident. However, if either name is more than 30 characters, ADR truncates the name. In addition, dollar sign ($) and space characters are replaced with underscores.
A diagnostic dump captures and dumps specific diagnostic information when an incident is created (automatic) or on the request of an administrator (manual). When executed as part of incident creation, the dump is included with the set of incident diagnostics data. Examples of diagnostic dumps include a JVM thread dump, JVM class histogram dump, and DMS metric dump.
The Diagnostic Framework provides MBeans that you can use to configure the Diagnostic Framework. For example, you can enable or disable flood control and you can configure how many incidents with the same problem key can occur within a specified time period. For information about using the management MBeans to configure the Diagnostic Framework, see Section 13.3.
You can also use the MBeans to query and create incidents, discover the list of available diagnostic dump types, and execute individual diagnostic dumps.
The Diagnostic Framework provides WLST commands that you can use to view information about problems and incidents, create incidents, execute specific dumps and query the set of diagnostic dump types. For more information, see:
Section 13.4.4.2, "Viewing a Description of a Diagnostic Dump"
"Diagnostic Framework Custom WLST Commands" in the Oracle Fusion Middleware WebLogic Scripting Tool Command Reference
To use the custom WLST Diagnostic Framework commands, you must invoke the WLST script from the Oracle Common home. See Section 3.5.1.1 for more information.
The ADR Command Interpreter (ADRCI) is a utility that enables you to investigate problems, and package and upload first-failure diagnostic data to Oracle Support, all within a command-line environment. ADRCI also enables you to view the names of the dump files in the ADR, and to view the alert log with XML tags stripped, with and without content filtering.
ADRCI is installed in the following directory:
(UNIX) MW_HOME/wlserver_10.3/server/adr (Windows) MW_HOME\wlserver_10.3\server\adr
See the following sections for information about using the ADRCI command-line utility:
See Also:
The chapter "ADRCI: ADR Command Interpreter" in Oracle Database Utilities
The chapter "Managing Diagnostic Data" in the Oracle Database Administrator's Guide
The Diagnostic Framework is active in each server and provides automatic error detection through predefined configured rules. Oracle Fusion Middleware components and applications automatically benefit from this always-on checking.
Incidents are automatically detected in two ways:
By the incident detection log filter, which is automatically configured to detect critical errors.
By the WLDF Watch and Notification component. The Diagnostics Framework listens for a predefined notification type and creates incidents when it receives such notifications.
For information about configuring WLDF Watch and Notification, see Section 13.3.3.
Programmatic incident creation. Some components create incidents directly.
Figure 13-2 shows the interaction when the incident is detected by the incident log detector. It shows the interaction among the incident log detector, the WLDF Diagnostic Image MBean, ADR, and component or application dumps when an incident is detected by the incident log detector.
Figure 13-2 Incident Creation Generated by Incident Log Detector

The steps represented in Figure 13-2 are:
The incident detection log filter is initialized with component and application diagnostic rules.
An application or component (in this case Oracle WebCenter Portal) logs a message using the java.util.logging API.
The ODL log handler passes the message to the incident detection log filter.
The incident log detection filter inspects the log message to see if an incident should be created, basing its decision on the diagnostic rules for the component. If the diagnostic rule indicates that an incident should be created, it creates an incident in the ADR.
The ODL log handler writes the log message to the log file, and returns control back to Oracle WebCenter Portal.
When an incident is created, a message, similar to the following, is written to the log file:
[2010-09-16T06:37:59.264-07:00] [dfw] [NOTIFICATION] [DFW-40104] [oracle.dfw] [tid: 10] [ecid: 0000IF34gtMC8xT6uBf9EH1AgEck000000,0] [errid: 6] [detailLoc: /middleware/user_projects/base_domain/servers/AdminServer/adr/diag/ofm/base_domain/AdminServer] [probKey: MDS-123456 [testComponent][testModule]] incident 6 created with problem key "MDS-123456 [testComponent][testModule]", in directory /middleware/user_projects/base_domain/servers/AdminServer/adr/diag/ofm/base_domain/AdminServer/incident/incdir_6
The Diagnostic Framework executes the diagnostic dumps that are indicated by the diagnostic rules for the component.
The Diagnostic Framework writes the dumps to ADR, in the directory created for the incident.
The Diagnostic Framework invokes the WLDF Diagnostic Image MBean requesting that a Diagnostic Image be created in ADR.
Figure 13-3 shows the interaction when an incident is detected by the WLDF Watch and Notification system. It shows the interaction among the incident notification listener, the WLDF Watch and Notification system, and the WLDF Diagnostic Image MBean.
Figure 13-3 Incident Creation Generated by WLDF Watch Notification

The steps represented in Figure 13-3 are:
The incident notification listener is initialized with component and application diagnostic rules.
Oracle Fusion Middleware Diagnostic Framework registers a JMX notification listener with WLDF. The listener listens for events from the WLDF Watch and Notification system. It only processes notifications of type oracle.dfw.wldfnotification.
Something in the system causes the configured WLDF watch to be triggered, causing a notification to be sent to the incident notification listener. The notification includes event information describing the data that caused the watch to trigger.
The Diagnostic Framework creates an incident in ADR.
The Diagnostic Framework executes the diagnostic dumps that are indicated by the diagnostic rules.
The Diagnostic Framework writes the dumps to ADR, in the directory created for the incident.
The Diagnostic Framework invokes the WLDF Diagnostic Image MBean requesting that a Diagnostic Image be created in ADR.
WLDF writes the Diagnostic Image to ADR.
You can configure some settings for the Diagnostic Framework. In addition, you can configure an WLDF Watch and Notification to create an incident. The following topics describe how to configure the Diagnostic Framework:
You can configure the following settings:
Enabling or disabling the detection of incidents through the log files
Enabling or disabling flood control and setting parameters for flood control
You configure these settings by using the Diagnostic Framework MBean DiagnosticConfig. The following shows the MBean's ObjectName:
oracle.dfw:type=oracle.dfw.jmx.DiagnosticsConfigMBean,name=DiagnosticsConfig
Table 13-1 shows the attributes for the DiagnosticConfig MBean and a description of each parameter.
Table 13-1 DiagnosticConfig MBean Attributes for Diagnostic Framework
The following example shows how to configure these settings using the Fusion Middleware Control System MBean Browser:
From the target navigation pane, expand the farm, then WebLogic Domain.
Select the domain.
From the WebLogic Domain menu, choose System MBean Browser.
The System MBean Browser page is displayed.
Expand Application Defined Beans, then oracle.dfw, then domain.domain_name, then dfw.jmx.DiagnosticsConfigMBean.
Select one of the DiagnosticConfig entries. There is one DiagnosticConfig entry for each server.
In the Application Defined MBean pane, expand Show MBean Information to see the server name.
The following shows the System MBean Browser page:

To change the values for the attributes listed in Table 13-1, enter or select the value in the Value field.
Click Apply.
In certain situations, you may want to suppress the creation of incidents based on a particular problem key. For example, in a development environment, when you are developing a servlet, you may generate high number of uncaught exceptions as you refine the code. This results in the creation of unnecessary incidents.
The Diagnostic Framework allows you to configure problem suppression filters so that problems that match the filter criteria do not result in the creation of an incident.
When you configure a problem suppression filter, you use a regular expression that represents a pattern that you want to match. The regular expression is matched using the java.util.regex class. For example:
The following regular expression matches any incident with a problem key that starts with MDS-5000.
MDS-5000.*
The following regular expression matches any problem with the text OutOfMemory. Because the regular expression is case-sensitive, it will not match problems with the text outofmemory.
.*OutOfMemory.*
You can add and remove filters and get a list of filters or the detail of one filter using the DiagnosticConfig MBean.
Table 13-2 shows the operations and attribute for the configuring problem suppression filters and a description of each.
Table 13-2 DiagnosticConfig MBean Operations and Attributes for Problem Suppression Filters
| Operations and Attribute | Description |
|---|---|
|
Operation: addProblemKeyFilter(filter_pattern) |
Adds a new problem suppression filter. You pass it the regular expression that represents a pattern that you want to match. For example:
addProblemKeyFilter(".*OutOfMemory.*)
|
|
Attribute: getProblemKeyFilters() |
Returns a list of the configured problem suppression filters. For example: getProblemKeyFilters() |
|
Operation: getProblemKeyFilter(filterID) |
Returns the filter pattern associated with the specified ID. For example:
getProblemKeyFilter(id)
To find the ID, use the getProblemKeyFilters() operation. |
|
Operation: removeProblemKeyFilter(filterID) |
Removes the filter pattern associated with the given filter ID. For example:
removeProblemKeyFilter(id)
|
To configure a problem suppression filter:
From the target navigation pane in Fusion Middleware Control, expand the farm, then WebLogic Domain.
Select the domain.
From the WebLogic Domain menu, choose System MBean Browser.
The System MBean Browser page is displayed.
Expand Application Defined Beans, then oracle.dfw, then domain.domain_name, then dfw.jmx.DiagnosticsConfigMBean.
Select one of the DiagnosticConfig entries. There is one DiagnosticConfig entry for each server.
In the Application Defined MBeans pane, select the Operations tab.
Click addProblemKeyFilter. The Operation: addProblemKeyFilter page is displayed, as shown in the following figure:

For Value, enter a regular expression that represents a pattern that you want to match pattern. For example, in a development environment, you might want to add a filter so that incidents are not created when java.lang.IllegalStateException Java Exceptions are reported. In that case, enter the following:
".*[java.lang.IllegalStateException].*"
Click Invoke.
Click Return to return to the Application Defined MBeans page.
You can delete the filters using the removeProblemKeyFilter operation.
You can retrieve a specific filter, passing the ID of the filter to the getProblemKeyFilter operation.
Alternatively, you can retrieve a list of the filters using the getProblemKeyFilters attribute:
From the target navigation pane, expand the farm, then WebLogic Domain.
Select the domain.
From the WebLogic Domain menu, choose System MBean Browser.
The System MBean Browser page is displayed.
Expand Application Defined Beans, then oracle.dfw, then domain.domain_name, then dfw.jmx.DiagnosticsConfigMBean.
Select one of the DiagnosticConfig entries. There is one DiagnosticConfig entry for each server.
In the Application Defined MBeans pane, select the Attributes tab.
Click ProblemKeyFilters.
The list of problem suppression filters is displayed.
Fusion Middleware configures a WLDF Diagnostics Module that contains a set of Watch and Notification rules for detecting a specific set of critical errors and creating an incident for each occurrence of those errors. The module is called Module-FMWDFW and contains the following set of Watch conditions:
| Name | Description |
|---|---|
|
Deadlock |
Two or more Java threads have circular lock chains among their Java Monitor object usage. |
|
StuckThread |
An Oracle WebLogic Server ExecuteThread, which is blocked or busy for more than the time specified by the Oracle WebLogic Server StuckThreadMaxTime parameter. |
|
UncheckedException |
This category includes all Unchecked Exception, RuntimeException, and Errors caught by the Oracle WebLogic Server ExecuteThread, such as NullPointerException, StackOverflowError, or OutOfMemoryError. |
The Diagnostic Module also includes a configured WLDF JMX Notification FMWDFW-notification of type oracle.dfw.wldfnotification. You can reuse this WLDF JMX Notification for your own WLDF Watch conditions to create an incident:
Display the Administration Console, as described in Section 3.4.1.
In the Change Center, click Lock & Edit.
In the left pane, expand Diagnostics and select Diagnostic Modules.
The Summary of Diagnostic Modules page is displayed.
Click Module-FMWDFW.
The Settings for Module-FMWDFW page is displayed.
Select the Watches and Notifications tab, which is shown in the following figure:

Select the Watches tab and click New.
The Create Watch page is displayed.
For Name, enter a name for the watch.
You can enter any name. Alternatively, you can use the following format to force the Diagnostic Framework to use a custom message ID:
message-id#[application_name]#any_text
The message ID consists of a prefix that can be 1 to 6 characters, and a number, that can be 1 to 6 digits. The application name is optional. For example:
SOA-40500#My_Watch_Name
The following example uses the application name soa_infra:
SOA-40501#soa-infra#My_Watch_Name
The Diagnostic Framework uses the message ID as the incident message ID in constructing the incident problem key.
For Watch Type, select a type, for example, Server log.
Click Next.
For Current Watch Rule, construct an expression. For example, to construct the expression (SEVERITY = 'Error') AND (MSGID = 'BEA-000337'):
Click Add Expressions.
For Message Attribute, select Severity.
For Operator, select =.
For Value, enter ERROR.
Click OK.
Click Add Expressions.
For Message Attribute, select MSGID.
For Operator, select =.
For Value, enter BEA-000337.
Click OK.
In the Create Watch page, ensure that the operator selected is AND.
Click OK.
Click Next.
Select an alarm type and click NEXT.
For Notifications, select FMWDFW-notification and move it to the Chosen box.
Click Finish.
For more information on creating watches, see "Construct watch rule expressions" in the Administration Console Online Help.
This section describes how to use WLST and ADRCI commands and Remote Diagnostic Agent (RDA) to investigate and report a problem (critical error), and in some cases, resolve the problem. The section begins with a roadmap that summarizes the typical set of tasks that you must perform. It describes the following topics:
Typically, investigating, reporting, and resolving a problem begins with a critical error. This section provides an overview of that workflow.
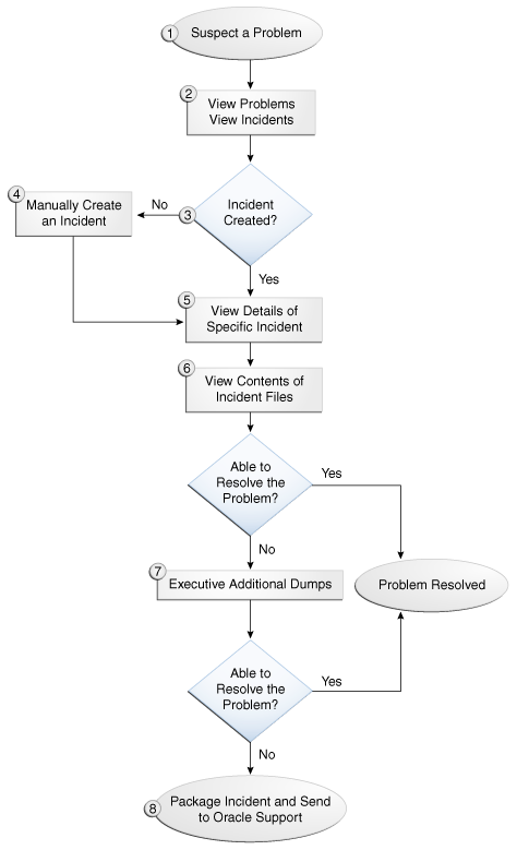
Figure 13-4 illustrates the tasks that you complete to investigate, report, and resolve a problem.
Figure 13-4 Flow for Investigating a Problem

The following describes the workflow illustrated in Figure 13-4:
You notice that the system, component, or application is not functioning as expected. For example, you notice that there is a performance problem or users have reported that the application that they are trying to access is reporting errors.
Check to see if a problem and an incident have been created that may be related to the symptoms you are observing:
View the set of problems by using the WLST listProblems command, as described in Section 13.4.2.1.
If a problem has been created, list the incidents related to the specific problem using the listIncidents command, as described in Section 13.4.2.2.
If an incident has not been created, go to Step 4. If an incident has been created, go to Step 5.
If you do not see any incidents listed that are related to your problem, you can create an incident manually using the createIncident command to capture diagnostics for the problem.
Consider creating an incident when you encounter an issue, such as software failure or performance problem, and you want to gather more diagnostic data. You can view the log files and the messages in the files. If there is a specific message that you believe is related to the issue you are seeing, you can use the message ID in the createIncident command.
See Section 13.4.5.1 for more information about creating an incident.
View the details of the specific incident using the showIncident command, as described in Section 13.4.2.2. This command lists information about the incident, including the related message ID, the time of the incident, the ECID, and the files generated by the incident.
Use the getIncidentFile command to view the contents of files for the incident, as described in Section 13.4.2.2. The contents may provide information to guide you to the source of the problem and help in resolving it.
If the contents of the files for the incident do not help you to resolve the problem, you can execute additional dumps to view detailed diagnostics. For example, if you are experiencing performance problems, execute the dms.metrics dump. See Section 13.4.4 for information about the dumps available and how to execute them.
If you still cannot resolve the problem, package the incident, along with the RDA report, and send them to Oracle Support. See Section 13.4.5.2 and Section 13.4.6 for information about packaging incidents and generating RDA reports.
You can view the set of problems, the list of incidents, and the details of a particular incident using the WLST command-line utility, as described in the following topics:
You can view the set of problems by executing the WLST listProblems command, using the following format:
listProblems([adrHome] [,server])
The listProblems command lists the problems in the ADR home. Each problem has a unique ID:
listProblems()
Problem Id Problem Key
1 BEA-101020 [HTTP]
You can list of all available incidents or the incidents related to a specific problem by executing the WLST listIncidents command, using the following format:
listIncidents([id], [ADRHome])
For example, to see the list of all incidents, use the following command:
listIncidents()
Incident Id Problem Key Incident Time
2 BEA-101020 [HTTP] Fri Feb 26 13:42:01 PDT 2010
1 BEA-101020 [HTTP] Tue Feb 23 06:17:39 PDT 2010
To view the incidents related to a specific problem, use the following command:
listIncidents(id='1')
Incident Id Problem Key Incident Time
2 BEA-101020 [HTTP] Fri Feb 26 13:42:01 PDT 2010
1 BEA-101020 [HTTP] Tue Feb 23 06:17:39 PDT 2010
To view the details of a particular incident, use the WLST showIncident command, using the following format:
showIncident(id, [adrHome] [,server])
For example, to see the details of incident 1, use the following command:
showIncident(id='1')
Incident Id: 1
Problem Id: 1
Problem Key: BEA-101020 [HTTP]
Incident Time: Tue Feb 23 06:17:39 PDT 2010
Error Message Id: BEA-101020
Execution Context: 0000IExqUvyAhKB5JZ4Eyf1Afdj600009i
Flood Controlled: false
Dump Files :
dms_ecidctx1_i1.dmp
jvm_threads2_i1.dmp
dms_metrics3_i1.dmp
odl_logs4_i1.dmp
odl_logs5_i1.dmp
diagnostic_image_AdminServer_2010_02_23_06_17_42.zip
readme.txt
To view the contents of a file in the incident, use the WLST getIncidentFile command, using the following format:
getIncidentFile(id, name [,outputFile] [,adrHome] [,server])
For example, to view the contents for the file odl_logs4_i1.dmp use the following command:
getIncidentFile(id='1', name='odl_logs4_i1.dmp', outputFile='/tmp/odl_logs4_i1_dmp.output')
The command writes the output to the file odl_logs4_i1_dmp.output.
The Diagnostic Framework provides a set of well-defined problem keys for unhandled exceptions. These exceptions are either detected through the existing WLDF Watch "UncheckedException" or through the Diagnostic Framework java.lang.Thread.UncaughtExceptionHandler uncaught exception handler. Previously, the Diagnostic Framework generated problem keys with different formats for the same type of issues. Table 13-3 describes these problem keys and how to use them to investigate a problem.
Table 13-3 Uncaught Exception Problem Keys
| Exception | Problem Key | Description |
|---|---|---|
|
java.land.OutOfMemoryError |
DFW-99997 [java.land.OutOfMemoryError] |
Used by all java.lang.OUtOfMemoryError incidents. With each incident of this type, a jvm.classhistogram dump is executed. The dump captures statistics about the instances of classes that have been loaded and the counts of associated Objects. Review the contents of this dump for a good starting point for understanding what has been loaded into the JVM's memory. In addition, the dms.metrics dump records statistics about the overall JVM memory. |
|
java.sql.SQLException |
DFW-99996 [ora-code|java.sql.SQLException]][package.class.method][app-name] |
Used for all exceptions of type java.sql.SQLException, including its subclasses. The Diagnostic Framework attempts to extract the Oracle error code from the exception error message, and if it is successful, uses that in the problem key. If not, it uses the exception name. Review the text associated with the exception to get more details, such as the operation that could not be performed on the database. In addition, you can review the SQL error code details for additional information. |
|
All others |
DFW-99998 [exception-name][package.class.name][app-name] |
Used by all other types of exceptions, such as java.lang.NullPointerException, java.io.IOException, java.lang.StringIndexOutOfBoundsException, that are not handled in a unique way. Review the text associated with the exception to get more details, such as the reason for the failure. The source line in the problem key is a best-attempt indicator of the location of the failure. |
If you suspect a problem, you can make use of the built-in diagnostic dumps to report detailed diagnostics that can help diagnose the problem. Diagnostic dumps provide a means to output and record diagnostics data which serve as valuable information when diagnosing issues with Oracle Fusion Middleware components, applications, and infrastructure. The output from these dumps is intended to be used by customers and Oracle Support to diagnose issues with Oracle Fusion Middleware.
Diagnostic dumps are executed in the following ways:
Manually, using WLST commands, as described in the following sections
For example, if your Java EE application is hanging and you suspect a deadlock, you could use the jvm.threads dump to obtain the set of threads.
Automatically, when the Diagnostic Framework detects a critical error and creates an incident or when the administrator creates an incident
You can find a list of diagnostic dumps that are available for a Managed Server by executing the WLST listDumps command, using the following format:
listDumps([appName] [,server])
For example, to list the available dumps for soa_server1:
listDumps(server='soa_server1') Location changed to domainRuntime tree. This is a read-only tree with DomainMBean as the root. For more help, use help(domainRuntime) odl.activeLogConfig jvm.classhistogram dms.ecidctx wls.image odl.logs dms.metrics odl.quicktrace http.requests jvm.threads Use the command describeDump(name=<dumpName>) for help on a specific dump.
Table 13-4 lists the diagnostic dump actions that are defined by Oracle Fusion Middleware and their descriptions.
Table 13-4 Diagnostic Dump Actions
| Dump Action | Description |
|---|---|
|
dms.ecidctx |
The data associated with a specific Execution Context ID (ECID), if specified. Otherwise, the data associated with all available ECIDs. |
|
dms.metrics |
Dynamic Monitoring Service (DMS) metrics. For information about these metrics, see "About Dynamic Monitoring Service (DMS)" in the Oracle Fusion Middleware Performance and Tuning Guide. |
|
http.requests |
A summary of the currently active HTTP requests. |
|
jvm.classhistogram |
A JVM class histogram, the output of which varies depending on the JVM vendor. |
|
jvm.flightRecording |
The active JRockit Flight Recorder recording. |
|
jvm.threads |
Summary statistics about the threads running in a JVM as well as performing a full thread dump. |
|
odl.activeLogConfig |
The active Java logging configuration. |
|
odl.logs |
Contents of diagnostic logs, correlated by ECID or time range. |
|
odl.quicktrace |
Quick trace messages. |
|
wls.image |
The WLDF server image dump. |
In addition, Oracle SOA Suite provides diagnostic dumps, as described in "Diagnosing Problems with SOA Composite Applications" in the Oracle Fusion Middleware Administrator's Guide for Oracle SOA Suite and Oracle Business Process Management Suite.
You can view a description of a particular dump, including the syntax for executing the dump by using the WLST describeDump command. You specify the name of the dump in which you are interested. For example, to view a description of the dms.metrics dump, use the following command:
describeDump(name='dms.metrics')
Name: dms.metrics
Description: Dumps DMS (Dynamic Monitoring Service) metrics.
Mandatory Arguments:
Optional Arguments:
Name Type Description
format STRING Format of the dump output; raw or xml
If you detect a problem and want to gather additional diagnostic data, you can invoke the executeDump command for a specified dump. Each dump may have mandatory or optional arguments, or both. To view the arguments for a particular dump and how to specify them, use the describeDump command, as described in Section 13.4.4.2.
The following example executes the dump with the name dms.metrics and the incident ID 1 and writes it to the file dumpout.txt:
executeDump(name='dms.metrics', outputFile='/tmp/dumpout.txt', id='1') Dump file dms_metrics1_i1.dmp added to incident 1
The command writes the dump output to the information about incident 1. If you execute the showIncident command for incident 1, the output includes dms_metrics1_i1.dmp.
The Diagnostic Framework stores incidents, whether they are created automatically or manually, and Oracle Fusion Middleware provides tools to help you process incident reports and to package those incidents to send to Oracle Support. The following sections describe:
System-generated problems—critical errors generated internally—are automatically added to the Automatic Diagnostic Repository (ADR). You can gather additional diagnostic data on these problems, upload diagnostic data to Oracle Support, and in some cases, resolve the problems, all with the workflow that is explained in Section 13.4.
Consider creating an incident manually when you encounter an issue, such as software failure or performance problem and you want to gather more diagnostic data, but the Diagnostic Framework has not automatically created an incident.
You use the WLST command createIncident to create an incident manually. You can specify an incident based on time, a message ID, an impact area, or an ECID. Then, you can inspect the content of the incident or send it to Oracle Support for further analysis.
The following describes how to manually create an incident based on a message ID:
Search the log files, as described in Section 12.3.2. If you find a message that you suspect is related to the issue you are seeing, you can use the message ID when you create the incident.
Use the following commands to invoke WLST, connect to the Managed Server and navigate to the Managed Server instance:
java weblogic.WLST
connect('weblogic', 'password', 'localhost:7001')
cd('servers/server_name')
Create the incident, using the createIncident command, with the following format:
createIncident([adrHome] [,incidentTime] [,messageId] [,ecid] [,appName] [,description] [,server])
For example, to create an incident based on the error with the message ID MDS-50500, use the following command, specifying the message ID, and provide a description of the incident to help you and Oracle support track the incident:
createIncident(messageId='MDS-50500', description='sample incident') Incident Id: 55 Problem Id: 4 Problem Key: MDS-50500 [MANUAL] Incident Time: 23rd February 2010 11:55:45 GMT Error Message Id: MDS-50500 Flood Controlled: false
If you do not specify a server, the incident collects information from the server to which you are connected. To specify a server, use the server option, as shown in the following example:
createIncident(messageId='MDS-50500', description='sample incident', server='soa_server1') )
If you do not specify the adrHome option, the incident is created in the server to which you are connected. For example, if you are connected to the Administration Server, the incident is created in the adrHome for the Administration Server.
The Diagnostic Framework evaluates the command and invokes the appropriate diagnostic dumps. The incident and the diagnostic dumps are written to the ADR. Each diagnostic dump writes its output to the incident.
You can view the information about the incident, as described in Section 13.4.2.2.
You can view the information in the dumps, as described in Section 13.4.4.
You can package the incident to facilitate sending the information to Oracle Support by using the ADR Command Interpreter (ADRCI). The ADRCI utility enables you to investigate and report problems in a command-line environment. With ADRCI, you can package incident and problem information into a zip file for transmission to Oracle Support.
The ADRCI command-line utility is located in the following directory:
(UNIX) MW_HOME/wlserver_10.3/server/adr (Windows) MW_HOME\wlserver_10.3\server\adr
Packaging an incident involves a three-step process:
Create a logical package.
The package is denoted as logical because it exists only as metadata in the ADR. It has no content until you generate a physical package from the logical package. The logical package is assigned a package number, and you refer to it by that number in subsequent commands.
You can create the logical package as an empty package, or as a package based on an incident number, a problem number, a problem key, or a time interval. If you create the package as an empty package, you can add diagnostic information to it in step 2.
Creating a package based on an incident means including diagnostic data, such as dumps, for that incident. Creating a package based on a problem number or problem key means including in the package diagnostic data for incidents that reference that problem number or problem key. Creating a package based on a time interval means including diagnostic data on incidents that occurred in the time interval.
Add diagnostic information to the package.
If you created a logical package based on an incident number, a problem number, a problem key, or a time interval, this step is optional. You can add additional incidents to the package or you can add any file within the ADR to the package. If you created an empty package, you must use ADRCI commands to add incidents or files to the package.
Generate the physical package.
When you submit the command to generate the physical package, ADRCI gathers all required diagnostic files and adds them to a zip file in a designated directory. You can generate a complete zip file or an incremental zip file. An incremental file contains all the diagnostic files that were added or changed since the last zip file was created for the same logical package. You can create incremental files only after you create a complete file, and you can create as many incremental files as you want. Each zip file is assigned a sequence number so that the files can be analyzed in the correct order.
Zip files are named according to the following format:
packageName_mode_sequence.zip
In the format:
packageName consists of a portion of the problem key followed by a timestamp.
mode is either COM or INC, for complete or incremental.
sequence is an integer.
For example, to package an incident, take the following steps:
Set the ORACLE_HOME and LD_LIBRARY_PATH environment variables to point to the following directory:
MW_HOME/wlserver_10.3/server/adr
Invoke ADRCI. For example:
MW_HOME/wlserver_10.3/server/adr/adrci
Use the SET BASE command to specify the ADR Base and the SET HOMEPATH command to specify the ADR home that contains the incident. The path for the HOMEPATH is relative to the ADR Base.
SET BASE /scratch/oracle1/Oracle/Middleware/user_projects/domains/soa_domain/servers/soa_server1/adr SET HOMEPATH diag/ofm/soa_domain/soa_server1
Generate the logical package:
IPS CREATE PACKAGE INCIDENT incident_number
For example, the following command creates a package based on incident 1:
IPS CREATE PACKAGE INCIDENT 1 Created package 1 based on incident id 1, correlation level typical
ADRCI assigns the logical package a number.
Optionally, you can add diagnostic information to the logical package. You can add the following types of information:
All diagnostic information for a particular incident. For example, you can add another incident that you think might be related to the incident you are packaging, using the following command:
IPS ADD INCIDENT incident_number PACKAGE package_number
A named file within the ADR. For example, if an incident is related to an application, you can add the .ear file for the application. You can also add a readme file with notes you provide to Oracle Support. For example, to add a file to the package, use the following command:
IPS ADD FILE filespec PACKAGE package_number
Generate the physical package using the following command:
IPS GENERATE PACKAGE package_number IN path
For example, to generate a package with the number 1, use the following command:
IPS GENERATE PACKAGE 1 in /tmp Generated package 1 in file /tmp/BEA337Web_20100223132315_COM_1.zip, mode complete
This generates a complete physical package (zip file) in the designated path.
See Also:
The "ADRCI: ADR Command Interpreter" chapter of the Oracle Database Utilities
By default, incidents are purged when the total size of all incidents exceed 500 MB. You can use the maxTotalIncidentSize MBean parameter to change this value, as described in Section 13.3.1.
You can manually purge incidents using the ADRCI command. You can purge based on an ID or range of IDs, the age of the incident, or the type of incident. For example, to purge incidents that are older than 60 minutes, use the following command:
purge -age 60
See the "ADRCI: ADR Command Interpreter" chapter of the Oracle Database Utilities.
You can use the Remote Diagnostic Agent (RDA), a command-line diagnostic tool, to provide a comprehensive picture of your environment. Additionally, RDA can provide recommendations on various topics, for example configuration and security. This aids you and Oracle Support in resolving issues.
RDA is designed to be as unobtrusive as possible; it does not modify systems in any way. A security filter is provided if required.
For more information about RDA, see the readme file, which is located at:
(UNIX) ORACLE_HOME/rda/README_Unix.txt (Windows) ORACLE_HOME\rda\README_Windows.txt