This chapter describes the Oracle WebLogic Server high availability capabilities that provide Oracle Fusion Middleware high availability.
Section 3.2, "WebLogic Server Clusters and WebLogic Server Domains"
Section 3.11, "Administration Server and Node Manager High Availability"
For complete documentation of Oracle WebLogic Server clustering, see Oracle Fusion Middleware Using Clusters for Oracle WebLogic Server.
A WebLogic Server cluster consists of multiple WebLogic Server server instances running simultaneously and working together to provide increased scalability and reliability. A cluster appears to clients to be a single WebLogic Server instance. The server instances that constitute a cluster can run on the same system, or be located on different systems. You can increase a cluster's capacity by adding additional server instances to the cluster on an existing system, or you can add systems to the cluster to host the incremental server instances. Each server instance in a cluster must run the same version of WebLogic Server.
A cluster is part of a particular WebLogic Server domain. A domain is an interrelated set of WebLogic Server resources that are managed as a unit. A domain includes one or more WebLogic Server instances, which can be clustered, non-clustered, or a combination of clustered and non-clustered instances. A domain can include multiple clusters. A domain also contains the application components deployed in the domain and the resources and services required by those application components and the server instances in the domain. Examples of the resources and services used by applications and server instances include system definitions, optional network channels, connectors, and startup classes.
In each domain, one WebLogic Server instance acts as the Administration Server—the server instance which configures, manages, and monitors all other server instances and resources in the domain. Each Administration Server manages one domain only. If a domain contains multiple clusters, each cluster in the domain has the same Administration Server.
All server instances in a cluster must reside in the same domain; you cannot split a cluster over multiple domains. Similarly, you cannot share a configured resource or subsystem between domains. For example, if you create a JDBC connection pool in one domain, you cannot use it with a server instance or cluster in another domain. Instead, you must create a similar connection pool in the second domain.
Clustered WebLogic Server instances behave similarly to non-clustered instances, except that they provide failover and load balancing. The process and tools you use to configure clustered WebLogic Server instances are the same as those to configure non-clustered instances. However, to achieve the load balancing and failover benefits that clustering enables, you must adhere to certain guidelines for cluster configuration.
A WebLogic Server cluster provides these benefits:
Scalability
The capacity of an application deployed on a WebLogic Server cluster can be increased dynamically to meet demand. You can add server instances to a cluster without interruption of service—the application continues to run without affecting clients and end users.
High Availability
In a WebLogic Server cluster, application processing can continue when a server instance fails. You cluster application components by deploying them on multiple server instances in the cluster—so, if a server instance on which a component is running fails, another server instance on which that component is deployed can continue application processing.
The choice to cluster WebLogic Server instances is transparent to application developers and clients. However, understanding the technical infrastructure that enables clustering helps programmers and administrators maximize the scalability and availability of their applications.
This section defines key clustering capabilities that enable scalability and high availability. This section includes the following topics:
Failover means that when an application component, typically referred to as an object in the following sections, doing a particular job—some set of processing tasks—becomes unavailable for any reason, a copy of the failed object finishes the job.
For the new object to be able to take over for the failed object, there must be:
A copy of the failed object available to take over the job.
Information, available to other objects and the program that manages failover, defining the location and operational status of all objects—so that it can be determined that the first object failed before finishing its job.
Information, available to other objects and the program that manages failover, about the progress of jobs in process—so that an object taking over an interrupted job knows how much of the job was completed before the first object failed. For example: what data changed and what steps in the process were completed.
WebLogic Server uses standards-based communication techniques and facilities— including IP sockets and the Java Naming and Directory Interface (JNDI)—to share and maintain information about the availability of objects in a cluster. These techniques allow WebLogic Server to determine that an object stopped before finishing its job, and where there is a copy of the object to complete the interrupted job.
Information about what has been done on a job is called state. WebLogic Server maintains state information using techniques called session replication and replica-aware stubs. When an object unexpectedly stops doing its job, replication techniques enable a copy of the object to pick up where the failed object stopped and finish the job.
WebLogic Server supports automatic and manual migration of a clustered server instance from one system to another. The server migration process relocates a Managed Server in its entirety, including IP addresses and hosted applications, to one of a predefined set of available host systems. This feature is designed for environments with requirements for high availability. Server migration is useful for:
Ensuring uninterrupted availability of singleton services—services that must run on only a single server instance at any given time, when the hosting server instance fails. A Managed Server configured for automatic migration automatically migrates to another system if a failure occurs.
Facilitating the process of relocating a Managed Server and all services it hosts, as part of a planned system administration process. You initiate the Managed Server migration from the Administration Console or command line.
Load balancing is the even distribution of jobs and associated communications across the computing and networking resources in your environment. Load balancing requires:
Multiple copies of an object that can do a particular job.
Information about the location and operational status of all objects.
WebLogic Server allows objects to be clustered—deployed on multiple server instances—so that there are alternative objects to do the same job. WebLogic Server shares and maintains the availability and location of deployed objects using unicast, IP sockets, and JNDI.
A clustered application or application component is one that is available on multiple WebLogic Server instances in a cluster. If an object is clustered, failover and load balancing for that object is available. Deploy objects homogeneously—to every server instance in your cluster—to simplify cluster administration, maintenance, and troubleshooting.
Web applications can consist of different types of objects, including Enterprise Java Beans (EJBs), servlets, and Java Server Pages (JSPs). Each object type has a unique set of behaviors related to control, invocation, and how it functions within an application. For this reason, the methods that WebLogic Server uses to support clustering—and hence to provide load balancing and failover—can vary for different types of objects. In a WebLogic Server deployment, you can cluster these object types:
Servlets
JSPs
EJBs
Remote Method Invocation (RMI) objects
Java Messaging Service (JMS) destinations
Different object types can have certain common behaviors. When this is the case, the clustering support and implementation considerations for similar object types may be same. The following sections combine explanations and instructions for these objects:
Servlets and JSPs
EJBs and RMI objects
WebLogic Server instances in a cluster communicate with one another using two basic network technologies:
IP sockets, which are the conduits for peer-to-peer communication between clustered server instances.
IP unicast or multicast, which server instances use to broadcast availability of services and heartbeats that indicate continued availability. When creating a new cluster, Oracle recommends that you use unicast for messaging within a cluster. For backward compatibility with previous versions of WebLogic Server, you must use multicast for communications between clusters.
Note:
When using the unicast protocol for a WebLogic Server cluster, servers that are part of the cluster must specify a listen address. The servers cannot be listening on ANY, which is equivalent to leaving the Listen Address field in the Administration Console blank.
Clients of a non-clustered WebLogic Server server instance access objects and services by using a JNDI-compliant naming service. The JNDI naming service contains a list of the public services that the server instance offers, organized in a tree structure. A WebLogic Server instance offers a new service by binding into the JNDI tree a name that represents the service. Clients obtain the service by connecting to the server instance and looking up the bound name of the service.
Server instances in a cluster use a cluster-wide JNDI tree. A cluster-wide JNDI tree is similar to a single server instance JNDI tree, insofar as the tree contains a list of available services. In addition to storing the names of local services, however, the cluster-wide JNDI tree stores the services offered by clustered objects (EJBs and RMI classes) from other server instances in the cluster.
Each WebLogic Server instance in a cluster creates and maintains a local copy of the logical cluster-wide JNDI tree. Creation of a cluster-wide JNDI tree begins with the local JNDI tree bindings of each server instance. As a server instance boots (or as new services are dynamically deployed to a running server instance), the server instance first binds the implementations of those services to the local JNDI tree. The implementation is bound into the JNDI tree only if no other service of the same name exists.
Once the server instance successfully binds a service into the local JNDI tree, additional steps are performed for clustered objects that use replica-aware stubs. After binding the clustered object's implementation into the local JNDI tree, the server instance sends the object's stub to other members of the cluster. Other members of the cluster monitor the multicast or unicast address to detect when remote server instances offer new services.
For a cluster to provide high availability it must be able to recover from service failures. WebLogic Server instances in a cluster detect failures of their peer server instances by monitoring:
Socket connections to a peer server
WebLogic Server instances monitor the use of IP sockets between peer server instances as an immediate method of detecting failures. If a server connects to one of its peers in a cluster and begins transmitting data over a socket, an unexpected closure of that socket causes the peer server to be marked as "failed," and its associated services are removed from the JNDI naming tree.
Regular server heartbeat messages
If clustered server instances do not have opened sockets for peer-to-peer communication, failed servers may also be detected via the WebLogic Server heartbeat. All server instances in a cluster use multicast or unicast to broadcast regular server heartbeat messages to other members of the cluster.
Each heartbeat message contains data that uniquely identifies the server that sends the message. Servers broadcast their heartbeat messages at regular intervals of 10 seconds. In turn, each server in a cluster monitors the multicast or unicast address to ensure that all peer servers' heartbeat messages are being sent.
If a server monitoring the multicast or unicast address misses three heartbeats from a peer server (i.e., if it does not receive a heartbeat from the server for 30 seconds or longer), the monitoring server marks the peer server as "failed." It then updates its local JNDI tree, if necessary, to retract the services that were hosted on the failed server.
User session data can be stored in two standard ways in a Java EE application: stateful session EJBs or HTTP sessions. By themselves, they rarely impact cluster scalability. However, when coupled with a session replication mechanism required to provide high-availability, bottlenecks are introduced. If a Java EE application has Web and EJB components, you should store user session data in HTTP sessions:
HTTP session management provides more options for handling fail-over, such as replication, a shared database or file.
Superior scalability.
Replication of the HTTP session state occurs outside of any transactions. Stateful session bean replication occurs in a transaction which is more resource intensive.
The HTTP session replication mechanism is more sophisticated and provides optimizations a wider variety of situations than stateful session bean replication.
In a WebLogic Server cluster, most services are deployed homogeneously on all server instances in the cluster, enabling transparent failover from one server to another. In contrast, pinned services such as JMS and the JTA transaction recovery system are targeted at individual server instances within a cluster—for these services, WebLogic Server supports failure recovery with migration as opposed to failover.
Migration in WebLogic Server is the process of moving a clustered WebLogic Server instance or a component running on a clustered instance elsewhere if failure occurs. In the case of whole server migration, the server instance is migrated to a different physical system upon failure. In the case of service-level migration, the services are moved to a different server instance within the cluster. WebLogic Server provides a feature for making JMS and the JTA transaction system highly available: migratable servers. Migratable servers provide for both automatic and manual migration at the server-level, rather than the service level.
When a migratable server becomes unavailable for any reason, for example, if it hangs, loses network connectivity, or its host system fails—migration is automatic. Upon failure, a migratable server automatically restarts on the same system if possible. If the migratable server cannot restart on the system it failed on, it is migrated to another system. In addition, an administrator can manually initiate migration of a server instance.
Server migration requires Node Manager—it must run on each system that hosts, or is intended to host.
Node Manager supports server migration in these ways:
You must use Node Manager for the initial startup of migratable servers.
When you initiate the startup of a Managed Server from the Administration Console, the Administration Server uses Node Manager to start the server instance. You can also invoke Node Manager to start the server instance using the stand-alone Node Manager client; however, the Administration Server must be available so that the Managed Server can obtain its configuration.
Note:
Migration of a server instance that was not initially started with Node Manager will fail.
You must use Node Manager to suspend, shutdown, or force shutdown of migratable servers.
Node Manager tries to restart a migratable server with an expired lease on the system where it was running at the time of failure.
Node Manager performs the steps in the server migrate process by running customizable shell scripts, provided with WebLogic Server, that start, restart and stop servers; migrate IP addresses; and mount and unmount disks. The scripts are available for Solaris and Linux.
In an automatic migration, the cluster master invokes Node Manager to perform the migration.
In a manual migration, the Administration Server invokes Node Manager to perform the migration.
The following sections describe key processes in a cluster that contains migratable servers:
Section 3.9.2.1, "Startup Process in a Cluster with Migratable Servers"
Section 3.9.2.4, "Administration Server's Role in Whole Server Migration"
Section 3.9.2.6, "Cluster Master's Role in Whole Server Migration"
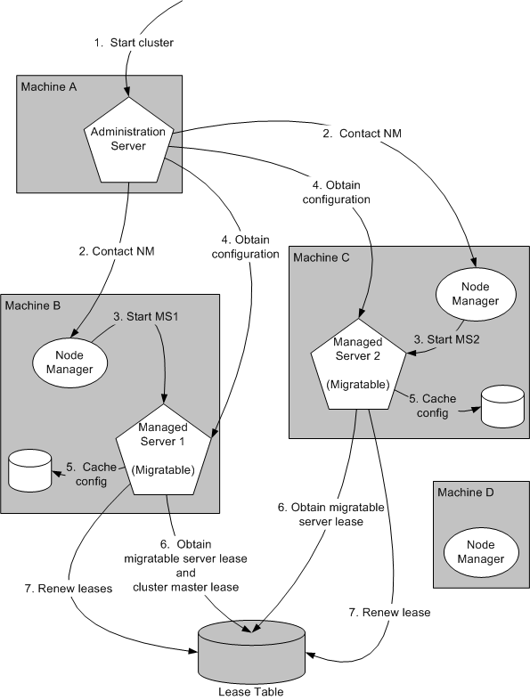
Figure 3-1 shows the processing and communications that occur during startup of a cluster that contains migratable servers.
The example cluster contains two Managed Servers, both of which are migratable. The Administration Server and the two Managed Servers each run on different machines. A fourth machine is available as a backup—in the event that one of the migratable servers fails. Node Manager is running on the backup machine and on each machine with a running migratable server.
Figure 3-1 Startup of Cluster with Migratable Servers

These are the key steps that occur during startup of the cluster illustrated in Figure 3-1:
The administrator starts up the cluster.
The Administration Server invokes Node Manager on Machines B and C to start Managed Servers 1 and 2, respectively. See Section 3.9.2.4, "Administration Server's Role in Whole Server Migration."
The Node Manager on each machine starts up the Managed Server that runs there. See Section 3.9.1, "Node Manager's Role in Whole Server Migration."
Managed Servers 1 and 2 contact the Administration Server for their configuration. See Section 3.9.2.5, "Migratable Server Behavior in a Cluster."
Managed Servers 1 and 2 cache the configuration they started up.
Managed Servers 1 and 2 each obtain a migratable server lease in the lease table. Because Managed Server 1 starts up first, it also obtains a cluster master lease. See Section 3.9.2.6, "Cluster Master's Role in Whole Server Migration."
Managed Server 1 and 2 periodically renew their leases in the lease table, proving their health and liveness.
Figure 3-2 shows the automatic migration process after the failure of the machine hosting Managed Server 2.
Figure 3-2 Automatic Migration of a Failed Server

Machine C, which hosts Managed Server 2, fails.
Upon its next periodic review of the lease table, the cluster master detects that Managed Server 2's lease has expired. See Section 3.9.2.6, "Cluster Master's Role in Whole Server Migration."
The cluster master tries to contact Node Manager on Machine C to restart Managed Server 2, but fails, because Machine C is unreachable.
Note:
If the Managed Server 2's lease had expired because it was hung, and Machine C was reachable, the cluster master would use Node Manager to restart Managed Server 2 on Machine C.
The cluster master contacts Node Manager on Machine D, which is configured as an available host for migratable servers in the cluster.
Node Manager on Machine D starts Managed Server 2. See Section 3.9.1, "Node Manager's Role in Whole Server Migration."
Managed Server 2 starts up and contacts the Administration Server to obtain its configuration.
Managed Server 2 caches the configuration it started up with.
Managed Server 2 obtains a migratable server lease.
During migration, the clients of the migrating Managed Server may have a brief interruption in service; it may be necessary to reconnect. On Solaris and Linux operating systems, you can reconnect using ifconfig command. The clients of a migrated server do not need to know the particular machine the server migrates to.
When a machine that previously hosted a server instance that was migrated becomes available again, the reversal of the migration process—migrating the server instance back to its original host machine—is known as failback. WebLogic Server does not automate the failback process. You can accomplish failback by manually restoring the server instance to its original host.
The general procedures to restore a server to its original host are:
Gracefully shutdown the new instance of the server.
After you restart the failed machine, restart Node Manager and the managed server.
The exact procedures you follow depend on your server and network environment.
Figure 3-3 shows what happens when an administrator manually migrates a migratable server.
An administrator uses the Administration Console to initiate the migration of Managed Server 2 from Machine C to Machine B.
The Administration Server contacts Node Manager on Machine C. See Section 3.9.2.4, "Administration Server's Role in Whole Server Migration."
Node Manager on Machine C stops Managed Server 2.
Managed Server 2 removes its row from the lease table.
The Administration Server invokes Node Manager on Machine B.
Node Manager on Machine B starts Managed Server 2.
Managed Server 2 obtains its configuration from the Administration Server.
Managed Server 2 caches the configuration it started up with.
Managed Server 2 adds a row to the lease table.
In a cluster that contains migratable servers, the Administration Server invokes Node Manager on each system:
That hosts cluster members to start the migratable servers. This is a prerequisite for server migratability—if Node Manager did not initially start a server instance, you cannot migrate the server.
Involved in a manual migration process to stop and start the migratable server.
That hosts cluster members to stop server instances during a normal shutdown. This is a prerequisite for server migratability—if a server instance is shut down directly without using Node Manager, when the cluster master detects that the server instance is not running, it will call Node Manager to restart it.
The Administration Server also provides its regular domain management functionality, persisting configuration updates issued by an administrator and providing a run-time view of the domain, including the migratable servers it contains.
A migratable server is a clustered Managed Server that is configured as migratable. These are the key behaviors of a migratable server:
If you are using a database to manage leasing information, during startup and restart by Node Manager, a migratable server adds a row to the lease table. The row for a migratable server contains a timestamp, and the machine where it is running.
When using a database to manage leasing information, a migratable server adds a row to the database as a result of startup, it tries to take on the role of cluster master, and succeeds if it is the first server instance to join the cluster.
Periodically, the server renews its "lease" by updating the timestamp in the lease table.
By default a migratable server renews its lease every 30,000 milliseconds—the product of two configurable ServerMBean properties:
HealthCheckIntervalMillis, which by default is 10,000.
HealthCheckPeriodsUntilFencing, which by default is 3.
If a migratable server fails to reach the lease table and renew its lease before the lease expires, it terminates as quickly as possible using a Java System.exit—in this case, the lease table still contains a row for that server instance. For information about how this relates to automatic migration, see Section 3.9.2.6, "Cluster Master's Role in Whole Server Migration."
During operation, a migratable server listens for heartbeats from the cluster master. When it detects that the cluster master is not sending heartbeats, it attempts to take over the role of cluster master, and succeeds if no other server instance has claimed that role.
In a cluster that contains migratable servers, one server instance acts as the cluster master. Its role is to orchestrate the server migration process. Any server instance in the cluster can serve as the cluster master. When you start a cluster that contains migratable servers, the first server to join the cluster becomes the cluster master and starts up the cluster manager service. If a cluster does not include at least one migratable server, it does not require a cluster master and the cluster master service does not start up. In the absence of a cluster master, migratable servers can continue to operate, but server migration is not possible. Key cluster master functions are:
Issues periodic heartbeats to the other servers in the cluster.
Periodically reads the lease table to verify that each migratable server has a current lease. An expired lease indicates to the cluster master that the migratable server should be restarted.
Upon determining that a migratable server's lease is expired, waits for period specified by the FencingGracePeriodMillis on the ClusterMBean, and then tries to invoke the Node Manager process on the machine that hosts the migratable server whose lease is expired, to restart the migratable server.
If unable to restart a migratable server whose lease has expired on its current machine, the cluster master selects a target machine in this fashion:
If you configure a list of preferred destination machines for the migratable server, the cluster master chooses a machine on that list in the order the machines are listed. Otherwise, the cluster master chooses a machine on the list of those configured as available for hosting migratable servers in the cluster.
A list of machines that can host migratable servers can be configured at two levels: for the cluster as a whole, and for an individual migratable server. You can define a machine list at both levels. You must define a machine list at least one level.
To migrate a server instance to a new machine, the cluster master invokes the Node Manager process on the target machine to create a process for the server instance.
The time required to perform the migration depends on the server configuration and startup time.
The maximum time taken for cluster master to restart the migratable server is (HealthCheckPeriodsUntilFencing * HealthCheckIntervalMillis) + FencingGracePeriodMillis.
The total time before the server becomes available for client requests depends on the server startup time and the application deployment time.
You can configure JMS and JTA services for high availability by using a migratable target, a special target that can migrate from one server in a cluster to another. A migratable target provides a way to group migratable services that should move together. When a migratable target migrates, all services the target hosts also migrate.
To configure a migratable JMS service for migration, it must be deployed to a migratable target. A migratable target specifies a set of servers that can host a target, and can optionally specify a user-preferred host for the services and an ordered list of candidate backup servers should the preferred server fail. Only one of these servers can host the migratable target at any one time.
After you configure a service to use a migratable target, the service is independent from the server member that is currently hosting it. For example, if a JMS server with a deployed JMS queue is configured to use a migratable target then the queue is independent of when a specific server member is available. That is, the queue is always available when the migratable target is hosted by any server in the cluster.
An administrator can manually migrate pinned migratable services from one server instance to another in the cluster in response to a server failure or as part of regularly scheduled maintenance. If you do not configure a migratable target in the cluster, migratable services can be migrated to any WebLogic Server instance in the cluster.
When deploying a JMS service to the migratable target, you can select a user-preferred server (UPS) target to host the service. When configuring a migratable target, you can also specify constrained candidate servers (CCS) that can host the service if the user-preferred server fails. If the migratable target does not specify a constrained candidate server, you can migrate the JMS server to any available server in the cluster.
WebLogic Server enables you to create separate migratable targets for JMS services. This allows you to always keep each service running on a different server in the cluster, if necessary. Conversely, you can configure the same selection of servers as the constrained candidate servers for both JTA and JMS, to ensure that the services remain co-located on the same server in the cluster.
If JMS messages and transaction logs are stored on an NFS-mounted directory, Oracle strongly recommends that you verify the behavior of a server restart after abrupt machine failures. Depending on the NFS implementation, different issues can arise post failover/restart.
To verify server restart behavior, abruptly shut down the node that hosts WebLogic servers while the servers are running.
If you configured the server for server migration, it should start automatically in failover node after the failover period.
If you did not configure the server for server migration, you can manually restart the WebLogic Server on the same host after the node completely reboots.
If Oracle WebLogic Server does not restart after abrupt machine failure, the following error entry may appear in server log files:
<MMM dd, yyyy hh:mm:ss a z> <Error> <Store> <BEA-280061> <The persistent
store "_WLS_server_soa1" could not be deployed:
weblogic.store.PersistentStoreException: java.io.IOException:
[Store:280021]There was an error while opening the file store file
"_WLS_SERVER_SOA1000000.DAT"
weblogic.store.PersistentStoreException: java.io.IOException:
[Store:280021]There was an error while opening the file store file
"_WLS_SERVER_SOA1000000.DAT"
at weblogic.store.io.file.Heap.open(Heap.java:168)
at weblogic.store.io.file.FileStoreIO.open(FileStoreIO.java:88)
...
java.io.IOException: Error from fcntl() for file locking, Resource
temporarily unavailable, errno=11
This error occurs when the NFSv3 system does not release locks on the file stores. WebLogic Server maintains locks on files that store JMS data and transaction logs to prevent data corruption that can occur if you accidentally start two instances of the same managed server. Because the NFSv3 storage device doesn't track lock owners, NFS holds the lock indefinitely if a lock owner fails. As a result, after abrupt machine failure followed by a restart, subsequent attempts by WebLogic Server to acquire locks may fail.
How you resolve this error depends on your NFS environment: (See Oracle Fusion Middleware Release Notes for updates on this topic.)
For NFSv4 environments, you can set a tuning parameter on the NAS server to release locks within the approximate time required to complete server migration; you do not need to follow the procedures in this section. See your storage vendor's documentation for information on locking files stored in NFS-mounted directories on the storage device, and test the results.
For NFSv3 environments, the following sections describe how to disable WebLogic file locking mechanisms for: the default file store, a custom file store, a JMS paging file store, a diagnostics file store.
WARNING:
NFSv3 file locking prevents severe file corruptions that occur if more than one managed server writes to the same file store at any point in time.
If you disable NFSv3 file locking, you must implement administrative procedures / policies to ensure that only one managed server writes to a specific file store. Corruption can occur with two managed servers in the same cluster or different clusters, on the same node or different nodes, or on the same domain or different domains.
Your policies could include: never copy a domain, never force a unique naming scheme of WLS-configured objects (servers, stores), each domain must have its own storage directory, no two domains can have a store with the same name that references the same directory.
If you configure a managed server using a file store for server migration, always configure the database- based leasing option. This option enforces additional locking mechanisms using database tables and prevents automated restart of more than one instance of a particular managed server.
Disabling File Locking for the Default File Store
To disable file locking for the default file store using the Administration Console:
If necessary, click Lock & Edit in the Change Center (upper left corner) of the Administration Console to get an Edit lock for the domain.
In the Domain Structure tree, expand the Environment node and select Servers.
In the Summary of Servers list, select the server you want to modify.
Select the Configuration > Services tab.
Scroll down to the Default Store section and click Advanced.
Scroll down and deselect the Enable File Locking check box.
Click Save. If necessary, click Activate Changes in the Change Center.
Restart the server you modified for the changes to take effect.
The resulting config.xml entry looks like the following:
<server>
<name>examplesServer</name>
...
<default-file-store>
<synchronous-write-policy>Direct-Write</synchronous-write-policy>
<io-buffer-size>-1</io-buffer-size>
<max-file-size>1342177280</max-file-size>
<block-size>-1</block-size>
<initial-size>0</initial-size>
<file-locking-enabled>false</file-locking-enabled>
</default-file-store>
</server>
Disabling File Locking for a Custom File Store
To disable file locking for a custom file store using the Administration Console:
If necessary, click Lock & Edit in the Change Center (upper left corner) of the Administration Console to get an Edit lock for the domain.
In the Domain Structure tree, expand the Services node and select Persistent Stores.
In the Summary of Persistent Stores list, select the custom file store you want to modify.
On the Configuration tab for the custom file store, click Advanced.
Scroll down and deselect the Enable File Locking check box.
Click Save. If necessary, click Activate Changes in the Change Center.
If the custom file store was in use, you must restart the server for the changes to take effect.
The resulting config.xml entry looks like the following:
<file-store>
<name>CustomFileStore-0</name>
<directory>C:\custom-file-store</directory>
<synchronous-write-policy>Direct-Write</synchronous-write-policy>
<io-buffer-size>-1</io-buffer-size>
<max-file-size>1342177280</max-file-size>
<block-size>-1</block-size>
<initial-size>0</initial-size>
<file-locking-enabled>false</file-locking-enabled>
<target>examplesServer</target>
</file-store>
Disabling File Locking for a JMS Paging File Store
To disable file locking for a JMS paging file store using the Administration Console:
If necessary, click Lock & Edit in the Change Center (upper left corner) of the Administration Console to get an Edit lock for the domain.
In the Domain Structure tree, expand the Services node, expand the Messaging node, and select JMS Servers.
In the Summary of JMS Servers list, select the JMS server you want to modify.
On the Configuration > General tab for the JMS Server, scroll down and deselect the Paging File Locking Enabled check box.
Click Save. If necessary, click Activate Changes in the Change Center.
Restart the server you modified for the changes to take effect.
The resulting config.xml file entry will look like the following:
<jms-server>
<name>examplesJMSServer</name>
<target>examplesServer</target>
<persistent-store>exampleJDBCStore</persistent-store>
...
<paging-file-locking-enabled>false</paging-file-locking-enabled>
...
</jms-server>
Disabling File Locking for a Diagnostics File Store
To disable file locking for a Diagnostics file store using the Administration Console:
If necessary, click Lock & Edit in the Change Center (upper left corner) of the Administration Console to get an Edit lock for the domain.
In the Domain Structure tree, expand the Diagnostics node and select Archives.
In the Summary of Diagnostic Archives list, select the server name of the archive that you want to modify.
On the Settings for [server_name] page, deselect the Diagnostic Store File Locking Enabled check box.
Click Save. If necessary, click Activate Changes in the Change Center.
Restart the server you modified for the changes to take effect.
The resulting config.xml file will look like this:
<server>
<name>examplesServer</name>
...
<server-diagnostic-config>
<diagnostic-store-dir>data/store/diagnostics</diagnostic-store-dir>
<diagnostic-store-file-locking-enabled>false</diagnostic-store-file-locking-
enabled>
<diagnostic-data-archive-type>FileStoreArchive</diagnostic-data-archive-type>
<data-retirement-enabled>true</data-retirement-enabled>
<preferred-store-size-limit>100</preferred-store-size-limit>
<store-size-check-period>1</store-size-check-period>
</server-diagnostic-config>
</server>
The Administration Server is the WebLogic Server instance that configures and manages the WebLogic Server instances in its domain.
A domain can include multiple WebLogic Server clusters and non-clustered WebLogic Server instances. A domain can consist of only one WebLogic Server instance—however, in this case that sole server instance would be an Administration Server because each domain must have exactly one Administration Server.
There are a variety of ways to invoke the services of the Administration Server to accomplish configuration tasks. Whichever method is used, the Administration Server for a cluster must be running when you modify the configuration.
Note:
Oracle recommends that you set the Administration Server listen address to the hostname that its clients need to access it on, particularly for systems with multiple Middleware homes or Oracle homes.
The failure of an Administration Server for a domain does not affect the operation of managed servers in the domain. If an Administration Server for a domain becomes unavailable while the server instances it manages—clustered or otherwise—are up and running, those managed servers continue to run. If the domain contains clustered server instances, the load balancing and failover capabilities supported by the domain configuration remain available, even if the Administration Server fails.
Note:
If an Administration Server fails because of a hardware or software failure on its host machine, other server instances on the same machine may be similarly affected. However, the failure of an Administration Server itself does not interrupt the operation of managed servers in the domain.
For instructions on re-starting an Administration Server, see the Oracle Fusion Middleware Using Clusters for Oracle Server.
If Node Manager fails or is explicitly shut down, upon restart, it determines the server instances that were under its control when it exited. Node Manager can restart any failed server instances as needed.
Note:
It is advisable to run Node Manager as an operating system service, so that it restarts automatically if its host machine is restarted.
Load balancing configuration consists of three pieces of information: the load-balancing algorithm to use, an indicator of whether local affinity should be applied, and weights that are assigned to each member of the topology to influence any routing algorithms that use weights.
The load-balancing algorithm specifies how requests are load balanced across components. Oracle Fusion Middleware uses three load-balancing methods:
Round Robin - Requests are balanced across a list of available servers by selecting from the list sequentially.
Random - Requests are balanced across a list of available servers by selecting a random server on each request.
Weighted - Requests are balanced across a list of available servers using weights assigned to each server to determine the percentage of requests sent to each
Local affinity determines whether clients show a preference to servers that run on the same machine to avoid network latency. If the flag is set to true, then requests are routed across the list of servers on the local machine using the load-balancing algorithm if any local servers are available. If no local servers are available, requests are routed to all available remote servers according to the load-balancing algorithm. If local affinity is set to false, requests are routed across all available servers (local and remote) based on the load-balancing algorithm.
You configure weights as single integer values that are associated with component instances. You can assign weights to components that are not currently in a group, however, the weight is not used unless you later configure the component as a member of a group and select the weighted load-balancing algorithm. The weight is a unitless number. The percentage of requests to be sent to each member is calculated by summing the weights of all available members and dividing the weight for each member by the sum of the weights.
A single GridLink data source provides connectivity between WebLogic Server and an Oracle Database Real Application Clusters (RAC). It uses the Oracle Notification Service (ONS) to respond adaptively to state changes in an Oracle RAC. It responds to FAN events to provide Fast Connection Failover (FCF), Runtime Connection Load-Balancing (RCLB), and RAC instance graceful shutdown. It also provides capabilities of Affinities.
See Using GridLink Data Sources in the Oracle Fusion Middleware Configuring and Managing JDBC Data Sources for Oracle WebLogic Server guide for more information about GridLink data sources.
A multi data source is an abstraction around a group of data sources that provides load balancing or failover processing at the time of connection requests, between the data sources associated with the multi data source. Multi data sources are bound to the JNDI tree or local application context just like data sources are bound to the JNDI tree. Applications look up a multi data source on the JNDI tree or in the local application context (java:comp/env) just as they do for data sources, and then request a database connection. The multi data source determines which data source to use to satisfy the request depending on the algorithm selected in the multi data source configuration: load balancing or failover.
A multi data source can be thought of as a pool of data sources. Multi data sources are best used for failover or load balancing between nodes of a highly available database system, such as redundant databases or Oracle RAC.
The config.xml file is an XML document that describes the WebLogic Server domain configuration. The domain element in config.xml is the top-level element, and all elements in the domain descend from the domain element. The domain element includes child elements such as the server, cluster, and application elements. These child elements may have children of their own. For example, the server element can include the child elements WebServer, SSL and Log. The Application element includes the child elements EJBComponent and WebAppComponent.
Each element has one or more configurable attributes. An attribute defined in config.dtd has a corresponding attribute in the configuration API. For example, the Server element has a ListenPort attribute, and likewise, the Weblogic.management.configuration.ServerMBean has a ListenPort attribute. Configurable attributes are readable and writable, that is, ServerMBean has a getListenPort() and a setListenPort() method.
To learn more about config.xml, see the Oracle Fusion Middleware Using Clusters for Oracle WebLogic Server.
A singleton service is a service that must run on only a single server instance at any given time, such as JMS and the JTA transaction recovery system, when the hosting server instance fails. A managed server configured for automatic migration automatically migrates to another machine if a failure occurs.
In a high availability environment, WebLogic Server must be able to access LDAP for these reasons:
To access users and groups stored in LDAP for which WebLogic Server supports failover.
For information about configuring failover for LDAP authentication providers, see "Configuring Failover for LDAP Authentication Providers" in the Oracle Fusion Middleware Securing Oracle WebLogic Server manual.
To access the LDAP-based policy store and credential store.
For information about configuring a domain to use an LDAP-based policy store, see "Configuring a Domain to Use an LDAP-Based Policy Store" in the Oracle Fusion Middleware Application Security Guide manual.
For information about configuring a domain to use an LDAP-based credential store, see "Configuring a Domain to Use an LDAP-Based Credential Store" in the Oracle Fusion Middleware Application Security Guide manual.