The following sections provide a complete reference to the Diameter configuration file, diameter.xml:
The diameter.xml file configures attributes of a Diameter node, such as:
The host identity of the Diameter node
The Diameter applications that are deployed on the node
Connection information for Diameter peer nodes
Routing information and default routes for handling Diameter messages.
The Diameter protocol implementation reads the configuration file at boot time. diameter.xml is stored in the DOMAIN_DIR/config/custom subdirectory where DOMAIN_DIR is the root directory of the Oracle WebLogic Communication Services domain.
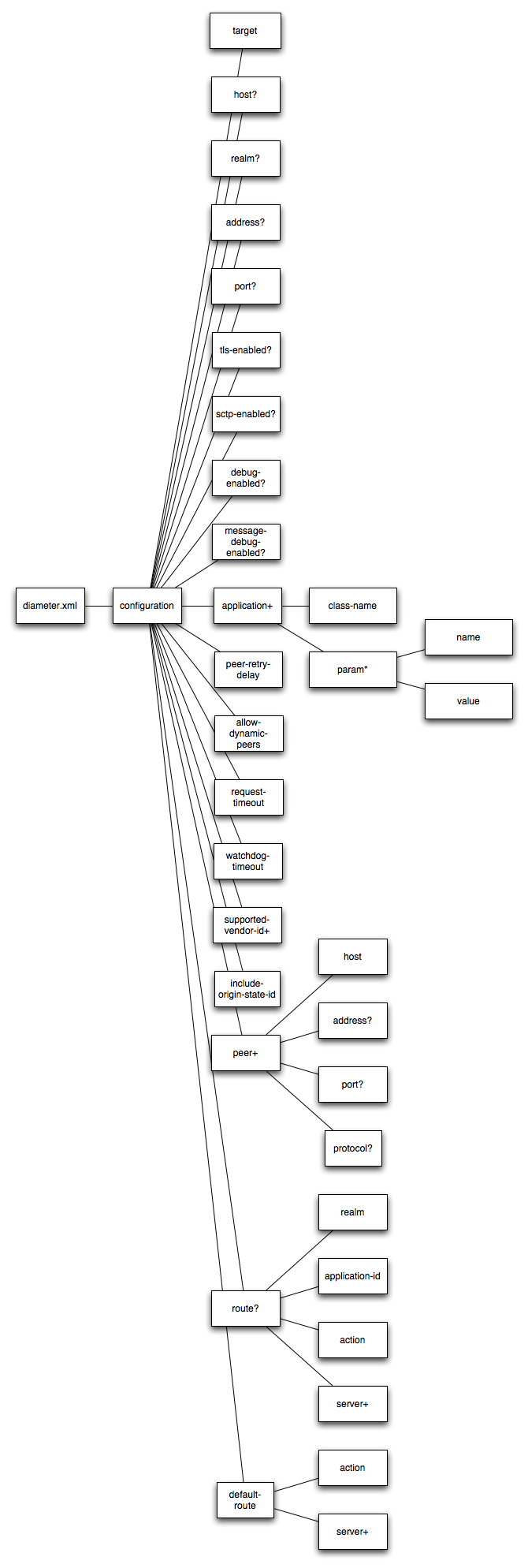
Figure C-1 shows the element hierarchy of the diameter.xml file.
Figure C-1 Element Hierarchy of diameter.xml

You should never move, modify, or delete the diameter.xml file during normal operations.
Oracle recommends using the Administration Console to modify diameter.xml indirectly, rather than editing the file by hand. Using the Administration Console ensures that the diameter.xml document always contains valid XML.
You may need to manually view or edit diameter.xml to troubleshoot problem configurations, repair corrupted files, or to roll out custom Diameter node configurations to a large number of machines when installing or upgrading Oracle WebLogic Communication Services. When you manually edit diameter.xml, you must reboot Diameter nodes to apply your changes.
Caution:
Always use the Diameter node in the Administration Console or the WLST utility, as described in Configuring Engine Tier Container Properties in the Configuration Guide to make changes to a running Oracle WebLogic Communication Services deployment.If you need to modify diameter.xml on a production system, follow these steps:
Use a text editor to open the DOMAIN_DIR/config/custom/diameter.xml file, where DOMAIN_DIR is the root directory of the Oracle WebLogic Communication Services domain.
Modify the diameter.xml file as necessary. See Section C.6, "XML Element Description" for a full description of the XML elements.
Save your changes and exit the text editor.s
Reboot or start servers to have your changes take effect:
Caution:
Always use the Diameter node in the Administration Console or the WLST utility, as described in Configuring Engine Tier Container Properties in the Configuration Guide, to make changes to a running Oracle WebLogic Communication Services deployment.Test the updated system to validate the configuration.
The xml schema file (wcp-diameter.xsd) is bundled within the wlssdiameter.jar library, installed in the WLSS_HOME/server/lib/wlss directory.
See Configuring Diameter Sh Client Nodes and Relay Agents in Configuring Network Resources for multiple listings of example diameter.xml configuration files.
The following sections describe each XML element in diameter.xml.
The top level configuration element contains the entire diameter node configuration.
Specifies one or more target Oracle WebLogic Communication Services instances to which the node configuration is applied. The target servers must be defined in the config.xml file for your domain.
Specifies the host identity for this Diameter node. If no host element is specified, the identity is taken from the local server's host name. Note that the host identity may or may not match the DNS name.
Note:
When configuring Diameter support for multiple Sh client nodes, it is best to omit thehost element from the diameter.xml file. This enables you to deploy the same Diameter Web Application to all servers in the engine tier cluster, and the host name is dynamically obtained for each server instance.Specifies the realm name for which this Diameter node has responsibility. You can run multiple Diameter nodes on a single host using different realms and listen port numbers. The HSS, Application Server, and relay agents must all agree on a realm name or names. The realm name for the HSS and Application Server need not match.
If you omit the realm element, the realm named is derived using the domain name portion of the host name, if the host name is fully-qualified (for example, host@oracle.com).
Specifies the listen address for this Diameter node, using either the DNS name or IP address. If you do not specify an address, the node uses the host identity as the listen address.
Note:
Thehost identity may or may not match the DNS name of the Diameter node. Oracle recommends configuring the address element with an explicit DNS name or IP address to avoid configuration errors.This element is used only for standalone node operation to advertise TLS capabilities.
Oracle WebLogic Communication Services ignores the tls-enabled element for nodes running within a server instance. Instead, TLS transport is reported as enabled if the server instance has configured a Network Channel having TLS support (a diameters channel). See Creating Network Channels for the Diameter Protocol in Configuring Network Resources.
This element is used only for standalone node operation to advertise SCTP capabilities.
Oracle WebLogic Communication Services ignores the sctp-enabled element for nodes running within a server instance. Instead, SCTP transport is reported as enabled if the server instance has configured a Network Channel having SCTP support (a diameter-sctp channel). See Creating Network Channels for the Diameter Protocol in Configuring Network Resources.
Specifies a boolean value to enable or disable debug message output. Debug messages are disabled by default.
Specifies a boolean value to enable or disable tracing of Diameter messages. This element is disabled by default.
Configures a particular Diameter application to run on the selected node. Oracle WebLogic Communication Services includes applications to support nodes that act as Diameter Sh, Ro, and Rf clients, Diameter relay agents, or Home Subscriber Servers (HSS). Note that the HSS application is a simulator that is provided only for development or testing purposes.
Specifies the number of seconds this node waits between retries to Diameter peers. The default value is 30 seconds.
Specifies a boolean value that enables or disables dynamic peer configuration. Dynamic peer support is disabled by default. Oracle recommends enabling dynamic peers only when using the TLS transport, because no access control mechanism is available to restrict hosts from becoming peers.
Specifies the number of milliseconds to wait for an answer from a peer before timing out.
Specifies one or more vendor IDs to be added to the Supported-Version-Ids AVP in the capabilities exchange.
Specifies whether the node should include the origin state AVP in requests and answers.
Specifies connection information for an individual Diameter peer. You can choose to configure connection information for individual peer nodes, or allow any node to be dynamically added as a peer. Oracle recommends using dynamic peers only if you are using the TLS transport, because there is no way to filter or restrict hosts from becoming peers when dynamic peers are enabled.
When configuring Sh client nodes, the peers element should contain peer definitions for each Diameter relay agent deployed to your system. If your system does not use relay agents, you must include a peer entry for the Home Subscriber Server (HSS) in the system, as well as for all other engine tier nodes that act as Sh client nodes.
When configuring Diameter relay agent nodes, the peers element should contain peer entries for all Diameter client nodes that access the peer, as well as the HSS.
Specifies the listen address for a Diameter peer. If you do not specify an address, the host identity is used.
Defines a realm-based route that this node uses when resolving messages.
When configuring Sh client nodes, you should specify a route to each Diameter relay agent node deployed in the system, as well as a default-route to a selected relay. If your system does not use relay agents, simply configure a single default-route to the HSS.
When configuring Diameter relay agent nodes, specify a single default-route to the HSS.
An action type that describes the role of the Diameter node when using this route. The value of this element can be one of the following:
none
local
relay
proxy
redirect
Defines a default route to use when a request cannot be matched to a configured route.
Specifies the default routing action for the Diameter node. See Section C.6.19.3, "action".