Oracle WebCenter Content, an Oracle Fusion Middleware component, is an integrated suite of products designed for managing content. This chapter provides an overview of the procedures for installing Oracle WebCenter Content and configuring its products as applications deployed to an Oracle WebLogic Server domain.
This chapter includes the following sections:
Oracle WebCenter Content includes the following products:
Oracle WebCenter Content (WebCenter Content)
WebCenter Content, which includes Oracle WebCenter Content Server, provides a unified application for several different types of content management.
Oracle WebCenter Content: Inbound Refinery (Inbound Refinery)
Inbound Refinery is a conversion server that manages file conversions for electronic assets such as documents, digital images, and motion video. In addition to conversion, Inbound Refinery provides thumbnail functionality for documents and images, storyboarding for video, and the ability to extract and use EXIF data from digital images and XMP data from electronic files generated from programs such as Adobe Photoshop and Adobe Illustrator. You can use Inbound Refinery to convert content items stored in Content Server.
Oracle WebCenter Content: Imaging (Imaging)
Imaging is an integrated framework of client software modules with a customizable user interface for managing documents from image capture to archiving. Client modules can be integrated within this framework to provide a single user interface, including third-party information systems, imaging, workflow process, and enterprise content management.
Oracle Information Rights Management (Oracle IRM)
Oracle IRM secures and tracks sensitive digital information everywhere it is stored and used. The installation of Oracle WebCenter Content: Rights Desktop software is required on every end user device on which sealed information is created or used.
Oracle WebCenter Content: Records (Records)
Records manages content items on a retention schedule, which determines the life cycle of each content item. Records combines both records management and retention management into one software system. You can use Records to track and preserve content as needed, or to dispose of content when it is no longer required.
After you install these products on your system, you can configure one or more of them as applications deployed to a previously installed Oracle WebLogic Server. You cannot configure an Oracle WebCenter Content 11.1.1.6.0 application in an Oracle WebLogic Server domain that already has an Oracle Enterprise Content Management Suite application from an earlier release installed.
The process of installing and configuring Oracle WebCenter Content includes these high-level tasks:
Preparing your system environment for installation
Creating schemas for applications
Installing an Application Server and Oracle Fusion Middleware
Installing Oracle WebCenter Content
Configuring Oracle WebCenter Content
Installing and configuring an external LDAP-based identity store
Performing Postinstallation Configuration
Verifying the Configuration
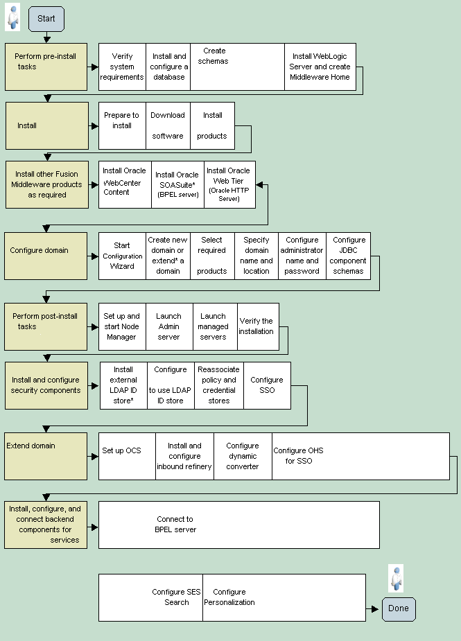
Figure 1-1 shows these steps in the installation process.
Figure 1-1 Roadmap for Installing and Configuring Oracle WebCenter Content

Table 1-1 describes the high-level tasks for installing and configuring Oracle WebCenter Content. You need to perform the tasks in order except as noted. The table also shows where to get more information about each task.
Table 1-1 Oracle WebCenter Content Installation Procedure
| Task | Description | Optional | More Information |
|---|---|---|---|
|
1. Preparing for installation |
Ensure that your system environment meets the general installation requirements for Oracle Fusion Middleware, for Oracle WebCenter Content, and for Repository Creation Utility (RCU), which requires a supported database. |
No |
|
|
Oracle WebCenter Content applications require schemas that must be installed in a supported database, such as Oracle Database, Microsoft SQL Server, or IBM DB2. Prepare a database for Oracle WebCenter Content schemas, then install RCU and use it to create schemas. Note: You can perform this task before or after task 3, "Installing an application server and Oracle Fusion Middleware" and task 4, "Installing Oracle WebCenter Content." |
No |
Section 2.1.4, "Installing and Configuring a Supported Database" Section 2.2, "Creating Oracle WebCenter Content Schemas with the Repository Creation Utility" |
|
|
3. Installing an application server and Oracle Fusion Middleware |
Oracle WebCenter Content runs on Oracle WebLogic Server. You must install Oracle WebLogic Server, or a supported third-party application server, before you install Oracle WebCenter Content. The Oracle WebLogic Server Installer creates the Oracle WebLogic Server home directory ( Note: You can perform this task before or after task 2, "Creating schemas for applications." |
No |
Section 2.3, "Installing an Application Server and Oracle Fusion Middleware" |
|
Use the Oracle Fusion Middleware 11g WebCenter Content Installer to install Oracle WebCenter Content. The installer creates an Oracle home directory named The installer lays down the Oracle WebCenter Content binaries for these products:
Note: You can perform this task before or after task 2, "Creating schemas for applications," but you need to perform it after task 3, "Installing an application server and Oracle Fusion Middleware." |
No |
||
|
5. Configuring Oracle WebCenter Content |
Create or extend an Oracle WebLogic Server domain and choose the products that you want to deploy and configure as applications. Fusion Middleware Configuration Wizard creates an Oracle WebLogic Server domain, which contains the Administration Server and one or more Managed Servers, such as After you have created a domain, you can later extend that domain to deploy and configure additional Oracle WebCenter Content products as applications. |
No |
Chapter 3, "Configuring Oracle WebCenter Content Applications" |
|
6. Installing and configuring an external LDAP-based identity store |
By default, Oracle WebCenter Content uses the Oracle WebLogic Server embedded LDAP server. Although secure, the out-of-the-box embedded LDAP may not scale appropriately for enterprise production environments. In a production system, Oracle WebCenter Content applications need to use an external Lightweight Directory Application Protocol (LDAP) authentication provider rather than the Oracle WebLogic Server embedded LDAP server. To manage the identities of users across diverse servers and enable single sign-on across applications, you must install and configure an external LDAP-based identity store. Note: If you perform this task before task 7, "Performing Postinstallation Configuration" and task 8, "Verifying the Configuration," the postinstallation configuration is easier. |
Yes for Oracle WebLogic Server No for an IBM WebSphere application server |
Section 3.9, "Reassociating the Identity Store with an External LDAP Authentication Provider." |
|
For each Oracle WebCenter Content application, you need to perform some initial configuration to get the application up and running in the Managed Server. Some of this initial configuration needs to be done before you start the Managed Server for the first time. |
No |
Chapter 4, "Completing the WebCenter Content Configuration" Chapter 5, "Completing the Inbound Refinery Configuration" Chapter 6, "Completing the Imaging Configuration" |
|
|
To verify the installation, you can start the Administration Server and Managed Servers. Before you can start a Managed Server the first time, you must start the Administration Server. To start working with an Oracle WebCenter Content application, you must start the Managed Server to which that application is deployed. You can then access the application's URL and complete the configuration according to your requirements. |
No |
Chapter 9, "Verifying the Oracle WebCenter Content Configuration" |
The following installation modules are required for installing the products in Oracle WebCenter Content:
Oracle WebCenter Content requires a Middleware home and an application server on your system. If your system does not already have Oracle WebLogic Server, you can install it in a new Middleware home directory, as described in Section 2.3, "Installing an Application Server and Oracle Fusion Middleware."
If the application server you want to use is an IBM WebSphere Application Server, see "Managing Oracle WebCenter Content on IBM WebSphere Application Servers" in the Oracle Fusion Middleware Third-Party Application Server Guide.
A Middleware home is a container for the Oracle WebLogic Server home, and, optionally, one Oracle Common home and one or more Oracle homes, with a directory structure like this:
/middleware_home
coherence_3.7
jdk160_29
jrockit_160_29_D1.2.0-10
logs
modules
wlserver_10.3
oracle_common
utils
WC_CONTENT_ORACLE_HOME
user_projects
A Middleware home can reside on a local file system or on a remote shared disk that is accessible through a network file system (NFS). The default Middleware home is in the user's home directory, user_home/Oracle/Middleware on a UNIX operating system or user_home\Oracle\Middleware on a Windows operating system. represents the location of a Middleware home in path names. For more information, see "Middleware Home and WebLogic Home Directories" in the Oracle Fusion Middleware Installation Planning Guide.
MW_HOME
The WebCenter Content Oracle home contains the binary and library files necessary for Oracle WebCenter Content. WC_CONTENT_ORACLE_HOME represents the WebCenter Content Oracle home in path names. The default WebCenter Content Oracle home is MW_HOME/Oracle_ECM1 on a UNIX operating system or MW_HOME\Oracle_ECM1 on a Windows operating system.
The WebCenter Content Oracle home can be associated with multiple Oracle WebLogic Server domains. The Oracle Common home contains the binary and library files required for Oracle Enterprise Manager Fusion Middleware Control and Java Required Files (JRF).
For more information about the structure and contents of a Middleware home, see "Understanding Oracle Fusion Middleware Concepts" in the Oracle Fusion Middleware Administrator's Guide.
Each Oracle WebLogic Server domain includes an Administration Server and one or more Managed Servers. You can configure each Oracle WebCenter Content application on a Managed Server by creating or extending a domain.
A domain is the basic administrative unit of Oracle WebLogic Server. Each consists of one or more Oracle WebLogic Server instances and logically related resources and services that are managed collectively as one unit.
Figure 1-2 shows the structure of a domain, with an Administration Server, Managed Servers, and Managed Server clusters.
Figure 1-2 Oracle WebLogic Server Domain Structure

After you create a domain, you can use the Oracle WebLogic Server Administration Console or Fusion Middleware Control to perform postinstallation tasks on the domain. You can also use Oracle WebLogic Scripting Tool (WLST) commands to perform some of the postinstallation tasks.
The configuration of Oracle WebCenter Content requires the availability of a supported database. The database must be up, and a database instance must be running. It does not have to be on the same machine where you are installing Oracle WebCenter Content.
The overall performance of a WebCenter Content system is dependent on the speed at which files that are checked into the server can be stored and retrieved. Using a database to store the files that are stored in the server requires that the database can execute both Read and Write commands at speeds similar to a file system. Oracle Secure Files meets this standard. For databases other than Oracle Database, consult your database provider to ensure that the database can achieve your storage and retrieval requirements.
For more information, see Section 2.1.4, "Installing and Configuring a Supported Database."
You need to install and run Repository Creation Utility (RCU) to create a database schema for each Oracle WebCenter Content application that you plan to configure.
RCU is available only on a Linux or Windows operating system. You can use RCU from a Linux or Windows operating system to create schemas in a supported database installed on any operating system.
For information about installing and running RCU, see Section 2.2, "Creating Oracle WebCenter Content Schemas with the Repository Creation Utility."
You can download the software required for installing and configuring Oracle WebCenter Content from either of two web sites:
Oracle Software Delivery Cloud
Oracle Technology Network (OTN)
You can use the Oracle Software Delivery Cloud web site to download products for which you have purchased a license.
To download software from Oracle Software Delivery Cloud for installing and configuring Oracle WebCenter Content:
Go to the Oracle Software Delivery Cloud web site at
http://edelivery.oracle.com
On the Welcome page, click Continue.
Enter your user information, and click Continue.
Select the Oracle Fusion Middleware product pack and your installation platform, and then click Go.
From the list of media packs, select the one for Release 11.1.1.6.0, which includes Oracle WebCenter Content.
Click the Description link to display a list of downloadable ZIP files for the media pack.
Each ZIP file has a unique part number.
Click the Readme button at the top of the list for instructions on which files to download for your product licenses.
You can download Oracle WebLogic Server 11gR1 (10.3.5 or 10.3.6), Oracle Database, Repository Creation Utility, and Oracle WebCenter Content software from Oracle Technology Network (OTN).
To download software from OTN for installing and configuring Oracle WebCenter Content:
If you do not have Oracle WebLogic Server 11gR1 (10.3.5 or 10.3.6) on your system, you can download it from the Oracle WebLogic Server Downloads page on OTN at
http://www.oracle.com/technetwork/middleware/weblogic/downloads/index.html
Download Oracle WebLogic Server 11gR1 (10.3.5 or 10.3.6) for your platform.
If you need Oracle Database, you can download it from the Oracle Database Software Downloads page on OTN at
http://www.oracle.com/technology/software/products/database/index.html
Download Oracle Database 11g for your platform.
Instead of Oracle Database, you can use Microsoft SQL Server or IBM DB2. For information about database versions supported by Repository Creation Utility and Oracle WebCenter Content, see the Oracle Fusion Middleware Supported System Configurations page on Oracle Technology Network at
http://www.oracle.com/technology/software/products/ias/files/fusion_certification.html
For the Oracle WebCenter Content media and the corresponding version of Repository Creation Utility, go to the Oracle Fusion Middleware 11g Software Downloads page on OTN at
http://www.oracle.com/technology/software/products/middleware/htdocs/fmw_11_download.html
If you are using Imaging with Oracle BPEL Process Manager and Oracle Application Extension Framework (AXF), preinstallation requirements include installing Oracle SOA Suite 11g as well as Oracle JDeveloper and Oracle Application Development Framework 11g. On the Oracle Fusion Middleware 11g Software Download page, download the following software:
SOA Suite (11.1.1.6.0) under Runtime Software
JDeveloper and Application Development Framework (11.1.1.6.0) under Required Additional Software
After Oracle JDeveloper is installed, you must install the Oracle SOA Suite Design-Time Components. Oracle SOA Suite is not automatically installed with Oracle JDeveloper. Before you can create a SOA application and project, you must install the Oracle SOA Suite Extension for JDeveloper.
When you install Oracle WebLogic Server, the Oracle WebLogic Server Installer creates a Middleware home directory (MW_HOME) that contains the Oracle WebLogic Server home directory (WL_HOME) and an Oracle Common home directory (ORACLE_COMMON_HOME), which contains the binary and library files required for Fusion Middleware Control and Java Required Files (JRF).
When you install Oracle WebCenter Content, a WebCenter Content Oracle home directory (WC_CONTENT_ORACLE HOME) is created under the Middleware home directory. The WebCenter Content Oracle home directory contains the binary and library files for Oracle WebCenter Content.
When you configure Oracle WebCenter Content to create an Oracle WebLogic Server domain, a domain directory is created under the MW_HOME/user_projects/domains directory. The directory for the domain where you configure Oracle WebCenter Content contains the Administration Server and one or more Managed Servers, each hosting an Oracle WebCenter Content application. Based on the application or applications that you install, the following Managed Servers are created:
WebCenter Content Managed Server
Records Managed Server
Inbound Refinery Managed Server
Imaging Managed Server
Oracle IRM Managed Server
Figure 1-3 illustrates the directory structure that installation and configuration of these products will create on your system. Numbers in the figure show the order in which to perform certain tasks.
Figure 1-3 Topology of an Oracle WebCenter Content Installation

The topology in Figure 1-3 includes multiple applications configured on the same host in one Oracle WebLogic Server domain that includes only Oracle WebCenter Content applications. The schemas for the applications are in the same database.