This appendix contains flowcharts describing the order in which you would see each installation and configuration screen, along with screenshots and descriptions for each screens.
The following topics are covered:
Figure A-1 shows the installation screens in the order in which they appear based on the Install Only - Do Not Configure option on the Select Installation Type screen.
Each screen is described in detail in Section A.3, "Descriptions of the Oracle Portal, Forms, Reports and Discoverer Installation and Configuration Screens".
Figure A-1 Installation Screens - Install Only Option

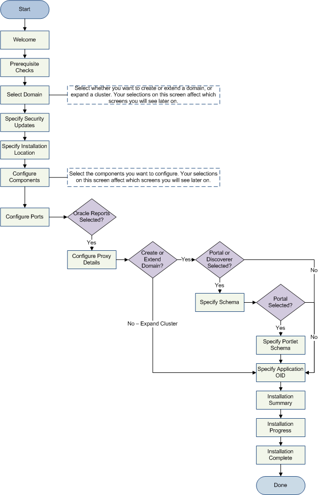
Figure A-2 shows the screens you will see in the configuration tool based on the options you select.
Each screen is described in detail in Section A.3, "Descriptions of the Oracle Portal, Forms, Reports and Discoverer Installation and Configuration Screens".
This section contains screenshots and descriptions for all of the Oracle Portal, Forms, Reports and Discoverer installation and configuration screens:

This screen appears for UNIX systems only; if this is your first Oracle installation on this host, you must specify the location of the inventory directory. This inventory directory is used by the installer to keep track of all Oracle products installed on the computer.
The default inventory location is USER_HOME/oraInventory.
In the Operating System Group name field, select the group whose members you want to grant access to the inventory directory; all members of this group will be able to install products on this machine.

This screen appears for UNIX systems only; you are asked to run the inventory_directory/createCentralInventory.sh script as root.
If you do not have root access on this machine but wish to continue with the installation, select Continue installation with local inventory.

This page introduces you to the Oracle Fusion Middleware installer and provides two important pieces of information:
A navigation pane on the left that summarizes the tasks the installer will help you complete. Each item in the navigation pane represents a specific installer screen that will prompt you for information required to install the software.
Information about any prerequisites you might need to perform before continuing with the installation.
Review the information on this screen carefully to be sure you have performed all the necessary prerequisites.
If you are not sure about any of the prerequisite tasks, refer to the Oracle Fusion Middleware Installation Planning Guide, as well as the installation guide for the specific Oracle Fusion Middleware software you are about to install.

This page introduces you to the Oracle Fusion Middleware configuration tool and provides two important pieces of information:
A navigation pane on the left that summarizes the tasks the configuration tool will help you complete. Each item in the navigation pane represents a specific screen that will prompt you for information required to configure the software.
Information about any prerequisites you might need to perform before continuing with the configuration.
Review the information on this screen carefully to be sure you have performed all the necessary prerequisites.
If you are not sure about any of the prerequisite tasks, refer to the Oracle Fusion Middleware Installation Planning Guide, as well as the installation guide for the specific Oracle Fusion Middleware software you are about to install.

The following table describes the options on this screen.
| Option | Description |
|---|---|
| Install and Configure | Select this option to have the installer create an Oracle home directory where the software will be installed, and an Oracle Instance directory where a working instance of the software will be created.
After the installation is complete, you can modify the configured instance using Enterprise Manager or WebLogic Server Administration Console. |
| Install Software - Do Not Configure | Select this option to have the installer create an Oracle Home directory where the software will be installed. After the installation, you must run the Configuration Tool separately to configure a working instance. |

This screen analyzes the host computer to ensure that specific operating system prerequisites have been met.
If any of the prerequisite checks fail, then a short error message appears in the bottom portion of the screen. Fix the error and click Retry to try again. If you want to ignore the error or warning messages and continue with the installation, click Continue.
Click Abort to stop prerequisite checking for all components.
More About System Requirements and Prerequisites
Note that before performing any installation you should read the system requirements and certification documentation to ensure that your environment meets the minimum installation requirements for the products you are installing. Both of these documents are available on Oracle Technology Network (OTN).
The Oracle Fusion Middleware System Requirements and Specifications document covers information such as hardware and software requirements, minimum disk space and memory requirements, and required system libraries, packages, or patches.
The Oracle Fusion Middleware certification document for this release can be found on the Oracle Fusion Middleware Supported System Configurations page. This document covers supported installation types, platforms, operating systems, databases, JDKs, and third-party products.

Use this screen to create a new WebLogic domain, extend an existing domain, or expand a cluster. For more information about these concepts, refer to the Oracle Fusion Middleware Installation Planning Guide.
Select the method you want to use to associate your components with a WebLogic Server domain:
Select Create Domain to create a new WebLogic Server domain.
Note:
The WebLogic domain will be created in theuser_projects directory inside the Middleware home; it is not possible to create the domain outside this directory.The following table describes the fields on this screen:
| Field | Description |
|---|---|
| User Name | Specify the user name. The default user name is weblogic. |
| User Password | Specify the user password. Valid passwords are 8 to 30 characters long, must begin with an alphabetic character, use only alphanumeric, underscore (_), dollar ($) or pound (#) characters. It should contain at least one numeric, underscore (_), dollar ($), or pound (#) character. |
| Confirm Password | Re-enter the user password. |
| Domain Name | Specify the name of the domain you want to create. Domain names may only contain alphanumeric characters, or the underscore (_) or hyphen (-) characters. |
If an existing domain is detected, you will have the option of extending the existing domain to add the products and services you are installing.
Note:
Only existing domains configured by the Oracle Portal, Forms, Reports, and Discoverer installer that have been patched to the latest version can be extended.The following table describes the fields on this screen:
| Field | Description |
|---|---|
| Host Name | Specify the name of the system where the domain is located. |
| Port | Specify the port number on the host where the domain can be accessed. |
| User Name | Specify the user name. The default user name is weblogic. |
| User Password | Specify the password for the user. |
You can also choose Expand Cluster to add Managed Servers for high availability and replication.
The following table describes the fields on this screen:
| Field | Description |
|---|---|
| Host Name | Specify the name of the system where the cluster is located. |
| Port | Specify the port number on the host where the cluster can be accessed. |
| User Name | Specify the user name. The default user name is weblogic. |
| User Password | Specify the password for the user. |

Use this screen to enter your My Oracle Support account information so you can receive the latest product information and security updates via your My Oracle Support account.
Enter your E-mail address if you want to receive the latest product information and security updates. If you have a My Oracle account and wish to receive updates via this mechanism, select I wish to receive security updates via My Oracle Support, then enter your account password.
If you do not wish to register for Oracle Configuration Manager, uncheck the I wish to receive security updates via My Oracle Support box and leave all the fields on this screen blank. You will be prompted to confirm your selection with the following screen:

Click Yes to confirm that you do not want to register for security updates.

The contents of this screen differ depending on how you access this screen. There are three possibilities:
You selected Install and Configure on the Select Installation Type screen: see Section A.3.9.1, "Install and Configure Option".
You selected Install Software - Do Not Configure on the Select Installation Type screen: see Section A.3.9.2, "Install Only - Do Not Configure Option".
You ran the Configuration Tool from the ORACLE_HOME/bin (on UNIX operating systems) or ORACLE_HOME\bin (on Windows operating systems) directory: see Section A.3.9.3, "Configuration Tool Option".
Refer to "Oracle Fusion Middleware Directory Structure and Concepts" in Oracle Fusion Middleware Installation Planning Guide for more information about these directories.
If you are performing an installation on a Windows operating system, be sure that your directory paths are valid and do not contain double backslashes (\\).
If you selected the Install and Configure option on the Select Installation Type, specify the installation locations described in the following table:
| Field | Description |
|---|---|
| Oracle Middleware Home Location | The absolute path to the directory where WebLogic Server was installed.
If you are installing Oracle Reports on a Windows operating system, make sure the path to your Middleware home directory is not too long. For more information, see Section F.3, "Verifying Environment Variable Lengths for Oracle Reports (Windows Only)". |
| Oracle Home Directory | The directory name for your Oracle home:
Your Oracle home directory where your products will be installed. All software binaries will reside in this directory, and no runtime process can write to this directory. |
| WebLogic Server Location | The directory name for your WebLogic Server home. This directory will automatically be created inside the Middleware home. The default name for this directory is wlserver_10.3. |
| Oracle Instance Location | The absolute path to the directory where your Oracle Instance will reside. This is where application configuration files reside and where the application process runs from. Runtime components write only to this location.
By default, this directory will be created inside the Middleware home but you can choose any location on your system. |
| Oracle Instance Name | Specify the unique name of your Oracle Instance. The Oracle Instance name may only contain alphanumeric and underscore (_) characters, it must begin with an alphabetic (a-z or A-Z) character, and must be 4 to 30 characters in length. |
If you selected the Install Software - Do Not Configure option on the Select Installation Type, you specify the installation locations described in the following table:
| Field | Description |
|---|---|
| Oracle Middleware Home | The absolute path to the directory where WebLogic Server was installed.
If you are installing Oracle Reports on a Windows operating system, make sure the path to your Middleware home directory is not too long. For more information, see Section F.3, "Verifying Environment Variable Lengths for Oracle Reports (Windows Only)". |
| Oracle Home Directory | The directory name for your Oracle home:
Your Oracle home directory where your products will be installed. All software binaries will reside in this directory, and no runtime process can write to this directory. |
If you are running the Configuration Tool from the ORACLE_HOME/bin (on UNIX operating systems) or ORACLE_HOME\bin (on Windows operating systems) directory, specify the installation locations described in the following table:
| Field | Description |
|---|---|
| WebLogic Server Location | The directory name for your WebLogic Server home. This directory will automatically be created inside the Middleware home. The default name for this directory is wlserver_10.3. |
| Oracle Instance Location | The absolute path to the directory where your Oracle Instance will reside. This is where application configuration files reside and where the application process runs from. Runtime components write only to this location.
By default, this directory will be created inside the Middleware home but you can choose any location on your system. |
| Oracle Instance Name | Specify the unique name of your Oracle Instance. The Oracle Instance name may only contain alphanumeric and underscore (_) characters, it must begin with an alphabetic (a-z or A-Z) character, and must be 4 to 30 characters in length. |

This screen shows the products and components that are available for configuration. What appears on this screen depends on what you selected on the Select Domain:
If you selected Create Domain on the Select Domain, all components in the Oracle Portal, Forms, Reports, and Discoverer suite of products will appear on this screen.
If you selected Extend Domain on the Select Domain, only those components that do not already exist in the domain will be available on this screen, in order for you to add functionality and services to your existing domain.
If you selected Expand Cluster on the Select Domain, only those components that already exist in the domain will be available on this screen, in order for you to perform your replication for high availability.
Select the component(s) you want to configure. Notice in the bottom pane that there is prerequisite information depending on which component(s) you select. Be sure you read this information carefully before you continue.
Oracle recommends selecting Clustered for all installations; if you do not and the installation is completed, you will not be able to expand your domain. Any servers created in an un-clustered environment will not have the ability to be managed from Oracle Enterprise Manager.

Select Auto Port Configuration if you want the installer to automatically assign the default ports to the components. For a list of default port numbers, refer to Oracle Fusion Middleware Administrator's Guide.
Select Specify Ports Using Configuration File if you have already created a port configuration file that specifies the port numbers that you want to use for each component. Enter the full part and filename of this file in the Filename field, or click Browse to locate an existing file on your system.
A default file called staticports.ini is provided in the Disk1/stage/Response directory on the CD-ROM. You can use this file as a template to create your own custom ports file.
Note:
If you choose to use thestaticports.ini file provided in the Disk1 directory, all of the port values are commented out with a hash sign (#). You must uncomment (remove the hash sign) for any port values you want to use in the file.Note:
If you choose to use thestaticports.ini (or any custom port file), port numbers less than 1024 will not be validated by the installer. You will, however, be able to proceed with the installation.
See "Port Numbers" in Oracle Fusion Middleware Administrator's Guide for more information.
After providing the location and name of a valid file, click View/Edit File to view or edit the contents of the file.

This screen is only visible if Oracle Reports was selected on the Configure Components screen.
If your computer is located behind a firewall you may need to route outgoing HTTP connections through a proxy server. If you have a direct connection to the Internet or if you do not wish to configure a proxy server at this time, select Do Not Use Proxy Settings.
If you are configuring a proxy server, select Enable Proxy and provide the information described in the following table:
| Field Name | Description |
|---|---|
| HTTP Proxy Host | Enter the host name of your proxy server. |
| HTTP Proxy Port | Enter the port number of your proxy server. |
| Bypass proxy for address | Enter addresses for which the proxy server should be bypassed. Use commas (,) to separate multiple entries. Domains may be listed using asterisk (*). For example:
*.us.oracle.com,*.in.oracle.com |

Provide the database connection details and schema information for Oracle Portal and Oracle Discoverer, whichever was selected on the Configure Components screen.
In the Connect String field, specify the connection credentials to your database in the following format:
hostname:port:servicename
If you are configuring Oracle Portal, supply the Portal schema name and password that was used to create the PORTAL schema using Repository Creation Utility (RCU):
Portal Schema
Specify the name of your Oracle Portal schema. Use the format prefix_PORTAL.
Portal Schema Password
Specify the password for your Oracle Portal schema.
If you are configuring Oracle Discoverer, supply the Discoverer schema name and password that was used to create the DISCOVERER schema using Repository Creation Utility (RCU):
Discoverer Schema
Specify the name of your Oracle Discoverer schema. Use the format prefix_DISCOVERER.
Discoverer Schema Password
Specify the password for your Oracle Discoverer schema.

This screen is only visible if Oracle Portal was selected on the Configure Components screen, and your database contains 11g Release 1 (11.1.1) schemas. If your database contains schema from 10g Release 2 (10.1.2) or earlier, you will not see this screen.
Supply the Portlet schema name and password that was used to create the PORTLET schema using Repository Creation Utility (RCU):
Portlet Schema
Specify the name of your Oracle Portlet schema. Use the format prefix_PORTLET.
Portlet Schema Password
Specify the password for your Oracle Portlet schema.

If you selected Oracle Portal on the Configure Components screen, you must provide credentials to connect to an Internet Directory server that is up and running. Specify the following credentials:
| Field | Description |
|---|---|
| Hostname | Enter the host name of your Oracle Internet Directory server. |
| Port | Enter the port number of your Oracle Internet Directory server. If you do not know the port number, you can run the netstat -an command from the command line to see the port numbers currently being used. |
| User Name | Enter an existing Oracle Internet Directory user name with superuser privileges. The default user name is cn=orcladmin. |
| Password | Enter the Oracle Internet Directory user password. |
If you did not select Oracle Portal on the Configure Components screen, and you want to configure your component to use an existing Internet Directory server, select Use Application Level Identity Store and enter the credentials to connect to the server.
Select Configure the LDAP Server in secure mode to configure the LDAP server in secure mode. Be sure to specify the secure port number in the Port field if you select this option.

This screen summarizes the selections you have made during this installation session. It includes the following information:
The location of your installation.
How much disk space will be used for the installation.
The applications you have selected for installation.
Review information on this screen carefully, and take one of the following actions:
If you want to make any changes to the configuration before starting the installation, use the navigation pane to select the Installer screen you want to return to and edit.
If you are satisfied with the information, click Install to begin the installation procedure.
If you want to save this configuration to a text file (called a response file), click Save. The resulting response file can be used later if you choose to perform the same installation from the command line.
For more information about silent installation, see Appendix E, "Silent Installation and Deinstallation".

This screen summarizes the selections you have made during this installation session. It includes the following information:
The location of your installation.
How much disk space will be used for the installation.
The applications you have selected for installation.
Review information on this screen carefully, and take one of the following actions:
If you want to make any changes to the configuration before starting the installation, use the navigation pane to select the Installer screen you want to return to and edit.
If you are satisfied with the information, click Install to begin the installation procedure.
If you want to save this configuration to a text file (called a response file), click Save. The resulting response file can be used later if you choose to perform the same installation from the command line.
For more information about silent installation, see Appendix E, "Silent Installation and Deinstallation".

This screen shows you the progress of the installation.
If you are installing on a UNIX system, you may be asked to run the ORACLE_HOME/oracleRoot.sh script as root user before the installation is completed:

This script sets up the proper permissions for the files and directories being installed.
If you want to quit before the installation is completed, click Cancel. Doing so will result in a partial installation; the portion of the software that was installed on your system before you click Cancel will remain on your system, and you will have to remove it manually.

This screen shows you the progress of the component configuration.
If there is a problem, a short error message appears in the bottom portion of the screen. Fix the error and click Retry to try again.
If you want to ignore the error and warning messages and continue with the installation, click Continue.
Click Abort to stop prerequisite checking for all components.
If you want to quit before the installation is completed, click Cancel.

This screen summarizes the installation that was just completed.
The end of the summary information on this screen contains the various URLs to access the Administration Console as well as your installed products. You should write these URLs down so you can access your products later.
Note:
This summary information does not appear on the Installation Complete screen if you chose Install Software - Do Not Configure on the Select Installation Type screen.Or, you can click Save to save your configuration information to a file. This information includes port numbers, installation directories, disk space usage, URLs, and component names which you may need at a later time.
Click Finish to dismiss the screen.