This chapter provides an overview of Oracle Service Bus and this guide. This chapter includes the following topics:
Section 1.2, "Understanding the Oracle Service Bus Installation Types"
Section 1.3, "Installing Oracle Service Bus and Creating a Domain in a Development Environment"
Section 1.4, "Installing Oracle Service Bus and Creating a Domain in a Production Environment"
Section 1.5, "Installing and Configuring Oracle Service Bus in a High Availability Environment"
Oracle Service Bus combines intelligent message brokering with service monitoring and administration to provide a unified software product for implementing and deploying Service-Oriented Architecture (SOA) on your enterprise. This converged approach adds a scalable, dynamic routing and transformation layer to your enterprise infrastructure, with service lifecycle management capabilities for service registration, service usage, and Service Level Agreement (SLA) compliance.
The following topics are covered in this section:
Section 1.1.2, "Oracle Service Bus Requires Oracle WebLogic Server"
Section 1.1.3, "Oracle Service Bus IDE Requires Oracle Enterprise Pack for Eclipse"
Section 1.1.4, "Using Reporting Features or Oracle Web Services Manager Policies"
Section 1.1.5, "Using Oracle Web Services Manager for Policy Management"
The installer for Oracle Service Bus features the following components that can be installed on your system:
Oracle Service Bus Server: The full set of components that comprise Oracle Service Bus, excluding Oracle Service Bus examples and the Oracle Service Bus IDE.
Oracle Service Bus IDE: Oracle Service Bus Plug-in is an integrated design environment for Oracle Service Bus. You must install Oracle Enterprise Pack for Eclipse to use Oracle Service Bus IDE.
Note:
Oracle Service Bus IDE cannot be installed on an HP-UX or AIX operating system.Oracle Service Bus Examples: The Oracle Service Bus examples provide you with a quick and easy way to experience the run-time capability of using proxy services in your design environment; they demonstrate key features and help you get started with designing and configuring resources and services using the Oracle Service Bus Console. These examples are user-driven, pre-configured scenarios that use Oracle Service Bus to communicate with business services. The examples are based on typical business scenarios that benefit from using Oracle Service Bus proxy services to communicate between clients and business processes. You can run the examples to see how Oracle Service Bus operates in the run-time environment, or you can build the examples in the development environment to get more in-depth knowledge of how to configure the proxy service.
Note:
By default, the Oracle Service Bus examples are not installed in a typical installation. To install the examples, select the custom installation option. For more information, see Section 1.2, "Understanding the Oracle Service Bus Installation Types".Oracle Service Bus relies on Oracle WebLogic Server run-time facilities. It leverages the capabilities inherent in Oracle WebLogic Server to deliver functionality that is highly available, scalable, and reliable.
Oracle WebLogic Server provides the core services that ensure reliability, high availability, scalability, and a high-performing execution environment for your application.
Oracle WebLogic Server consists of the following sub-components that can be installed on your system:
Server: Oracle WebLogic Server program files that contain the core Java Enterprise Edition 2 (Java EE 2) features and Apache Beehive.
Server Examples: Oracle WebLogic Server and MedRec example domain and sample applications. These servers and sample applications demonstrate a variety of Java EE 2 features. Resources are provided to help you build, configure, and run each of the sample applications. You must install the Server sub-component to install and use the Server Examples.
Oracle WebLogic Server also comes with a JRockit JDK which is required to start the installer. If you choose to use a different JDK, you should refer to the System Requirements and Supported Platforms for Oracle Fusion Middleware 11gR1 document to see which JDKs can be used with this version of Oracle Service Bus. This document is available on the Oracle Fusion Middleware Supported System Configurations page.
Oracle Enterprise Pack for Eclipse (OEPE) is a certified set of Eclipse plug-ins designed to help develop, deploy and debug applications for Oracle WebLogic Server. Eclipse plug-ins facilitate development of Java SE, Java EE, Web Service, ORM, and Spring applications on Oracle WebLogic Server.
You must install OEPE to use Oracle Service Bus IDE. The OEPE installer also includes Oracle WebLogic Server, so you do not need to obtain both installers.
For information about obtaining the OEPE (including Oracle WebLogic Server) installer and installation instructions, see Section 2.1, "Obtaining the Software" and Section 2.2, "Installing Oracle Enterprise Pack for Eclipse and Oracle WebLogic Server".
Oracle Service Bus includes a JMS reporting provider for message reporting. The Reporting module in the Oracle Service Bus Administration Console displays the information captured from this reporting provider. If you do not wish to use the JMS Reporting Provider that is provided with your Oracle Service Bus installation, you can untarget it and create your own reporting provider using the Reporting Service Provider Interface (SPI). See "How to Untarget a JMS Reporting Provider" in the Oracle Fusion Middleware Administrator's Guide for Oracle Service Bus.
If you want to use the JMS reporting provider, you must have a certified database up and running and run the Repository Creation Utility to install the SOA Infrastructure (SOAINFRA) schema in your database. For more information, see Section 2.1, "Obtaining the Software" and Section 2.4, "Installing the Schemas for Reporting Features and OWSM".
Using the Derby Evaluation Database
If you are using the reporting feature in a development environment, you can choose to use Derby, which is an evaluation database included in your Oracle WebLogic Server installation. In this case, you are not required to use RCU to create and load schemas if the Oracle Web Services Manager functionality for Oracle Service Bus is not required.
Be sure to select Evaluation Database if you are using the Custom installation option to install Oracle WebLogic Server. If you are using the Typical installation option, the Evaluation Database is installed by default.
Reporting tables for Oracle Service Bus are created in the Evaluation Database when the server starts up for the first time. If you are using Oracle Fusion Middleware Configuration Wizard to create the Oracle Service Bus domain, configure the database type reporting as Derby, and set the password appropriately. You can ignore the Test Connections action in the wizard because the Evaluation Database starts only when Oracle WebLogic Server is started.
Oracle Service Bus can also be configured with Oracle Web Services Manager (OWSM) for policy management and infrastructure security. If you choose to do so, you must have a certified database up and running and run the Repository Creation Utility to install the Metadata Services (MDS) schema in your database. For more information, see Section 2.1, "Obtaining the Software" and Section 2.4, "Installing the Schemas for Reporting Features and OWSM".
During installation, you have the following options for choosing what components of Oracle Service Bus are installed:
When you choose the Typical type of installation, the Oracle Service Bus installer installs the Oracle Service Bus Server and the binaries of Oracle Service Bus Integrated Development Environment (IDE) in a new Oracle home directory.
Because Oracle Service Bus IDE is installed, this requires the presence of Oracle Enterprise Pack for Eclipse (OEPE) on your system. For more information about OEPE, see Section 1.1.3, "Oracle Service Bus IDE Requires Oracle Enterprise Pack for Eclipse".
When you choose the Custom type of installation, you can select the following components of Oracle Service Bus to install:
Oracle Service Bus Server (this is a mandatory component and cannot be de-selected)
Oracle Service Bus Integrated Development Environment
Oracle Service Bus Examples
If you choose to install Oracle Service Bus IDE, you must also have OEPE installed on your system. For more information about OEPE, see Section 1.1.3, "Oracle Service Bus IDE Requires Oracle Enterprise Pack for Eclipse".
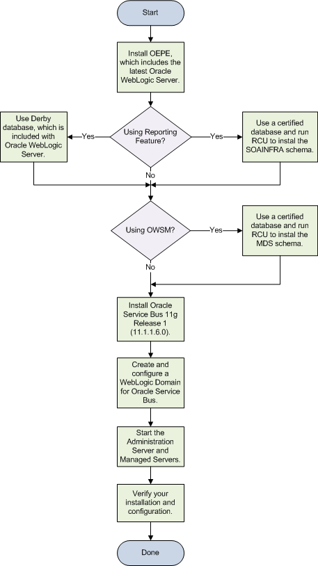
Figure 1-1 illustrates the process of installing Oracle Service Bus and creating a domain in a development environment.
Figure 1-1 Oracle Service Bus Install Flow for a Development Environment

Table 1-1 provides links to documentation and additional information for each item in the flowchart.
Table 1-1 Descriptions for Oracle Service Bus Installation in a Development Environment
| Task | Description |
|---|---|
|
Install OEPE, which includes the latest Oracle WebLogic Server. |
OEPE is required since Oracle Service Bus IDE will be installed. For more information, see Section 2.1, "Obtaining the Software" and Section 2.2, "Installing Oracle Enterprise Pack for Eclipse and Oracle WebLogic Server". |
|
Using Reporting feature? |
If you want to use the reporting feature in a development environment, you can choose one of the following:
|
|
Using OWSM? |
If you want to use OWSM, you must use a certified database and run RCU to create the MDS schema, as described in Section 2.1.2, "Obtaining a Database and RCU for Reporting Features and OWSM" and Section 2.4, "Installing the Schemas for Reporting Features and OWSM". |
|
Install Oracle Service Bus. |
Be sure to select the Typical installation type to install all Oracle Service Bus components. For more information, see Section 2.5.1, "Starting the Oracle Service Bus Installer" and Section 2.5.2, "Following the Oracle Service Bus Installation Screens and Instructions". |
|
Create and configure WebLogic Server Domain for Oracle Service Bus. |
For more information, see Chapter 3, "Configuring Oracle Service Bus". |
|
Start the Administration Server and Managed Servers. |
For more information, see Section 3.6, "Starting the Servers". |
|
Verify your installation and configuration. |
For more information, see Section 3.7, "Verifying Your Oracle Service Bus Installation and Domain Configuration". |
After installation and configuration (assuming Reporting Feature and Oracle Web Services Manager policies are not used), your topology would look similar to Figure 1-2. You can use this illustration to help verify the installation of Oracle WebLogic Server and Oracle Service Bus after installation and configuration.
Figure 1-2 Sample Topology for a Development Environment Installation

For more information about Fusion Middleware directory structures, refer to "Oracle Fusion Middleware Directory Structure" in Oracle Fusion Middleware Installation Planning Guide.
Figure 1-3 illustrates the process of installing Oracle Service Bus and creating a domain in a production environment.
Figure 1-3 Oracle Service Bus Install Flow for a Production Environment

Table 1-2 provides links to documentation and additional information for each item in the flowchart.
Table 1-2 Descriptions for Oracle Service Bus Installation in a Production Environment
| Task | Description |
|---|---|
|
Install Oracle WebLogic Server. |
Install the latest Oracle WebLogic Server. For more information, see Section 2.1, "Obtaining the Software" and Section 2.3, "Installing Oracle WebLogic Server and Creating the Middleware Home". |
|
Using Reporting feature? |
If you want to use the reporting feature in a development environment, you can choose one of the following:
|
|
Using OWSM? |
If you want to use OWSM, you must use a certified database and run RCU to create the MDS schema, as described in Section 2.1.2, "Obtaining a Database and RCU for Reporting Features and OWSM" and Section 2.4, "Installing the Schemas for Reporting Features and OWSM". |
|
Install Oracle Service Bus. |
Be sure to select the Custom installation type and do not select Oracle IDE. For more information, see Section 2.5.1, "Starting the Oracle Service Bus Installer" and Section 2.5.2, "Following the Oracle Service Bus Installation Screens and Instructions". |
|
Run RCU to create the database schemas. |
If you are going to use the Oracle Service Bus reporting features or Oracle Web Services Manager policies, run RCU to create the necessary database schemas. |
|
Create and configure WebLogic Server Domain for Oracle Service Bus. |
For more information, see Chapter 3, "Configuring Oracle Service Bus". |
|
Start the Administration Server and Managed Servers. |
For more information, see Section 3.6, "Starting the Servers". |
|
Verify your installation and configuration. |
For more information, see Section 3.7, "Verifying Your Oracle Service Bus Installation and Domain Configuration". |
After installation and configuration (assuming Reporting Feature and Oracle Web Services Manager policies are not used), your topology would look similar to Figure 1-2. You can use this illustration to help verify the installation of Oracle WebLogic Server and Oracle Service Bus after installation and configuration.
Figure 1-4 Sample Topology for a Production Environment Installation

For more information about Fusion Middleware directory structures, refer to "Oracle Fusion Middleware Directory Structure" in Oracle Fusion Middleware Installation Planning Guide.
This guide does not explain how to install and configure Oracle Service Bus in High Availability (HA) configurations. To install Oracle Service Bus in a High Availability configuration, refer to the following documents:
"Oracle Service Bus and High Availability Concepts" in Oracle Fusion Middleware High Availability Guide
"Understanding Oracle Service Bus High Availability" in Oracle Fusion Middleware Deployment Guide for Oracle Service Bus.