1 Installation Overview for Oracle Data Integrator

This chapter provides an overview of the Oracle Data Integrator (ODI) installation process including a description of the installable components, pre and post-installation tasks, and process flow.

The chapter includes the following topics:

1.1 Oracle Data Integrator Applications

Oracle Data Integrator includes the following applications:

  • Oracle Data Integrator Repository

    The Oracle Data Integrator Repository is composed of a Master Repository and one or more Work Repositories. Objects developed or configured through the user interfaces are stored in these repositories.

  • Oracle Data Integrator Studio

    Oracle Data Integrator Studio is used for administering the infrastructure (security and topology), reverse-engineering the metadata, developing projects, scheduling, operating and monitoring executions.

  • Oracle Data Integrator Standalone Agent

    The Standalone Agent is the run-time component of Oracle Data Integrator that executes the integration flows. It runs in a Java Virtual Machine and can be deployed where needed to run the flows.

    Note:

    The ODI Standalone Agent includes command line scripts for managing scenarios and sessions and encoding passwords. For more information see Section 1.4.2.
  • Java EE Components

    These components can be deployed in an application server. These include:

    • Oracle Enterprise Manager Plugin for ODI and the Oracle Enterprise Manager Fusion Middleware Control

      Oracle Enterprise Manager Fusion Middleware Control, with the Oracle Enterprise Manager plugin for ODI, can be used to monitor ODI resources (agents, repositories, ODI Console instances) and see their status, activities and notification. You must have both the Oracle Enterprise Manager Fusion Middleware Control and the Oracle Enterprise Manager Plugin for ODI deployed to monitor the ODI infrastructure.

    • Public (SDK) Web Services

      ODI comes with several run-time web services. These include the "Public Web Service" and the "Agent Web Service".

      • The Public Web Service is used for web service calls that do not involve an agent (listing contexts). The Public Web Service connects to the repository to retrieve a list of context and scenarios. This web service is deployed in a Java EE application server.

      • The Agent Web Service commands the Oracle Data Integrator Agent to start and monitor a scenario. Note that this web service is built into the Java EE or Standalone Agent.

    • Oracle Data Integrator Console

      This component is a web interface for run-time, monitoring and metadata browsing operations. It also contains an extension integrated into the Fusion Middleware Control. Oracle Data Integrator components can be monitored as a domain using this extension.

    • Java EE Agent

      Java EE Agent is the Java EE version of the run-time component of Oracle Data Integrator. The Java EE agent provides the same features as the standalone agent, but can also benefit from the features of an application server.

1.2 ODI Installation Types

The Oracle Data Integrator installer provides three installation options:

  • Developer

    The Developer installation includes the ODI Studio and the Oracle Data Integrator Software Development Kit (SDK).

    Note that the Developer installation does not include the Standalone Agent or the scripts for managing sessions or scenarios from the command line. If a Standalone Agent will be needed, choose the Standalone install type in addition to the Developer install type.

  • Standalone

    The Standalone installation includes an Oracle Data Integrator standalone agent.

  • Java EE

    The Java EE installation includes the Java EE agent, Oracle Data Integrator Console, and Public Web Services.

See Section 2.4, "Using the Installer for Oracle Data Integrator Content" for more information about installing the different ODI installation types.

1.3 Installation Roadmap

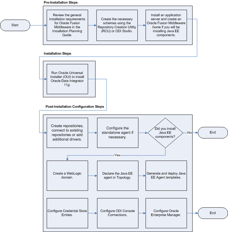
The process of installing and configuring Oracle Data Integrator includes these high-level tasks:

  1. Preparing your system environment for installation

  2. Creating schemas for applications

  3. Installing an Application Server and Oracle Fusion Middleware

  4. Installing Oracle Data Integrator

  5. Configuring Oracle Data Integrator

  6. Performing Postinstallation Configuration

  7. Verifying the Configuration

Figure 1-1 shows these steps in the installation process.

Figure 1-1 Roadmap for Installing and Configuring Oracle Data Integrator

Surrounding text describes Figure 1-1 .

Table 1-1 describes the high-level tasks for installing and configuring Oracle Data Integrator. The table also provides information on where to get more details about each task.

Table 1-1 Tasks in the Oracle Data Integrator Installation Procedure

Task Description More Information

Complete the installation planning requirements

Prior to installation you must prepare your system environment for installation. Review the general installation requirements for Oracle Fusion Middleware, as well as any specific configuration requirements for Oracle Data Integrator.

For general planning information refer to the Oracle Fusion Middleware Installation Planning Guide.

For system requirements information, go to:

http://www.oracle.com/technology/software/products/ias/files/fusion_requirements.htm

For Oracle Data Integrator-specific information, see the Oracle Fusion Middleware Developer's Guide for Oracle Data Integrator

Create the necessary schemas using the Repository Creation Utility (RCU) or ODI Studio.

The Oracle Repository Creation Utility (RCU) allows you to create and load a Master Repository and a Work Repository in a single database schema.

The Oracle Data Integrator Studio can also be used to manually create the repository after installation.

Section 2.2, "Creating ODI Schemas with the Repository Creation Utility (RCU)"

Note that RCU supports only the Oracle, Microsoft SQL Server and DB2 technologies. RCU only supports a single schema containing both the Master Repository and one Work Repository. Other technologies and configurations are supported by manually creating the repositories using the Oracle Data Integrator Studio after the installation phase.

For more information, see Appendix F, "Creating Repositories with Oracle Data Integrator Studio"

Install Oracle WebLogic Server and create an Oracle Fusion Middleware home if you will be installing the ODI Java EE components.

Installing the WebLogic Server is not required to run ODI. The WebLogic Server (or another application server) is a prerequisite for using the Java EE components.

Oracle WebLogic Server installation instructions are provided in Section 2.3, "Installing Oracle WebLogic Server and Creating the Middleware Home".

Additional information is available in the Oracle Fusion Middleware Installation Guide for Oracle WebLogic Server

Run Oracle Universal Installer (OUI) to install Oracle Data Integrator 11g

The Oracle Universal Installer automates many of the ODI installation and configuration tasks.

Section 2.4, "Using the Installer for Oracle Data Integrator Content"

Perform any post installation steps for ODI Studio, repositories and standalone agent.

After installing ODI you may need to manually create repositories, connect to repositories or add additional drivers. Depending on your installation type, you may also need to manually configure the standalone agent.

Section 3.2, "Configuring ODI Studio, Repositories, and the Standalone Agent"

Deploy Java EE components (if applicable)

If you installed Java EE components you will need to declare the Java EE agent in Topology. You may also need to create a WebLogic domain or generate and deploy Java EE Agent templates.

Section 3.3, "Configuring Java EE Components"

Perform any post-deployment configuration tasks for Java EE agent, Oracle Data Integrator Console, and Enterprise Manager (if applicable)

The Java EE Agent, Oracle Data Integrator Console and Enterprise Manager require manual post-deployment configuration tasks.

Section 3.3, "Configuring Java EE Components"


1.4 Topology Summary of ODI

The installation topology of ODI will vary based on the components you have installed and configured. If, for example, you installed only the Standalone Agent, you will not have the directories associated with an Oracle WebLogic Server or Oracle Middleware Home. Note that the topology shown in this section assumes that an Oracle WebLogic Server was installed.

When you install an Oracle WebLogic Server for your Java EE components, the installer creates a Middleware home directory (MW_HOME) that contains the Oracle WebLogic Server home directory (WL_HOME) and an Oracle Common home directory (ORACLE_COMMON_HOME), which contains the binary and library files required for Fusion Middleware Control and Java Required Files (JRF).

When you install Oracle Data Integrator, an ODI Oracle home directory for the suite (ODI_ORACLE HOME) is created under the Middleware home directory. The ODI Oracle home directory contains the binary and library files for Oracle Data Integrator.

When you configure Oracle Data Integrator to create an Oracle WebLogic Server domain, a domain directory is created in a directory you create within the MW_HOME.

Figure 1-2 Topology of an Oracle Data Integrator Installation with Oracle WebLogic Server

Surrounding text describes Figure 1-2 .

1.4.1 Contents of the 11g Installation Directory

The following table provides a few of the important Oracle Data Integrator 11g installation directories and sub-directories. Note that the installation folders you see will vary depending on the components you have installed.

Note:

See Appendix E, "Oracle Data Integrator Companion Disk Components" for the locations of additional program files and directories.
Directory Description
/bin This directory contains the Upgrade Assistant
/cfgtoologs This directory contains configuration and installation log files
/oracledi This directory contains the following:
  • /client (Oracle Data Integrator Studio)

  • /xml-reference (Knowledge Modules, Topology and Security metadata export files.)

  • /agent (Oracle Data Integrator Standalone Agent.)

/oracledi/agent This folder also includes other directories:
  • /bin (Command line scripts for managing the agent, scenarios and sessions. The scripts are listed in Section 1.4.2.)

  • /drivers (drivers for the Oracle Data Integrator Standalone Agent.)

/oracledi.common This directory contains some of the libraries and files shared by Oracle Data Integrator components.
/oracledi.sdk This directory contains the ODI Public API. Note that the libraries of this API are necessary for the run-time agent.
/setup This directory contains components that can be manually installed.
/odi_misc This directory contains some core libraries shared by the Oracle Data Integrator components. Drivers shipped with the product are in this folder.

1.4.2 Scripts and Tools

Table 1-2 lists the scripts and tools provided in the ODI_HOME /oracledi/agent/bin directory. To launch a script from a command line, enter the name of the script to launch. Type <script_name> -help from the command line for the on-line help.

The extension for these scripts is .bat for Windows operating systems scripts and .sh for UNIX scripts.

Table 1-2 Oracle Data Integrator Scripts and Tools

File Description

agent

Starts a standalone agent.

agent_<agent_name>

Starts the standalone agent <agent name>. This is the agent that is automatically configured by the installer if you have selected this option.

Example: If you created an agent named agt_007, a file called agent_agt_007 is created in this folder.

agentstop

Stops a standalone agent.

encode

Encodes a password.

getsessionstatusremote

Retrieves the status of session via an agent built-in web service.

This script is only available for UNIX operating systems.

odiparams

This configuration script contains the parameters for starting the other scripts. The parameters can be manually updated in the file.

odi_opmn_addagent

Add a standalone agent to OPMN.

odi_opmn_deleteagent

Removes a standalone agent from OPMN.

restartsession

Restarts a session.

startcmd

Starts an Oracle Data Integrator command.

startscen

Starts a the execution of a scenario.

startscenremote

Starts a scenario on a remote agent on its web service.

This script is only available for UNIX operating systems.

restartloadplan

Restarts a load plan instance.

startloadplan

Starts a load plan.

stoploadplan

Stops a load plan instance execution.

stopsession

Stops a session execution.