This chapter provides a high-level overview of how you can upgrade your Java EE environment and your deployed applications from Oracle Application Server 10g and Oracle Containers for Java EE (OC4J) to Oracle Fusion Middleware 11g and Oracle WebLogic Server.
Refer to the following sections for more information:
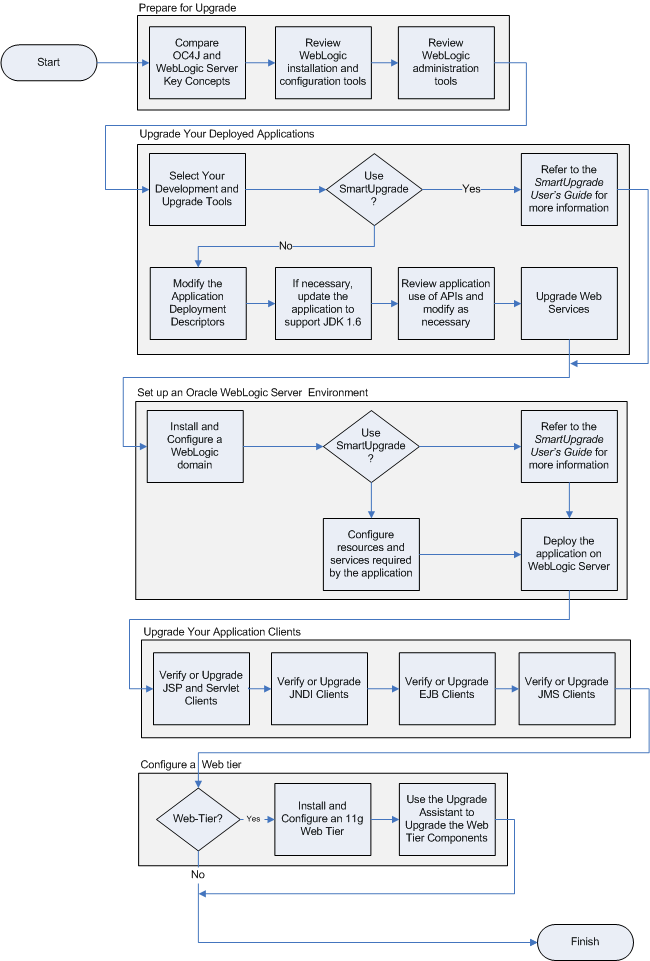
Figure 1-1 provides a flow chart of the Java EE upgrade process. Review this chart to get familiar with the tasks you will be required to perform.
Figure 1-1 Flow Chart of the Java EE Upgrade Process

Table 1-1 describes each of the steps in the upgrade process flow chart, which is shown in Figure 1-1. The table also provides information on where to get more information on each step in the process.
Table 1-1 Table Describing the Steps in the Java EE Upgrade Process
| Step | Description | More Information |
|---|---|---|
|
Prepare for Upgrade |
Before you begin the upgrade of your Java EE applications and environment from OC4J to Oracle WebLogic Server:
|
|
|
Upgrade Your Deployed Applications |
Modify the applications as necessary so they will deploy and run successfully on Oracle WebLogic Server Note that the SmartUpgrade command-line tool and Oracle JDeveloper extension can help you identify the tasks required to upgrade your applications, and in some cases, generate specific artifacts to help you modify the application. |
|
|
Set up an Oracle WebLogic Server Environment |
After you upgrade your application source code, you can then install and configure an Oracle WebLogic Server environment for the application. When you configure the Oracle WebLogic Server domain, you an also configure any resources required by the application. Note that the SmartUpgrade command-line tool and Oracle JDeveloper extension can help you identify how to configure the required resources for your application in Oracle WebLogic Server. |
|
|
Upgrade Your Application Clients |
Upgrade any client applications that depend upon the applications you have upgraded to Oracle WebLogic Server. |
|
|
Configure a Web Tier |
Optionally, install and configure a Web tier to route requests to your test and production environments. If you were using Oracle HTTP Server or Oracle Web Cache in Oracle Application Server 10g, then you can upgrade your Oracle HTTP Server and Oracle Web Cache configuration using the Oracle Fusion Middleware Upgrade Assistant. |