This chapter provides a high-level overview of the Oracle Internet Directory, Oracle Virtual Directory, and Oracle Identity Federation upgrade processes. Refer to the following sections for more information:
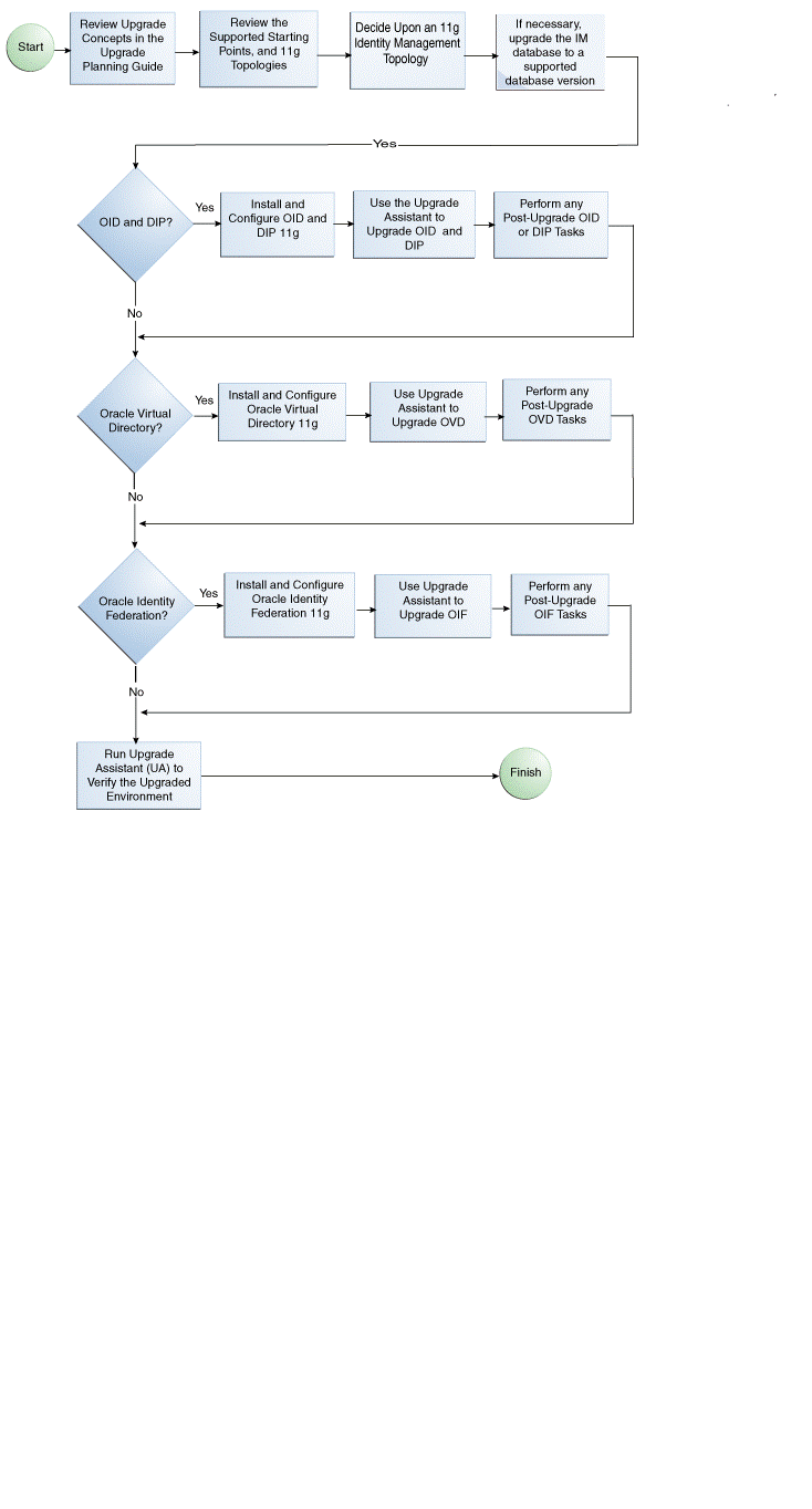
Figure 2-1 provides a flow chart of the Oracle Identity Management upgrade process. Review this chart to get familiar with the steps you will be required to take, based on your existing version of Oracle Identity Management.
Figure 2-1 Flow Chart of the Oracle Identity Management Upgrade Process

Table 2-1 describes each of the steps in the upgrade process flow chart, which is shown in Figure 2-1. The table also provides information on where to get more information on each step in the process.
Table 2-1 Steps in the Oracle Identity Management Upgrade Process
| Step | Description | More Information |
|---|---|---|
|
Review Upgrade Concepts in the Upgrade Planning Guide |
The Oracle Fusion Middleware Upgrade Planning Guide provides a high-level overview of how to upgrade your entire Oracle Application Server environment to Oracle Fusion Middleware. It includes compatibility information and instructions for upgrading any databases that support your middleware components. |
|
|
Understand the upgrade Starting Points and 11g Topologies |
Before starting your upgrade, you should be familiar with the new features, supported started points, and recommended topologies for Oracle Fusion Middleware 11g. Based this knowledge, you can later decide upon an 11g topology. |
Chapter 3, "Supported Starting Points for Upgrading Oracle Identity Management" Chapter 4, "Types of Environments for Oracle Identity Management" |
|
Decide Upon an 11g Identity Management Topology |
Oracle Fusion Middleware 11g introduces a new architecture based on Oracle WebLogic Server. As a result, you should review your current Oracle Application Server topology and decide upon an equivalent Oracle Fusion Middleware topology before you begin the upgrade process. |
Chapter 4, "Types of Environments for Oracle Identity Management" |
|
If necessary, upgrade the Oracle Identity Management database to a supported database version |
When you upgrade to Oracle Fusion Middleware 11g, the OracleAS Identity Management schemas are upgraded to 11g. As a result, before you upgrade, ensure that the database that hosts the schemas is a supported version. |
|
|
Oracle Internet Directory and Oracle Directory Integration Platform? |
If you are upgrading Oracle Internet Directory or the Oracle Directory Integration Platform, then be sure to follow the appropriate instructions in this guide. |
Chapter 5, "Upgrading Your Oracle Internet Directory Environment" |
|
Install and Configure Oracle Internet Directory and Oracle Directory Integration Platform 11g |
Install and configure an instance of Oracle Internet Directory 11g and Oracle Directory Integration Platform 11g on the same host as the Oracle Application Server 10g installation. Note that in preparation for upgrade, Oracle Universal Installer provides some specific installation screens when it detects that your database contains the 10g version of your OracleAS Identity Management schemas. |
|
|
Use the Upgrade Assistant to Upgrade Oracle Internet Directory and Oracle Directory Integration Platform |
Run the Upgrade Assistant from your new 11g Oracle home and upgrade the Oracle Internet Directory schemas and middle tiers. |
Section 5.4, "Task 4: Use Upgrade Assistant to Upgrade Oracle Internet Directory" |
|
Perform any Post-Upgrade Oracle Internet Directory or Oracle Directory Integration Platform Tasks |
The Upgrade Assistant automates many of the upgrade procedures, but in some cases there are additional tasks that you might have to perform manually. |
|
|
Oracle Virtual Directory? |
If you are upgrading Oracle Virtual Directory, then ensure to follow the appropriate instructions in this guide. |
Chapter 6, "Upgrading Your Oracle Virtual Directory Environment" |
|
Install and Configure Oracle Virtual Directory 11g |
Install and configure an instance of Oracle Virtual Directory 11g on the same host as the Oracle Application Server 10g installation. Note that in preparation for upgrade, Oracle Universal Installer provides some specific installation screens when it detects that your database contains the 10g version of your OracleAS Identity Management schemas. |
Section 6.2, "Task 2: Install and Configure Oracle Fusion Middleware 11g" |
|
Use the Upgrade Assistant to Upgrade Oracle Virtual Directory |
Run the Upgrade Assistant from your new 11g Oracle home and upgrade the Oracle Virtual Directory schema and middle tier. |
Section 6.3, "Task 3: Use Upgrade Assistant to Upgrade Oracle Virtual Directory" |
|
Perform any Post-Upgrade Oracle Virtual Directory Tasks |
The Upgrade Assistant automates many of the upgrade procedures, but in some cases there are additional tasks that you might have to perform manuall. |
Section 6.4, "Task 4: Complete Any Required Oracle Virtual Directory Post-Upgrade Tasks" |
|
Oracle Identity Federation? |
If you are upgrading Oracle Identity Federation, then be sure to follow the appropriate instructions in this guide. |
Chapter 7, "Upgrading Your Oracle Identity Federation Environment" |
|
Install and Configure Oracle Identity Federation 11g |
Install and configure an instance of Oracle Identity Federation 11g on the same host as the Oracle Application Server 10g installation. Note that in preparation for upgrade, Oracle Universal Installer provides some specific installation screens when it detects that your database contains the 10g version of your OracleAS Identity Management schemas. |
Section 7.3, "Task 3: Install and Configure Oracle Fusion Middleware 11g" |
|
Use Upgrade Assistant to Upgrade Oracle Identity Federation |
Run the Upgrade Assistant from your new 11g Oracle home and upgrade the Oracle Identity Federation schemas and middle tiers. |
Section 7.4, "Task 4: Use the Upgrade Assistant to Upgrade Oracle Identity Federation" |
|
Perform any Post-Upgrade Oracle Identity Federation tasks |
The Upgrade Assistant automates many of the upgrade procedures, but in some cases there are additional tasks that you might have to perform manually. |
Section 7.5, "Task 5: Complete Any Required Oracle Identity Federation Post-Upgrade Tasks" |
|
Run Upgrade Assistant to verify the Upgraded Environment |
You can use the Upgrade Assistant, as well other techniques to validate the upgrade and verify that the upgraded environment is up and running successfully. |
Section 6.5, "Task 5: Verify the Oracle Virtual Directory Upgrade" Section 7.6, "Task 6: Verify the Oracle Identity Federation Upgrade" |