This chapter provides a high-level overview of the Oracle Single Sign-On and Oracle Identity and Access Management upgrade process. Refer to the following sections for more information:
Flow Chart of the Oracle Single Sign-On and Oracle Identity and Access Management Upgrade Processes
Table Describing the Steps in the Oracle Identity and Access Management Upgrade Process
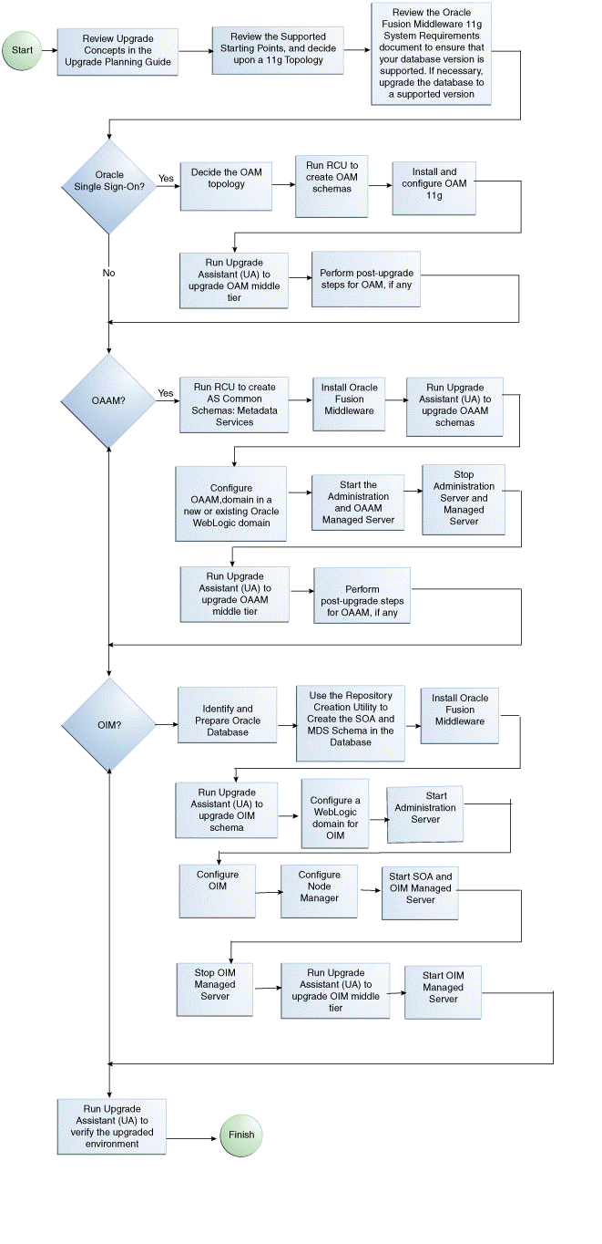
Figure 8-1 provides a flow chart of the Oracle Single Sign-On and Oracle Identity and Access Management upgrade process. Review this chart to get familiar with the steps you will be required to take, based on your existing version of Oracle Single Sign-On, Oracle Adaptive Access Manager, and Oracle Identity Manager.
Figure 8-1 Flow Chart of the Oracle Single Sign-On and Oracle Adaptive Access Manager Upgrade Processes

Table 8-1 describes each of the steps in the upgrade process flow chart, which is shown in Figure 8-1. The table also provides information on where to get more information on each step in the process.
Table 8-1 Table Describing the Steps in the Oracle Identity Management Upgrade Process
| Step | Description | More Information |
|---|---|---|
|
Review Upgrade Concepts in the Upgrade Planning Guide |
The Oracle Fusion Middleware Upgrade Planning Guide provides a high-level overview of how to upgrade your entire Oracle Application Server environment to Oracle Fusion Middleware. It includes compatibility information and instructions for upgrading any databases that support your middleware components. |
|
|
Review the Supported Starting Points and 11g Topologies |
Before starting your upgrade, you should be familiar with the new features, supported started points, and recommended topologies for Oracle Fusion Middleware 11g. Based this knowledge, you can then decide upon an 11g topology. |
|
|
Decide Upon an 11g Identity Management Topology |
Oracle Fusion Middleware 11g introduces a new architecture, based on Oracle WebLogic Server. As a result, you should review your current Oracle Application Server topology and decide upon an equivalent Oracle Fusion Middleware topology before you begin the upgrade process. |
|
|
If necessary, upgrade the Identity Management database to a supported database version |
When you upgrade to Oracle Fusion Middleware 11g, the OracleAS Identity Management schemas are upgraded to 11g. As a result, before you upgrade, you must be sure the database that hosts the schemas is a supported version. |
|
|
Oracle Single Sign-On? |
You can only upgrade Oracle Single Sign-On to Oracle Access Manager, then be sure to follow the appropriate instructions in this guide. |
|
|
Install and Configure Oracle Access Manager 11g |
Install and configure an instance of Oracle Access Manager 11g on the same host as the Oracle Application Server 10g installation or you can use a new host. |
Section 11.6, "Task 4: Install and Configure the Oracle Access Manager Middle Tier" |
|
Use Upgrade Assistant to Upgrade Oracle Access Manager middle tier |
Run the Upgrade Assistant from your new 11g Oracle home and upgrade the Oracle Single Sign-On 10g. |
Section 11.7, "Task 5: Upgrade Oracle Access Manager Middle Tier Using Upgrade Assistant" |
|
Perform any Post-Upgrade Oracle Access Manager Tasks |
The Upgrade Assistant automates many of the upgrade procedures, but in some cases, there are additional, manual tasks that you might have to perform. |
Section 11.8, "Task 6: Complete Any Required Oracle Access Manager Post-Upgrade Tasks" |
|
Oracle Adaptive Access Manager? |
If you are upgrading Oracle Adaptive Access Manager, then be sure to follow the appropriate instructions in this guide. |
Chapter 12, "Upgrading Oracle Adaptive Access Manager Environment" |
|
Install and Configure Oracle Adaptive Access Manager 11g |
Install and configure an instance of Oracle Adaptive Access Manager 11g on the same host as the Oracle Application Server 10g installation. |
|
|
Use Upgrade Assistant to Upgrade Oracle Adaptive Access Manager schema and middle tier |
Run the Upgrade Assistant from your new 11g Oracle home and upgrade the Oracle Adaptive Access Manager schemas and middle tiers. |
Section 12.7, "Task 5: Use Upgrade Assistant to Upgrade the Oracle Adaptive Access Manager Schema" Section 12.11, "Task 9: Use Upgrade Assistant to Upgrade Oracle Adaptive Access Manager Middle Tier" |
|
Perform any Post-Upgrade Oracle Adaptive Access Manager Tasks |
The Upgrade Assistant automates many of the upgrade procedures, but in some cases, there are additional, manual tasks that you might have to perform. |
Section 12.13, "Task 11: Complete Any Required Oracle Adaptive Access Manager Post-Upgrade Tasks" |
|
Oracle Identity Manager? |
If you are upgrading Oracle Identity Manager, then be sure to follow the appropriate instructions in this guide. |
|
|
Install and Configure Oracle Identity Manager 11g |
Install and configure an instance of Oracle Identity Manager 11g. |
Section 13.5, "Task 3: Install Oracle Fusion Middleware" Section 13.7, "Task 5: Create a WebLogic Domain for Oracle Identity Manager" Section 13.9, "Task 7: Configure Oracle Identity Manager Server 11g" |
|
Use Upgrade Assistant to Upgrade Oracle Identity Manager schema and middle tier |
Run the Upgrade Assistant from your new Oracle Identity and Access Management 11g Oracle home and upgrade the Oracle Identity Manager schemas and middle tiers. |
Section 13.6, "Task 4: Use Upgrade Assistant to Upgrade the Oracle Identity Manager Schema" Section 13.14, "Task 12: Use Upgrade Assistant to Upgrade Oracle Identity Manager Middle Tier" |
|
Perform any Post-Upgrade Oracle Identity Manager Tasks |
The Upgrade Assistant automates many of the upgrade procedures, but in some cases, there are additional, manual tasks that you might have to perform. |
Section 13.16, "Task 14: Complete Any Required Oracle Identity Manager Post-Upgrade Tasks" |
|
Run Upgrade Assistant to verify the Upgraded Environment |
You can use the Upgrade Assistant to validate the upgrade and verify that the upgraded environment is up and running successfully. |
Section 11.9, "Task 7: Verify the Oracle Access Manager Upgrade" Section 12.14, "Task 12: Verify the Oracle Adaptive Access Manager Upgrade" Section 13.17, "Task 15: Verify the Oracle Identity Manager Upgrade" |