This chapter provides a high-level summary of the steps required to upgrade an Oracle Portal, Forms, Reports, and Discoverer environment from Oracle Application Server 10g to Oracle Fusion Middleware 11g.
This chapter contains the following sections:
Flow Chart of the Oracle Portal, Forms, Reports, and Discoverer Upgrade Process
Table Describing the Steps in the Oracle Application Server Upgrade Process
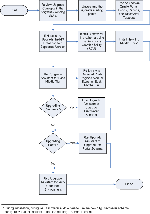
Figure 1-1 provides a flow chart of the Oracle Portal, Forms, Reports, and Discoverer upgrade process. Review this chart to get familiar with the steps you will be required to take, based on your existing Oracle Application Server environment.
Figure 1-1 Flow Chart of the Oracle Portal, Forms, Reports, and Discoverer Upgrade Process

Table 1-1 describes each of the steps in the upgrade process flow chart, which is shown in Figure 1-1. The table also provides information on where to get more information on each step in the process.
Table 1-1 Table Describing the Steps in the Oracle Application Server Upgrade Process
| Step | Description | More Information |
|---|---|---|
|
Review Upgrade Concepts in the Oracle Fusion Middleware Upgrade Planning Guide |
The Oracle Fusion Middleware Upgrade Planning Guide provides a high-level overview of how to upgrade your entire Oracle Application Server environment to Oracle Fusion Middleware, including compatibility information and instructions for upgrading any databases that support your middleware components. |
|
|
Understand the upgrade starting points |
Before planning your upgrade, you should be familiar with the supported starting points for an Oracle Portal, Forms, Reports, and Discoverer upgrade. |
Task 1: Understand the Starting Points for Oracle Portal, Forms, Reports, and Discoverer Upgrade |
|
Decide upon an Oracle Portal, Forms, Reports, and Discoverer Topology |
With the introduction of Oracle WebLogic Server, the topologies for Oracle Portal, Forms, Reports, and Discoverer have changed somewhat. Before you begin an upgrade, make sure you are familiar with the basic topologies in Oracle Fusion Middleware 11g. |
Task 2: Decide Upon an Oracle Portal, Forms, Reports, and Discoverer Topology |
|
If necessary, upgrade the MR database to a supported database version |
The Oracle Discoverer and Oracle Portal components require schemas that must be installed in a database. Before you can install or upgrade the schemas, you must make sure the database is a supported version. |
|
|
Install Discoverer 11g schema using the Repository Creation Utility (RCU) |
Use the Oracle Fusion Middleware Metadata Repository Creation Utility to install the Oracle BI Discoverer 11g schema. Note that there is no need to install the Oracle Portal 11g schema because you will be upgrading your existing 10g Portal schema. |
|
|
Install New 11g Middle Tiers |
Use the Oracle Portal, Forms, Reports, and Discoverer installer to install your new Oracle Fusion Middleware middle tiers. When prompted:
|
Task 5: Install and Configure Oracle Portal, Forms, Reports, and Discoverer Middle Tiers |
|
Run Upgrade Assistant for Each Middle Tier |
The Oracle Fusion Middleware Upgrade Assistant copies configuration data from your existing Oracle Application Server middle tiers to the newly installed Oracle Fusion Middleware middle tiers. |
Task 6b: Upgrade the Oracle Portal, Forms, Reports, and Discoverer Middle Tiers |
|
Perform Any Required Post-Upgrade Manual Steps for Each Middle Tier |
The Upgrade Assistant automates many of the upgrade tasks, but there are cases where you must manually modify the configuration settings after running the Upgrade Assistant. |
Task 7: Perform Any Required Post-Upgrade Configuration Tasks |
|
Run Upgrade Assistant to Upgrade Discoverer Schema |
The Upgrade Assistant upgrades the Oracle Business Intelligence Discoverer10g schema to 11g. |
|
|
Run Upgrade Assistant to Upgrade the Portal Schema |
The Upgrade Assistant upgrades the Oracle Portal 10g schema to 11g. |
|
|
Use Upgrade Assistant to Verify Upgraded Environment |
The Upgrade Assistant provides a feature that will verify the upgraded environment to make sure specific components and URLs are functional. |
Task 8: Verify the Oracle Portal, Forms, Reports, and Discoverer Upgrade |