1 Overview of the Oracle Data Integrator Upgrade Process

This chapter provides a high-level overview of the Oracle Data Integrator upgrade process.

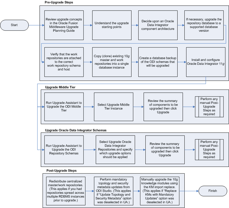
1.1 Upgrade Roadmap

Figure 1-1 provides an overview of the Oracle Data Integrator upgrade process. Review the process to get familiar with the steps you will be required to take, based on your existing Oracle Data Integrator environment.

Note:

Upgrade involves moving from a previous major version to a new major version. For example, an upgrade would be required to move from Oracle Data Integrator 10g to Oracle Data Integrator 11g.

If you are patching, or copying a small collection of files over an existing installation, see the Oracle Fusion Middleware Patching Guide.

Figure 1-1 ODI Upgrade Process Flow

Description of Figure 1-1 follows
Description of "Figure 1-1 ODI Upgrade Process Flow"

Table 1-1 describes each of the steps in the upgrade process flowchart which is shown in Figure 1-1. The table also provides information on where to go to get more information on each step in the process.

Table 1-1 Oracle Data Integrator Upgrade Procedure

Task Description More Information

Review upgrade concepts in the Oracle Fusion Middleware Upgrade Planning Guide

The Oracle Fusion Middleware Upgrade Planning Guide provides a high-level overview of how to upgrade your entire Oracle Data Integrator environment to Oracle Fusion Middleware, including compatibility information and instructions for upgrading any databases that support your Oracle Fusion Middleware components.

"Developing an Upgrade Strategy" in Oracle Fusion Middleware Upgrade Planning Guide

Understand the upgrade starting points

Before planning your upgrade, you should be familiar with the supported starting points for an Oracle Data Integrator upgrade.

Section 3.1, "Understanding the Starting Points for Oracle Data Integrator"

Decide upon an Oracle Data Integrator Component Architecture

With the introduction of Oracle WebLogic Server, the component configuration and architecture for Oracle Data Integrator has changed. Before you begin an upgrade, make sure you are familiar with the basic configurations in Oracle Fusion Middleware 11g.

Section 3.2, "Planning the Oracle Data Integrator Component Architecture"

If necessary, upgrade the repository database to a supported database version

The Oracle Data Integrator Repositories are stored into database schemas. Before you can upgrade these schemas, you must make sure the database is a supported version.

Section 3.3, "Upgrading the Database that Contains the ODI Repository"

Verify that the work repositories are attached to the correct work repository schema and host

The Upgrade Assistant upgrades all work repositories attached to master repository. Each work repository must be attached to the correct work repository schema and host before performing the upgrade. If the host is an Oracle database, you must also include an additional grant before you can successfully upgrade the work repositories.

Section 3.4, "Verifying that Work Repositories are Attached to the Correct Schemas"

Copy (clone) existing Master and Work Repositories before running the Upgrade Assistant

Oracle recommends that you perform repository upgrades on cloned repository schemas.

Section 3.5, "Cloning Existing Master and Work Repositories"

Create a database backup of the ODI schema that will be upgraded.

Creating a backup is mandatory if the repository schemas have not been cloned and you are attempting to upgrade a non-cloned schema. Performing a backup of the ODI schemas is particularly important if the upgrade fails and corrupts the content. With a backup, you can delete the corrupted schemas and re-clone the originals to complete the upgrade.

Section 3.6, "Creating a Backup of the ODI Repositories to be Upgraded"

Install and Configure Oracle Data Integrator 11g

The Upgrade Assistant is available as part of the ODI 11g installation.

Section 3.7, "Installing and Configuring Oracle Data Integrator 11g"

Begin the upgrade process with the Upgrade Assistant.

The Upgrade Assistant automates most of the Oracle Data Integrator upgrade tasks.

Section 3.8.1, "Running the Upgrade Assistant for Oracle Data Integrator"

Run Upgrade Assistant to Upgrade Oracle Data Integrator Middle Tier. (This step can be performed before or after upgrading the repositories.)

For ODI stand-alone agent installations: this step copies the user's 10g Agent libraries, drivers and scripting engines into the 11g Standalone Agent installation folder.

Note that this upgrade step does not apply to Java EE components (as they did not exist in ODI 10g) and does not apply to the 10g Designer or 11g Studio.

Section 3.8.2, "Upgrading the Middle Tier Instance"

Run Upgrade Assistant to Upgrade the Oracle Data Integrator Master Repository and Work Repository schema. (This step can be performed before or after upgrading the Middle Tier.)

The Upgrade Assistant upgrades the Oracle Data Integrator 10g repository schemas to Oracle Data Integrator 11g.

Section 3.8.3, "Upgrading the Oracle Data Integrator Repositories"

Perform any required post-upgrade manual steps.

The Upgrade Assistant automates many of the upgrade tasks, but there are cases where you must manually modify the configuration settings after running the Upgrade Assistant.

Chapter 4, "Reconfiguring ODI After an Upgrade"