This chapter provides a high-level summary of the steps required to upgrade Oracle WebCenter Content (formerly known as Oracle Enterprise Content Management Suite) components from Oracle Enterprise Content Management 10g to Oracle WebCenter Content 11g.
This chapter contains the following sections:
Section 1.1, "Special Instructions for Oracle Enterprise Content Management 10g Users"
Section 1.2, "Flow Chart of the Oracle WebCenter Content Upgrade Process"
Section 1.3, "Table Describing the Steps in the Oracle WebCenter Content Upgrade Process"
The Oracle Enterprise Content Management Suite is renamed to Oracle WebCenter Content for 11g. Table 1-1 lists the component names in 10g and their corresponding names in 11g.
Table 1-1 Oracle WebCenter Content Component Names in 10g and 11g
| Oracle Enterprise Content Management Suite 10g | Oracle WebCenter Content 11g |
|---|---|
|
Oracle Imaging and Process Management |
Oracle WebCenter Content: Imaging |
|
Oracle Information Rights Management |
Oracle Information Rights Management |
|
Oracle Universal Content Management |
Oracle WebCenter Content |
|
Oracle Universal Records Management |
Oracle WebCenter Content: Records |
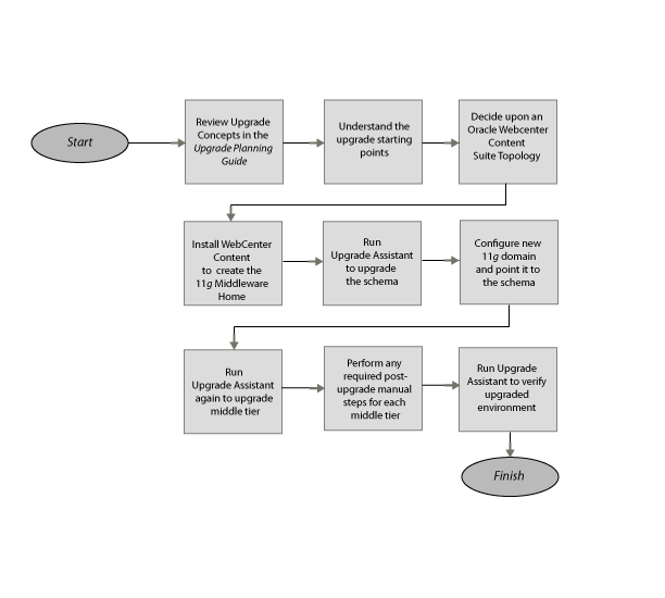
Figure 1-1 provides a flow chart of the Oracle WebCenter Content upgrade process. Review this chart to get familiar with the steps you will be required to take, based on your existing Oracle Fusion Middleware environment.
Note:
This guide documents only Oracle Universal Content Management 10g and Oracle Universal Records Management 10g upgrades using Upgrade Assistant. For the latest information on upgrading Oracle Information Rights Management 10g and Oracle Imaging and Process Management 10g, contact Oracle Support.Oracle WebCenter Content Components
Whether you are upgrading Oracle Universal Content Management 10g or Oracle Universal Records Management 10g, the upgrade process is the same. However, you must upgrade the Oracle Enterprise Content Management Suite 10g component schemas before you upgrade the middle tiers.
Figure 1-1 Flow Chart of the Oracle WebCenter Content Upgrade Process

Table 1-2 describes each of the steps in the upgrade process flow chart, which is shown in Figure 1-1. The table also provides information on where to get more information on each step in the process.
Table 1-2 Oracle WebCenter Content Upgrade Process
| Step | Description | More Information |
|---|---|---|
|
Review Upgrade Concepts in the Oracle Fusion Middleware Upgrade Planning Guide |
The Oracle Fusion Middleware Upgrade Planning Guide provides a high-level overview of how to upgrade your entire Oracle Application Server environment to Oracle Fusion Middleware. It includes compatibility information and instructions for upgrading any databases that support your middleware components. |
|
|
Understand the upgrade starting points |
Before planning your upgrade, you should be familiar with the supported starting points for an Oracle WebCenter Content upgrade. |
Task 1: Understand the Starting Points for Oracle WebCenter Content Upgrade |
|
Decide upon an Oracle WebCenter Content 11g Topology |
Before you begin an upgrade, make sure you are familiar with the basic topologies in Oracle Fusion Middleware 11g. |
|
|
Install Oracle WebCenter Content to create the 11g Middleware Home |
Install WebLogic Server to create the Middleware home, and then install Oracle WebCenter Content11g. |
|
|
Run Upgrade Assistant to upgrade the schema |
Upgrade the database schemas in-place for either Oracle WebCenter Content or Oracle WebCenter Content: Records. |
Task 4: Run the Upgrade Assistant to Upgrade the Oracle WebCenter Content Schema |
|
Configure the New 11g domain and point it to the new schema |
Use the Oracle WebCenter Content configuration Wizard to configure your new Oracle Fusion Middleware middle tiers. |
|
|
Run the Upgrade Assistant Again to Upgrade the middle tiers |
The Oracle Fusion Middleware Upgrade Assistant copies configuration data from your existing Oracle Enterprise Content Management Suite 10g middle tiers to the newly installed Oracle WebCenter Content or Oracle WebCenter Content: Records middle tiers. |
Task 6: Use the Upgrade Assistant to Upgrade the Oracle WebCenter Content Middle Tier |
|
Perform Any Required Post-Upgrade Manual Steps for Each middle tier |
The Upgrade Assistant automates many of the upgrade tasks, but there are cases where you must manually modify the configuration settings after running the Upgrade Assistant. |
Task 7: Perform Any Required Post-Upgrade Configuration Tasks |
|
Run Upgrade Assistant to Verify the Upgraded Environment |
The Upgrade Assistant provides a feature that verify the upgraded environment to make sure specific components and URLs are functional. |