This chapter describes how to plan a successful upgrade of an Oracle Business Intelligence 10g system to an Oracle Business Intelligence 11g system, and includes the following sections:
Section 1.1, "Understanding the Upgrade and Patching Process for Oracle Business Intelligence"
Section 1.3, "Understanding the Upgrade of Repository Metadata"
Section 1.4, "Understanding Oracle BI Presentation Catalog Upgrade"
Section 1.6, "Understanding Oracle Business Intelligence Security Upgrade"
Section 1.8, "Considerations for Oracle BI Applications Customers"
Note:
This document is accurate at the time of publication. Oracle will update this document periodically after the software release. You can access the latest information and additions to this document on the Oracle Technology Network at:
http://www.oracle.com/technetwork/indexes/documentation/index.html
When you are considering a new release of Oracle Business Intelligence, the tools and documentation required will vary, depending on whether you are performing an upgrade or applying a patchset, a bundle patch, or a one-off patch.
For a description of the differences between patching and upgrading, see "Installation, Patching, and Upgrade Terminology" in the Oracle Fusion Middleware Patching Guide.
For Oracle Business Intelligence in particular, Figure 1-1 shows the steps required to move from one release to another, starting with Siebel Analytics 7.8.
Figure 1-1 Upgrade and Patching Processes for Oracle Business Intelligence 11g

For information about each operation listed in Figure 1-1, refer to the following:
For information about upgrading from Siebel Analytics 7.8 to Oracle Business Intelligence 10.1.3.x, refer to the upgrade documentation in the Oracle Business Intelligence Suite Enterprise Edition Version 10.1.3.2 documentation library on the Oracle Technology Network (OTN).
For information about upgrading from Oracle Business Intelligence 10g (10.1.3.x), refer to Oracle Business Intelligence 11g Release 1 (11.1.1), use this upgrade guide.
For information about applying the 11g Release 1 (11.1.1.6.0) patch set to an existing Oracle Business Intelligence 11g Release 1 (11.1.1.3.0) or 11g Release 1 (11.1.1.5.0) installation, see Section 1.7, "Moving from 11.1.1.3 or 11.1.1.5 to 11.1.1.6".
For information about using OPatch to apply a Oracle Business Intelligence patch (for example 11.1.1.6.1, or 11.1.1.6.2), see "Patching Oracle Business Intelligence Systems" in the Oracle Fusion Middleware System Administrator's Guide for Oracle Business Intelligence Enterprise Edition.
Upgrading an Oracle Business Intelligence 10g system to Oracle Business Intelligence 11g requires careful preparation, planning, and testing. Oracle provides tools and technology to automate much of the upgrade process. However, the precise strategy that you want to adopt depends both on the configuration of the existing 10g system, and on the required configuration of the upgraded 11g system.
The key point to note is that the existing 10g system in the production environment is not affected by the upgrade process. You can continue to use the existing 10g system until you are ready to roll-out the 11g system.
To help you develop an effective upgrade strategy, Oracle recommends that you complete the following steps:
"Step 1: Analyze and Optimize the Existing 10g System in Readiness for Upgrade"
"Step 2: Understand What is Upgraded and How it is Upgraded"
"Step 4: Perform a Test Upgrade on a Representative Subset of the Existing 10g System"
The upgrade strategy that you ultimately decide on is likely unique to your specific situation. One important point is the optimization of the system. Optimization includes removal of superfluous, redundant, and unused content. Optimization might also include merging and consolidation of like content and can also mean performance optimization. A poorly optimized 10g deployment might only be exacerbated in 11g and force Upgrade Assistant to work harder than it has to.
As you consider the upgrade strategy that is right for you, the following two examples might prove useful. Bear in mind that these are examples only. There are many other possible strategies, and the strategy that you choose will probably be different, depending on your specific topologies and organizational requirements:
Example 1, "Upgrading an Oracle BI 10g System to 11g - Optimization Performed Before Upgrade"
Example 2, "Upgrading an Oracle BI 10g System to 11g - Optimization Performed After Upgrade"
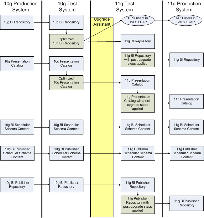
In this example, analysis of the existing system shows that there are many unused requests and invalid users. The most effective upgrade strategy is to optimize the existing 10g system before upgrading. The steps to implement such a strategy are typically as follows:
Copy the production Oracle Business Intelligence 10g system to a 10g test environment.
In the 10g test environment, optimize the Oracle Business Intelligence 10g system for upgrade.
In a new test environment, install Oracle Business Intelligence 11g.
In the new 11g test environment, run the 11g Upgrade Assistant and specify the 10g system in the 10g test environment as the system to import and upgrade.
In the 11g test environment, perform any post-upgrade steps on the new 11g system.
In the 11g test environment, test the new 11g system performs as expected, and perform any additional post-upgrade configuration as required.
Move the system from the 11g test environment to the 11g production environment.
This example upgrade strategy is shown in Figure 1-2, "Example Upgrade Strategy: Upgrading a BI 10g system to 11g - Optimization Performed Before Upgrade".
In this example, analysis of the existing system shows that the system is already well-optimized. The most effective upgrade strategy is to upgrade the existing 10g system first, then perform optimization of the 11g system before moving it to a production environment. The steps to implement such a strategy are typically as follows:
In a new test environment, install Oracle Business Intelligence 11g.
In the new 11g test environment, run the 11g Upgrade Assistant and specify the 10g system in the 10g production environment as the system to import and upgrade.
In the 11g test environment, perform any post-upgrade steps on the new 11g system.
In the 11g test environment, optimize the new 11g system.
In the 11g test environment, test that the new 11g system performs as expected, and perform any additional post-upgrade configuration as required.
Move the system from the 11g test environment to the 11g production environment.
This example upgrade strategy is shown in Figure 1-3, "Upgrading a BI 10g system to 11g - Optimization Performed After Upgrade".
Upgrading an existing Oracle BI 10g system requires time and resources. For this reason, it is highly recommended to analyze the existing 10g system and to optimize the existing system by removing superfluous, redundant, and unused content before upgrading it.
When you analyze the existing 10g system, consider the current hardware and operating system environment on which it runs. Compare the current environment with the system requirements and certification documentation for information about hardware and software requirements, platforms, databases, and other information. In some cases, the requirements have changed for 11g. For example, in some cases, Oracle BI 11g requires a different version of the operating system. For more information, refer to the following:
The system requirements document at:
http://www.oracle.com/technetwork/middleware/ias/downloads/fusion-requirements-100147.html
The certification document at:
http://www.oracle.com/technetwork/middleware/ias/downloads/fusion-certification-100350.html
Note:
Do not change from one platform or architecture to a different platform or architecture as part of the upgrade process.
For example, if the existing 10g system is running on a Windows 32-bit platform, do not install Oracle BI 11g on a Linux 64-bit platform and then run the Linux 64-bit Upgrade Assistant to upgrade the existing 10g system.
To enable you to meet the requirement to be on the same platform and architecture, you might decide to install Oracle BI 11g on the same hardware as the existing 10g system. Note that co-locating the 10g and 11g releases in this way would not be appropriate for production environments. Such co-location depends on the availability of sufficient hardware resources and requires careful port management. For more information, see Oracle Fusion Middleware Installation Guide for Oracle Business Intelligence.
As part of your analysis of the existing 10g system, record all relevant details on the following:
The name and size of the repository
The name and size of the Oracle BI Presentation Catalog
The existing security model details
The data sources
The number of scheduled jobs
Any links to external systems
Optimizing the 10g system prior to upgrade ensures the following:
That the upgrade process completes more quickly and more reliably
That more time can be spent testing the upgraded system
that the newly upgraded 11g system operates efficiently
To optimize the existing 10g system in readiness for upgrade, perform the following tasks:
Run the Consistency Checker to check the validity of the 10g repository and to identify and fix syntax or semantic errors and warnings that might cause queries to fail.
Remove any initialization blocks that are no longer being used.
Identify and remove users and groups that are no longer required, and therefore do not have to be upgraded.
If you have specified custom date formats used by dashboard and analysis prompts, then ensure that your formats comply with the following two Support Tech Note that describe issues with date formats:
https://support.oracle.com/CSP/main/article?cmd=show&type=NOT&id=1108451.1
https://support.oracle.com/CSP/main/article?cmd=show&type=NOT&id=1108594.1
These Notes contain important information on the correct format specification to use in the 10g environment. By following the instructions in these Notes, you help to ensure that prompts that use date formats are upgraded correctly.
Identify and remove objects in the repository and the Oracle BI Presentation Catalog that are no longer required, and therefore do not have to be upgraded.
If you have been using the Oracle BI Server usage tracking functionality, review the usage tracking data to identify unused objects. If you have not been using usage tracking, and you are not planning to upgrade immediately, then consider enabling usage tracking as a way to better understand your data before upgrade. For more information, see "Managing Usage Tracking" in the Oracle Fusion Middleware System Administrator's Guide for Oracle Business Intelligence Enterprise Edition.
Use the Validate feature to clean the catalog, as described in "Validating the Catalog" in Oracle Fusion Middleware System Administrator's Guide for Oracle Business Intelligence Enterprise Edition.
Oracle BI 11g introduces many enhancements to existing features. In some cases, these improvements replace previous functionality or re-implement it in a different way.
Wherever possible, previous 10g functionality is upgraded to the corresponding (and usually improved) 11g functionality. Although the appearance and behavior might be different, the end result is expected to be functionally equivalent.
An efficient upgrade strategy does not try to exactly replicate the appearance and behavior of the original 10g system in the upgraded system. Such replication is time-consuming and in some cases extremely difficult (if not impossible). For example, existing dashboards and prompts will be rendered differently in 11g and would require significant manual intervention to re-create the 10g appearance. Attempting to exactly replicate 10g appearance and behavior also undermines the rationale for upgrading in the first place; namely, to take advantage of enhancements that have been introduced into 11g.
For these reasons, it is very important to understand what is upgraded, and how it is upgraded. For more information, see the following sections:
Section 1.3, "Understanding the Upgrade of Repository Metadata"
Section 1.4, "Understanding Oracle BI Presentation Catalog Upgrade"
Section 1.6, "Understanding Oracle Business Intelligence Security Upgrade"
Note that some elements are not automatically upgraded such as skins, customized JavaScript files, and configuration files.
Having achieved an understanding of what is upgraded and how it is upgraded, you can define a test plan to verify that the 10g system has been upgraded as you expected.
Typically, a test plan identifies the following:
A representative subset of the existing 10g system to use as a test upgrade.
A number of key indicators to use to verify that a test upgrade has completed satisfactorily.
Additional key indicators to use to verify that a full upgrade has completed satisfactorily.
Important:
When identifying the key indicators to use to confirm a satisfactory upgrade, remember that the appearance and behavior of the upgraded system might well be different to the original 10g system. It is therefore important that the verification activity focuses on establishing that the upgraded system is functionally equivalent to the 10g system, rather than identifying cosmetic differences between the two.
For an example of the possible cosmetic differences after upgrading to 11g, see Section 1.4.2, "Oracle BI Presentation Catalog: Other Upgrade Considerations".
The test plan that you define is specific to your particular situation. The following example might prove useful, but remember that it is an example only. The test plan that you decide upon is likely to be different.
In this example, Upgrade Assistant is used to upgrade the existing 10g system incrementally, in discrete stages. After each run of Upgrade Assistant, the upgraded part of the system is verified and any additional manual steps are performed.
Table 1-1 Example Upgrade Test Plan
| Stage | Description | Verification steps | Manual steps |
|---|---|---|---|
|
Stage 1 |
Run Upgrade Assistant to upgrade the 10g Scheduler schema to 11g |
|
|
|
Stage 2 |
Reconfigure data source connections |
|
See Oracle Fusion Middleware Metadata Repository Builder's Guide for Oracle Business Intelligence Enterprise Edition for more information about setting up connections to data sources in 11g. |
|
Stage 3 |
Run Upgrade Assistant to upgrade the 10g Repository |
|
|
|
Stage 4 |
Run Upgrade Assistant to upgrade the 10g Oracle BI Presentation Catalog |
|
|
|
Stage 5 |
Run Upgrade Assistant to upgrade the BI Publisher 10g catalog to 11g |
|
|
|
Stage 6 |
Run Upgrade Assistant to upgrade the BI Publisher 10g Scheduler to 11g |
|
None |
Performing a test upgrade enables you to do the following:
Verify more quickly that an upgrade of the existing 10g system is likely to be successful
Explore in detail the likely differences between the existing 10g system and the upgraded 11g system.
To perform a test upgrade as efficiently as possible, do the following:
Optimize the 10g system. (For more information, see Section 1.2.1, "Step 1: Analyze and Optimize the Existing 10g System in Readiness for Upgrade.")
Initially upgrade only a representative subset of the objects in the existing 10g system. You can obtain this subset by making a copy of the catalog and deleting what you do not want to test.
Tip:
You might want to test the upgrade process on the Sample Sales application or the Paint application that ships with 10g. This upgrade helps you to understand the process on a finite sample.
Follow the instructions in Chapter 5, "Upgrading Oracle Business Intelligence Enterprise Edition" to perform the test upgrade. In summary, the process is as follows:
Install the Oracle Business Intelligence 11g software.
Run Upgrade Assistant on the new 11g system.
Upgrade Assistant imports the metadata from the existing 10g repository file and Oracle BI Presentation Catalog to the new 11g system and upgrades it as necessary to function in the 11g environment
Upgrade the Scheduler Schema.
Complete any post-installation steps.
Note that the 10g system is left unchanged after the upgrade process is complete.
Use the test plan that you previously created to verify that the test upgrade process has completed successfully and that the resulting upgraded system meets your expectations.
As stated previously, the appearance and behavior of the upgraded system might well be different to the original 10g system. It is therefore important that the verification activity focuses on establishing that the upgraded system is functionally equivalent to the 10g system, rather than identifying cosmetic differences between the two.
As well as cosmetic differences, testing might also reveal differences between the original 10g system and the upgraded 11g system that you consider to be significant. In these cases, it is usually helpful to revisit your understanding of what has been upgraded and why. For more information, see "Step 2: Understand What is Upgraded and How it is Upgraded".
In addition to verifying the upgrade process, the test upgrade also provides you with an ideal environment in which to test some of the functionality that has been added or enhanced in 11g. For more information about the new functionality in which you are most likely to be interested, see the following sections:
Section 1.3.3, "BI Repository Metadata: Highlighted New 11g Functionality to Leverage"
Section 1.4.3, "Oracle BI Presentation Catalog: Highlighted New 11g Functionality to Leverage"
Section 1.5.3, "BI Publisher: Highlighted New 11g Functionality to Leverage"
Section 1.6.3, "Oracle BI Security: Highlighted New 11g Functionality to Leverage"
Having performed a test upgrade and becoming satisfied that the upgraded system meets your requirements, you can proceed to performing a full upgrade of the entire Oracle BI 10g system.
Follow the instructions in Chapter 5, "Upgrading Oracle Business Intelligence Enterprise Edition" to perform the full upgrade. In summary, the process is as follows:
Install the Oracle Business Intelligence 11g software.
Run Upgrade Assistant on the new 11g system.
Upgrade Assistant imports the metadata from the existing 10g repository file and Oracle BI Presentation Catalog to the new 11g system and upgrades it as necessary to function in the 11g environment
Upgrade the Scheduler Schema.
Complete any post-installation steps
Note that the 10g system is left unchanged after the upgrade process is complete.
Having performed the full upgrade, use the test plan that you previously created to verify that the upgrade process has completed successfully and that the resulting upgraded system meets your expectations.
As stated previously, the appearance and behavior of the upgraded system might well be different to the original 10g system. It is therefore important that the verification activity focuses on establishing that the upgraded system is functionally equivalent to the 10g system, rather than identifying cosmetic differences between the two.
As well as cosmetic differences, testing might also reveal differences between the original 10g system and the upgraded 11g system that you consider to be significant. In these cases, it is usually helpful to revisit your understanding of what has been upgraded and why. For more information, see "Step 2: Understand What is Upgraded and How it is Upgraded".
Having verified the full upgrade process, you can now implement the additional and enhanced 11g functionality that you have decided to leverage.
The appearance and behavior of an upgraded 11g system might well be different to the original 10g system, although the two should be functionally equivalent.
During upgrade, existing 10g functionality is often re-implemented using equivalent capabilities that were introduced in 11g. However, the upgrade process upgrades only what is already present in the original 10g system. Specifically, the upgrade process does not suggest how you might further improve the 11g system by taking advantage of new functionality that was introduced in 11g.
To discover how you can significantly improve the upgraded system using new functionality in 11g, see the following sections:
Section 1.3.3, "BI Repository Metadata: Highlighted New 11g Functionality to Leverage"
Section 1.4.3, "Oracle BI Presentation Catalog: Highlighted New 11g Functionality to Leverage"
Section 1.5.3, "BI Publisher: Highlighted New 11g Functionality to Leverage"
Section 1.6.3, "Oracle BI Security: Highlighted New 11g Functionality to Leverage"
You must upgrade Oracle BI EE 10g repository files before they can work in Oracle BI EE 11g. You use Upgrade Assistant to upgrade the repository files during the upgrade process.
However, before you run Upgrade Assistant, there are a number of areas in particular to be aware of. For more information, see Section 1.3.1, "Repository Metadata: Major Upgrade Considerations."
In addition to the major upgrade considerations that are outlined in Section 1.3.1, there are a number of other factors to consider when planning to upgrade the repository metadata. For more information, see Section 1.3.2, "Repository Metadata: Other Upgrade Considerations."
In addition to the differences between the original 10g system and the upgraded 11g system, there are also a number of new features introduced in Oracle BI 11g that you might want to consider implementing in the upgraded system. For more information, see Section 1.3.3, "BI Repository Metadata: Highlighted New 11g Functionality to Leverage."
This section describes upgrade considerations related to Oracle BI repository metadata. This section contains the following topics:
In 10g, there were several modeling constructs allowed by the consistency checker that resulted in unexpected query behavior at runtime, or inconsistencies at MUD checkout time. In 11g, the Consistency Check Manager addresses these issues by enforcing additional validation rules to help ensure that the repository is consistent. In addition, some rules that existed in previous releases might now be displayed during consistency checks. The following table summarizes these rules:
| Validation Rule Example | Type | Description |
|---|---|---|
|
[14031] The content filter of a source for logical table: FACT_TABLE_NAME references multiple dimensions. |
Error |
The given logical table has a logical table source with a WHERE clause filter that references multiple dimensions. A WHERE clause with multiple dimensions is invalid. |
|
[38126] 'Logical Table' '"Technology - WFA"."Fact WFA WO "' has name with leading or trailing space(s). |
Error |
Identifies an object with leading or trailing spaces in the object name. Repository objects can no longer have leading or trailing spaces in their names. Leading and trailing spaces in object names can cause query and reporting issues. |
|
[38012] Logical column DIM_Start_Date.YEAR_QUARTER_NBR does not have a physical data type mapping, nor is it a derived column. [38001] Logical column DIM_Start_Date.YEAR_QUARTER_NBR has no physical data source mapping. |
Error |
Logical columns that are not mapped to any logical table source are reported as consistency errors, because the logical table source mappings are invalid and would cause queries to fail. Both of the given validation rules are related to the same issue. |
|
[39028] The features in Database 'MyDB' do not match the defaults. This can cause query problems. |
Warning |
Some database feature defaults were changed in Oracle BI EE 11g. Unless you have specific customizations to your feature set, it is recommended that you reset the database features to the new defaults. |
|
[39003] Missing functional dependency association for column: DIM_Offer_End_Date.CREATE_DT. |
Warning |
This warning indicates that the given column is only mapped to logical table sources that are disabled. The warning brings this issue to the repository developer's attention in case the default behavior is not desired. |
|
[39055] Fact table "HR"."FACT - HC Budget" is not joined to tables in logical dimension "HR"."DIM - HR EmployeeDim". This will cause problems when extracting project(s). |
Warning |
This warning indicates that there is a physical join between the given fact and dimension sources, but there is not a corresponding logical join between the fact table and the dimension table. |
|
[39059] Logical dimension table MY_DIM has a source MY_DIM_DAILY at level Daily that joins to a higher level fact source MY_FACT_SUM.MTHLY_SUM |
Warning |
Even though this fact logical table source has an aggregate grain set in this dimension, no join was found that connects to any logical table source in this dimension (or a potentially invalid join was found). This means that either no join exists at all, or it does exist but is potentially invalid because it connects a higher-level fact source to a lower-level dimensional source. Such joins are potentially invalid because if followed, they might lead to double counting in query answers. For example, consider Select year, yearlySales. Even if a join exists between monthTable and yearlySales table on yearId, it should not be used because such a join would overstate the results by a factor of 12 (the number of months in each year). If you get a 39059 warning after upgrade, verify that the join is as intended and does not result in incorrect double counting. If the join is as intended, then ignore the 39059 warning. |
|
[39054] Fact table "Sales - STAR"."Fact - STAR Statistics" is not joined to logical dimension table "Sales - STAR"."Dim - Plan". This will cause problems when extracting project(s). |
Warning |
This warning indicates that the aggregation content filter "Group by Level" in the logical table source of a fact table references logical dimension tables that are not joined to that fact table. If that fact table is extracted in the extract/MUD process, the dimensions that are not joined will not be extracted. In this case, the aggregation content of the extracted logical table source would not be the same as in the original logical table source. |
|
[39057] There are physical tables mapped in Logical Table Source ""HR"."Dim - Schedule"."SCH_DEFN"" that are not used in any column mappings or expressions. |
Warning |
This warning indicates that the given logical table source has irrelevant tables added that are not used in any mapping. This situation will not cause any errors. |
In addition to the validation rules described in the previous table, bear the following in mind:
The Consistency Check Manager now provides a warning when the same connection pool is being used for both queries and initialization blocks. This configuration is not recommended. Instead, create a dedicated connection pool for initialization blocks. Otherwise, query performance might suffer, or user logins might hang if authorization initialization blocks cannot run. These warnings are displayed similar to the following:
[39062] Initialization Block 'Authorization' uses Connection Pool '"My_DB". "My_CP"' which is used for report queries. This may impact query performance.
Invalid objects are now deleted during consistency checks. This behavior might result in deleted expressions and filters on logical table sources and logical columns. Invalid references can occur when objects were deleted in the Physical layer without properly accounting for the references in the Business Model and Mapping layer objects.
This section describes changes to queries in the Oracle BI Server.
Note the following for integer division:
In 10g, the behavior for division between two integers was inconsistent depending on whether the expression was evaluated internally, or whether the expression was shipped to a data source that followed the ANSI standard for division between integers.
If shipped to Microsoft SQL Server or evaluated internally, such as when queries were returned from the Oracle BI Server results cache, then 7 / 2 = 3
If shipped to Oracle Database, then 7 / 2 = 3.5
In 11g, division between integers always results in an integer even if the division is shipped to Oracle Database (the result is truncated). If decimal division is required, then follow the instructions in Appendix B, "Possible Changes in Oracle BI Enterprise Edition Appearance and Behavior After Upgrade" to cast the values.
Note the following for joins:
In 10g, the Oracle BI Server allowed joins between fact logical table sources (such as Month level) and lower-level dimension logical table sources (such as Day level). Typically, these joins result in double counting.
In 11g, a new consistency check warning (39059) highlights when a fact logical table source joins to a lower-level dimension logical table source, resulting in a potentially invalid join. If you get a 39059 warning after upgrade, verify that the join is as intended and does not result in incorrect double counting. If the join is as intended, then ignore the 39059 warning.
Keep the following considerations in mind when upgrading a repository:
Note the following changes in Oracle BI 11g that are related to use of Fusion Middleware Control:
Many configuration settings that affect repository development, including the default published repository, are now centrally managed in Fusion Middleware Control. You can no longer manually change these configuration settings in NQSConfig.INI. See Oracle Fusion Middleware System Administrator's Guide for Oracle Business Intelligence Enterprise Edition for more information.
You can no longer restart the Oracle BI Server using the Administration Tool in online mode. Instead, you can restart the Oracle BI Server and other system components using Fusion Middleware Control.
You can also use the BI Systems Management API to programmatically start and stop Oracle BI EE.
For more information, see "Starting and Stopping Oracle Business Intelligence" and "Starting and Stopping Oracle Business Intelligence Using the BI Systems Management API" in Oracle Fusion Middleware System Administrator's Guide for Oracle Business Intelligence Enterprise Edition.
Note the following changes in Oracle BI 11g related to security:
Be aware of the following security-related changes:
Repositories now have repository-specific passwords that are used to encrypt the repository contents. The repository password is stored in an external credential store when you publish a repository in Fusion Middleware Control, so that the Oracle BI Server can retrieve the password to load the repository. See "Changing the Repository Password" in Oracle Fusion Middleware Metadata Repository Builder's Guide for Oracle Business Intelligence Enterprise Edition for more information.
Note that a blank repository password is not allowed in 11g.
Groups no longer exist in the repository as objects. Instead, you implement data access security based on the application roles to which a user belongs.
Application roles are managed in an external policy store. Application role objects exist in the repository, but these objects are pointers (references) to the externally managed roles.
Users are managed in an external authentication provider and are no longer managed in the repository. User objects exist in the repository, but these objects are pointers (references) to the externally managed users.
See Oracle Fusion Middleware Security Guide for Oracle Business Intelligence Enterprise Edition for information about these and other security changes. See "Applying Data Access Security to Repository Objects" in Oracle Fusion Middleware Metadata Repository Builder's Guide for Oracle Business Intelligence Enterprise Edition for more information.
The connection parameters in the default ODBC DSN for the Oracle BI Server are now centrally managed by Fusion Middleware Control and cannot be manually changed.
In addition, Oracle BI EE is now deployed in a clustered configuration by default. Because of this, the default ODBC DSN for the Oracle BI Server points to the Cluster Controller by default, rather than to the Oracle BI Server.
See "Integrating Other Clients with Oracle Business Intelligence" in Oracle Fusion Middleware Integrator's Guide for Oracle Business Intelligence Enterprise Edition for more information about ODBC DSNs for the Oracle BI Server.
Oracle BI EE 11g has additional dependencies for a running system, including:
The relational database that was specified upon installation must be running. This database must contain required Oracle BI EE schemas loaded using the Repository Creation Utility (RCU).
If you selected the Simple Installation option for the 11g installation, then the Administration Server in Oracle WebLogic Server must be running before you start Upgrade Assistant. If you selected the Enterprise Installation option, then the Administration Server and any Managed Servers must be running before you start Upgrade Assistant.
Before you can run any of the Oracle BI Server command-line utilities, you must run bi-init.cmd (or bi-init.sh on UNIX) to launch a command prompt or shell window that is initialized to the Oracle instance.
You can find this utility in:
ORACLE_INSTANCE/bifoundation/OracleBIApplication/coreapplication/setup
For more information, see "Running bi-init to Launch a Shell Window Initialized to Your Oracle Instance" in Oracle Fusion Middleware Metadata Repository Builder's Guide for Oracle Business Intelligence Enterprise Edition.
This section describes changes to data source connectivity in 11g.
Setting Up Oracle Database Data Sources If you want to use a net service name in a connection pool for an Oracle Database data source, you must set up a tnsnames.ora file in the following location within the Oracle BI EE environment, so that the Oracle BI Server can locate the entry:
ORACLE_HOME/network/admin
Setting Up Essbase Data Sources The recommended client version for Essbase connectivity in 11g is the 11.1.2.x client bundled with Oracle BI EE in the following directory:
ORACLE_HOME/clients/epm/Essbase/EssbaseRTC
See Oracle Fusion Middleware Metadata Repository Builder's Guide for Oracle Business Intelligence Enterprise Edition for additional configuration steps, such as adding Essbase variables to bi-init.cmd for Administration Tool connectivity.
Setting Up Teradata Data Sources For connectivity to Teradata on Windows, you must manually edit opmn.xml to include required Teradata variables. See Oracle Fusion Middleware Metadata Repository Builder's Guide for Oracle Business Intelligence Enterprise Edition for more information.
Note the following changes in Oracle BI 11g related to the Administration Tool:
You can no longer open the Administration Tool by double-clicking a repository file. The resulting Administration Tool window is not initialized to the Oracle instance, and errors result later in your session. Instead, always use the Start menu to open the Administration Tool, or launch the Administration Tool from the command line using bi-init.cmd. For information, see "Opening the Administration Tool" in Oracle Fusion Middleware Metadata Repository Builder's Guide for Oracle Business Intelligence Enterprise Edition.
Joins in the Physical and Business Model Diagrams are represented by a line with an arrow at the "one" end of the join, rather than the line with crow's feet at the "many" end of the join that was used in previous releases.
For example, the following image shows a join in the diagram as it was represented in previous releases:

This join is represented as follows in 11g Release 1:

When creating joins in the Physical and Business Model Diagrams, you now select the "many" end of the join first, and then select the "one" end of the join. In previous releases, joins in the diagrams were created by selecting the "one" end of the join first.
This new gesture direction (from many to one) matches the direction of the new join arrow, described in the previous bullet.
Presentation catalogs in the Presentation layer are now called subject areas.
Note the following changes in Oracle BI 11g related to repository modeling:
Bridge tables are now identified using repository modeling techniques. They are no longer identified using the Bridge table option in the Logical Table dialog that existed in previous releases. Check the repository to ensure that the bridge tables are modeled appropriately. See "Modeling Bridge Tables" in Oracle Fusion Middleware Metadata Repository Builder's Guide for Oracle Business Intelligence Enterprise Edition for more information.
You might notice that some queries that used to return one result now return a different result. This behavior occurs because the determination of which logical table source to use for a query is now very ordered, whereas in previous releases, the determination was random. Examine and adjust the modeling to correct the behavior.
In 10g, if two logical table sources for the same logical table map to the same physical table, and both logical table sources are used in a query, and both logical table sources have a WHERE clause filter, then the filter from only one of the logical table sources was applied. The other WHERE clause filter was ignored.
In 11g, in this situation, the WHERE clause filters from both logical table sources are applied to the query. Typically, this behavior produces the desired results. If you encounter errors related to this issue, then you can correct them by using physical table aliases to ensure that the same physical table is not mapped to the same logical table at different levels.
If you configured write-back capability in a previous release of Oracle Business Intelligence, you must now explicitly select the Writeable option for each logical column for which you want to enable write back. See "Enabling Write Back on Columns" in Oracle Fusion Middleware Metadata Repository Builder's Guide for Oracle Business Intelligence Enterprise Edition for information.
Static repository variables must have default initializers that are constant values. See "About Repository Variables" in Oracle Fusion Middleware Metadata Repository Builder's Guide for Oracle Business Intelligence Enterprise Edition for information.
The Oracle BI Administration Tool multiuser development (MUD) environment enables users to obtain historical information about repository changes, as follows:
Subset changes prior to merge are stored as modified subset repositories.
Each version in the MUD location is stored as repository_name.version_number.
In Oracle BI 11g, repository files are encrypted with a user-specified repository password. As a result, the Administration Tool can open only repository files that have been fully upgraded and encrypted.
To enable the Administration Tool to open versioned MUD repository files and access MUD history, upgrade all repositories in the MUD directory. Upgrade all repository files in the MUD directory with the following naming patterns, where ddd is the version number:
modified subset of repository_name.ddd
repository_name.ddd
Note:
You upgrade versioned MUD repository files using the obieerpdmigrateutil command-line tool. Do not use Upgrade Assistant to upgrade versioned MUD repository files.
Similarly, do not use the obieerpdmigrateutil tool to upgrade production repository files. You must use Upgrade Assistant to upgrade the production repository.
To upgrade MUD repositories so that you can access MUD history:
Run bi-init.cmd (or bi-init.sh on UNIX) to launch a command prompt or shell window that is initialized to the Oracle instance. You can find this utility in:
ORACLE_INSTANCE/bifoundation/OracleBIApplication/coreapplication/setup
Run obieerpdmigrateutil from the resulting shell window with the desired options, as follows:
obieerpdmigrateutil -I input_repository_path -O output_repository_path -L ldif_output_path -U 10g_administrator_username
where:
input_repository_path is the name and location of the repository that you want to upgrade and encrypt.
output_repository_path is the name and location of the upgraded and encrypted repository. This value can be the same as the input repository path.
ldif_output_path is the path of the LDIF output file that is generated by the utility. It contains the users and groups from the old repository for importing into the LDAP Identity Store.
10g_administrator_username is the Administrator user name for the repository in the previous release.
For example:
obieerpdmigrateutil -I C:\mud_dir\my_repos.001 -O C:\upgr\my_repos.001 -L C:\upgr\ldif\my_ldif.ldif -U Administrator
When prompted, enter the 10g administrator password and a new repository encryption password. Do not forget the repository password, because you cannot open the repository without it. To avoid errors, use the same repository password for all repository files in the MUD environment.
Tip:
If you have a large number of MUD repositories, then you might want to create a script to automate the MUD repository migration tasks.
Note the following changes in Oracle BI 11g related to environment variables:
The environment variable OBIS_Essbase_CustomGroup_Generation, used in previous releases to customize the use of custom group syntax with Essbase, has been replaced by a new database feature called PERF_CUSTOM_GROUP_GENERATION_MODE. This database feature impacts how custom group syntax is generated on Essbase and other multidimensional sources. The set of valid values is the same as for the environment variable (0-2).
The environment variable OBIS_Essbase_NonEmptyTuples_Generation.Database.Catalog.CubeTable, used in previous releases to resolve issues with large query sets, has been replaced by a new database feature called PERF_PREFER_SUPPRESS_EMPTY_TUPLES. This database feature controls whether empty tuples with empty cell values are eliminated. Note that this database feature does not change the null suppression behavior on the final result set.
You can use the following features that relate to Oracle BI repository metadata in Oracle BI EE 11g:
Integrate the Administration Tool with a third-party source control management system — As an alternative to using a MUD environment, you can choose to save your repository in MDS XML format and integrate the Administration Tool with a third-party source control management system.
Identify query candidates with Oracle BI Summary Advisor — If you are running Oracle Business Intelligence on the Oracle Exalytics Machine, you can use the Oracle BI Summary Advisor feature to identify which aggregates will increase query performance. Summary Advisor intelligently recommends an optimal list of aggregate tables based on query patterns that will achieve maximum query performance gain while meeting specific resource constraints.
Ability to limit and offset rows returned — You can use the FETCH and OFFSET clauses to constrain the number of rows returned by the SELECT statement and to offset the returned rows by a given number. Both clauses are optional and can be used together, or independently.
Streamlined MUD merge process — Repository developers using a multiuser development (MUD) environment can now merge and publish changes in a single step, rather than merging local changes and then publishing changes as two separate steps. They can also perform subset refreshes to perform incremental local merges with the master repository.
Automated repository patching process — You can now use an option in the patchrpd command-line utility to enable automated patching without prompting for user input. In addition, new patching-specific rules are applied during patch merges.
Support for aggregate persistence in a cluster — You can now use the aggregate persistence feature in a clustered environment.
Note also the following features relating to Oracle BI repository metadata in Oracle BI EE 11g (11.1.1.5):
Access to Oracle OLAP data sources — Oracle BI EE now supports Oracle OLAP as a data source.
Access to TimesTen data sources — Oracle BI EE now supports Oracle TimesTen In-Memory Database as a data source.
Native connection to SAP/BW data sources — You can now use the SAP BW Native connection option to connect to SAP/BW data sources over BAPI.
Oracle Business Intelligence Metadata Web Service — The Oracle BI Metadata Web Service provides a Web services interface to call the Oracle BI Server stored procedures. You use these procedures to obtain information about the metadata and to modify the metadata.
Note also the following features relating to Oracle BI repository metadata available in Oracle BI EE 11g (11.1.1.3):
Hierarchy objects in the Presentation layer — You can now define presentation hierarchies and presentation levels in the Presentation layer. These objects provide an explicit way to expose the multidimensional model in Oracle BI Answers and enables users to create hierarchy-based queries. Presentation hierarchies expose analytic functionality such as member selection, custom member groups, and asymmetric queries.
Support for unbalanced (ragged) and skip-level hierarchies — Oracle BI EE now supports unbalanced and skip-level hierarchies. An unbalanced (or ragged) hierarchy is a hierarchy where the leaves (members with no children) do not necessarily have the same depth. A skip-level hierarchy is a hierarchy where there are members that do not have a value for a particular ancestor level.
Support for parent-child hierarchies — Oracle BI EE now supports parent-child hierarchies. Parent-child hierarchies (also called value hierarchies) contain members that all have the same type. For example, an organizational chart has a distinct parent-child hierarchy, but all members are employees.
Generating and applying XML patch files — You can now generate an XML patch file that contains only the changes made to a repository. This patch can be then applied to the old (original) version of the repository to create the new version. This is very useful for development-to-production scenarios, and can also be used for Oracle BI Applications customers to upgrade their repository.
You can also use the Oracle BI Server XML utilities to create a generic, XML-based representation of the Oracle BI repository metadata, on any supported Oracle BI Server operating system.
Multicurrency support — You can configure logical columns so that Oracle BI EE users can select the currency in which they prefer to view currency columns in analyses and dashboards.
Access to Essbase data sources — Oracle BI EE now supports Essbase as a data source.
Access to Hyperion Financial Management data sources — Oracle BI EE now supports Hyperion Financial Management as a data source.
Access to ADF Business Component data sources — Oracle BI EE now supports using ADF Business Components as data sources. With this feature, users can integrate operational reporting with any application that is built on top of the ADF Framework.
For more information about other new features available with the 11g repository metadata, refer to "New Features" in Oracle Fusion Middleware Metadata Repository Builder's Guide for Oracle Business Intelligence Enterprise Edition.
You must upgrade files from a 10g Oracle BI Presentation Catalog before they will work in 11g. You use Upgrade Assistant to upgrade the catalog files during the upgrade process.
However, before you run Upgrade Assistant, there are a number of areas in particular to be aware of. For more information see Section 1.4.1, "Oracle BI Presentation Catalog: Major Upgrade Considerations."
In addition to the considerations in Section 1.4.1, there are a number of other factors to consider when planning to upgrade a BI Presentation Catalog. For more information, see Section 1.4.2, "Oracle BI Presentation Catalog: Other Upgrade Considerations."
In addition to differences in appearance and behavior between the original 10g system and the upgraded 11g system, there are also a number of new features introduced in Oracle BI 11g that you might probably want to consider implementing in the upgraded system. For more information, see Section 1.4.3, "Oracle BI Presentation Catalog: Highlighted New 11g Functionality to Leverage."
Oracle BI EE 11g introduces many enhancements to existing features. In some cases, these improvements render previous functionality obsolete. During upgrade, reports and dashboards that contain obsolete functionality are intentionally upgraded and improved to take advantage of the new features.
Instead of trying to perfectly replicate the appearance and behavior of 10g reports and dashboards in 11g (which is likely not desirable, and might not even be possible), you should consider how best to take advantage of the new functionality.
In addition, keep the following considerations in mind:
Many configuration settings that affect the catalog in a clustered environment have changed. For example, the previous CatalogCacheTimeoutSecs element is the MaxAgeMinutes element within the Cache and CatalogAttributes elements. If Presentation Services is clustered, then you must replace all the previous cluster's configuration settings with the new settings.
See Oracle Fusion Middleware System Administrator's Guide for Oracle Business Intelligence Enterprise Edition for information on these settings.
Many catalog objects might not behave as expected until all warnings that were issued as part of the upgrade process have been addressed and the catalog validation report is error-free.
For example, the upgrade process assumes that all input catalogs are correct, and undefined behavior produces incorrect results. These assumptions allow the upgrade process to incorporate all objects and you can decide if something has been upgraded incorrectly, using the initial upgrade log for assistance. These assumptions prevent you from having to fix broken objects in 10g before upgrading them to 11g.
Fixing the catalog might require several cycles to generate a validate report, correct objects, run the upgrade, then repeat the three steps again. A small number of objects might require manual edits.
See Oracle Fusion Middleware System Administrator's Guide for Oracle Business Intelligence Enterprise Edition for information on validation.
Localized text for each user's own catalog content (such as dashboard names and graph titles) might not be displayed, because previous 10g versions use the Text element while more recent 10g versions and 11g versions use the TEXT element in all capital letters. Use the following command to resolve this issue on a Windows system:
runcat.cmd -localize -cleanup
Use runcat.sh on UNIX systems. The command is located in the following directory:
ORACLE_INSTANCE\bifoundation
\OracleBIPresentationServicesComponent
\coreapplication_obipsn
\catalogmanager
To view details of the -localize -cleanup options, enter the following command on Windows systems:
runcat.cmd -localize -cleanup -help
Some physical item names on disk might become corrupted by a third-party ftp program. You can discover this issue if you notice catalog errors about failing to read items, and you can see the issue using a tool such as File Explorer on Windows systems. For example, the correct file name of "/system/privs/sa%2esales" might become "/system/privs/sa%252esales". The ftp program changed the escape character from '%' to '%25'. If you use the ftp program multiple times, then the error repeats, so the file name might become similar to the following: "sa%2525252525252esales".
To repair the corrupted file names, enter the following command before performing the upgrade on Windows system. (Use runcat.sh on UNIX systems.) Some files might still require manual renaming.
runcat.cmd -cmd repair
To view details of the repair option, enter the following command on Windows systems:
runcat.cmd -cmd repair -help
After upgrading a catalog, you might find that some analyses in 11g do not run at all and instead produce SQL errors.
The Oracle BI Server in 11g enforces that table names and column names must contain no leading or trailing white space. You must remove any leading or trailing white spaces in all uses of those object names in the catalog. You can use either Catalog Manager's XML Search and Replace functionality or another text replacement tool such as sed.
For example, an analysis that eventually ran a SQL query against " Product Sales . Unit Price ", where " Product Sales " is the table and " Unit Price " is the column, must have the SQL code changed to instead use "Product Sales.Unit Price".
This replacement is made more difficult by the various escaping rules for handling table and column names in SQL and HTML code. The representation in the XML file for the analysis with the sqlExpression node might be similar to the following:
" " \" Product Sales \" " . " \" Unit Price \" " "
But you must change it to the following:
""Product Sales"."Unit Price""
The \" characters are not actually part of the names, but serve as another level of quoting.
To take full advantage of 11g functionality, it is important to consider the configuration of the Web server. You can improve the performance of the Oracle BI Web client by configuring the Web server to serve up all static files, as well as enabling compression for both static and dynamic resources. By enabling caching and content expiration on the Web server, Web browsers can determine how often to reload the static files from the server. For more information, see "Improving Oracle BI Web Client Performance" in Oracle Fusion Middleware System Administrator's Guide for Oracle Business Intelligence Enterprise Edition.
Keep the following considerations in mind when upgrading an Oracle BI Presentation Catalog. See Appendix B, "Possible Changes in Oracle BI Enterprise Edition Appearance and Behavior After Upgrade" for additional information.
Actions are upgraded as follows:
Custom script actions that were attached to 10g iBots on the Advanced tab of the iBot definition are upgraded to Invoke Server Script actions.
Custom Java program actions are upgraded to Invoke Java Jobs actions and continue to run as before. However, these actions are read-only. For any new custom code that you want to run on the server, use the Invoke Java Method (EJB) action or the Invoke Web Services action.
Actions that linked to Siebel operational applications are upgraded to Navigate to Siebel CRM actions.
Siebel workflow actions are not upgraded. To achieve equivalent functionality for an action that invoked a workflow in a previous release (prior to 11g), it is recommended that you expose the workflow as a Web service, and then create an Invoke a Web Service action.
For information on actions, see "Working with Actions" in Oracle Fusion Middleware User's Guide for Oracle Business Intelligence Enterprise Edition.
If you upgrade an analysis whose SQL statement was edited on the Advanced tab, then you cannot add any hierarchical columns, selections, or groups to that analysis. If you try to include any of these features in such an upgraded analyses, then you see a message that states that the feature is unavailable.
For more information, see "Examining the Logical SQL Statement for Analyses" in Oracle Fusion Middleware User's Guide for Oracle Business Intelligence Enterprise Edition.
In previous releases, when you created a calculated item in a pivot table, that calculated item applied only to that pivot table for that analysis. When you upgrade to 11g, all calculated items are automatically converted to selection steps, which apply to all views for an analysis.
For example, suppose that you created an analysis in a previous release (prior to 11g) whose criteria includes a Products column and three views: one graph and two pivot tables. Suppose that one pivot table called pivotTable1 has a calculated item called calcItem1 on the Products column. The second pivot table called pivotTable2 also includes a calculated item called calcItem2 on the Products column. After the upgrade to 11g, because the calculated items are converted to selection steps, all three views include both of these calculated items.
When an exact match of the view from a previous release is required, with respect to the display of calculated items, then you must implement a manual workaround. For the analysis in 11g, decide if multiple calculated items on the same column can be reduced. For instance, using the previous example, decide whether calcItem1 and calcItem2 can be combined, which removes one step from the list of selection steps.
Secondly, if a calculated item must be removed from a view, then the criteria column that the calculated item is defined on should be added a second time on the Criteria tab. Use the new instance of that column on the view and exclude the original instance. In the previous example, if the graph view uses the Products column and the view should not include calcItem1 or calcItem2, then add Products a second time from the Subject Areas pane to the selected columns in the Criteria tab. Edit the graph view and include the second instance of the Products column on the view and exclude the original Products column.
Any column properties on the original Products column added in this analysis must be reapplied to the new instance of the Products column.
In 10g, you hide a dashboard by setting an internal attribute. In 11g, you hide a dashboard by making the Dashboard folder a hidden folder within its higher-level folder. Note that during upgrade and migration of the catalog, the Hidden attribute was applied to the child folders that contain the hidden dashboards.
Note the following when upgrading iBots:
In previous releases (prior to 11g), you could create iBots (now known as agents) that were set to start immediately. If you upgrade iBots with this setting, then they do not have their schedule settings imported to the current release. All other agents have their schedule settings imported.
When you upgrade iBots that were set to start immediately, their Frequency setting on the Schedule tab of the Agent editor is Never. The actual start time from the "Start Immediately" schedule is guaranteed to be in the past, so is no longer valid.
In previous releases (prior to 11g), you could create iBots that delivered the content to you as the owner of the iBot if you had selected the Me option. If you upgrade an iBot in which the Me option is selected, then the owner of the agent in 11g is one of the following:
A subscriber, if the agent is published.
A recipient, if the agent is not published.
In previous releases (prior to 11g), you could create iBots that were conditionally triggered based on the results of requests (now known as analyses).
In this release, to create agents that are conditionally triggered, you use conditions. You can use an inline condition, that is, one that you define at the point of use and do not save to the Oracle BI Presentation Catalog, or you can use a named condition, that is, one that you have saved by name in the catalog. For more information, see "Working with Conditions" in Oracle Fusion Middleware User's Guide for Oracle Business Intelligence Enterprise Edition.
An iBot conditionally triggered in a previous release (prior to 11g) is upgraded to use an inline condition with the default name of AgentCondition1. This inline condition evaluates whether the number of rows returned by the selected request is greater than 0. (Note that you can still edit these conditions from within the agent, see the location of the analysis that it is based on, and save it elsewhere in the catalog.)
In previous releases (prior to 11g), you could specify that when a particular iBot completed, a custom Java program action was to execute. In this release, custom Java program actions are upgraded to Invoke Java Jobs actions and continue to run as before. However, these actions are read-only. For any new custom code that you want to run on the server, use the Invoke Java Method (EJB) action or the Invoke Web Services action.
Note the following when upgrading pivot tables:
In 10g, by default, all rows of pivot tables are displayed. In 11g, you can page through the data as you can with table views, so by default, the first 25 rows are visible. When you click Graph Pivoted Results in the Pivot Table editor, you see a graph that displays only what is currently displayed on-screen in the pivot table. A graph is displayed per section in the pivot table. Users can then page through that graph using tape deck controls.
You can change the number of default rows displayed in pivot tables using the DefaultRowsDisplayed setting in the instanceconfig.xml file. See Chapter 18 of Oracle Fusion Middleware System Administrator's Guide for Oracle Business Intelligence Enterprise Edition for information.
A pivot page prompt does not combine columns into one drop-down list. Instead, every column has its own drop-down list.
For pivot tables, there is an additional row in the column headers for the row heading labels. If there are no columns in either row or column, then there is also an extra column area or row area.
In 10g, rows without any measure data are displayed. In 11g, these blank rows are suppressed. As a result, you might notice missing rows in pivot tables.
Note the following when upgrading interactions in views:
In previous releases (prior to 11g), you could set up interactions at the view level for charts and gauges, which allowed you to override the interactions that had been set up at the criteria level. In this release, you create left-click interactions at the criteria level. If you upgrade from a previous release (prior to 11g), then all left-click interactions are moved to the measures at the criteria level and take effect for all views.
After upgrade, additional criteria columns might be added if there are chart interactions defined in 10g charts. You might see a column that is repeated multiple times. Chart interactions are migrated to the Interaction tab of the Column Properties dialog for columns within the Criteria tab. To avoid affecting other views, the upgrade process adds new columns to the criteria for each chart that includes chart-level interactions.
For example, suppose that you had created an analysis in a previous release (prior to 11g) whose criteria was defined as Region, District, Dollars, and Units. In addition, you had created an interaction for a chart view. To upgrade the interaction for this release, additional Dollars and Units columns are added at the criteria level, and the interaction is moved to these added Dollars and Units columns at the criteria level.
In 11g, you might notice a popup menu for analyses that supports multiple links for navigation. You can turn off the menu in the Interaction tab of the Column Properties dialog if you have only a single link.
In 11g, conditional formatting that is added to a column in the "Analysis Editor: Criteria tab" applies to both table and pivot table views. In 10g, conditional formats based on another column apply only to table views.
For example, suppose that you create an analysis that uses both a Product and a Sales column. If a conditional format is setup on Product to format Product where Sales is greater than some value, then when the condition is met, the format would apply to table views that include the Product column as well as pivot views that include Product.
Conditional formats on attribute columns might need the column's Value Suppression option in the "Edit Column Properties dialog: Column Format tab" set to 'repeat' to match 10g conditional formats displayed on table views. This applies only when the column is used in a table view and the conditional format is setup to be based on a measure. By changing the Value Suppression option for a column in Criteria, it might impact the layout of other table or pivot views in the analysis that use this column.
For more information about conditional formatting, see "Applying Conditional Formatting to Tables and Pivot Tables" in Oracle Fusion Middleware User's Guide for Oracle Business Intelligence Enterprise Edition.
In previous releases (prior to 11g), measure columns could easily be treated as attribute columns, which allowed you to move them freely among the edges of views.
11g introduces functionality that specifies to not show all the detail when a measure column is moved to an edge but rather to aggregate the measure column to the grain of the edge.
During upgrade, all measure columns have the Treat as an Attribute Column box selected in the Edit Column Formula dialog: Column Formula tab. This allows for upgraded reports with measures moved to an edge of a pivot table or to the "group by" of a graph to work the same way as in 10g. New 11g analyses have the Treat as an Attribute Column option for measures set to false by default.
In previous releases (prior to 11g), you had the ability to create report-based totals in table and pivot table views. Because report-based totals are handled slightly differently in this release, you might notice a difference in totals as follows:
If the previous table included all report-based totals, then all measure columns and attribute columns in the upgraded table use the Default option with the Report-Based Total option.
If the previous table view included a mix of report-based totals and non-report-based totals, then all measure columns and attribute columns in the upgraded table use the Default option with the Report-Based Total option.
You can work around the upgraded totals manually. If you want to use the same measure value as in the previous release (prior to 11g), then duplicate the measure column in the table and use the Aggregation Rule menu to specify a non-report-based total.
If the previous table view included all non-report-based totals, then all measure columns and attribute columns in the upgraded table continue to use non-report-based totals.
Note the following when upgrading sorts:
In previous releases (prior to 11g), sorts added to columns on the Criteria tab are applied to all views. If you upgrade from a previous release (prior to 11g), then you might notice a different sort being applied in table, pivot table, or graph views. The upgraded report retains the sorts that are specified on criteria columns. However, in 11g, a sort that is specified on a criteria column is applied to a view only if that view includes the column.
If you want to continue sorting on a column that is not in a view, then you can reproduce the 10g behavior by including the column as a hidden column.
To include a column as a hidden column:
On the Results tab, click the Edit View button for the view.
In the Layout pane, click the More Options button for the column and select Hidden.
Also, graphs in 11g do not provide user-interface elements to emulate sorts. If you want to continue to sort a graph based on a measure column that is not in the graph view, use the following workaround:
Add the additional measure as the outer group in the Group By drop target area of the graph.
Note that the Treat as an attribute column option must be selected in the Column Formula tab of the Edit Column Formula dialog. (The option is selected by default on upgrade.)
Hide the additional measure in the analysis using the Hide option in the Column Format tab of the Column Properties dialog.
If a sort was specified on a measure column on the Criteria tab in the previous release (prior to 11g), then when the analysis is upgraded, that sort is not applied to a pivot table or graph that uses the same measure column.
Pivot tables always sort each edge from outer to inner layer by default. This differs from previous releases (prior to 11g) that used a tabular sort, determined by the sorts specified on the criteria columns, as the default sort for pivot tables.
Note the following when upgrading prompts:
When you upgrade prompts, you might find that they do not exactly match the appearance and behavior of the original 10g system. It requires significant manual intervention to re-create the 10g appearance and if you make manual updates, you might lose the ability to take advantage of enhancements that have been introduced into 11g. The upgraded prompts will function in the same way but they might be displayed slightly differently. For example, if you have a dashboard page that includes two stacked rows that contain multiple prompts, you might find that the upgraded prompts have a different alignment, because the width of each prompt has increased to 120 pixels.
In previous releases (prior to 11g), you could not specify the width of a prompt field or whether to wrap the prompt labels on the prompt page. If you upgrade prompts from a previous release, then note the following:
On the New Prompt dialog, the Choice List Width field is set to the default pixel width value that is specified for the DefaultPromptWidth element in the instanceconfig.xml file (by default, 120 pixels).
On the Edit Page Settings dialog:
The Wrap label to fit option is not selected.
The Set width of all prompts to field is set to the default pixel width value that is specified for the DefaultPromptWidth element in the instanceconfig.xml file (by default, 120 pixels).
In 10g, you could use dashboard prompts against dummy columns to set variables. The data type of the dummy column was often different from the data type of the SQL statement value that populated it. This method worked because all 10g variables were strings.
After an upgrade to 11g, the dummy column used for the prompt must have the same data type as the SQL return value. If they are not the same, then run-time data type validation errors occur.
No errors occur during the upgrade process because the SQL statement is not run at that time to determine its data type. The potential issue becomes visible in 11g only at runtime when the prompt is executed. At run time, ensure that you validate matching data types for any dummy column prompts that were used to set variables prior to executing them.
Oracle recommends that in 11g, you use the new variable prompt type to create and set variables. This usage eliminates the need for a dummy column and any resulting data type inconsistencies.
Custom files (for example, images and help files) that were stored locally in previous releases (prior to 11g) and referenced using the fmap function must be manually copied to the following directory in 11g:
ORACLE_INSTANCE/bifoundation/OracleBIPresentationServicesComponent /coreapplication_obipsn/analyticsRes
As a result of the significant changes in architecture and user interface elements in Oracle BI 11g, migration from previous skins and styles to the 11g instance requires new effort. Custom styles and skins are not upgraded. If you used custom styles and skins in 10g, then you should manually re-create them for 11g.
Note that certain types of customizations that were possible in 10g using XML template customization are no longer possible in 11g.
Table 1-2 provides information on the differences when charts are upgraded to graphs in 11g.
Table 1-2 Differences When Charts Are Upgraded to Graphs in 11g
| Change | Description |
|---|---|
|
Axis label ranges changed |
The ranges for the numeric axis labels in graphs have changed from 10g to 11g due to a different automatic axis range calculation engine. |
|
Data different in bar graph- services dashboard |
For 11g, the data format has been enhanced to show the differences between double and integer data types. You can resolve this issue manually by overriding the default data format for columns that were integer data types in 10g and now double data types in 11g. |
|
Different axis value in 11g |
In 10g, graphs do not always honor criteria-level formats or other global data formats for columns. Data labels and numeric axis labels do not consistently follow this formatting. This issue has been addressed in 11g. |
|
Drill-down on a graph might show different results |
During upgrade, any existing 10g interactions are placed on the measures and are no longer available in an axis or a legend. To invoke the action, you must click the measures in the graph rather than the axis labels or legend. You can add action links directly to a column placed on an axis or legend by adding an action link to the column within the criteria, after which the added action links are displayed on an axis label or legend. |
|
Graphing engine is not responding |
In 11g, the default value of the graph data that is sent by the JavaHost to Presentation Services is 4 MB. If you have a graph with a large size, then you might see a message that the graphing engine is not responding. To work around this issue, increase the graph data size in the instanceconfig.xml file. The following example shows how to increase the graph data size to 6 MB. See Oracle Fusion Middleware System Administrator's Guide for Oracle Business Intelligence Enterprise Edition for information on editing the configuration file. <Views> <Charts> <JavaHostReadLimitInKB>6144</JavaHostReadLimitInKB> </Charts> </Views> |
|
Graphs might have missing labels |
Some axis labels (on both numeric and category axes) might be skipped as a result of the automatic label layout algorithm in use for 11g. |
|
Graph labels for Y-Axis cannot be rotated |
You cannot rotate graph labels for the y-axis other than 0-90 or -90. You cannot perform 45-degree rotations. |
|
Behavior of grid lines in area graphs |
In 11g, grid lines are drawn on top of the area markers in an area graph; that is, the grid lines are visible on top of the plotted area. In 10g, the grid lines are not drawn over the area markers. |
|
Line graphs are stacked |
Stacked line-bar graphs in which 2 or more measures are shown as lines on the same axis and are not stacked in 10g are stacked in 11g. |
|
Some measures rendered as lines are now bars |
In 10g, some measures are randomly selected to be displayed as lines instead of bars for line-bar graphs. In 11g, the plotting of the measures depends upon the graph definition in the analysis and is respected. If the measures are defined to be displayed as bars, then they are displayed as bars. |
|
Missing unknown column in a graph |
10g adds an unknown column to a graph whenever the graph definition was not completed by the columns currently in the layout. This is fixed in 11g so you might see a missing column in the graph. No additional columns are included in the layout, and you see a message box instead. During the upgrade from 10g to 11g, all such unknown columns are removed from the analysis because they are considered to be invalid; that is, not present in the query for the analysis or in the XML file for the criteria. |
|
Multiple pie graphs in 11g for single pie graph in 10g |
Oracle BI EE 10g does not support multiple pie graphs; however, 11g supports pie graphs for all columns. This enhancement might result in multiple pie graphs after upgrade. |
|
Navigations in graphs have changed |
11g graph navigations have changed. If you have navigations on the axis labels or legends in 10g, then they are now moved to the criteria level and are therefore not available. |
|
Negative pie graph values not rendered |
In 10g, pie graphs display absolute values, including negative values. Negative values are interpreted as positive values and those slices are displayed. In 11g, slices are not displayed for negative values. When all the values are negative, the graph is not displayed. In 11g, the legend is displayed for negative values. |
|
Pie graph has legend with a "mini" pie graph |
When you select to use a graph in a legend that reduces the size of the graph to be too small, 10g does not show the entire graph. However, in 11g, the engine attempts to display graphs in the smallest of spaces. The layout algorithm tries to allocate the maximum area possible to the graph. For legends with too many items, scroll bars are included to avoid compromising the area allocated to the graph. |
|
Right-side scale might be missing from graphs |
In 11g, the graphing engine maps the Y2 axis in a line-bar graph to a line. Therefore, even though axes are not synced, the Y2 axis cannot be shown because there is no data for a line. |
|
Possible mismatch between legends and graphs in 11g |
When a stacked bar graph is upgraded from 10g to 11g, the order or position of the series might change. However, the legend view is upgraded without any change. This might cause a mismatch between the legend that is displayed in the legend view and the color that is displayed in the graph. To resolve this, either change the color in the graph or update the legend to match the color in the graph. In addition, the stacking order in the bar graph changes when you include a column in Vary Color By. For other cases, the order and coloring is maintained. The legend is incorrect or mismatched when you specify conditional formatting on the column in Vary Color By. |
|
Behavior of pareto graph is different |
In this release for a pareto graph, the vertical axis 2 ranges from 0% to 100%. Therefore, you cannot change the abbreviation that is used for scale and data labels, (for example, you cannot change it to Million(m)). You also cannot override the default numeric format in which data labels are currently displayed. |
|
Behavior of scatter graph is different |
In this release for a scatter graph, unlike in previous releases (prior to 11g), the scatter graph does not require at least one attribute column on the Group By axis. |
|
Order of stacking in a stacked vertical bar and horizontal bar graphs is different |
In this release for a stacked vertical bar graph and a stacked horizontal bar graph, the order of stacking is the reverse of the order in previous releases (prior to 11g). |
|
Behavior of the logarithmic scale is different |
In this release, the logarithmic scale behaves in the following ways:
In previous releases (prior to 11g), the logarithmic scale behaved in the following ways:
|
During the upgrade, the previously hidden folder named -ibots is renamed Agents, is no longer hidden, and is stored in the My Folders and Shared Folders folders.
In previous releases (prior to 11g), you input the minimum and maximum value for a range from the user interface, from which the gauge is rendered. Ranges that were not continuous were allowed (for example, range1: 0-200, range2: 400-500, and range3: 200-400).
In Oracle BI EE 11g, the ranges for gauges are continuous (for example, range1: 1-200, range2: 200-400, and range3: 400-500). From the Gauge Ranges dialog, you can specify only the thresholds from which the ranges are calculated. If the input thresholds result in an irregular gauge range, then the gauge is not rendered and an error message is displayed.
Oracle BI EE 11g is based on thresholds, as show in Figure 1-4. During upgrade, the Low/Minimum values specified for each range are considered, and attempts are made to upgrade the ranges and make them as continuous as possible. If the ranges cannot be upgraded properly, then you must modify the ranges after the upgrade finishes.
The following scenarios illustrate the rendering of upgraded gauges:
If the ranges are not specified in an ascending order, but are otherwise continuous, (they are not overlapped or nested).
In Oracle BI EE 10g, see Table 1-3.
Table 1-3 Gauge Ranges Not Specified in an Ascending Order 10g
|
Range1 |
Minimum = 0 |
Maximum = 200 (red) |
|---|---|---|
|
Range2 |
Minimum = 400 |
Maximum = 500 (green) |
|
Range3 |
Minimum = 200 |
Maximum = 400 (yellow) |
The Upgraded 11g graphs, see Table 1-4.
Table 1-4 Gauge Ranges Not Specified in an Ascending Order 11g
|
Range1 |
Minimum = 0 |
Maximum = 200 (red) |
|---|---|---|
|
Range2 |
Minimum = 200 |
Maximum = 400 (yellow) |
|
Range3 |
Minimum = 400 |
Maximum = 500 (green) |
Ranges are ordered based on their minimum values, as long as they are logical and correct.
The upgraded 11g gauge rendered is identical to the 10g gauge.
If the minimum or maximum value is not specified for a range, then the gauge is populated in accordance with the 10g gauge in the following manner. If the final ranges obtained are continuous and valid, then the gauge is rendered for the upgraded gauge.
If the minimum value is missing for the first range specified, then the minimum scale limit is used, as described in Table 1-5.
If the minimum value is missing for the other ranges (not in first range), then the maximum value specified for the preceding range is used, as described in Table 1-6.
If the maximum value is missing for the Last range specified, then the range extent of the preceding range plus the minimum value specified is used, as described in Table 1-7.
If the maximum value is missing for other ranges (not in the last range), then the minimum value specified for the following range is used, as described in Table 1-8.
If the ranges are disjointed, then see Table 1-9.
Table 1-9 Gauge Ranges Disjointed in 10g
|
Range1 |
Minimum = 0 |
Maximum = 100 (red) |
|---|---|---|
|
Range2 |
Minimum = 200 |
Maximum = 300 (yellow) |
|
Range3 |
Minimum= 400 |
Maximum = 500 (green) |
The upgraded gauge is rendered based on the Minimum/Low values that are specified.
For the upgraded gauge, the range is described in Table 1-10.
If the specified ranges overlap, then see Table 1-11.
Table 1-11 Gauge Ranges Specified Overlap 10g
|
Range1 |
Minimum = 0 |
Maximum = 200 |
|---|---|---|
|
Range2 |
Minimum = 100 |
Maximum = 500 |
The upgraded range might not be identical to the 10g gauge, as described in Table 1-12.
If the ranges specified are nested, then see Table 1-13.
Table 1-13 Gauge Ranges Nested 10g
|
Range1 |
Minimum = 0 |
Maximum = 500 |
|---|---|---|
|
Range2 |
Minimum = 100 |
Maximum = 200 |
The upgraded range might not be identical to the 10g gauge, as described in Table 1-14.
If the minimum value specified is higher than the maximum value, then see Table 1-15.
Table 1-15 Gauge Range Minimum Higher than Maximum 10g
|
Range1 |
Minimum = 500 |
Maximum = 200 |
|---|---|---|
|
Range2 |
Minimum = 100 |
Maximum = 200 |
The upgraded range might not be identical to the 10g gauge, as described in Table 1-16.
Various changes have been implemented to configuration settings that affect the display of data in views. For example, the MaxVisibleRows element governs the maximum value for all other row settings. For information on these changes, see "Configuring for Displaying and Processing Data in Views" in Oracle Fusion Middleware System Administrator's Guide for Oracle Business Intelligence Enterprise Edition.
You can use the following features that relate to the catalog in Oracle BI EE 11g:
Hierarchical columns — Release 11g introduces hierarchical columns. This type of column holds data values that are organized using both named levels and parent-child relationships. This column is displayed using a tree-like structure. Individual members are shown in an outline manner. Hierarchies allow you to drill deeper into the data in analyses, to view more detailed information.
Selection steps — You can create "selection steps" to work with columns in analyses. These steps are transversal to every view in an analysis and allow intuitive and powerful groupings, calculations, and selections within members of columns in the analysis. Calculations that involve values of a column can easily be extended in analyses and can be saved as single elements in the catalog. These saved calculations or selections can then immediately be re-used across analyses in the catalog.
Catalog objects — The following items can now be saved as catalog objects: selection steps, conditions, and actions. By saving them as catalog objects, you allow them to be used across multiple analyses.
Multiple subject areas — You can create analyses that contain columns from more than one subject area.
Calculation functions — You can use new functions within analysis. For example, use the "Aggregate at" function to aggregate any metric at a given level in the analysis, according to the metric aggregation rule set in the repository. You can also use dynamic time series functions to retrieve time series data without specifying any time level.
Zooming and sliders — Graphs have been enhanced to include interactive zooming. You can use a "section slider" to display members of one or more attribute or hierarchical columns as values on a rectangular bar and to provide mechanisms to select a value. You use a section slider to limit the data that is shown in a graph or gauge.
For more information about other new features available with the 11g version of the Oracle BI Presentation Catalog, refer to "New Features" in the Oracle Fusion Middleware User's Guide for Oracle Business Intelligence Enterprise Edition.
To upgrade BI Publisher, you run Upgrade Assistant in two steps: Once to upgrade the BI Publisher repository and once to upgrade the BI Publisher scheduler schema. This section provides an overview of these two processes:
BI Publisher Repository Upgrade (Reports and Configuration Files)
When you upgrade the BI Publisher repository, 10g reports are upgraded and placed in the 11g repository. In 11g, the most significant change in the report definition is the separation of the data model as a separate object in the catalog. The upgrade from 10g to 11g splits the 10g report object into a report definition file (.xdo) and a data model file (.xdm). The resulting objects are shown in Figure 1-5.
The administration files that contain all users and roles, data source definitions, delivery server configurations, system property settings, and so on, are copied to the new location in the 11g installation, retaining all configuration settings when you upgrade the repository. Figure 1-6 illustrates the Administration files upgrade.
Upgrade Assistant copies over the 10g schedule jobs and job history into the new 11g scheduler schema you created with the Repository Creation Utility. Figure 1-7 illustrates the scheduler schema upgrade.
Before you run Upgrade Assistant, there are a number of areas in particular to be aware of. For more information see Section 1.5.1, "BI Publisher: Major Upgrade Considerations."
In addition to the above, there are other factors to consider when planning to upgrade BI Publisher. For more information, see Section 1.5.2, "BI Publisher: Other Upgrade Considerations."
As well as differences in appearance and behavior between the original 10g system and the upgraded 11g system, there are also a number of new features introduced in BI Publisher 11g that you will want to consider implementing in the upgraded system. For more information, see Section 1.5.3, "BI Publisher: Highlighted New 11g Functionality to Leverage."
The major upgrade considerations are described in the following sections:
A fundamental difference between Oracle Business Intelligence 10g and 11g is the deployment to Oracle WebLogic Server, and the integration of Oracle Business Intelligence with Oracle Fusion Middleware. For more information, see Section 4.1, "Oracle Business Intelligence 11g and Oracle WebLogic Server."
If you are upgrading a standalone installation of BI Publisher, then the security model does not change after the upgrade and you can maintain the security model from 10g. However, in 11g, it is recommended that you implement Oracle Fusion Middleware Security. With this security model, you manage users and roles from the Oracle WebLogic Administration Console. For more information about implementing this security model, see "Configuring Oracle Fusion Middleware Security Model" in Oracle Fusion Middleware Administrator's Guide for Oracle Business Intelligence Publisher.
If BI Publisher is integrated with Oracle BI EE, then users and groups are migrated from the 10g repository file to the default 11g identity store (Oracle WebLogic Server embedded LDAP server). If the 10g security model was BI Server, then Upgrade Assistant maintains BI Server as the 11g security model; however, you must update the security model in the BI Publisher Administration interface to Oracle Fusion Middleware Security if you are also moving Oracle BI EE to the Oracle Fusion Middleware Security model. See Section 1.6, "Understanding Oracle Business Intelligence Security Upgrade."
Note:
If you choose to continue to use BI Server security, then the shared user-interface functionality introduced in 11g does not work with the 10g initialization block based security models.
For integrated versions of BI Publisher and Oracle BI EE, in 11g the catalog is fully shared with Presentation Services. This necessitates the one-time required upgrade step of uploading the BI Publisher catalog to the Presentation Services catalog. Although you can still access the BI Publisher application independently, the shared interface provides complete integration of the Business Intelligence functionalities. For more information on this post-upgrade step, see Section 8.2, "Post-Upgrade Tasks and Considerations for BI Publisher."
In 11g the following objects can reside independently in the catalog:
Reports
Data Models
Sub Templates
Style Templates (new component in 11g)
In 10g the data model was embedded in the report. In 11g the data model is a separate object that can be reused by multiple reports. Figure 1-8 shows the relationship between the report and data model objects in 11g.
Figure 1-8 BI Publisher 11g Report and Data Model

Note the following:
A single data model can be used by multiple reports
The parameters from the data model can be customized at the report level
Multiple bursting definitions can be created for a data model and then selected at the report level
In 10g, a sub template resided in a location outside the BI Publisher repository. In 11g, sub templates are maintained as objects within the catalog. For more information, see Section 1.5.3.8, "Sub Template Management in Catalog."
A style template is a specialized template introduced in 11g to simplify the maintenance of styles across multiple reports, similar to a stylesheet. For more information, see Section 1.5.3.7, "Consistent Look and Feel Using Style Templates."
In 10g granting access to catalog objects was performed in the Administration Roles and Permissions page. To grant a user role access to run a report, the Administrator simply mapped the folder in which the report resided to the role in the Roles and Permissions page. Any user with that role would then have permission to view any report within the folder.
In 11g, the granting of permissions is performed within the catalog using the Permissions task. A new set of permissions are available to more granularly define what users can do. The permissions are:
Read
Write
Delete
Run Report Online
Schedule Report
View Report Output
It is important to note that for a report consumer to successfully run a report, his role must have the read permission granted for every object that is referenced by the report. For example, in 10g, to run the Employee Salary Report, a user required only access to the folder in which the report resided. In 11g, now that the data model is a separate object, a user also requires read permissions on the data model object. If the report references additional objects, such as a Style Template or Sub Template, then read permissions must also be granted for these objects.
Also note that in 11g, all roles that must access the data source, even just for viewing reports, must be granted access to that data source. This requires assigning roles to data sources in the BI Publisher Administration page. For more information, see "Granting Data Access" in the Oracle Fusion Middleware Administrator's Guide for Oracle Business Intelligence Publisher.
Other upgrade considerations are described in the following sections:
Section 1.5.2.1, "Support for BI Publisher File-Based Catalog or Oracle BI Presentation Catalog"
Section 1.5.2.2, "Discoverer Workbooks Not Supported as a Data Set Type"
Section 1.5.2.3, "Compatibility Between 10g and 11g Reports"
Section 1.5.2.4, "Upgraded Data Models Might Not Be Editable"
Section 1.5.2.5, "Upgraded Data Templates Might Cause Validation Errors in 11g"
Section 1.5.2.7, "Differences Between 10g and 11g Sub Template Implementation"
Release 11g supports the following catalog types:
Oracle BI Publisher - File System, for standalone implementations
Oracle BI Presentation Catalog, for integrated implementations
The 10g option, XML DB repository type, is not an option in 11g.
If the 10g implementation includes reports that use Discoverer workbooks as data sources, these reports cannot run in 11g. A workaround to continue to use the Discoverer data in reports is to create a new data model in BI Publisher by manually copying the SQL query from the Discoverer workbook to have BI Publisher directly issue the SQL statements to retrieve the data.
The following list summarizes report compatibility:
You cannot download reports from 10g and then simply upload and run them in the new 11g environment. All 10g reports must be upgraded by Upgrade Assistant first.
You cannot download reports from 11g and then simply upload and run them in the 10g environment. There is no backward compatibility.
You can use a template that was created in 10g with a report that is created in 11g.
You can use the BI Publisher Template Builder for Word 11g to design reports for 10g, if you run the Template Builder in Backward Compatible mode. Backward Compatible mode can be set from the Options dialog of the Template Builder.
When the 10g report data model is using a SQL Query or BI Answers as the data source type, after the upgrade, the data sets do not display any column information in the Data Model Editor. This occurs because these data set types in 10g do not capture the necessary information to populate the columns for the new 11gdata model. These data models continue to work after the upgrade without any modification, however, it might be difficult to edit this data model in the future (for example, you cannot add a calculated column or create a link with other data sets).
If you decide to keep the data sets as upgraded, then you can still choose to edit them in the future if needed by copying the same SQL query from the original data set, and deleting the original data set. It is important to note that when you do create a new data set, you must ensure that the generated XML structure and the element names match the templates using the report data model. Instead of updating the RTF templates, which can be cumbersome, you can use the data model editor's Structure Pane to update the XML element names.
The data model editor introduces restrictions on data models that were not present in 10g. Therefore, a data template-based data model that was valid in 10g might invoke a warning message when you try to save it. There are two new restrictions to be aware of:
Case sensitivity
The 10g data template allowed you to reference elements within the data template without regard to the case being used. Therefore, a reference to either "G_EMP.salary" or 'G_EMP.SALARY' works. In 11g, the case must match the referenced item.
Orphan elements
In 10g, it was possible for a data template to declare an element name that referenced a column that did not exist in the SQL query. In 10g this situation returned a null value for the element. In 11g this construction causes an invalid warning. To correct this issue, delete the column using the data model editor.
If you have applications that use Web service APIs for integration with BI Publisher, then you must update the application code to continue to implement BI Publisher functionality in custom applications. The 11g Web services are described in Oracle Fusion Middleware Developer's Guide for Oracle Business Intelligence Publisher.
If you have reports in 10g that use sub templates, then after upgrade those sub templates continue to work in 11g if the import protocols used were HTTP or FTP. If you used File protocol, then you must copy the sub templates manually to the 11g server and provide the same relative path as in 10g.In 11g BI Publisher, sub templates have been introduced as catalog objects. Oracle recommends migrating the 10g sub templates to the catalog to leverage the enhanced security and manageability. This migration also requires updating the import syntax in the calling templates. For more information, see Section 1.5.3.8, "Sub Template Management in Catalog."
Features of the new 11g functionality are described in the following sections:
Section 1.5.3.3, "Retrieve and Structure Data with the Data Model Editor"
Section 1.5.3.7, "Consistent Look and Feel Using Style Templates"
Figure 1-9 shows BI Publisher's layout design tool.
The layout editor is targeted for both business users and report developers. It is a new browser-based graphical design tool that provides an intuitive, drag and drop interface for creating pixel perfect reports in PDF, RTF, Excel, PowerPoint, and HTML. It also provides dynamic HTML output that supports lightweight interaction through a browser (as described in Section 1.5.3.2, "Report Interactivity"). Using sample data from the data model, the layout editor immediately updates the design with the data as you add components to the layout, so that you know exactly how that finished product will be displayed.
Figure 1-10 shows the Interactive Viewer.
Figure 1-10 BI Publisher's Interactive Viewer

Reports designed with the layout editor can not only generate the output in a pixel-perfect format, but the same reports can also support interaction with the data to gain deeper insights. You can click any chart or pivot table within the report and all the data presented in the report is automatically updated and filtered based on the item clicked. With the Interactive Viewer, you can create just one report to meet both requirements of printable output and online interactivity.
Figure 1-11 shows the data model editor.
Figure 1-11 BI Publisher's Data Model Editor

BI Publisher 11g introduces the data model editor to create report data models. The data model editor enables you to combine data from multiple data sets from different data sources, such as SQL, Excel files, Web services, HTTP feeds, and other applications into a single XML data structure. You can build queries, link data, group data, create calculations, and define the data structure all in the data model web user interface. The data model editor saves the data model as an independent catalog object that can be used by multiple reports.
The BI Publisher 11g data model editor can retrieve data from the following sources that were not available in 10g:
Excel workbooks
Upload the Excel workbooks to a central location that BI Publisher can connect to, or simply upload the workbooks from the local client directly to the data model editor. You can link the data from the workbook to the data from other data sets or modify the output structure.
LDAP directories
This release supports queries against Lightweight Directory Access protocol (LDAP) data sources. You can query user information that is stored in LDAP directories and then use the data model editor to link the user information with data retrieved from other data sources.
View Objects
BI Publisher enables you to connect to custom applications built with Oracle Application Development Framework and use view objects in the applications as data sources for reports.
CLOB XML
The data engine can now extract well-formed XML data that is stored in a database column as a character large object (CLOB) data type and maintain its structure. This feature enables you to use XML data that is generated by a separate process and stored in the database as input to a BI Publisher data model.
The updated architecture of the BI Publisher Scheduler uses the Java Messaging Service (JMS) queue technology. This architecture enables you to add multiple BI Publisher servers to a cluster and then dedicate each server to a particular function: report generation, document generation, or specific delivery channels. This increases the flexibility to scale up BI Publisher for high-volume scheduled jobs. In addition, the status and current load of all processors can be viewed in real-time using the new Scheduler Diagnostics tool.
The 11g auditing framework enables administrators to collect data to audit and monitor user activities and interaction with BI Publisher. In addition, 11g includes a new framework to store all the data into database tables so that you can also use BI Publisher to visualize and analyze it. The auditing enhancements enable administrators to go beyond compliance requirements to improve customer service by understanding what users like to do, how they access and view reports, and when the usage times peak.
A style template is an RTF template that defines style information to apply to multiple RTF layouts to achieve a consistent look and feel across enterprise reports. You associate a style template to a report layout in the report definition. In addition to simplifying the application of consistent styles across the reports, you can also define header and footer content, such company logos, headings and page numbering that can be applied across multiple reports and maintained in a single template.
If you use sub templates in RTF templates, you can now maintain the sub template as an object in the catalog. To take advantage of this new functionality for existing sub templates, you must change the calling syntax in the primary RTF template to point BI Publisher to the new location of the sub template. For more information about sub templates in 11g, see "Creating and Implementing Sub Templates" in the Oracle Fusion Middleware Report Designer's Guide for Oracle Business Intelligence Publisher.
The security policy for Oracle Business Intelligence 11g defines what individual users and users with certain application roles can access and do. In Oracle Business Intelligence 11g, the security policy definition is split across the following:
Oracle BI Presentation Catalog — This defines which catalog objects and Presentation Services functionality that particular users and application roles can access.
Repository — This defines which application roles and users have access to which items of metadata within the repository. You define this security policy in the Administration Console.
Policy Store — This defines which Oracle BI Server, BI Publisher, and Real Time Decisions functionality can be accessed by particular users or users with particular application roles. Use Fusion Middleware Control to configure the default Oracle Business Intelligence Policy Store.
Oracle Business Intelligence10g and 11g security models differ in the following areas:
Defining users and groups — In Oracle Business Intelligence 10g, you can define users and groups within a repository file using the Oracle BI Administration tool. In Oracle Business Intelligence 11g, you can no longer define users and groups within a repository. The Oracle BI EE Upgrade Assistant migrates users and groups from a 10g repository into the embedded LDAP server in an 11g installation.
Defining security policies — In Oracle Business Intelligence 10g, security policies in the catalog and repository can be defined to reference groups within a directory. In Oracle Business Intelligence 11g, security policies are defined in terms of application roles, which are in turn mapped to users and groups in a directory. This allows an Oracle Business Intelligence 11g system to be deployed without changes to the corporate directory and eases movement of artifacts between development, test, and production environments.
Use of the Administrator user — In an Oracle Business Intelligence 10g installation, a special user named, Administrator has full administrative permissions and is also used to establish trust between processes within that installation. In Oracle Business Intelligence 11g, there is no special significance to the name Administrator, and one or more users can be authorized to undertake different sets of administrative functions. In Oracle Business Intelligence 11g, the identity used to establish trust between processes in an installation is configurable and independent.
Repository encryption — In Oracle Business Intelligence 10g, certain sensitive elements within a repository are encrypted. In Oracle Business Intelligence 11g, the entire repository is encrypted using a key derived from a user-supplied password. An 11g repository can be opened only with the password, and there is no mechanism to recover a lost password.
The following aspects of the Oracle Business Intelligence 10g security model remain in 11g:
Oracle Business Intelligence Server Initialization Blocks — Oracle BI Server 11g continues to support the use of initialization blocks for authentication and authorization. In 10g, BI Server falls back to use initialization blocks if a matching user cannot be found in the repository. In 11g, Oracle Business Intelligence falls back to use initialization blocks if the user cannot be authenticated by the installation's configured authentication provider.
For information see "Creating Initialization Blocks" in Oracle Fusion Middleware Metadata Repository Builder's Guide for Oracle Business Intelligence Enterprise Edition.
Catalog Groups — Oracle Business Intelligence 11g continues to support the definition of catalog groups within the Oracle BI Presentation Catalog. These groups are visible only within Oracle BI Presentation Services. Oracle recommends that catalog groups be used for backward compatibility only and that application roles be used instead for new installations.
For information see "Working with Catalog Groups" in Oracle Fusion Middleware Security Guide for Oracle Business Intelligence Enterprise Edition.
SA System Subject Area — Oracle Business Intelligence 11g supports the use of SA System Subject Area in combination with BI Server initialization blocks to access user, group, and profile information that is stored in database tables. This subject area is available for backward compatibility only and embedded LDAP is recommended for new installations.
For information see "Setting Up the SA System Subject Area" in Oracle Fusion Middleware Scheduling Jobs Guide for Oracle Business Intelligence Enterprise Edition.
For more information about Oracle Business Intelligence security, see Oracle Fusion Middleware Security Guide for Oracle Business Intelligence Enterprise Edition.
During the upgrade process, the existing 10g security mechanism is upgraded.
The upgrade process handle any combination of the security mechanisms supported in 10g, including the following: repository users and groups, authentication initialization blocks, catalog groups, and the SA System Subject Area.
However, before you run Upgrade Assistant, there are a number of Oracle BI security areas to be aware of. For more information, see Section 1.6.1, "Oracle BI Security: Major Upgrade Considerations."
In addition to the areas that are described in Section 1.6.1, there are a number of other factors to consider when planning to upgrade BI security. For more information, see Section 1.6.2, "Oracle BI Security: Other Upgrade Considerations."
Significant changes have been made to the security model regarding how and where users, groups, and credentials are defined and stored as described in the following list. See Oracle Fusion Middleware Security Guide for Oracle Business Intelligence Enterprise Edition for complete information on security.
Users, passwords, and groups are moved from the default 10g repository file to the default 11g identity store (Oracle WebLogic Server embedded LDAP server). Repository groups receive a matching Application Role in the Policy Store. Any other authentication mechanism remains as it was in 10g.
If you used a different LDAP server in 10g, then the upgraded 11g system continues to point to the LDAP server that was specified in 10g through initialization blocks. Under certain circumstances, you can replace these initialization blocks with WebLogic Authenticators.
If you intend to use another LDAP server, such as Oracle Identity Management (OID), then you must upgrade to the embedded LDAP server first, then migrate to the production LDAP server. While it is technically possible to configure the 11g environment with an alternative security model before the upgrade, the environment is upgraded to the embedded LDAP server.
Oracle recommends that Presentation Services groups (also known as "Web Groups") be used for backward compatibility only and that application roles be used instead for new installations.
Passwords for other repository objects, such as connection pools and LDAP servers, remain in the repository and are encrypted. The repository itself is encrypted.
The Administrator user is migrated from the default 10g repository file to the default identity store and becomes a member of the BIAdministrators group. The BIAdministrators group is granted the BIAdministrator role and by that association has system administrative rights.
References to old groups and users in the Oracle BI Presentation Catalog are updated.
The variable names ROLES, PERMISSIONS, USERGUID and ROLEGUIDS are reserved 11g system variable names. Before upgrading a 10g repository file, these variables must be renamed if they exist. Other references to these variable names, as in reports, also must be renamed for consistency.
The "Everyone" Presentation Services group has been replaced with the AuthenticatedUser role, which is the same as the authenticated-role Application Role. For information, see "Managing Security for Dashboards and Analyses" in Oracle Fusion Middleware Security Guide for Oracle Business Intelligence Enterprise Edition.
Users who belonged to the Presentation Services group that is called "Presentation Services Administrators" in 10g must be re-assigned to this Presentation Services group if you still want to use this group. It is recommended that you instead use either an appropriate existing Application Role or create a new Application Role for these users.
Initialization blocks that set the USER, GROUP or ROLES session variables will no longer run in an 11g environment for users who login to the system through the Fusion Middleware security mechanism. For more information, see "Detailed List of Steps for Setting Up Security in Oracle Business Intelligence" in Oracle Fusion Middleware Security Guide for Oracle Business Intelligence Enterprise Edition.
Keep the following considerations for security in mind when upgrading to 11g:
Upgrade Assistant automatically creates the following entries in the Oracle WebLogic Server embedded LDAP server for the target system:
An LDAP group that corresponds to each group in the repository. This does not include the Administrators group that is present in prior releases. Any users that were in this Administrators group are added to the BIAdministrators LDAP group.
LDAP group hierarchies that match the repository group hierarchies.
The Administrator user is migrated and made a part of the BIAdministrators group.
All users, other than the Administrator user, who are members of the Administrators group in the specified repository are added to the BIAdministrators group in the embedded LDAP server. The 11g Administrator user that is created from information provided during installation is also added to the BIAdministrators group in the embedded LDAP server.
Upgrade Assistant automatically creates the following entries in the file-based policy store for the target system:
An Application Role that corresponds to each group in the specified repository. This does not include the Administrators group that is present in prior releases. The Application Role is granted to the group with the same name.
Application Role hierarchies that match the repository group hierarchies.
Upgrade Assistant automatically upgrades the specified Oracle BI metadata repository and makes the following changes:
All groups in the specified 10g repository are converted to Application Role references (placeholders) that are created in the policy store during upgrade.
All users are removed from the specified repository during upgrade and replaced with references (name and GUID) to LDAP users that are created in the embedded LDAP server on the target system.
The upgraded repository has the following characteristics in the 11g system:
The upgraded repository is now protected and encrypted by the password that is entered during the upgrade.
The repository file is upgraded to contain references to users it expects to be present in the identity store and references to Application Roles it expects to be present in the policy store.
A numerical suffix is added to the name of an upgraded repository file. A number is added to indicate the number of times that file has been upgraded.
The upgraded repository can be opened in the Oracle BI Administration Tool in offline mode as usual, and can be deployed to an Oracle BI Server to be opened in online mode.
Upgrade Assistant automatically makes the following changes to the Oracle BI Presentation Services Catalog:
The catalog is scanned and the old security representations are converted to the new ones. Permissions and privileges that existed in 10g are migrated. Each user in the upgraded Oracle BI Presentation Catalog is referenced using a user name and a new GUID attribute. This attribute has a unique value for each user. The value of the GUID attribute is inherited from the identity store that Oracle BI EE uses. Therefore, if you later switch identity stores, you can follow the instructions in Oracle Fusion Middleware Security Guide for Oracle Business Intelligence Enterprise Edition to update GUIDs.
The upgrade process leaves the 10g catalog groups in the upgraded catalog and assigns the same privileges, access, and membership.
Configuration settings, such as SSL settings, are not carried over from the upgrade source. For information regarding configuring SSL, see "SSL Configuration in Oracle Business Intelligence" in Oracle Fusion Middleware Security Guide for Oracle Business Intelligence Enterprise Edition.
Configuration settings, such as single sign-on (SSO) settings, are not carried over from the upgrade source. For information regarding configuring SSO, see "Enabling SSO Authentication" in Oracle Fusion Middleware Security Guide for Oracle Business Intelligence Enterprise Edition.
You can use the following security features in Oracle BI EE 11g:
Integrated with Fusion Middleware Security Model
Direct Access to LDAP Servers
Simplified SSL Configuration
Improved Model for Managing Administrative Privileges
Repository Protection and Encryption
For more information about new features, see "New Features in Oracle Business Intelligence Security" in Oracle Fusion Middleware Security Guide for Oracle Business Intelligence Enterprise Edition.
Moving from Oracle BI EE 11.1.1.3 or 11.1.1.5 to 11.1.1.6 is different from upgrading from 10g to 11g. For example, instead of using the Oracle Fusion Middleware Upgrade Assistant, you use various other tools, including the Patch Set Assistant.
Another important difference is that upgrading from 10g to 11g is called an "out-of-place upgrade" while moving to another 11g release is called an "in-place upgrade," because you apply the new software to your existing files. Moving from one 11g release to another 11g release is also referred to as applying a patch set.
The steps are described in detail in Oracle Fusion Middleware Patching Guide. A summary of the steps is included in Table 1-17.
Note that not all the steps in Table 1-17 are required if you are starting from 11g Release 1 (11.1.1.5.0). See the referenced information in the Oracle Fusion Middleware Patching Guide for more information.
Table 1-17 Summary of Steps to Apply the Oracle BI 11.1.1.6 Patch Set
| Step | Description | Notes |
|---|---|---|
|
1 |
Perform the following general pre-upgrade tasks:
For information, see "Perform General Pre-Patching Tasks" in Oracle Fusion Middleware Patching Guide. |
Perform this step on each computer that is part of the BI Domain that you want to upgrade. |
|
2 |
Download the appropriate Product Installers, as described in "Download the Installer" in Oracle Fusion Middleware Patching Guide. |
Perform this step once to obtain the files for the Installer, which you can use multiple times. |
|
3 |
Patch Oracle WebLogic Server to the latest version (10.3.5), as described in "Applying the Latest Oracle Fusion Middleware Patch Set" in Oracle Fusion Middleware Patching Guide. |
Perform this step on each computer that is part of the BI Domain that you want to upgrade. For a shared Middleware Home, perform this step only once. |
|
4 |
Run the Oracle BI Product Installer, and perform a Software Only installation, specifying the existing Middleware home to be patched. For information, see "Start the Installer" in Oracle Fusion Middleware Patching Guide. |
Perform this step on each computer that is part of the BI Domain that you want to upgrade. For a shared Middleware Home, perform this step only once. |
|
5 |
Run the Patch Set Assistant for each of the Oracle BI schemas created with RCU, as described in the following list. Update the MDS schema first.
For information, see "Before You Begin Using the Patch Set Assistant" and "Verifying the Schema Version Number After Update" in Oracle Fusion Middleware Patching Guide. |
Perform this step once per domain. |
|
6 |
Upgrade various system components, as described in "Upgrading System Components" in Oracle Fusion Middleware Patching Guide. |
Perform this step once per domain. |
|
7 |
Update libraries, as described in "Updating Fusion Middleware Shared Libraries" in Oracle Fusion Middleware Patching Guide. |
Perform this step once per domain. |
|
8 |
Update configurations and stores, as described in "Updating Configurations and Stores" in Oracle Fusion Middleware Patching Guide. |
Perform this step once per domain. |
|
9 |
Upgrade code grants (that is, security policy artifacts) for Oracle BI, as described in "Upgrading Oracle Business Intelligence Code Grants" in Oracle Fusion Middleware Patching Guide. |
Perform this step once per domain. |
|
10 |
Upgrade catalogs (applicable only if you installed Oracle BI EE), as described in "Updating Oracle Business Intelligence Catalogs" in Oracle Fusion Middleware Patching Guide. |
Perform this step once per domain. |
|
11 |
Start servers and processes. For information, see "Starting and Stopping Oracle Business Intelligence" in Oracle Fusion Middleware System Administrator's Guide for Oracle Business Intelligence Enterprise Edition. |
Perform this step once per computer in the domain. |
|
12 |
If you installed Oracle Real Time Decisions, then update it using the information in "Updating Oracle Real-Time Decisions" in Oracle Fusion Middleware Patching Guide |
Perform this step once per domain. |
|
13 |
Verify the upgraded installation by starting Oracle BI EE, if you installed it. For information, see "Signing In to Oracle BI Enterprise Edition" in Oracle Fusion Middleware User's Guide for Oracle Business Intelligence Enterprise Edition. |
Perform this step for the entire installation. |
Before upgrading to Oracle BI EE 11g for use as part of an Oracle BI Applications system, always see the appropriate Oracle Business Intelligence Applications Upgrade Guide that accompanies the Oracle BI Applications release to which you are upgrading for the specific steps to follow, and the order in which to perform them. For example, depending on the release of Oracle BI Applications from which you are upgrading, the first step in upgrading to a new release of Oracle BI Applications might be to upgrade the release of Oracle BI EE that you are using.
Oracle BI Applications releases have ETL technology components. The hardware, platforms, and supported databases might be different from (usually a subset of) those supported by Oracle BI EE. Always consult the certification and system requirements information for Oracle BI Applications to confirm which release of Oracle BI EE 11g is certified with a particular release of Oracle BI Applications.
Oracle BI Applications Release 7.9.6.3 is certified on Oracle Business Intelligence Enterprise Edition Release 11g (Oracle BI EE 11.1.1.5.0 and later). Previous releases of Oracle BI Applications are not certified on Oracle BI EE Release 11g. As with any upgrade, Oracle recommends that Oracle BI Applications customers who currently use Oracle BI EE 10g consider when is the right time to upgrade to Oracle BI 11g, based on the business benefit of the new Oracle BI 11g features, and plan an appropriate upgrade project to migrate Oracle BI Applications and custom content. A recommended strategy is to upgrade both to Oracle BI Applications 7.9.6.3 and to Oracle BI EE 11g as part of the same project. Staying on Oracle BI EE 10g may be a suitable option worth considering.
Oracle BI Applications customers upgrading to Oracle BI EE 11g should note that the BI Server in 11g is more stringent in its metadata validation checks and produces a number of warnings on the repositories that are upgraded from earlier Oracle BI Applications releases. These warnings were addressed in Oracle BI Applications release 7.9.6.3. and might not be displayed when customers upgrade Oracle BI Applications to release 7.9.6.3.