If you see this message, your browser either has disabled or does not support JavaScript. To use the full features of this help system, such as searching and the table of contents, your browser must have JavaScript support enabled. If your browser supports JavaScript, it provides settings that enable or disable JavaScript. When JavaScript is disabled, you can view only the content of the help topic, which follows this message.
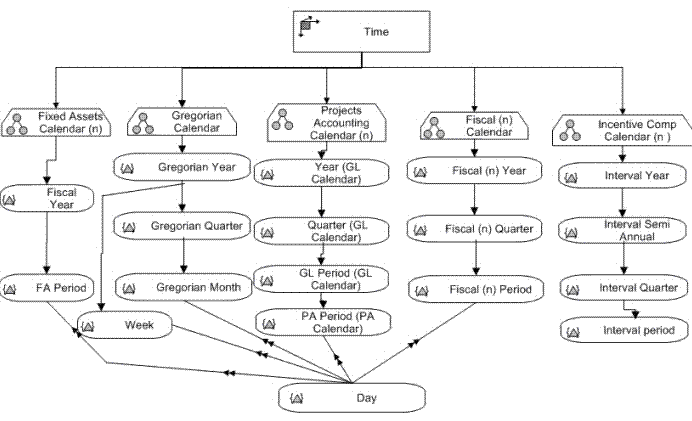
Calendar Hierarchies
The figure below displays the overall view of different calendar hierarchies: