14 Understand the Post Process for A/P

This chapter contains these topics:

14.1 About the Post Process for A/P

After you enter, review, and approve vouchers, you post them so that your general ledger reflects them.

There are two parts to the post process:

  • Pre-post

  • Post

14.1.1 What Happens During the A/P Pre-Post Process?

When you post payments, the system uses a pre-post process to create records in the Account Ledger table (F0911). In the Accounts Payable system, these records credit the cash account. The system also creates records for discounts taken and lost. When you post vouchers, the system skips the pre-post process because voucher records are created in the Account Ledger table when you enter a voucher.

14.1.2 What Happens During the A/P Post Process?

The system performs the following tasks for the post process:

  • Selects unposted and approved transactions with the criteria specified in processing options.

  • Edits each transaction to determine whether:

    • The account exists in the Account Master table (F0901) and is a posting account.

    • The business unit exists in the Business Unit Master table (F0006).

    • The G/L date is valid.

    • Intercompany settlements exist.

  • Edits each batch to ensure that it is in balance and approved for posting.

  • Prints a Posting Edit Report that shows any batch errors.

  • Prints a Detail Error report that shows if AAIs are not set up correctly or if there is an invalid account number.

  • Places the entire batch in error if any transactions are in error. This prevents the batch from posting.

  • Retrieves the automatic offset method from A/P Constants.

  • Accumulates and posts automatic offset amounts using document type AE. The system uses the company number and the G/L offset from each voucher to locate the AAI item PC. This item contains the offset account to which you are posting.

  • Updates the period net postings to include the posted amounts for a particular account in the Account Balances table.

  • Updates each G/L posted code to P (posted) in the Account Ledger table (F0911).

  • Updates each document in the A/P Ledger table to D (posted) and updates each posted batch status to D (posted) in the Batch Control table (F0011).

  • Posts tax entries using the AAI item PT.

  • Records tax pay items in the Sales/Use/VAT Tax table (F0018). The processing options control which transactions are recorded.

  • Performs intercompany settlements, if applicable.

  • Posts the domestic amount to the AA (actual amount) ledger and, if applicable, the foreign amount to the CA (currency amount) ledger.

  • Creates reversing entries, if applicable.

  • Prints a posting journal.

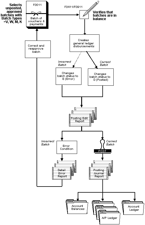
The following graphic illustrates the A/P post processes.

Figure 14-1 A/P Post Process

Description of Figure 14-1 follows
Description of "Figure 14-1 A/P Post Process"

14.1.3 How Are A/P Offsets Handled?

The automatic offset is a debit or credit to the A/P trade account. It is controlled by the AAI item PC. During the posting process, the system retrieves the following information for the automatic offset:

  • Document type. This is AE (automatic entry).

  • Document number. This is based on how you set up your offset method in A/P constants.

  • Account description/explanation. For example:

    • Accounts Payable - Trade/Post Offset by Batch V (your batch number)

    • Accounts Payable - Trade/Post Offset by Doc V (your voucher number).

If the transaction includes taxes, the system generates an offset transaction with the characteristics described above, except that the description comes from the AAI item PT for the tax account.

14.2 Posting Programs and Reports

This section describes posting programs and reports.

14.2.1 Post - Create Payment Cash Entries (P04801)

This program writes all the AP F0911 records with the exception of AE documents. This includes payments, voids, discounts and gain/loss records.

14.2.2 General Ledger Post (P09800)

This is an editing program that writes to a posting edit report. This program updates the G/L Posted Code field but never writes a record. During the post, the G/L Posted Code field on the A/P transactions (F0411, F0413 and F0414) changes from blank, to X, to P, and finally to D.

  • Blank indicates the batch has not been posted.

  • X indicates that the post program has read the records, but the post ended abnormally.

  • P indicates that the F0911 record has been created (if necessary), but the post detected an error. Records are updated to a posted code of 'P' while the program accumulates amounts for the AE entry.

  • D indicates that the post is complete.

14.2.3 General Ledger Journal Report (P09801)

This is the program that writes all the AE documents and updates the F0902 balance file. The post program works differently depending on the batch type that is being posted.

14.2.4 Posting Edit Reports (R09800)

The posting reports comprise three reports. The first report, Posting Edit Report (R09800) will list any errors that occur in the batch or print the message, "No Errors, Batch Will Post". The report will print each time the post is run. If the batch is out of balance there will be error messages printed on the report. The 'intercompany settlement' error always appears when there is an error in the batch. You will need to correct any error in addition to the intercompany settlement error first.

The second report, Posting Journal (R09801), lists the journal entries created in the F0911 for the batch (debits, credits and automatic entries that may have been created). This report will only print if the batch posts successfully.

The third report, Batches with Balancing Problems (R098012), will print when the batch is out of balance. This report lists the journal entries that may already exist for the batch as well as the entries the post is trying to create. You will need to use this report to assist in determining what is causing the post to error.