This appendix contains the topic:
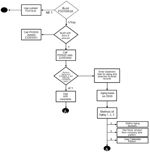
The following graphics illustrate the processing options for A/R Print Statements.
Figure C-1 Use Current Processing Option for A/R Print Statements

Figure C-2 Age Credit Processing Option for A/R Print Statements

Figure C-3 Print RiBa Draft Format Processing Option for A/R Print Statements
