This chapter contains these topics:
The Service Billing system offers capabilities designed to accommodate the intricacies of both interdivisional and customer billing. Use the Service Billing system to bill your customers for services and goods rendered.
Every service billing process begins with an agreement between a customer and a provider. The customer requests a product or service. Your company, as the provider, bills the customer for the product or services that you provide.
You can use the Service Billing system to:
Account for the costs of goods and services
Mark up the costs to account for profit
Bill for the services and goods you provide
Provide written proof that justifies the charges
Create accounting entries for the services and goods
The Service Billing system can retrieve costs from any system that stores information in the Account Ledger table (F0911) within the General Accounting system. You can classify costs as either payroll-based or non-payroll-based. Payroll-based costs are labor-related costs for employees and equipment. Non-payroll-based costs are costs such as subcontractors, materials, and travel.
The information can include costs for:
Labor costs and associated burden, such as fringe benefits and payroll taxes, from the Payroll and Time Accounting systems
Equipment operating and maintenance costs from the Equipment/Plant Management system
Other costs, such as travel, that is charged directly to projects from the Accounts Payable system
The following graphic illustrates the system integration between the Service Billing system and other JD Edwards World systems.
Figure 1-1 Integration of Service Billing and Other JD Edwards World Systems

The Service Billing system uses the information in the Account Master table (F0901) and the transactions in the Account Ledger table (F0911) to determine whether a transaction is billable in the Service Billing system.
Payroll-based costs can include the following:
Actual amount of the employee's pay before deductions and the actual hours worked
Actual or estimated burden amounts
The marked-up labor billing distribution amount for the employee and the related hours
Actual hours that the employee uses the equipment and the billing rate for the equipment
Account numbers for labor and equipment distribution
You can process payroll information on a daily basis or based on your payroll cycle. The Payroll system updates the following tables:
Employee Transactions Detail (F06116)
Payroll Transaction History (F0618)
Burden Distribution (F0624)
Account Ledger (F0911)
The Service Billing system reads the eligible transactions in the Payroll Transaction History table (F0618) and creates corresponding workfile transactions in the Billing Workfile (F4812). The system retrieves transactions that are identified by the following document types:
T2 - Payroll labor distribution
T3 - Burden distribution
T4 - Labor billing distribution
T5 - Equipment distribution
Burden distribution transactions (T3) are always linked to corresponding payroll labor distribution transactions (T2) and cannot be processed separately from the T2 transactions. Burden is the cost over and above wages or salaries that a company incurs as a result of employing people. These costs can include taxes and insurance. Depending on the setup of the Service Billing system constants, these burden transactions can be processed in conjunction with the related labor transactions in the Billing Workfile.
You can calculate burden in two ways:
Use the actual burden rate and percentage with the employee's actual hours and pay rate
Use an estimated burden percentage (flat burden)
During the normal payroll cycle, the system can calculate flat and actual burden amounts. If you process payroll journal entries on a daily basis without completing the payroll cycle, the system calculates only flat burden.
After the Service Billing system processes the payroll information, the system updates the transactions in the Payroll Transaction History, Employee Transactions Detail, and Account Ledger tables as processed.
Jobs, projects, and work orders often involve equipment. For example, a security guard uses a company-owned truck to patrol the grounds of an office building. The agreement between the security agency and building management contains a provision to bill an hourly rate for the time that the guard uses the truck.
The Service Billing system processes transactions with Document Type TE from the Equipment/Plant Management system. The Service Billing system uses the following information to process equipment transactions:
Equipment item number to identify the equipment for the billing
Number of hours that the employee used the equipment
The Billable Y/N field in Equipment Rate Code Definition table (F1390) to determine whether to use the billing rental rate
For some jobs, such as vehicle repairs, the provider performs the service and bills for it the same day. You can use a work order to identify such a short-term project. Work order information exists when the transaction contains a subledger number with Subledger Type W, and the status of the work order is billable.
Depending on the Service Billing system constants, the customer number in the Work Order Master table (F4801) can identify the customer that to bill. Other information from the work order can affect the markup, tax, and accounting rules for the transactions.
Some services might not be associated with a work order, such as preventative maintenance performed on a routine basis. In this case, the customer information must exist in the Job (Business Unit) Master table (F0006). The Service Billing system attaches a customer number to each workfile transaction that makes up the billing detail on the invoice. The owner address number in the Job Master table identifies the customer. The Job Master table can also include the tax information for the jobs. Other information from the Job Master table can affect the markup and accounting rules for the transactions.
The Service Billing system can use the Customer Master table (F0301) to identify:
Payment terms
Tax explanation and rate/area
After you generate a billing, you post the invoice information to the A/R Account Ledger table (F0311). When you receive the customer's payments, you apply them to the customer's receivable account.
The Service Billing system uses the address book number in the work order or job to identify:
The name of a party in the Address Book Master table (F0101) and Who's Who Information table (F0111), such as a person, company, or branch
Mailing addresses for the billing in the Address Book Master and Address by Date (F0116) tables
The Service Billing system accumulates cost transactions that you record in the Accounts Payable system. Service Billing uses the information in the Accounts Payable Ledger table (F0411) to identify:
Supplier numbers
Supplier invoice numbers
Supplier service dates
Responsible business units
Service Warranty Managements transactions that are processed to the Account Ledger table (F0911) can be processed through the Service Billing system. This allows the generation and printing of invoices related to service warranties. This feature allows the combining of billable services from Service Warranty Managements with standard billable services within Service Billing on one invoice.
Services can require specific cost-markup rules and precise audit trails. Many services involve work that requires different combinations of time, burden, equipment usage, and materials.
You can use the features of the Service Billing system to:
Identify and mark up costs
Generate invoices
Design printed invoices to customer specifications
Create accounting entries for costs, revenue, and billings
With Workfile Generation, the system accumulates billable costs. During the generation, the system:
Identifies the specific accounts eligible for billing
Updates the records in the Account Ledger (F0911) table as billed or nonbillable
Creates workfile transactions in the Billing Workfile (F4812)
Assigns a customer number to the workfile transaction
Marks up the source transactions
Calculates the applicable tax amounts
The system uses journal generation programs to create:
G/L journal transactions for revenue recognition
G/L journal transactions for cost allocations, if applicable
A/R and G/L journal transactions for billing
Use the Service Billing system to identify and invoice costs for the services and goods you provide. For example, you can:
Generate invoices
Review and change billing amounts on invoices
Print the invoices
Process the invoices into Accounts Receivable
The Service Billing system accumulates billable cost transactions based on system constants and rules you define. System constants control the global processes for the Service Billing system, such as the processing of costs, customer information, and dates. System rules define markup, accounting, retainage, and tax information. You can also design the invoice layouts the system uses to print customer invoices.
You can use the multi-currency functionality in JD Edwards World software to maintain account balances and invoices in domestic and foreign currency amounts.
When you set up your system, you define a currency for your company and for your customers and suppliers. The system recognizes the currency that you define for your company as the domestic currency. The system recognizes any customer or supplier currencies that are different from your company's currency as foreign currencies. Finally, the system determines foreign and domestic amounts based on exchange rates that you define for specific effective date ranges.
As you build a global customer network, you can use the JD Edwards World Service Billing system to optimize your revenue recognition and billing processes in multi-currency environments. When you use multi-currency with the Service Billing system, you can:
Accumulate billable costs that originate in multiple currencies, such as the costs for employees' time
Apply markup amounts to costs in either the domestic or foreign currency
Generate invoices for your customers in a currency (foreign) that is different than the currency (domestic) of the job or work order
The Service Billing system uses a business unit (job) or a work order as the basis for an invoice. The system recognizes the currency of the company that is responsible for the job as the domestic currency. In the case of a work order, the system recognizes the currency of the work order's "charge to" business unit as the domestic currency.
While the currency that you define for your customer is different than the currency you set up for your system (domestic currency), you manage the job or work order in the domestic currency. Then, when you generate an invoice for the job or work order, the system creates the invoice using the currency of the customer (foreign currency).
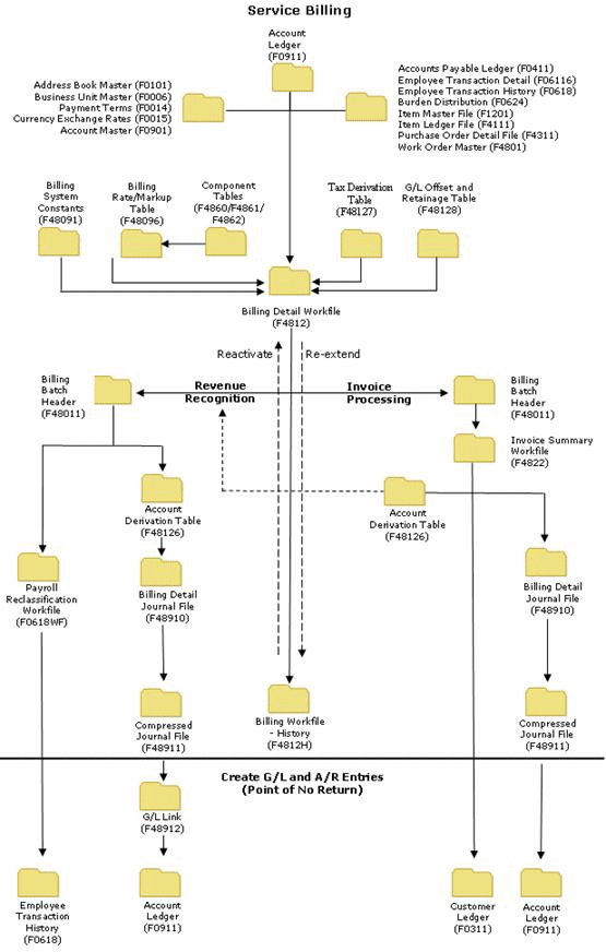
The JD Edwards World Service Billing system stores and accesses billing information in the following tables:
| Table | Description |
|---|---|
| Billing Constants (F48091) | Controls the global processing of:
|
| Cost Plus Mark Up Information (F48096) | Determines how to mark up the selected transactions. The system uses one or more of the following markup rules:
|
| Account Derivation Table (F48126) | Stores accounting rules that control journal creation for:
|
| Component Table Master (F4860) | Stores information used to identify component tables. The Cost Plus Mark Up table uses this information to locate the correct entries to create component workfile transactions. |
| Component Table Detail (F4861) | Determines the markups applied to billing transactions to create component workfile transactions. The system uses one or more of the following calculation rules:
|
| Component Cross Reference (F4862) | Stores cross-reference information used in the calculation of compound components. |
| Format Cross-Reference (F4858) | Stores information used to print invoices. This table is used to assign invoice formats to specific customers, jobs, or work orders. |
| File | Description |
|---|---|
| Billing Workfile (F4812) | Stores workfile transactions as an inventory of the billable costs. The workfile transactions correspond to the cost transactions generated in other systems or entered manually within the billing system. This information is the starting point for the billing process. |
| Billing Workfile History (F4812H) | Stores historic information for processed workfile transactions. The information provides a detailed audit trail of the changes related to each individual workfile transaction. |
| File | Description |
|---|---|
| Billing Batch Control (F48011) | Stores information about invoice and G/L batches created within the Contract Billing system, including the batch status and the current activity. |
| Invoice Summary Work File (F4822) | Stores the information that the system uses to print invoices and create A/R ledger information. |
| Delete Invoices - Contract/Service Billing (F48229) | Provides an audit trail of deleted invoice numbers. |
| Invoice Summary Access (F48520) | Stores cumulative invoice information that can be used for reporting purposes, such as displaying billed-to-date information on an invoice. This billed-to-date information is stored in more detail here than in the Invoice Summary. This optional file is controlled by an option in Billing Constants. Cumulative invoice amounts are stored by G/L date, employee/supplier, cost account, and contract owner pay item. |
| Detail Journal Work File (F48910) | Temporarily stores the detail journal transactions used prior to creating accounting journal entries. |
| Compressed Journal Workfile (F48911) | Temporarily stores a summary of the transactions stored in Detail Journal Work File. This summarization is based on ledger type, currency code, G/L date, business unit, object, subsidiary, and subledger. These entries are used to create the final journal entries in the Account Ledger (F0911). |
| G/L Link (F48912) | Stores key information from the workfile transaction and the subsequent journal entry created in the Account Ledger table. This table is used for reporting and audit purposes. |
| Payroll Journal Reclassification Workfile (F0618WF) | Temporarily stores the original and correcting entries created when the cost account of a workfile transaction originating from payroll has been changed in the Billing system. These entries are written to the Payroll History table (F0618) when Create G/L Entries or Create A/R Entries is run. |
The following graphic illustrates the relationships between the primary tables in the Service Billing system.