Integrated Operational Planning Data Collection Process

The data collection process is similar to the what-if analysis process, with the addition of data providers who provide updated forecast data. Updates are consolidated in the database, where analysis owners can examine the impact of forecast changes.

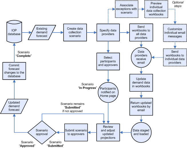
For example, in a demand consolidation scenario, sales representatives provide updated demand data. Usually, data providers are not Integrated Operational Planning users and do not need to log on to the user interface.

Figure 2. Data Collection Process in a Data Collection Scenario

Diagram of data collection process

Consider a data collection scenario used for demand consolidation. The existing demand forecast is used as a starting point to create data collection workbooks. Each data provider receives a different data collection workbook as an e-mail attachment containing the person's current forecast data. Data providers update the workbooks in Excel and return them by e-mail. When received, the updated workbook data is automatically loaded into Integrated Operational Planning where forecast changes become data changes in the data collection scenario. Analysis owners can generate and send workbooks to all data providers simultaneously, or they can send them individually with customized e-mail messages.

An audit log enables analysis owners to monitor the status of data providers and the data-loading process. If a data provider has not yet returned a workbook, or if a returned workbook contains incorrect data, the analysis owner can resend the workbook. A data collection scenario can be submitted for approval regardless of whether all data providers have successfully responded. Analysis owners can complete data collection workbooks on behalf of a data provider.

Analysis owners can invite participants and approvers to be involved in a data collection scenario, just as for a what-if analysis. In this case, the approver role includes reviewing the forecast numbers input by data providers. The approver can adjust related measure values. Participants can help adjust forecast numbers. For example, participants can adjust different sets of forecast numbers depending on a data provider geographic region.

When a data collection scenario is approved, the forecast numbers are committed to the base data in Integrated Operational Planning, where others can view the adjusted forecast. In the adjusted forecast, there may be two measures for each updated forecast number: one that represents the updated value supplied by data providers, and one that is an adjusted value. For example, if the measure Pipeline Sales represents values supplied by data providers, the measure Projected Sales might be defined as the adjusted value after other considerations are taken into account.

Exceptions can occur in data-collection scenarios. For example, a constraint in a demand consolidation scenario may be defined to flag incomplete or incorrect data. Exceptions can then be used to indicate when action is needed by the analysis owner.