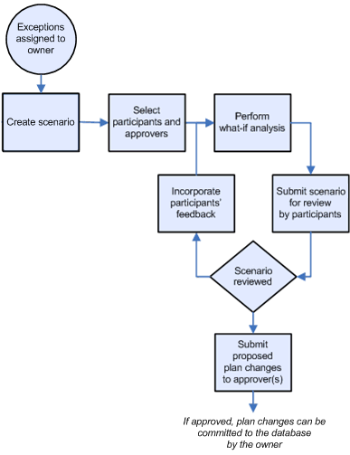
Analysis Owner

Analysis owners create scenarios to perform an analysis. They select analysis types appropriate to the functional area investigated. Analysis owners then create scenarios, invite participants, select approvers, and perform the analysis. When all plan changes are approved, analysis owners commit the changes to the Integrated Operational Planning database.

Figure 3. Typical Workflow for an Analysis Owner

The image shows a typical workflows for an analysis owner

In a data collection scenario designed to gather updated demand forecast data, the typical workflow for an analysis owner includes additional steps:

Diagram of the typical workflow of an analysis owner in a data collection scenario