| Oracle® Clinical Stable Interface Technical Reference Manual Release 5.0 E36999-01 |
|
|
PDF · Mobi · ePub |
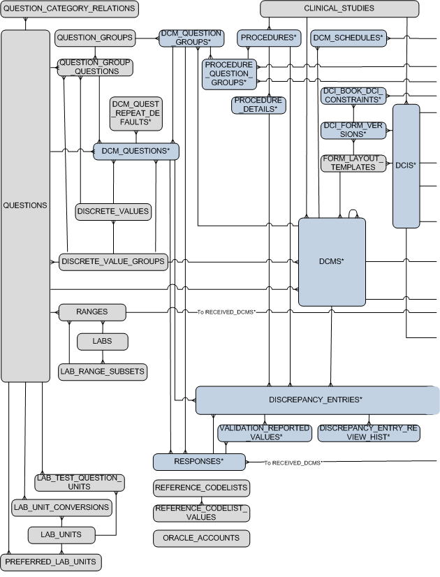
The diagram on the following two pages describes the relationships between tables in the Oracle Clinical Stable Interface Technical Reference Manual. In using this map as a programming guide, be sure to use the synonyms that point to the listed names, and not the underlying names themselves, to access data from Oracle Clinical. Synonym names are listed in Chapter 1, "About the Stable Interface."
An asterisk (*) indicates that a table is related to CLINICAL_STUDIES through the Clinical Study ID.

