ヘッダーをスキップ
Oracle® Fusion Middleware Oracle Real-Time Decisionsプラットフォーム開発者ガイド
11g リリース1 (11.1.1)
B72429-01
  目次へ移動
目次

前
 
次
 

1 Oracle Real-Time Decisionsについて

この章では、Oracle Real-Time Decisions (Oracle RTD)の各コンポーネントについて説明します。特に、開発ツールDであるecision StudioとWebベースのアプリケーションであるデシジョン・センターに重点を置いて説明します。また、インライン・サービスについても概説します。インライン・サービスを作成すると、ビジネス・プロセスをモデル化し、統計を収集して提案を行うことができます。さらに、開発サイクルにおけるインライン・サービスの使用方法についても説明します。デシジョン・スタジオを使用すると、インライン・サービスを構成できます。デシジョン・センターでは、デプロイされたインライン・サービスをビジネス・アナリストが監視および最適化できます。

Oracle Real-Time Decisions (Oracle RTD)により、新世代のエンタープライズ分析ソフトウェア・ソリューションを実現します。これによって、ビジネス運用プロセスにおける重要な局面でより適切な意思決定を企業がリアルタイムにできるようになります。

Oracle RTDは、フロント・エンド(WebサイトやCRMアプリケーションなど)およびバック・エンド(エンタープライズ・データストアなど)のどちらでも、エンタープライズ・アプリケーションと容易に統合できます。またOracle RTDには、負荷テストやデバッグに役立つその他のツールも用意されています。

この章には次のトピックが含まれます:

1.1 用語

Oracle RTDは、次の5つのコンポーネントで構成されています。

インライン・サービスとは、デプロイされる構成済のアプリケーションです。

インライン・サービスは、デシジョン・スタジオを使用して構成およびデプロイされ、デシジョン・センターを使用して分析および更新されます。インライン・サービスの実行はReal-Time Decision Serverで行われます。

インライン・サービスは、Real-Time Decision Serverでどのようにリアルタイムかつ継続的にデータを収集して企業のビジネス・プロセスの特性を分析するかを記述したメタデータで構成されています。

要素は、次のいずれかのタイプのオブジェクトです。


注意:

Oracle RTDドキュメント全体にわたって次の用語が参照されます。

  • RTD_HOME: Oracle RTDクライアント側ツールがインストールされているディレクトリです。

  • RTD_RUNTIME_HOME: アプリケーション・サーバーによってOracle RTDが実行されるアプリケーション・サーバー固有ディレクトリです。

詳細は、『Oracle Fusion Middleware Oracle Real-Time Decisions管理者ガイド』の「Oracle RTDラインタイム環境について」を参照してください。


1.2 デシジョン・スタジオについて

デシジョン・スタジオは、インライン・サービスを構成するための開発ツールです。インライン・サービスとは、ビジネス・プロセスをモデル化し、統計を収集して提案を行うために作成するサービスです。デシジョン・スタジオは、Eclipse Foundation社により開発されたオープン・ソースのJava IDEであるEclipseと完全に統合されています。デシジョン・スタジオはEclipse環境に対する標準プラグインとして存在します。Eclipseを使用している場合は、この環境を利用して、追加の開発機能や高度な機能を使用できます。Eclipseに精通していない場合でも、デシジョン・スタジオを完全に透過的に使用できます。Eclipseおよびデシジョン・スタジオでは、ともにヘルプ・メニューからオンライン・ヘルプを使用できます。デシジョン・スタジオでは、複数のパースペクティブでインライン・サービスを操作できます。パースペクティブは、そのパースペクティブのビューエディタの初期設定およびレイアウトを定義します。パースペクティブはそれぞれ、特定のタイプのタスクを実行するための一連の機能を提供し、特定のタイプのリソースを操作します。パースペクティブは、特定のメニューおよびツールバーの表示を制御します。

パースペクティブ(インライン・サービス、Java、リソースなど)を選択したり、別のパースペクティブに変更したりするには、デシジョン・スタジオで「ウィンドウ」メニューをクリックし、パースペクティブを開くを選択して、使用可能なパースペクティブのリストから選択します。最初にデシジョン・スタジオを起動したときのデフォルトのパースペクティブは「インライン・サービス」です。このチュートリアルでは、このパースペクティブを使用します。通常、インライン・サービスの開発にはこのパースペクティブを使用します。

図1-1に示すように、デフォルトの「インライン・サービス」パースペクティブには、4つのビューおよびエディタ領域があります。

図1-1デシジョン・スタジオの「インライン・サービス」パースペクティブ

図1-1の説明が続きます
「図1-1デシジョン・スタジオの「インライン・サービス」パースペクティブ」の説明

この項には次のトピックが含まれます:

1.2.1 「インライン・サービス・エクスプローラ」ビュー

「インライン・サービス・エクスプローラ」ビューでは、ユーザーが構成するインライン・サービスのすべての要素が編成されます。

1.2.2 「問題」ビュー

「問題」ビューには、インライン・サービスを構築してコンパイルする際の検証エラー(.sdaファイル)およびコンパイル・エラー(.javaファイル)が表示されます。検証エラーをダブルクリックすると、「問題」ビューに、メタデータ/要素エディタがエラー・ポイントで開きます。コンパイル・エラーをダブルクリックすると、「問題」ビューに、生成されたソース・コード(.javaファイル)がエラー・ポイントで開きます。生成されたソース・コード・ファイルを直接編集しないでください。関連するメタデータ/要素の問題を解消すると、ソース・コードが再生成され再コンパイルされます。

1.2.3 「テスト」ビュー

「テスト」ビューでは、インライン・サービスをサーバーにデプロイした後、Studioからインライン・サービスを直接テストできます。

1.2.4 カンニング・ペーパー・ビュー

カンニング・ペーパー・ビューには、一般的なタスクの手順が表示されます。インストール後、このビューはウィンドウの右側に配置されます。


ヒント:

カンニング・ペーパー・ビューを閉じてエディタ領域を拡大することもできます。このチュートリアルではカンニング・ペーパーは使用しません。


1.2.5 エディタ領域

インライン・サービス・パースペクティブの中央の領域はエディタ領域です。選択したプロジェクト・ツリーのノードに固有のエディタが表示されます。新しいエディタに変更するには、「インライン・サービス・エクスプローラ」ビューで編集する要素をダブルクリックします。

1.2.6 ビューの配置とエディタのサイズ変更

エディタのタブには、現在編集のために開かれているリソース名が表示されます。アスタリスク(*)は、変更がまだ保存されていないことを示します。

パースペクティブのビューおよびエディタは、画面上の任意の領域にドラッグできます。ビューおよびエディタのサイズは、配置される領域に合せて自動的に変更されます。(主な作業場所である)エディタまたはビューの一部が、他のビューに覆われたり、使用するには不便な領域にサイズ変更される場合があります。エディタまたはビューのサイズを変更するには、開いている別のビューを閉じて残りが自動的にサイズ変更されるようにするか、エディタ・タブをダブルクリックすることによりエディタまたはビューを最大化します。

エディタとビューはどちらも、タブをダブルクリックするか、右クリックして表示されるメニュー・アイテムを使用して、最大化と最小化を切り替えることができます。

さらにビューを表示するか、閉じたビューを開くには、デシジョン・スタジオの「ウィンドウ」メニューをクリックし、「ビューの表示」を選択して使用可能なビューのリストから選択します。

1.3 デシジョン・センターについて

デシジョン・センターは、デプロイされたインライン・サービスをビジネス・アナリストが監視および最適化できるWebベースのアプリケーションです。デシジョン・センターでは、意思決定方法の調整だけでなく、モデルから収集された統計の表示や、抱合せ販売などのキャンペーンの微調整を実行できます。デシジョン・センターのユーザー・インタフェースでは、インライン・サービスを2つのペインで表示します。左側のペインにはインライン・サービスの要素のリストが表示され、右側のペインには選択された要素に関連する詳細情報が表示されます。

図1-2デシジョン・センター

図1-2の説明が続きます
「図1-2デシジョン・センター」の説明

1.4 インライン・サービスのライフサイクルについて

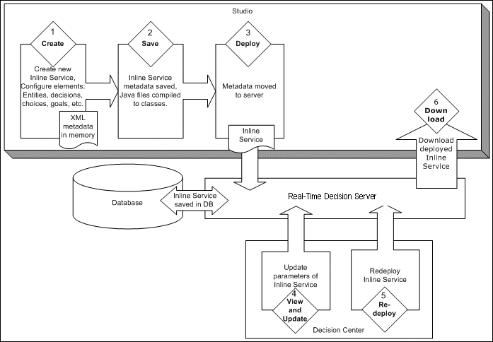
インライン・サービスはデシジョン・スタジオを使用して作成されます。図1-3は、インライン・サービスのライフサイクルを示しています。

図1-3 インライン・サービスのライフサイクル

図1-3の説明が続きます
「図1-3 インライン・サービスのライフサイクル」の説明

次の手順では、インライン・サービスを作成、デプロイおよびダウンロードするプロセス全体の概要を示します。

  1. 作成:デシジョン・スタジオを使用して、Oracle RTDの統合先となるビジネス・プロセスに合せて要素を構成します。要素の例には、選択肢グループ、パフォーマンス目標、デシジョン、インフォーマント、アドバイザ、エンティティおよびデータ・ソースなどがあります。

    一部の要素では、「ロジック」属性および「非同期ロジック」属性にJavaスクリプトレットを使用できます。例として、図1-4にインフォーマント要素を示します。この要素の名前は「Call Begin」です。「説明」および「詳細」ボタンのほかに3つのタブがあり、それぞれにインフォーマントの属性のセットがあります。

    図1-4 Call Beginインフォーマント

    図1-4の説明が続きます
    「図1-4 Call Beginインフォーマント」の説明

    図1-5に示すように、このCall Beginインフォーマントの「ロジック」タブで、特定のタスクを実行するオプションJavaコードを記述できます。

    図1-5 Call Beginインフォーマントの「ロジック」タブ

    図1-5の説明が続きます
    「図1-5 Call Beginインフォーマントの「ロジック」タブ」の説明

    要素が作成され保存されると、オブジェクトを記述するXMLメタデータがメモリーに作成されます。

  2. 保存:デシジョン・スタジオでインライン・サービスを保存すると、ローカル・ファイル・システム上のインライン・サービス・ディレクトリで、拡張子*.sdaのXMLファイルにメタデータが記述されます。Call BeginインフォーマントのメタデータはCallBegin.sdaというファイルに保存され、その内容の例は次のようになります。

    <?xml version="1.0" encoding="UTF-8"?>
    <sda:RTAPType xmlns:sda="http://www.sigmadynamics.com/schema/sda" 
    internalName="CallBegin" lastModifiedTime="1133228616435" name="Call Begin" 
    schemaVersion="20050818" forcesSessionClose="false" order="1.0">
      <sda:description>The Call Begin Informant starts the session after the 
      customer's call enters the IVR system. Logic could be added here to pre-
      populate certain values (example: customer profile) that may be used later   on.</sda:description>
      <sda:system ref="Ivr"/>
      <sda:sessionKey path="customer.customerId" relativeTo="session"/>
      <sda:requestMapper internalName="RequestMapper">
        <sda:entity type="ApplicationSession" var="session"/>
        <sda:dataSource type="RequestDataSource" var="result">
          <sda:arg>
            <sda:path localVarName="session" path="request" relativeTo="local"/>
          </sda:arg>
        </sda:dataSource>
      </sda:requestMapper>
      <sda:requestData internalName="RequestDataSource">
        <sda:param internalName="message" dataType="object" 
    objectType="com.sigmadynamics.client.wp.SDRequest"/>
        <sda:request>
          <sda:resultSet/>
        </sda:request>
      </sda:requestData>
      <sda:body>
        <sda:java order="0">/* Trigger data retrieval 
    */&#xD;&#xA;session().getCustomer().fill(); </sda:java>
      </sda:body>
      <sda:postOutputBody/>
    </sda:RTAPType>
    

    デシジョン・スタジオで要素に割り当てられたセッション・キーおよび外部システムなどの属性がここに示されます。JavaスクリプトレットもXMLファイルのボディに挿入されていることに注意してください。

    インライン・サービスの要素が追加、構成、保存されると、デシジョン・スタジオは必要なJavaコードを自動的に生成してコンパイルし、Javaクラス・ファイルを作成します。2つのクラスのJavaコードが生成されます。最初のセットは、インライン・サービスで使用される基本Javaファイルです。これらのファイル名は、要素IDの前にGENを付けた名前となります。たとえば、CallBegin要素はGENCallBegin.javaというファイルを生成します。

    2番目のJavaファイルのセットは、生成されたコードを上書きできるように作成されます。これらのファイル名は要素IDと同じ名前になります。たとえば、CallBegin要素はCallBegin.javaというファイルを生成します。デフォルトでは、JavaクラスCallBeginは、クラスGENCallBeginを単純に拡張します。

    インライン・サービスのコンパイル時には、上書きコードを使用する特別な指示がないかぎり、生成されたコードが使用されます。上書きコードを使用するには、上書きJavaファイル(CallBegin.javaなど)を更新し、次の生成されたソース・ファイルのフォルダ

    Inline_Service_project_root_folder\gensrc\com\sigmadynamics\sdo
    

    から、次の上書きソース・ファイルのフォルダに移動します。

    Inline_Service_project_root_folder\src\com\sigmadynamics\sdo
    

    これにより、デシジョン・スタジオでは、生成されたJavaファイルではなく、上書きJavaファイルを使用してコンパイルが実行されます。


    ヒント:

    インライン・サービス・オブジェクトのXMLは、デシジョン・スタジオの組込みテキスト・エディタで表示できます。「インライン・サービス・エクスプローラ」ビューでインライン・サービス・オブジェクトを右クリックし、「次で開く」メニューから「テキスト・エディタ」を選択します。通常のエディタ形式に戻すには、「インライン・サービス・エディタ」オプションを選択します。

    デシジョン・スタジオの開く方法→「テキスト・エディタ」メニューを表示します。

    インライン・サービス・オブジェクトを変更する場合は、XML(*.sda)ファイルを直接編集しないでください。変更するには、対応するインライン・サービス・エディタを使用してください。


  3. デプロイ: インライン・サービスは、デシジョン・スタジオを使用してReal-Time Decision Serverにデプロイされます。このサーバーの管理サービスでは、メタデータおよびコンパイルされたインライン・サービス・ファイルの受信、インライン・サービスのデータベースへの格納、およびインライン・サービスのメモリーへのロードが行われます。これにより、インライン・サービスを利用して、リクエストの処理やレポートの表示などを実行できます。

  4. 表示および更新: レポートおよび学習は、ブラウザベースのデシジョン・センター・インタフェースを介して表示されます。インライン・サービスの選択された要素およびパラメータは、デシジョン・センターから更新できます。更新されたインライン・サービスは、再デプロイされるまでランタイムで使用できません。

  5. 再デプロイ:デシジョン・センターでインライン・サービスを更新した場合、デシジョン・センターでインライン・サービスを再デプロイすることで、この変更を使用できるようになります。管理サービスでは、必要なすべてのメタデータとJavaファイルの再生成、インライン・サービスの再コンパイル、インライン・サービスのデータベースへの格納、およびメモリーへのロードが行われます。

  6. ダウンロード:デシジョン・スタジオを使用して、デプロイされたインライン・サービスをサーバーからダウンロードできます。ダウンロードでは、データベースにあるインライン・サービスをコピーして、メタデータ、Javaおよびクラス・ファイルをハード・ドライブ上のデシジョン・スタジオ・プロジェクトに配置します。これは、インライン・サービスの元の開発者ではないためにメタデータ・ファイルがない場合に便利です。ビジネス・プロセスで他のユーザーにデシジョン・センターを介したインライン・サービスの変更および再デプロイを許可している場合は、インライン・サービスを最初にデシジョン・スタジオで開発およびデプロイしたユーザーであっても、デシジョン・スタジオでそのインライン・サービスをさらに変更するには、まずサーバーから最新バージョンをダウンロードする必要があります。