公開後任プランへのアクセスの例
自動プラン・アクセス方法では、指定のプラン所有者と、指定または推測のプラン在職者にアクセスできる従業員のみが公開後任プランにアクセスできます。
このトピックでは、いくつかのシナリオを含め、次のことについてさらに学習します:
-
プラン在職者が公開後任プランへのアクセスをどのように決定するか
-
公開後任プランへのアクセスに異動がどのように影響するか
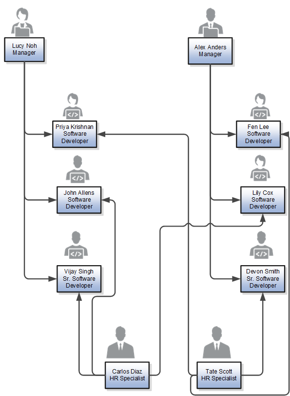
この図は、First Softwareのレポート階層を示しています。ここには、マネージャの部下と、HR担当者がセキュリティ・アクセス権を持つ従業員が表示されます。この画像で示されているマネージャとHR担当者には、後任プランを作成および管理する権限があります。

公開在職者プラン
Tate Scottは、Devon Smithに対する公開の「在職者」タイプ後任プランを作成し、D Smith後任プランという名前を付けます。Carlos Diazを候補者マネージャとして追加します。
ここでは、図に示されたマネージャおよびHR担当者がこの後任プランに対してどのようなアクセス権限を持つか見てみましょう。
|
従業員 |
プランの表示 |
プラン名の変更 |
候補者の追加 |
プランの削除 |
コメント |
|---|---|---|---|---|---|
|
Lucy Noh |
いいえ |
いいえ |
いいえ |
いいえ |
Lucyは指定の所有者ではないため、プランを表示できません。また、彼女の個人セキュリティ・プロファイルではDevon Smithのデータへのアクセスは許可されません。 |
|
Carlos Diaz |
はい |
いいえ |
はい |
いいえ |
Carlos Diazは候補者マネージャです。プランを表示して候補者を追加できます。ただし、プラン名の変更やプランの削除はできません。 |
|
Alex Anders |
はい |
はい |
はい |
はい |
Alex Andersは指定の所有者ではありません。ただし、Devon Smithは直属の部下です。これにより、AlexはDevon Smithのデータにアクセスできます。したがって、Alex Andersはプランを管理できます。 |
|
Tate Scott |
はい |
はい |
はい |
はい |
Tate Scottは、プランを作成したためデフォルトのプラン所有者です。 |
公開ジョブ・プラン
Carlos Diazは、上級ソフトウェア開発者ジョブに対する公開の「ジョブ」タイプ後任プランを作成します。彼は、プランに「上級ソフトウェア開発者プランCD」という名前を付けます。Vijay SinghとDevon Smithはどちらも上級ソフトウェア開発者であるため、このプランの推測の在職者です。
「上級ソフトウェア開発者プランCD」後任プランに対して、図に示されているマネージャおよびHR担当者がどのようなアクセス権限を持つかを説明します。
|
従業員 |
プランの表示 |
プラン名の変更 |
候補者の追加 |
プランの削除 |
コメント |
|---|---|---|---|---|---|
|
Lucy Noh |
はい |
はい |
はい |
はい |
Vijay SinghはLucy Nohの部下です。これにより、LucyはVijayのデータにアクセスできます。したがって、Lucyは「上級ソフトウェア開発者プランCD」プランにアクセスして管理できます。 |
|
Carlos Diaz |
はい |
はい |
はい |
はい |
Carlos Diazは、プランを作成したためデフォルトのプラン所有者です。 |
|
Alex Anders |
はい |
はい |
はい |
はい |
Devon SmithはAlex Andersの部下です。Alexの個人セキュリティ・プロファイルにより、彼はDevon Smithのデータにアクセスできます。したがって、彼は「上級ソフトウェア開発者プランCD」プランにアクセスして管理できます。 |
|
Tate Scott |
はい |
はい |
はい |
はい |
Tate Scottの個人セキュリティ・プロファイルにより、彼はDevon Smithのデータにアクセスできます。したがって、彼は「上級ソフトウェア開発者プランCD」プランにアクセスして管理できます。 |
異動の影響を受けるプラン・アクセス
Devon Smithは別のプロジェクトに異動し、現在はLucy Nohの部下です。Tate ScottにDevon Smithのデータへのセキュリティ・アクセス権はなくなります。ただし、Carlos DiazはDevon Smithのデータにアクセスできるようになりました。別の上級ソフトウェア開発者であるRobin MarlowがAlex Andersの部下になりました。Tate Scottには、この従業員のデータにアクセスするためのセキュリティ権限があります。
First Softwareの管理者は、後任プラン在職者プロセスを実行して、従業員の異動による変更について後任プラン在職者表を更新します。Devon Smithの異動が「D Smith後任プラン」プランへのアクセス権にどのように影響するかを見てみましょう。
|
従業員 |
プランの表示 |
プラン名の変更 |
候補者の追加 |
プランの削除 |
コメント |
|---|---|---|---|---|---|
|
Lucy Noh |
はい |
はい |
はい |
はい |
Lucy Nohは、Devon Smithが彼女の部下となってDevon Smithのデータにアクセスできるようになったため、「D Smith後任プラン」プランを管理できます。 |
|
Carlos Diaz |
はい |
はい |
はい |
はい |
Carlos Diazは、「D Smith後任プラン」プランの候補者マネージャです。ただし、Devon Smithのデータにアクセスするセキュリティ権限も持っています。したがって、プランを表示して管理できます。 |
|
Alex Anders |
いいえ |
いいえ |
いいえ |
いいえ |
Alex Andersは指定の所有者ではありません。Devon Smithの異動後、AlexはDevon Smithのデータにアクセスできません。したがって、「D Smith後任プラン」プランは表示できなくなります。 |
|
Tate Scott |
はい |
はい |
はい |
はい |
Tate Scottは、プランを作成したためデフォルトのプラン所有者です。 |
また、Devon Smithの異動が「上級ソフトウェア開発者プランCD」後任プランへのアクセス権に与える影響についても確認してみましょう。ここで、Vijay Singh、Devon SmithおよびRobin Marlow (全員が上級ソフトウェア開発者ジョブを持つ)は、「上級ソフトウェア開発者プランCD」後任プランの推測の在職者です。
|
従業員 |
プランの表示 |
プラン名の変更 |
候補者の追加 |
プランの削除 |
コメント |
|---|---|---|---|---|---|
|
Lucy Noh |
はい |
はい |
はい |
はい |
Vijay SinghおよびDevon Smithは、現在Lucy Nohの部下です。これにより、Lucyは彼らのデータにアクセスできます。したがって、Lucyは「上級ソフトウェア開発者プランCD」プランにアクセスして管理できます。 |
|
Carlos Diaz |
はい |
はい |
はい |
はい |
Carlos Diazは、プランを作成したためデフォルトのプラン所有者です。 |
|
Alex Anders |
はい |
はい |
はい |
はい |
別の上級ソフトウェア開発者であるRobin Marlowは、現在Alex Andersの部下です。Alexの個人セキュリティ・プロファイルにより、彼はRobinのデータにアクセスできます。したがって、彼は「上級ソフトウェア開発者プランCD」プランにアクセスして管理できます。 |
|
Tate Scott |
はい |
はい |
はい |
はい |
Tate Scottの個人セキュリティ・プロファイルにより、彼はRobin Marlowのデータにアクセスできます。Robin Marlowが推測のプラン在職者であるため、Tate Scottは「上級ソフトウェア開発者プランCD」プランにアクセスおよび管理できます。 |