Go to primary content
Oracle® Retail Brand Compliance Management Cloud Service Project User Guide
Release 18.3
F26782-01
  Go To Table Of Contents
Contents

Previous
Previous
 
 

A Appendix: Workflows

This appendix provides flow diagrams that illustrate how the status of projects and activities flows during the life of a project and activity.

Projects start in a Created status and move to Completed status.

Figure A-1 Project Status Workflow

Surrounding text describes Figure A-1 .

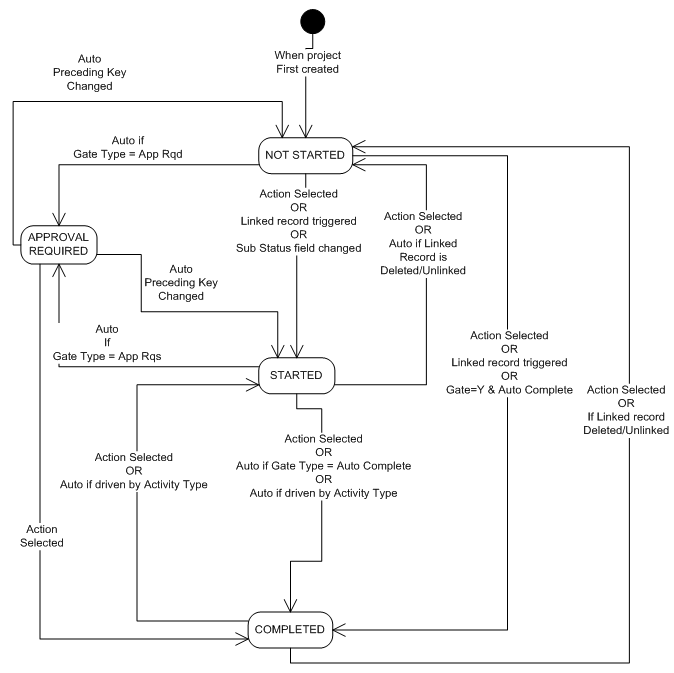
Activities start in a Not Started status and move to Completed status.

Figure A-2 Activity Status Workflow

Surrounding text describes Figure A-2 .