1.1.2 Database Users and Roles
In order to support the modularity, each application has a separate database schema. The following diagram shows the schemas and their relationships:

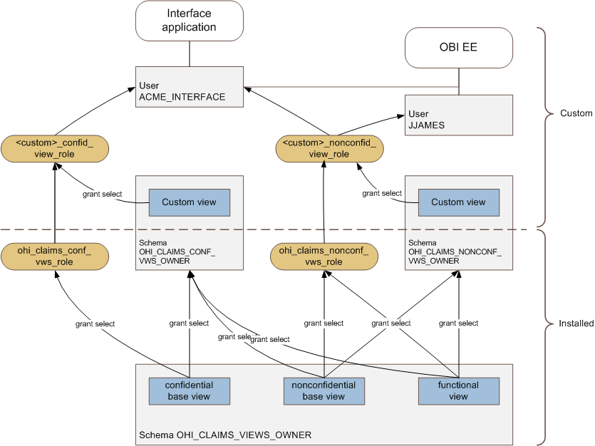
The diagram below shows how the operational reporting views and the corresponding roles are defined, and how the roles can be assigned for specific purposes:

Previous