| Oracle® Retail Assortment Planning Implementation Guide Release 15.0 E65529-01 |
|
![]() Previous |
![]() Next |
Retailers, especially in the fashion industry, need to determine the correct assortment of products to be made available for sale in stores. This is done 6 to 9 months before the merchandise is available in the stores. Oracle Retail Assortment Planning (AP) enables retailers to determine the appropriate mix of products that will maximize their organizational goals, such as sales, profit, and growth. For a more detailed overview of the functionality within AP, see the Oracle Retail Assortment Planning User Guide for the RPAS Fusion Client.
This implementation guide addresses the following topics:
Chapter 1: "Introduction"- Overview of the AP business workflow and skills needed for implementation.
Chapter 2: "Implementation Considerations"- Explanation of the factors to take into consideration before performing the implementation.
Chapter 3: "Build Scripts"- Information on building and patching the AP domain.
Chapter 4: "Data Flow"- Overview of the AP data flow.
Chapter 5: "Fashion Planning Bundle Integration"- Overview of the Fashion Planning Bundle data flow.
Chapter 6: "Script Integration"- Overview of the script integration used for the Fashion Planning Bundle and Allocation.
Chapter 7: "Batch Processing"- Explanation of batch scheduling and batch designs.
Chapter 8: "Internationalization"- Translations provided for AP.
Chapter 9, "Configuration Considerations" - Explanation of configuration logic impacted by the hierarchy and data.
The Fashion Planning Bundle is the integration of Item Planning (IP), Clearance Optimization Engine (COE), Assortment Planning (AP), Merchandise Financial Planning (MFP), and Size Profile Optimization (SPO) as a full-suite planning solution for fashion retailers.
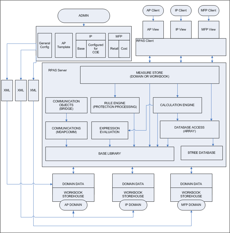
Figure 1-2 shows the architecture of the Oracle Retail Predictive Application Server (RPAS) template applications.
This diagram describes the RPAS template applications. In the truest sense, these templates are not applications in the same way that the RPAS client is an application since end-users are not presented a user interface specific to the template. The templates are pre-defined means by which to view specific types of data in the domain, so that the RPAS client user interface can be used to read and write to the domain.
The system administrator, who is responsible for maintaining the RPAS Configuration Tools, ensures that the appropriate templates are available. Each template has the following associated information to define its pre-defined attributes:
Measures
Special expressions
Rules
Workbook layout
A user requests to use one of the templates through the RPAS Configuration Tools. A number of XML files are then output that define the domain to be created. These XML files are used to build the specified domain, incorporating all the attributes mentioned above that have been specifically defined.
Once the domain has been created, the end user is able to access the domain data through the RPAS client. Based on the template used, workbooks, measures, rules, and so on, are available to the end user.
Figure 1-3 shows a typical workflow for AP. The Assortment Planning solution enables the creation, execution, and monitoring of the assortment or range.
AP provides the following key features and capabilities:
Create store, site, and application clusters (attribute/optimal)
Determine the optimal number of style/color targets per cluster
Go to market with the Assortment Shopping List
Use Slow Item Build to connect the Assortment Plan to Oracle Retail Merchandising System (RMS) for style set-up
Automate the allocation of styles to clusters to create the wedge
Use visual time-phased view of the assortment (Visual style out)
Automate sales and receipt flow reconciled to constraints
Calculate optimal allocation to each selling/fulfilling location by size and pack
Reconcile to financial plans, capacity constraints, and assortment strategy
Embed best practice on top of the configurable platform
The implementer needs an understanding of the following applications and technical concepts.
The implementer should understand the interface requirements of the integrated applications and data sources for the master data, demand, and inventory history. For the AP, the implementer needs this knowledge for the following applications:
Oracle Retail Predictive Application Server
Oracle Retail Merchandising System (RMS)
In addition, knowledge of the following applications is optional:
Oracle Retail Clearance Optimization Engine
Oracle Retail Item Planning
Oracle Retail Merchandise Financial Planning
Oracle Retail Size Profile Optimization
Oracle Retail Allocation
The implementer should understand the following technical concepts:
UNIX system administration, shell scripts, and job scheduling
Performance constraints based on the retailer's infrastructure
Technical architecture for AP
Retailer's hierarchical (SKU/store/day) data
AP batch processes
Setting up an RPAS domain
A basic understanding of RPAS configuration and how to use the RPAS Configuration Tools
Understanding of how RPAS rule language works
Understanding of measures and dimension constructs
Understanding of how Fusion Client works