Go to primary content
Oracle® Retail Merchandising System Custom Flex Attribute Solution Implementation Guide
Release 16.0.024
E91475-02
  Go To Table Of Contents
Contents
Go To Index
Index

Previous
Previous
 
Next
Next
 

3 Planning Your Implementation

Before you proceed with implementing CFAS, you must meet certain pre-requisites, understand the process flows, and review certain CFAS-specific considerations. This chapter provides more information that will help you prepare for implementing or leveraging CFAS based on your business need. It includes the following topics:

Prerequisites

Before proceeding, ensure you meet the following pre-requisites:

Required Skills and Expertise

This document is intended for application integrators and implementation personnel. Implementing CFAS or leveraging the CFAS framework to set up additional attributes requires that you are familiar with or have access to the following:

  • RMS functional and technical concepts, including knowledge of any existing implementation processes at the retailer.

  • PL/SQL and UNIX commands, including shell configuration and scripting.

  • SQL and Database Administrator (DBA) level commands and tasks.

Required Development Kit/Software

To implement CFAS, you must also be familiar with and have access to the following development tools:

  • SQL Editor, such as Oracle SQL Developer

Associated RMS (Retail Apps) Version

The CFAS framework is currently enabled and associated only with RMS Release 16.0.024. To start using the CFAS framework, ensure that you have installed or upgraded to Release 16.0.024.

CFAS Administration Role

Only a selected group of users will need to access the CFAS Maintenance users for setting up the CFAS entities and attributes.

The Custom Flex Attribute Setup folder will not appear for the users without the CFAS_ADMIN role. Once set up, the CFAS extension user interface will be accessible to all RMS users from the Options menu of the relevant RMS form. Users will be able to view the set extension attributes, capture, or store the relevant information in the CFAS user interface.

For more information on user management and assigning roles, refer to the Oracle Retail Merchandising System User Guide.

Implementation Plan

Before you proceed with the implementation, ensure that you are familiar with the CFAS concepts and have a specific implementation plan based on your business requirements. The implementation plan must at least (not limited to) address the following:

  • Appropriate level and entities to be extended.

  • Number of attribute group sets, groups, and attributes.

  • Functions and scripts to be designed and used.

  • Plans for maintenance and future growth or extensions.

Process/Business Flows

This section provides the following process flow that you can follow to plan the attributes you want to set up and make them available in the RMS production environment. It also describes the various objects involved in the planning process and provides key considerations:

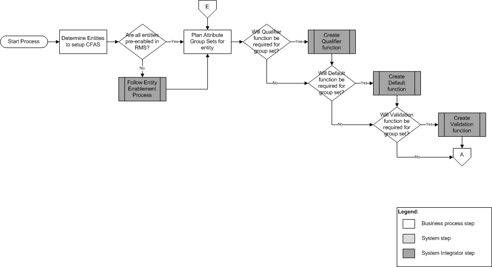
Phase 1 - Plan Entities and Attribute Group Sets

In this phase:

  1. Determine the entities that need to be set up for CFAS. By default, RMS includes pre-enabled entities that you can leverage out of the box. For more information, see Entities.

    In case you want to set up an entity (other than the pre-enabled entities), refer to the My Oracle Support Note – Oracle Retail Merchandising System Extending the Custom Flex Attribute Solution [ID 1285660.1].

  2. Plan the attribute group sets for the relevant entity. Once set up and activated, the attribute group sets appear as the additional option in the More Actions menu for the relevant entity. As part of the attribute group sets planning, you may also need to determine and set the qualifier, default, and validation functions. For more information, see Attribute Group Sets.

  3. Once you have planned the entities and attribute group sets, proceed to Phase 2.

Figure 3-1 Plan Entities and Attribute Group Sets


Phase 2 - Plan Attribute Groups and Attributes

In this phase:

  1. Plan the attribute groups for the relevant planned attribute group sets along with any required validation function. For more information, see Attribute Groups.

  2. Once you have planned the attribute groups, plan the attributes along with the data type, widget type. For more information, see Attributes.

Figure 3-2 Plan Attribute Groups and Attributes


Phase 3 - Set Up CFAS Objects Using the CFAS Data loading

In this phase, use the CFAS Maintenance Screens to set up entity labels, record groups, attribute group sets, attribute groups, and attributes. For more information, see CFAS Maintenance Screen.

Figure 3-3 Set Up CFAS Objects Using the CFAS Maintenance Screens


Phase 4 - Test and Activate the CFAS User Interface

In this phase:

  1. Test the user interface. For more information, see Setting Up Attributes.

  2. Once it is confirmed that the attribute screens have been set up as planned, run the cfagen.ksh batch script to create the database objects, including the views and staging tables. After the script has been run, the attribute group sets will be visible to all users in the appropriate RMS screen menus. Additionally, the setup screens in RMS will reflect that the various levels are considered active. For more information, see CFAS Database Scripts.

Figure 3-4 Test and Activate the CFAS User Interface


Integration Considerations

This section describes the two primary ways that other systems use to integrate with RMS and their relevance with the CFAS framework. It includes the following:

Integration with Retail Integration Bus (RIB)

In this release, CFAS attributes are added to key inbound and outbound integration points. This allows updates to these attributes from external sources, as well as the ability for other applications to subscribe to these updates. The following RIB integration APIs support CFAS:

  • Subscription APIs

    • xitem

    • xitemloc

    • xorder

    • xtsf (transfer)

    • RTV

    • xstore

    • xmerchhier

    • xcostchg

    • supplier

    • supplier (web service for RFI integration)

  • Publication APIs

    • item

    • itemloc

    • supplier

    • merchhier

    • store

    • warehouse

    • partner

    • address

    • PO

    • transfer

    • RTV

Flat File Integration

Flat file integration is supported in CFAS. Staging tables are generated for each new entity that is set up. Load scripts are also generated that move your staging data into CFAS extension tables for continued use. Examples of these data sources are legacy integration feeds, one-time conversions, or third party integration.

Internationalization Considerations

In CFAS, the following database tables are used to store the relevant labels in different languages:

  • CFA_EXT_ENTITY_KEY_LABELS – stores entity key labels.

  • CFA_ATTRIB_GROUP_SET_LABELS – stores attribute group set labels.

  • CFA_ATTRIB_GROUP_LABELS – stores attribute group labels.

  • CFA_ATTRIB_LABELS – stores attribute labels.

  • CFA_REC_GROUP_LABELS – stores record group labels.

For more information on the database tables mentioned above, see CFAS Table Definitions.

For more information on the supported languages, refer to the Oracle Retail Merchandising System Operations Guide, Volume 3 - Back End Configuration and Operations.

Additional Considerations

Before proceeding with implementing CFAS, review the following considerations:

  • The framework is enabled only on select RMS features. You can use the framework and patterns to enable customization for other entities. However, such customizations are not supported by Oracle.

  • The architecture is based on the localization framework and does not adhere to the Oracle Fusion customization framework. As such, upgrade strategy to the Oracle Fusion framework is not in scope of this document.

  • Custom defined fields are currently not exposed to other applications, and not in scope of this document. An additional effort will be involved to expose such fields to downstream applications using RIB, exports, or other means.

  • CFAS attributes are scalar. This means that only one value of that attribute can be stored per entity. To set up multi-record attributes, you can use groups as multi-records.

  • To avoid any data security issues, you must apply relevant security policies on the extension tables and access views.

  • RMS Entities are extended at the database table level. For example, items may be extended at the header level - ITEM_MASTER (in the ITEM_MASTER_CFA_EXT table), item supplier level - ITEM_SUPPLIER (in the ITEM_SUPPLIER_CFA_EXT table), item location level - ITEM_LOC (in the ITEM_LOC_CFA_EXT table), and so on. Maintenance screens for these tables will have separate individual access to the relevant extensions.

  • When an entity record is deleted (order), the related CFAS attributes associated with that order will also be deleted for all entities that are pre-enabled as part of the base functionality.

  • Performance within the CFAS solution will be relative to the size of the entity you are extending. There is a 1 to 1 ratio of CFAS records to entity records (that is extending the Item/Location table will create a table with an equivalent number of records). To ensure that you can maintain the performance of the entity in a production environment, it is recommended that you first perform proof-of-concepts on the entities.

  • If you plan to enable entities other than those that are pre-enabled as part of the base installation, it is recommended that you use lower volume transactions, such as the header of an inventory transaction, in place of the detail record.