Go to primary content
Oracle® Retail Merchandising System Operations Guide, Volume 1 - Batch Overviews and Designs
16.0.024
E89599-02
  Go To Table Of Contents
Contents

Previous
Previous
 
Next
Next
 

16 Sales Posting

Oracle Retail Merchandising System (RMS) includes a convenient interface with your point-of-sale system (POS) that allows you to efficiently upload sales transaction data. Once the data enters RMS, other modules take over the posting of that data to sales transaction, sales history, and stock-on-hand tables. This overview describes the upload and validation of sales transaction data from your POS to RMS and the relevant processes.

Creating a POSU File

The RMS Sales Posting module, uploadsales.ksh requires a POSU file that is rolled up to the item/store/price point level. There are a variety of ways to create this file:

  • If you use Oracle Retail Xstore Point of Service, the integration via Oracle Retail Sales Audit (ReSA) will create appropriate POSU files.

  • If you integrate your POS and Oracle Retail Sales Audit (ReSA), out of the box integration between ReSA and RMS will produce POSU files.

  • If you integrate your OMS (Order Management System) and Oracle Retail Sales Audit (ReSA), out of the box integration between ReSA and RMS will produce POSU files.

  • If you use a 3rd party POS or Order Management System (OMS) and do not use ReSA, you must use a custom process to roll up data to an item/store/price point level

  • Additional information about the structure of the POSU file is available in the detailed discussion of the uploadsales.ksh process.

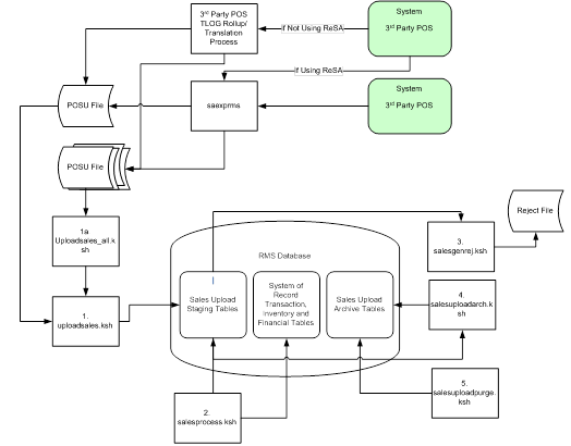
Sales Posting Business Process

The Sales Posting Process consists of a number of related programs.

  1. uploadsales.ksh reads the POSU file and writes it's contents to a series of staging tables.

    1. uploadsales_all.ksh wraps uploadsales.ksh to simplify the process of running uploadsales.ksh for groups of POSU files.

  2. salesprocess.ksh reads the staged data and performs major validation, financial and inventory processing. Details of this processing are below in the detailed discussion of salesprocess.ksh.

  3. salesgenrej.ksh creates a reject file for transactions that fail salesprocess.ksh validation.

  4. salesuploadarch.ksh archives successfully processed transactions and clears them out of the staging tables.

  5. salesuploadpurge.ksh purges transactions from the archive tables after the transactions age out of the system.

    Figure 16-1 Sales Posting Business Process

    Sales Posting Business Process

Batch Design Summary

The following batch designs are included in this chapter

  • uploadsales.ksh (Upload POSU File for Processing)

  • uploadsales_all.ksh (Process Multiple POSU Files)

  • salesprocess.ksh (Main Processing of Staged Sale/Return Transactions)

  • salesgenrej.ksh (Reject POSU Transactions)

  • salesuploadarch.ksh (Archive Successfully Posted Transactions)

  • salesuploadpurge.ksh (Purge Aged Archived POSU Transactions)

  • sales_reprocess.ksh (Re-processing of Sale/Return Transactions Due to Chunk Not Process Issue)

uploadsales.ksh (Upload POSU File for Processing)

Module Name uploadsales.ksh
Description Upload POSU File for Processing
Functional Area Sales Posting
Module Type Integration
Module Technology Ksh
Catalog ID RMS112
Runtime Parameters NA

Design Overview

The purpose of this module is to upload the contents of the POSU file from ReSA or 3rd Party POS to the staging table for further processing.

Scheduling Constraints

Table 16-1 Scheduling Constraints

Schedule Information Description

Frequency

Daily

Scheduling Considerations

This program runs in the background. When a POSU file comes in and is detected, this module initiates the sales posting process

Pre-Processing

saexprms.pc (if the client uses ReSA to produce POSU files)

Post-Processing

salesprocess.ksh

Threading Scheme

NA


Restart/Recovery

NA

Locking Strategy

NA

Security Considerations

NA

Key Tables Affected

Table 16-2 Key Tables Affected

Table Select Insert Update Delete

SVC_POSUPLD_LOAD

No

Yes

No

No

SVC_POSUPLD_STATUS

No

Yes

No

No

SVC_POSUPLD_STAGING

Yes

Yes

Yes

No

V_SVC_POSUPLD_LOAD

Yes

No

No

No


Security Considerations

NA

Integration Contract

Integration Type Upload to RMS
File Name POSU_<store>_<tran_date>_<sysdate>.<thread_val>
Integration Contract IntCon000044

Input File Layout

Table 16-3 Input File

Record Name Field Name Field Type Default Value Description

File Header

File Type Record Descriptor

Char(5)

FHEAD

Identifies file record type

File Line Identifier

Number(10)

Specified by external system

ID of current line being processed by input file

File Type Definition

Char(4)

POSU

Identifies file as &rsquor;POS Upload'

File Create Date

Char(14)

NA

Date file was written by external system

Location Number

Number(10)

NA

Store identifier

Vat include indicator

Char(1)

NA

Determines whether or not the store stores values including vat. Not required but populated by Oracle Retail sales audit

Vat region

Number(4)

NA

Vat region the given location is in. Not required but populated by Oracle Retail Sales Audit

Currency code

Char(3)

NA

Currency of the given location. Not required but populated by Oracle Retail sales audit

Currency retail decimals

Number(1)

NA

Number of decimals supported by given currency for retails. Not required but populated by Oracle Retail sales audit

Transaction Header

File Type Record Descriptor

Char(5)

THEAD

Identifies transaction record type

File Line Identifier

Number(10)

Specified by external system

ID of current line being processed by input file

Transaction Date

Char(14)

Transaction date

Date sale/return transaction was processed at the POS

Item Type

Char(3)

REF or ITM

Item type will be represented as a REF or ITM

Item Value

Char(25)

NA

The ID number of an ITM or REF

Dept

Number(4)

NA

Dept of item sold or returned. Not required but populated by Oracle Retail Sales Audit

Class

Number(4)

NA

Class of item sold or returned. Not required but populated by Oracle Retail Sales Audit

Subclass

Number(4)

NA

Subclass of item sold or returned. Not required but populated by Oracle Retail Sales Audit

Pack Indicator

Char(1)

NA

Pack indicator of item sold or returned. Not required but populated by Oracle Retail Sales Audit


Item level

Number(1)

NA

Item level of item sold or returned. Not required but populated by Oracle Retail Sales Audit

Tran level

Number(1)

NA

Tran level of item sold or returned. Not required but populated by Oracle Retail Sales Audit

Wastage Type

Char(6)

NA

Wastage type of item sold or returned. Not required but populated by Oracle Retail Sales Audit

Wastage Percent

Number(12)

NA

Wastage Percent*10000 (4 implied decimal places.), wastage percent of item sold or returned. Not required but populated by Oracle Retail Sales Audit

Transaction Type

Char(1)

S - sales

R - return

Transaction type code to specify whether transaction is a sale or a return


Drop Shipment Indicator

Char(1)

Y

N

Indicates whether the transaction is a drop shipment or not. If it is a drop shipment, indicator will be 'Y'. This field is not required, but will be defaulted to 'N' if blank

Total Sales Quantity

Number(12)

NA

Total sales quantity * 10000 (4 implied decimal places), number of units sold at a particular location

Sales Sign

Char(1)

P - positive

UOM at which this item was sold

Sales Sign

Char(1)

P - positive

N - negative

Determines if the Total Sales Quantity and Total Sales Value are positive or negative

Total Sales Value

Number(20)

NA

Total Sales Value * 10000 (4 implied decimal places), sales value, net sales value of goods sold

Last Modified Date

Char(14)

NA

For VBO future use

Catchweight Indicator

Char(1)

NULL

Indicates if the item is a catch weight item. Valid values are &rsquor;Y' or NULL


Actual Weight Quantity

Number(12)

NULL

Actual Weight Quantity*10000 (4 implied decimal places), the actual weight of the item, only populated if catchweight_ind = &rsquor;Y'

Sub Trantype Indicator

Char(1)

NULL

Tran type for ReSA Valid values are &rsquor;A', &rsquor;D', NULL

Total Igtax Value

Number(20)

NA

Total Igtax Value * 10000 (4 implied decimal places), goods sold or returned

Sales Type

Char(1)

NA

Indicates whether the line item is a Regular Sale, a customer order serviced by OMS (External CO) or a customer order serviced by a store (In Store CO). Valid values are &rsquor;R','E', or 'I'

No Inventory Return Indicator

Char(1)

NA

Contains an indicator that identifies a return without inventory. This is generally a non-required column, but in case of Returns, this is required. Valid values are &rsquor;Y' or 'N'


Return Disposition

Char(10)

NA

Contains the disposition code published by RWMS as part of the returns upload to OMS

Return Warehouse

Number(10)

NA

Contains the physical warehouse ID for the warehouse identifier where the item was returned

Transaction Tax

File Type Record Descriptor

Char(5)

TTAX

Identifies the file record type

File Line Identifier

Number(10)

Specified by external system

Sequential file line number

Tax Code

Char(6)

NA

Holds the tax code associated to the item

Tax Rate

Number(20)

NA

Tax rate*10000000000(10 implied decimal places), holds the tax rate for the tax code associated to the item

Total Tax Value

Number(20)

NA

Total Tax value*10000(4 implied decimal places), total tax amount for the line item

Transaction Detail

File Type Record Descriptor

Char(5)

TDETL

Identifies transaction record type

File Line Identifier

Number(10)

Specified by external system

ID of current line being processed by input file

Promotional Tran Type

Char(6)

NA

Code for promotional type from code_detail, code_type = &rsquor;PRMT'

Promotion Number

Number(10)

NA

Promotion number from the RMS

Sales Quantity

Number(12)

NA

Sales quantity*10000 (4 implied decimal places.), number of units sold in this prom type

Sales Value

Number(20)

NA

Sales value*10000 (4 implied decimal places.), value of units sold in this prom type

Discount Value

Number(20)

NA

Discount quantity*10000 (4 implied decimal places.), value of discount given in this prom type

Promotion Component

Number(10)

NA

Links the promotion to additional pricing attributes

Transaction Trailer

File Type Record Descriptor

Char(5)

TTAIL

Identifies file record type

File Line Identifier

Number(10)

Specified by external system

ID of current line being processed by input file

Transaction Count

Number(6)

Specified by external system

Number of TDETL records in this transaction set

File Trailer

File Type Record Descriptor

Char(5)

FTAIL

Identifies file record type

File Line Identifier

Number(10)

Specified by external system

ID of current line being processed by input file

File Record Counter

Number(10)

NA

Number of records/transactions processed in current file (only records between fhead & ftail)


Design Assumptions

Multiple taxes for an item if sent from POS to ReSA, will be summed to a single tax in RMS and assigned one of the applicable tax codes.

Rolling up transactions to the item/store/price point

The program uploadsales.ksh requires that transactions be rolled up the item/store/price point level. The tables below give a hypothetical (though not particularly realistic) example of the type of rollup required by upload_sales.ksh.

Table 16-4 Sales for Item Number 1234 (at one store during one period of the day)

Transaction Number Number of Items Sold Amount (in specified currency unit) Price point (price reason)

167

1

9.99

Regular

395

2

18.00

Promotional

843

1

7.99

Clearance

987

3

27.00

Promotional

1041

1

9.99

Regular

1265

4

31.96

Clearance



Note:

The variation of the price per item in different transactions. This is the result of the price applied at the time of sale—the price point. Now look at the next table that shows the same transactions rolled up by item and price point.

Table 16-5 Sales for Item Number 1234

Number of Items Sold Price Reason (price point) Price point (price reason) Total Amount for Item Price point (in currency)

2

Regular price

19.98

5

Promotional price

45.00

5

Clearance price

39.95


uploadsales.ksh takes the totals and looks for any discounts for transactions in the POSU file. It applies the discounts to an expected total dollar amount using the price listed for that item from the pricing table (PRICE_HIST). It next compares this expected total against the reported total. If the program finds a discrepancy between the two amounts, it is reported. If the two totals match, the rollup is considered valid. If value-added tax (VAT) is included in any sales transaction amounts, it is removed from those transactions prior to the validation process.

uploadsales_all.ksh (Process Multiple POSU Files)

Module Name uploadsales_all.ksh
Description Process Multiple POSU Files
Functional Area Sales Posting
Module Type Integration
Module Technology Ksh
Catalog ID RMS157
Runtime Parameters NA

Design Overview

The purpose of this script is to execute the uploadsales.ksh module for all POSU files that are for upload. This wrapper will simplify the sales upload process for multiple POSU files, removing the need to call the uploadsales.ksh individually for each file.

Scheduling Constraints

Table 16-6 Scheduling Constraints

Schedule Information Description

Frequency

Daily

Scheduling Considerations

This program runs in the background. When a POSU file comes in and is detected, this module initiates the sales posting process.

Pre-Processing

saexprms.pc (if the client uses ReSA to produce POSU files)

Post-Processing

NA

Threading Scheme

NA


Restart/Recovery

NA

Locking Strategy

NA

Security Considerations

NA

Key Tables Affected

Table 16-7 Key Tables Affected

Table Select Insert Update Delete

SVC_POSUPLD_LOAD

No

Yes

No

No

SVC_POSUPLD_STATUS

No

Yes

No

No

SVC_POSUPLD_STAGING

No

Yes

No

No

V_SVC_POSUPLD_LOAD

Yes

No

No

No


Security Considerations

NA

Integration Contract

Integration Type Upload to RMS
File Name POSU_<store>_<tran_date>_<sysdate>.<thread_val>
Integration Contract IntCon000044

Input File Layout

Refer to the Input File Layout section in uploadsales.doc.

salesprocess.ksh (Main Processing of Staged Sale/Return Transactions)

Module Name salesprocess.ksh
Description Main Processing of Staged Sale/Return Transactions
Functional Area Sales Posting
Module Type Business Processing
Module Technology ksh
Catalog ID RMS151

Design Overview

The purpose of the SALESPROCESS.KSH module is to process sales and return details from an external point of sale system (either POS or OMS). The sales/return transactions will be validated against Oracle Retail item/store relations to ensure the sale is valid, but this validation process can be eliminated if the sales that are being passed in, have been screened by sales auditing (ReSA). The following common functions will be performed on each sales/return record read from the input file:

  • Read sales/return transaction record

  • Lock associated record in RMS

  • Validate item sale

  • Check whether TAX maintenance is required, and if so determine the TAX amount for the sale.

  • Write all financial transactions for the sale and any relevant markdowns to the stock ledger.

  • Post item/location/week sales to the relevant sales history tables

  • Perform last sales processing to maintain accurate sales information in the system

Scheduling Constraints

Table 16-8 Scheduling Constraints

Schedule Information Description

Frequency

Daily

Scheduling Considerations

This program is a trickle polled as point-of-sales data, in the form of the POSU file, becomes available. It can be run multiple times a day in a trickle-polling environment

Can be run ad hoc to trickle poll sales

Pre-Processing

uploadsales.ksh

Post-Processing

salesgenrej.ksh

salesuploadarch.ksh

Threading Scheme

The number of threads running in parallel is based on value in the column RMS_PLSQL_BATCH_CONFIG.MAX_CONCURRENT_THREADS with the program name ”CORESVC_SALES_UPLOAD_SQL”.

Threading is based on chunks

Each chunk would have a defined size. This is defined in RMS_PLSQL_BATCH_CONFIG.MAX_CHUNK_SIZE. Chunks could be made up of a single or multiple THEAD/Items.

Because multithreading logic based on chunks is applied, it is possible that a record is locked by another thread. Without a mechanism to perform waiting/retrying, record locking errors would happen more frequently

In the table RMS_PLSQL_BATCH_CONFIG, RETRY_LOCK_ATTEMPTS contains the number of times the thread will try to acquire the lock for a table and RETRY_WAIT_TIME is the number of seconds the thread will wait before it retries


POSU Chunking

Table 16-9 Concurrent Threads and Chunk Size

MAX_Concurrent Threads MAX_CHUNK_SIZE

2

3


Number of Threads: 11

Thread 1 Chunk 1 THEAD 1 Item 1
Thread 1 Chunk 1 THEAD 2 Item 1
Thread 1 Chunk 1 THEAD 3 Item 2
Thread 1 Chunk 1 THEAD 4 Item 2
Thread 1 Chunk 1 THEAD 5 Item 3
Thread 2 Chunk 2 THEAD 6 Item 5
Thread 2 Chunk 2 THEAD 7 Item 6
Thread 2 Chunk 2 THEAD 8 Item 7
Thread 3 Chunk 3 THEAD 9 Item 8
Thread 3 Chunk 3 THEAD 10 Item 9
Thread 3 Chunk 3 THEAD 11 Item 10

In this run, threads would be allocated first to chunks 1 and 2. The other threads would only be picked up once either thread 1 or 2 has finished its processing.

Restart/Recovery

The logical unit of work for salesprocess.ksh is a set of a single or multiple valid item sales transactions at a given store location. This set is defined as a chunk. Based on the example above, if for some reason, chunk 2 raised an error, THEAD 4, 5, and 6 wouldn't be posted in RMS. Other chunks, if there are no errors, would be processed. User has to correct the transaction details and upload the updated POSU file that includes the affected THEAD lines for reprocessing.

Locking Strategy

Since the sales upload processes are run multiple times a day in a trickle-polling system, a locking mechanism is put in place to allow on-line transactions and the salesprocess.ksh module to run at the same time. The following tables would be locked for update:

  • ITEM_LOC_SOH

  • ITEM_LOC_HIST

  • ITEM_LOC_HIST_MTH

  • VAT_HISTORY

  • EDI_DAILY_SALES

  • DEAL_ACTUALS_ITEM_LOC

  • DAILY_SALES_DISCOUNT

  • INVC_MERCH_VAT

  • RTV_HEAD

Because multithreading logic based on chunks is applied, it is possible that a record is locked by another thread. Without a mechanism to perform waiting/retrying, record locking errors would happen more frequently.

In the table RMS_PLSQL_BATCH_CONFIG, RETRY_LOCK_ATTEMPTS is the number of times the thread will try to acquire the lock for a table and RETRY_WAIT_TIME is the number of seconds the thread will wait before it retries. Once the number of retries is equal to the limit defined, the whole chunk wouldn't be processed. This would create a reject file with which the user can use to upload again to the staging table.

Security Consideration

NA

Key Tables Affected

Table 16-10 Key Tables Affected

Table Select Insert Update Delete

VAT_HISTORY

No

Yes

Yes

No

DAILY_SALES_DISCOUNT

No

Yes

Yes

No

LOAD_ERR

No

Yes

No

No

STORE

Yes

No

No

No

CURRENCIES

Yes

No

No

No

CLASS

Yes

No

No

No

ITEM_MASTER

Yes

No

No

No

DEPS

Yes

No

No

No

RPM_PROMO

Yes

No

No

No

RPM_PROMO_COMP

Yes

No

No

No

DEAL_HEAD

Yes

No

No

No

DEAL_COMP_PROM

Yes

No

No

No

DEAL_ACTUALS_FORECAST

Yes

No

No

No

ITEM_LOC

Yes

No

No

No

ITEM_LOC_SOH

Yes

No

Yes

No

VAT_ITEM

Yes

No

No

No

ITEM_SUPP_COUNTRY

Yes

No

No

No

ITEM_SUPPLIER

Yes

No

No

No

SUPS

Yes

No

No

No

TERMS

Yes

No

No

No

PRICE_HIST

Yes

No

No

No

TEMP_TRAN_DATA

No

Yes

No

No

ITEM_LOC_HIST

Yes

Yes

Yes

No

ITEM_LOC_HIST_MTH

Yes

Yes

Yes

No

EDI_DAILY_SALES

Yes

Yes

Yes

No

ORDHEAD

Yes

Yes

No

No

INVC_HEAD

Yes

Yes

No

No

INVC_MERCH_VAT

Yes

Yes

Yes

No

INVC_XREF

No

Yes

No

No

INVC_DETAIL_TEMP2

No

Yes

No

No

INVC_DETAIL

Yes

No

No

No

CODE_DETAIL

Yes

No

No

No

UOM_CLASS

Yes

Yes

No

No

ITEM_XFORM_HEAD

Yes

No

No

No

ITEM_XFORM_DETAIL

Yes

No

No

No

ITEM_SUPP_COUNTRY_LOC

Yes

No

No

No

TRAN_DATA

No

Yes

No

No

INVC_DETAIL_TEMP

No

Yes

No

No

INVC_HEAD_TEMP

No

Yes

No

No

CONCESSION_DATA

No

Yes

No

No

DEAL_ACTUALS_ITEM_LOC

Yes

Yes

Yes

No

V_PACKSKU_QTY

Yes

No

No

No

IF_ERRORS

No

Yes

No

No

RTV_HEAD

Yes

No

No

No

SVC_POSUPLD_LOAD

Yes

Yes

Yes

No

SVC_POSUPLD_STATUS

Yes

Yes

Yes

Yes

SVC_POSUPLD_STAGING

Yes

No

Yes

Yes

RMS_PLSQL_BATCH_CONFIG

Yes

No

No

No

V_SVC_POSUPLD_LOAD

Yes

No

No

No

SVC_POSUPLD_STAGING_REJ

No

Yes

No

No


Integration Contract

Integration Type Upload to RMS
File Name N/A; at this point, the POSU data has already been uploaded to the staging tables
Integration Contract IntCon000103

The module will have the ability to re-process a POSU reject file directly. The file format will therefore be identical to the input file layout for the uploadsales.ksh process. A reject line counter will be kept in the program and is required to ensure that the file line count in the trailer record matches the number of rejected records. If no errors occur, no reject files would be generated.

Design Assumptions

Tax Handling:

POS can send either transactional level tax details in TTAX lines or item-level tax details in IGTAX lines through the RTLOG file to ReSA. These tax details will be passed on to RMS in the TTAX lines of the POSU file. Even though POS can pass multiple IGTAX/TTAX lines to ReSA and from ReSA to RMS, RMS only supports one tax code per item. If multiple taxes for an item are sent from POS to ReSA, they will be summed to a single tax in RMS sales upload process and assigned one of the applicable tax codes when writing tran_data 88.

Financial Transactions

The salesprocess.ksh writes transaction records to the TRAN_DATA table primarily through its write_tran_data function. From the entire list of valid transaction codes (For the full list of transaction codes, see the chapter ”General ledger batch” in this volume of the RMS Operations Guide), for the column TRAN_CODE, salesupload.ksh writes the following:

Table 16-11 Transaction Records

Transaction Code Description

01

Net Sales (retail & cost)

02

Net sales (retail & cost) where - retail is always VAT exclusive, written only if system_options.stkldgr_vat_incl_retl_ind = Y

03

Non-inventory Items Sales/Returns

04

Customer Returns (retail & cost)

05

Non-inventory VAT Exclusive Sales

06

Deal Income (sales)

11

Markup (retail only)

12

Markup cancel (retail only)

13

Permanent Markdown (retail only)

14

Markdown cancel (retail only)

15

Promotional Markdown (retail only), including &rsquor;in-store' markdown

20

Purchases (retail & cost)

24

Return to Vendor (RTV) from inventory (retail & cost)

60

Employee discount (retail only)



Note:

Where value-added-tax is enabled (system_options table, stkldgr_vat_incl_retl_ind column shows &rsquor;Y') and the retail accounting method is also enabled, salesupload.ksh writes an additional transaction record for code 02.

Any items sold on consignment—where the department's items are stocked as consignment, rather than normal (see the DEPS table, profit_calc_type column)—are written as a code 20 (Purchases) as well as a 01 (Net Sales) along with all other applicable transactions, like returns. The 20 reflects the fact that the item is purchased at the time it is sold, in other words, a consignment sale.


salesgenrej.ksh (Reject POSU Transactions)

Module Name salesgenrej.ksh
Description Reject POSU Transactions
Functional Area Sales Posting
Module Type Business Processing
Module Technology KSH
Catalog ID RMS338

Design Overview

The purpose of this module is to archive the rejected transactions and create a reject file based on the recently processed POSU file which is still in the staging table.

Scheduling Constraints

Table 16-12 Scheduling Constraints

Schedule Information Description

Frequency

Daily

Scheduling Considerations

This program is executed after salesprocess.ksh

Can be run ad hoc to trickle poll sales

Pre-Processing

salesprocess.ksh

Post-Processing

NA

Threading Scheme

NA


Restart/Recovery

NA

Key Tables Affected

Table 16-13 Key Tables Affected

Table Select Insert Update Delete

SVC_POSUPLD_LOAD

Yes

No

No

No

SVC_POSUPLD_STAGING

Yes

Yes

No

Yes

SVC_POSUPLD_REJ_RECS

No

Yes

No

No

V_SVC_POSUPLD_LOAD

Yes

No

No

No


Reject File:

The module will have the ability to re-process the reject file directly. The file format will therefore be identical to the input file layout. A reject line counter will be kept in the program and is required to ensure that the file line count in the trailer record matches the number of rejected records. If no errors occur, no reject files would be generated.

salesuploadarch.ksh (Archive Successfully Posted Transactions)

Module Name salesuploadarch.ksh
Description Archive Successfully Posted Transactions
Functional Area Sales Processing
Module Type Admin
Module Technology Ksh
Catalog ID RMS340

Design Overview

The purpose of this module is to archive the successfully posted transactions, and clear the staging table.

Scheduling Constraints

Table 16-14 Scheduling Constraints

Schedule Information Description

Frequency

Daily

Scheduling Considerations

Can be run ad hoc to trickle poll sales

Pre-Processing

alesprocess.ksh

Post-Processing

NA

Threading Scheme

NA


Key Tables Affected

Table 16-15 Key Tables Affected

Table Select Insert Update Delete

SVC_POSUPLD_LOAD

Yes

No

No

Yes

SVC_POSUPLD_STAGING

Yes

Yes

No

Yes

V_SVC_POSUPLD_LOAD

Yes

No

No

No

SVC_POSUPLD_LOAD_ARCH

No

Yes

No

No


salesuploadpurge.ksh (Purge Aged Archived POSU Transactions)

Module Name salesuploadpurge.ksh
Description Purge Aged Archived POSU Transactions
Functional Area Sales Processing
Module Type Admin
Module Technology Ksh
Catalog ID RMS341

Design Overview

The purpose of this module is delete the archive tables for the rejects and the posted transaction based on the given retention period.

Scheduling Constraints

Table 16-16 Scheduling Constraints

Schedule Information Description

Frequency

Daily

Scheduling Considerations

This data administration program does not have any interdependencies with other sales upload processing programs and can be run ad hoc with other purge programs

Pre-Processing

NA

Post-Processing

NA

Threading Scheme

NA


Performance Considerations

The retention period for the archived data should be carefully considered. Disregarding this would result in the tablespace size reaching its limit and would not be able to accommodate additional archive records.

Key Tables Affected

Table 16-17 Key Tables Affected

Table Select Insert Update Delete

SVC_POSUPLD_REJ_RECS

No

No

No

Yes

SVC_POSUPLD_LOAD_ARCH

No

No

No

Yes


sales_reprocess.ksh (Re-processing of Sale/Return Transactions Due to Chunk Not Process Issue)

Module Name sales_reprocess.ksh
Description Re-processing of Sale/Return Transactions Due to Chunk Not Process Issue
Functional Area Sales Posting
Module Type Business Processing
Module Technology ksh
Catalog ID NA

Design Overview

The purpose of the SALES_REPROCESS.KSH module is to reprocess sales and return details that were marked in error with error chunk not process.

Scheduling Constraints

Table 16-18 Scheduling Constraints

Schedule Information Description

Processing Cycle

Phase 2 (minimum)

Can also be run Ad Hoc

Frequency

Daily

Scheduling Considerations

This program should run right after salesprocess.ksh.

It should be run in at least phase 2. Can also be run ad hoc to trickle poll sales.

Pre-Processing

salesprocess.ksh

Post-Processing

salesgenrej.ksh

salesuploadarch.ksh

Threading Scheme

Run one Thread; Expecting low volume of POSU files needing reprocessing on chunk not processed issue.


Restart/Recovery

The logical unit of work for sales_reprocess.ksh is a chunk.

Locking Strategy

NA

Security Considerations

NA

Performance Considerations

NA

Key Tables Affected

Table 16-19 Key Tables Affected

Table Select Insert Update Delete

SVC_POSUPLD_LOAD

Yes

Yes

Yes

No

SVC_POSUPLD_LOAD_ARCH

Yes

No

No

Yes

SVC_POSUPLD_STAGING

Yes

Yes

Yes

No

SVC_POSUPLD_STAGING_REJ

No

No

No

Yes

SVC_POSUPLD_STATUS

Yes

No

Yes

No


Integration Contract

Integration Type NA
File Name NA
Integration Contract NA

Design Assumptions

NA