Go to primary content
Oracle® Retail Merchandising Foundation Cloud Service Operations Guide, Volume 1 - Batch Overviews and Designs
Release 16.0.028
E97818-04
  Go To Table Of Contents
Contents

Previous
Previous
 
 

29 Oracle Retail Sales Audit Batch Process and Designs

This chapter describes the batch processing modules that ReSA uses.

The term store day is used throughout this chapter. Store day describes all transactions that occur in one business day at one store or location. Because retailers need the ability to audit transactions on a store-by-store basis for a defined period of time, store day data is maintained separately beginning with the initial import of data from the POS/OMS system.

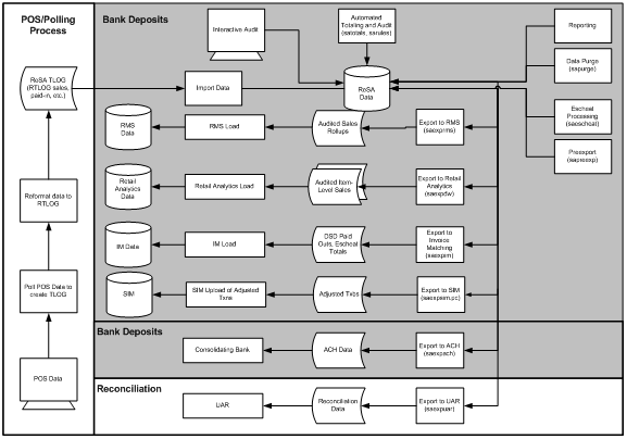
Oracle Retail Sales Audit Dataflow Diagram

The following diagram illustrates how data flows within ReSA and between ReSA and other applications.


Note:

All integrations are not depicted in this diagram.

Figure 29-1 Oracle Retail Sales Audit Dataflow Diagram

ReSA Dataflow

Oracle Retail Sales Import Process

Importing data from the POS to ReSA is a multi-step process that involves several ReSA batch processes.

Figure 29-2 Oracle Retail Sales Import Process

ReSA Sales Import
  1. sastdycr.pc prepares the ReSA tables for data upload.

  2. Reference File Creation involves two processes:

    1. sagetref.pc creates a number of reference files to be used for validation in the File Validation/Upload Process.

      • One of the reference data files created by sagetref contains code values from the RMS CODE_HEAD and CODE_DETAIL tables. If the codes that ReSA uses are customized during the implementation, a library must be recompiled. This is discussed in detail in the Design Assumptions section of the sagetref program level information below.

      • The way primary variants are set up in RMS affects the data collected by sagetref and used in the File Validation/Upload Process. This is discussed in detail in the Design Assumptions section of the sagetref program level information below.

    2. rmst_saimptlog_promo.ksh transforms a promotions file from Oracle Retail Price Management (RPM) to the ReSA reference file format

  3. The POS File Validation/Upload Process can be executed one of two sub-processes:

    1. saimptlogi.c validates files and uploads their transactions into the ReSA tables. This includes (as necessary) creating errors for the auditors to address

    2. saimptlog.c validates POS files and creates Sql*Loader Files. This includes (as necessary) creating errors for the auditors to address.

      • A Sql*Load process moves the transactions and errors into the ReSA tables.

    3. Both saimptlog and saimptlogi create a voucher file to be used in later processing.

  4. saimptlogfin.pc executes a number of import cleanup processes.

  5. savouch.pc processes voucher sales and redemptions.

  6. saimpadj.pc imports adjustments.

Each of the processes related to the import process are discussed in more detail at the program level later in this chapter.

POS File Validation/Upload Sub-Process saimiptlog vs saimptlogi

saimptlogi.c and saimptlog.c perform the same business functions. Saimptlogi.c inserts directly into the database. Saimptlog uses SQL*Load to insert data. A retailer trickle polling or exporting a relatively small TLOG would be a good candidate to use saimptlogi.c. The detail discussion of these programs below contains more detail about the processing of these jobs.

Total Calculations and Rules

By providing additional values against which auditors can compare receipts, totaling is integral to the auditing process. Totaling also provides quick access to other numeric figures about the day's transactions.

Totaling in ReSA is dynamic. ReSA automatically totals transactions based on calculation definitions that the retailer's users create using the online Totals Calculation Definition Wizard. In addition, the retailer is able to define totals that come from the POS, but that ReSA does not calculate. Whenever users create new calculation definitions or edit existing ones, they become part of the automated totaling process the next time that satotals.pc runs.

Evaluating rules is also integral to the auditing process. Rules make the comparisons among data from various sources. These comparisons find data errors that could be the result of either honest mistakes or fraud. Finding these mistakes during the auditing process prevents these errors from being passed on to other systems, (for example, a merchandising system, a data warehouse system, and so on).

Like totaling, rules in ReSA are dynamic. They are not predefined in the system-retailers have the ability to define them through the online Rules Calculation Definition Wizard.

Errors uncovered by these rules are available for review during the interactive audit. Like satotals.pc, after users modify existing rules or create new ones, they become part of the rules the next time that sarules.pc runs.

Totals when Transactions are Modified

If a retailer modifies transactions during the ReSA interactive audit process, the totaling and auditing processes run again to recalculate store day totals. The batch module sapreexp.pc tracks all changed totals for the store day since the last export by comparing the latest prioritized version of each total defined for export with the version that was previously sent to each system. The module writes the changes to revision tables that the export modules later recognize as ready for export.

Oracle Retail Sales Export Process

ReSA prepares data for export to applications after:

  • Some or all of the transactions for the day are imported (depending upon the application receiving ReSA's export).

  • Totals have run.

  • Audit rules have run.

  • Errors in transactions and totals relevant for the system receiving the associated data are eliminated or overridden. Depending upon the application, exported data consists of either transaction data or totals, or both. The process of exporting transaction data varies according to the unit of work selected in ReSA's system options. There are two units of work, transaction and store day. If the unit of work selection is transaction, ReSA exports its transactions to downstream applications, (for example, RMS, SIM, RA, and so on.) as soon as they are free of errors. If the unit of work selection is store day, transactions are not exported until all errors for that store day are either overridden or corrected. The data export jobs, to the various downstream applications, can be run multiple times in a day.

Full Disclosure and Post Export Changes

If a retailer modifies data during the interactive audit that was previously exported to RMS, ReSA export batch modules re-export the modified data in accordance with a process called full disclosure. Full disclosure means that any previously exported values (dollars, units, and so on) are fully backed out before the new value is sent.

For example: a transaction originally shows a sale of 12 items, and that transaction is exported. During the interactive audit, a retailer determines that the correct amount is 15 items, (where three are more than the original amount) and makes the change. ReSA then flags the corrected amount for export to the application.

The detail discussion of these programs below contains more detail about the processing of these jobs.

Batch Design Summary of ReSA Modules

The following list summarizes the ReSA batch modules that are involved with processing POS/OMS transaction data, audit totals and rules, exports to other applications, and modifications and adjustments.

Import Process Programs

  • sastdycr.pc (Create Store Day for Expected Transactions)

  • sagetref.pc (Get Reference Data for Sales Audit Import Processing)

  • rmst_saimptlog_promo.ksh (Transform Promotion Reference File from RPM format to Sales Audit Import Processing File Format)

  • saimptlog.c/saimptlogi.c (Import of Unaudited Transaction data from POS to ReSA)

  • saimptloglogtdup_upd (Processing to Allow Re-Upload of Deleted Transactions)

  • saimptlogfin.pc (Complete Transaction Import Processing)

  • savouch.pc (Sales Audit Voucher Upload)

  • saimpadj.pc (Import Total Value Adjustments From External Systems to ReSA)

Totals/Rules Programs

  • satotals.pc (Calculate Totals based on Client Defined Rules

  • sarules.pc (Evaluate Transactions and Totals based on Client Defined Rules)

Export Programs

  • sapreexp.pc (Prevent Duplicate Export of Total Values from ReSA)

  • saexprms.pc (Export of POS transactions from ReSA to RMS)

  • saordinvexp.pc (Export Inventory Reservation/Release for In Store Customer Order and Layaway Transactions from ReSA)

  • saexpdw.pc (Export from ReSA to Oracle Retail Analytics)

  • saexpsim.pc (Export of Revised Sale/Return Transactions from ReSA to SIM)

  • saexpim.pc (Export DSD and Escheatment from ReSA to Invoice Matching)

  • saexpgl.pc (Post User Defined Totals from ReSA to General Ledger)

  • ang_saplgen.ksh (Extract of POS Transactions by Store/Date from ReSA for Web Search )

  • saescheat.pc (Download of Escheated Vouchers from ReSA for Payment)

  • saescheat_nextesn.pc (Generate Next Sequence for Escheatment Processing)

  • saexpach.pc (Download from ReSA to Account Clearing House (ACH) System)

  • saexpuar.pc (Export to Universal Account Reconciliation System from ReSA)

Other Programs

  • saprepost.pc (Pre/Post Helper Processes for ReSA Batch Programs)

  • sapurge.pc (Purge Aged Store/Day Transaction, Total Value, and Error Data from ReSA

sastdycr (Create Store Day for Expected Transactions)

Module Name sastdycr.pc
Description Create Store Day for Expected Transactions
Functional Area Oracle Retail Sales Audit
Module Type Business Processing
Module Technology ProC
Integration Catalog ID RSA15

Design Overview

The sastdycr batch program will create store/day, import log, and export log records. This program should run prior to uploading the sales data from POS/OMS for a given store/day. Store/days will be created for any open store expecting sales

Scheduling Constraints

Table 29-1 Scheduling Constraints

Schedule Information Description

Processing Cycle

Daily - In the date set phase.

Scheduling Considerations

It should run before the DTESYS batch program and before the next store/day's transactions are received.

Pre-Processing

NA

Post-Processing

dtesys

Threading Scheme

NA


Restart/Recovery

The logical unit of work in this program is store. Records are committed to the database when the commit counter is reached. The commit counter is defined by the value of INCREMENT_BY on the ALL_SEQUENCE table for the sequence SA_STORE_DAY_SEQ_NO_SEQUENCE.

Key Tables Affected

Table 29-2 Key Tables Affected

Table Select Insert Update Delete

ALL_SEQUENCES

Yes

No

No

No

SYSTEM_OPTIONS

Yes

No

No

No

STORE

Yes

No

No

No

SA_STORE_DAY

Yes

Yes

No

No

COMPANY_CLOSED

Yes

No

No

No

COMPANY_CLOSED_EXCEP

Yes

No

No

No

LOCATION_CLOSED

Yes

No

No

No

PERIOD

Yes

No

No

No

SA_STORE_DATA

Yes

No

No

No

SA_IMPORT_LOG

No

Yes

No

No

SA_EXPORT_LOG

No

Yes

No

No

SA_FLASH_SALES

No

Yes

No

No


Integration Contract

Integration Type NA
File Name NA
Integration Contract NA

Design Assumptions

NA

sagetref (Get Reference Data for Sales Audit Import Processing)

Module Name sagetref.pc
Description Get Reference Data for Sales Audit Import Processing
Functional Area Oracle Retail Sales Audit
Module Type Integration
Module Technology ProC
Integration Catalog ID RSA00

Design Overview

This program will fetch all reference information needed by SAIMPTLOG.PC for validation purposes and write this information out to various output files. The following files are produced:

  • Items - contains a listing of all items in the system.

  • Wastage - contains information about all items that have wastage associated with them.

  • Reference Items - contains reference items, or below transaction-level items.

  • Primary Variant - contains primary variant information.

  • Variable Weight UPC - contains all variable weight Universal Product Code (UPC) definitions in the system.

  • Store/Days - contains all of the valid store/day combinations in the system.

  • Codes and Code Types - contains all code types and codes used in field level validation.

  • Error Codes and Descriptions - contains all error codes, error descriptions, and systems affected by the error.

  • Store POS Mappings

  • Tender Types

  • Merchants

  • Partners

  • Suppliers

  • ReSA Employees

  • Banners

  • Currency Codes

  • Promotions (from RPM)

  • Physical Warehouses

  • Inventory Statuses

These files will be used by the automated audit to validate information without repeatedly hitting the database.

When running sagetref.pc, retailers can either create and specify the output files, or create only the output that they desire. For example, a retailer interested in only creating a more recent employeefile would simply place a hyphen (-) in place of all the other parameters, but still specify an employeefile name. This technique can be applied to as many or as few of the parameters as retailers wish. Note, however, that the item-related files (itemfile, refitemfile, wastefile, and primvariantfile) contain significant interdependence. Thus, item files must all be created or not created together.

In the list of reference data files above, standard UOM is part of the itemfile. To obtain the value, ReSA converts the selling Unit of Measure (UOM) to the standard UOM during batch processing. This conversion enables ReSA to later export the standard UOM to the systems that require its use.

Scheduling Constraints

Table 29-3 Scheduling Constraints

Schedule Information Description

Processing Cycle

Ad Hoc

Frequency

Daily

Scheduling Considerations

This module should be executed in the earliest phase, before the first import of RTLOGs into ReSA.

Pre-Processing

Sastdycr.pc

Post-Processing

Saimptlog.c or saimptlogi.c

Threading Scheme

NA


Restart/Recovery

NA

Key Tables Affected

Table 29-4 Key Tables Affected

Table Select Insert Update Delete

ITEM_MASTER

Yes

No

No

No

ITEM_LOC

Yes

No

No

No

VAR_UPC_EAN

Yes

No

No

No

SA_STORE_DAY

Yes

No

No

No

SA_STORE

Yes

No

No

No

SA_IMPORT_LOG

Yes

No

No

No

CURRENCIES

Yes

No

No

No

ADDR

Yes

No

No

No

CODE_DETAIL

Yes

No

No

No

SA_ERROR_CODES

Yes

No

No

No

SA_STORE_POS

Yes

No

No

No

POS_TENDER_TYPE_HEAD

Yes

No

No

No

NON_MERCH_CODE_HEAD

Yes

No

No

No

PARTNER

Yes

No

No

No

SUPS

Yes

No

No

No

SA_STORE_EMP

Yes

No

No

No

STORE

Yes

No

No

No

BANNER

Yes

No

No

No

CHANNELS

Yes

No

No

No

CLASS

Yes

No

No

No

VAT_CODES

Yes

No

No

No

RPM_PROMO_OFFER_V

Yes

No

No

No

WH

Yes

No

No

No

INV_STATUS_CODES

Yes

No

No

No

SA_STORE_DATA

Yes

No

No

No


Integration Contract

Integration Type Download from RMS
File Name Determined by runtime parameter
Integration Contract IntCon000113 (itemfile)

IntCon000114 (wastefile)

IntCon000115 (refitemfile)

IntCon000116 (primvariantfile)

IntCon000117 (varupcfile)

IntCon000118 (storedayfile)

IntCon000119 (promfile)

IntCon000120 (codesfile)

IntCon000121 (errorfile)

IntCon000122 (storeposfile)

IntCon000123 (tendertypefile)

IntCon000124 (merchcodesfile)

IntCon000125 (partnerfile)

IntCon000126 (supplierfile)

IntCon000127 (employeefile)

IntCon000128 (bannerfile)

IntCon000129 (promfile)

IntCon000130 (whfile)

IntCon000131 (invstatusfile)


File Name: Item File

The ItemFile file name (Itemfile) is not fixed; it is determined by a runtime parameter.

Table 29-5 Itemfile - File Layout

Field Name Field Type Default Value Description

Item

Char(25)

NA

Item number

Dept

Number(4)

NA

Department ID

Class

Number(4)

NA

Class

Subclass

Number(4)

NA

Subclass ID

Standard UOM

Char(4)

NA

Standard Unit of Measure

Catchweight Ind

Char(1)

NA

Catch weight indicator

Class vat Ind

Char(1)

NA

Class Vat Ind


File Name: Waste Data File

The Waste Data File file name (wastefile) is not fixed; it is determined by a runtime parameter.

Table 29-6 wastefile - File Layout

Field Name Field Type Default Value Description

Item

Char(25)

NA

Item number

Waste type

Char(6)

NA

Waste type

Waste pct

Number(12,4)

NA

Waste pct


File Name: Reference Item Data

The Reference Item Data file name (ref_itemfile) is not fixed; it is determined by a runtime parameter.

Table 29-7 Ref_itemfile - File Layout

Field Name Field Type Default Value Description

Ref Item

Char(25)

NA

Reference Item number

Item

Char(25)

NA

Item number


File Name: Primary Variant Data File

The Primary Variant Data File file name (prim_variantfile) is not fixed; it is determined by a runtime parameter.

Table 29-8 prim_variantfile - File Layout

Field Name Field Type Default Value Description

Location

Number(10)

NA

Location number

Item

Char(25)

NA

Item number

Prim Variant

Char(25)

NA

Primary variant


File Name: Variable Weight UPC Definition File

The Variable Weight UPC Definition File file name (varupcfile) is not fixed; it is determined by a runtime parameter.

Table 29-9 varupcfile - File Layout

Field Name Field Type Default Value Description

Format Id

Char(1)

NA

Format ID

Format desc

Char(20)

NA

Format description

Prefix length

Number(1)

NA

Pefix Length

Begin item digit

Number(2)

NA

Item digit begin

Begin var digit

Number(2)

NA

Var digit begin

Check digit

Number(2)

NA

Check digit

Default prefix

Number(1)

NA

Default prefix

Prefix

Number(1)

NA

Prefix


File Name: Valid Store/Day Combination File

The Valid Store/Day Combination File file name (storedayfile) is not fixed; it is determined by a runtime parameter.

Table 29-10 storedayfile - File Layout

Field Name Field Type Default Value Description

Store

Number(10)

NA

Store number

Business date

Char(8)

NA

Business date in YYYYMMDD format

Store day seq no

Number(20)

NA

Store day sequence number

Day

Number(3)

NA

Day

Tran no generated

Char(6)

NA

Generated transaction number

POS data expected

Char(1)

NA

If system_code is POS, then Y; otherwise N

Currency rtl dec

Number(1)

NA

Currency rtl dec

Currency code

Char(3)

NA

Currency code

Country id

Char(3)

NA

Country ID

Vat Include Ind

Char(1)

NA

Vat Include Indicator


File Name: Codes File

The Codes File file name (codesfile) is not fixed; it is determined by a runtime parameter.

Table 29-11 codefile - File Layout

Field Name Field Type Default Value Description

Code type

Char(4)

NA

Code type

Code

Char(6)

NA

Code ID

Code seq

Number(4)

NA

Code sequence


File Name: Error Information File

The Error Information File file name (errorfile) is not fixed; it is determined by a runtime parameter.

Table 29-12 errorfile- File Layout

Field Name Field Type Default Value Description

Error code

Char(25)

NA

Error code

System Code

Char(6)

NA

System Code

Error desc

Char(255)

NA

Error description

Rec solution

Char(255)

NA

Error rectify solution


File Name: Store POS Mapping File

The Store POS Mapping File file name (storeposfile) is not fixed; it is determined by a runtime parameter.

Table 29-13 storeposfile- File Layout

Field Name Field Type Default Value Description

Store

Number(10)

NA

Store

POS Type

Char(6)

NA

Point Of Sale type

Start Tran No.

Number(10)

NA

Start transaction number

End Tran No.

Number(10)

NA

End transaction number


File Name: Tender Type Mapping File

The Tender Type Mapping File file name (tendertypefile) is not fixed; it is determined by a runtime parameter.

Table 29-14 tendertypefile - File Layout

Field Name Field Type Default Value Description

Group

Char(6)

NA

Tender type Group

Id

Number(6)

NA

Tender type ID

Desc

Char(120)

NA

Tender type description


File Name: Merchant Code Mapping File

The Merchant Code Mapping File file name (merchcodesfile) is not fixed; it is determined by a runtime parameter.

Table 29-15 merchcodesfile - File Layout

Field Name Field Type Default Value Description

Non Merch Code

Char (6)

NA

Non-Merchant Code


File Name: Partner Mapping File

The Partner Mapping File file name (partnerfile) is not fixed; it is determined by a runtime parameter.

Table 29-16 partnerfile - File Layout

Field Name Field Type Default Value Description

Partner Type

Char(6)

NA

Partner Type

Partner Id

Char(10)

NA

Partner ID


File Name: Supplier Mapping File

The Supplier Mapping File file name (supplierfile) is not fixed; it is determined by a runtime parameter.

Table 29-17 supplierfile - File Layout

Field Name Field Type Default Value Description

Supplier

Number(10)

NA

Supplier ID

Sup status

Char(1)

NA

Supplier status


File Name: Employee Mapping File

The Employee Mapping File file name (employeefile) is not fixed; it is determined by a runtime parameter.

Table 29-18 employeefile - File Layout

Field Name Field Type Default Value Description

Store

Number(10)

NA

Store ID

POS Id

Char(10)

NA

Point Of Sale ID

Emp Id

Char(10)

NA

Employee ID


File Name: Banner Information File

The Banner Information File file name (bannerfile) is not fixed; it is determined by a runtime parameter

Table 29-19 bannerfile - File Layout

Field Name Field Type Default Value Description

Store

Number(10)

NA

Store ID

Banner data

Number(4)

NA

Banner ID


File Name: Currency Information File

The Currency Information File file name (currencyfile) is not fixed; it is determined by a runtime parameter.

Table 29-20 currencyfile - File Layout

Field Name Field Type Default Value Description

Currency Code

Char(1)

NA

Currency Code


File Name: Promotion Information File

The Promotion Information File file name (promfile) is not fixed; it is determined by a runtime parameter.

Table 29-21 promfile - File Layout

Field Name Field Type Default Value Description

Promotion

Number(10)

NA

Promotion ID

Component

Number(10)

NA

This contains the Offer ID value from RPM.


File Name: Physical Warehouse Information File

The Physical Warehouse Information File filename (whfile) is not fixed; it is determined by a runtime parameter.

Table 29-22 whfile - File Layout

Field Name Field Type Default Value Description

Warehouse

Number(10)

NA

Warehouse ID


File Name: Inventory Status Information File

The Inventory Status Information File file name (invstatusfile) is not fixed; it is determined by a runtime parameter.

Table 29-23 invstatusfile - File Layout

Field Name Field Type Default Value Description

Inventory Status

Char(10)

NA

Inventory Status


Design Assumptions

This section deals with:

Making Changes in the CODE_DETAIL Table

After making changes in the code_detail table for code_types that ReSA uses, the library programs must be recompiled. Follow these steps:

  1. Navigate to the $l directory and recompile libresa.a and install:

    make -f retek.mk resa make -f retek.mk install

  2. Navigate to the $c directory and recompile the next libraries:

    make -f mts.mk resa-libchange

    make -f mts.mk resa

    1. Recompile the appropriate library depending upon which of the following products is being used:

      • resa-rms

      • resa-rdw

      • resa-ach

      • resa-uar

      • resa-im

      • make -f mts.mk (name of library)

    2. make -f mts.mk resa-install

Primary Variant Relationships

Depending upon a retailer's system parameters, the retailer designates the primary variant during item setup (through the front-end) for several reasons. One of the reasons is that, in some cases, an item may be identified at the POS by the item parent, but the item parent may have several variants.

The primary variant is established through a form at the item location level. The retailer designates which variant item is the primary variant for the current transaction level item. For more information about the new item structure in RMS, see the Oracle Retail Merchandising System User Guide.

In the example shown in the diagram below, the retailer has established their transaction level as an Item Level 2.


Note:

The level of the primary variant is Item Level 1, and Item Level 3 is the sub-transaction level (the refitem).

The retailer set up golf shirts in the merchandising system as its Item Level 1 above the transaction level. The retailer set up two items at level 2 (the transaction level) based on size (small and medium).


Note:

The retailer assigned the level 2 items to all of the available locations (Minneapolis, China, and Fargo). The retailer also designated a primary variant for a single location - a medium golf shirt, in the case of Minneapolis, and a small golf shirt, in the case of China. The retailer failed to designate a primary variant for Fargo.

The primary variant affects ReSA in the following way. Sometimes a POS system does not provide ReSA with item level 2 (transaction item) data. For example, assume that the POS system in Minneapolis sold 10 medium golf shirts and 10 small golf shirts but only informed ReSA that 20 golf shirts were sold. 20 golf shirts presents a problem for ReSA because it can only interpret items at item level 2 (the transaction level). Thus, because medium golf shirts was the chosen primary variant for Minneapolis, the SAGETREF.PC module automatically transforms the 20 golf shirts into 20 medium golf shirts. If the same type of POS system in China informed ReSA of 20 golf shirts (instead of the 10 medium and 10 small that were sold), the sagetref.pc module would transform the 20 golf shirts sold in China into 20 small golf shirts. As the table shows, small golf shirts was the chosen primary variant for the China location. ReSA then goes on to export the data at the item 2 level (the transaction level) to, for example, a merchandising system, a data warehouse, and so on.


Note:

Depending upon system parameters, if a retailer fails to set up the primary variant for a location, an invalid item error is generated during batch processing. In the example below, if the POS system in Fargo sold 10 medium golf shirts and 10 small golf shirts, but only informed ReSA that 20 golf shirts were sold, the sagetref.pc module would not have a way to transform those 20 golf shirts to the transaction level. Because ReSA can only interpret items above the transaction level in conjunction with a primary variant, the invalid item error would occur during batch processing.

Figure 29-3 Primary Variant Relationships

Primary Vriant Relationships

saimptlog/saimptlogi (Import of Unaudited Transaction Data from POS to ReSA)

Module Name saimptlog.c

saimptlogi.c

Description Import of Unaudited Transaction data from POS to ReSA
Functional Area Oracle Retail Sales Audit
Module Type Integration
Module Technology ProC
Catalog ID RSA11a

RSA11b

Runtime Parameters NA

Design Overview

Importing POS and Order Management System (OMS) data to ReSA is a five or six-step process depending on whether saimptlogi or saimptlog is used. Saimptlog produces SQL*Loader files while saimptlogi does inserts directly into the database. Saimptlogi is meant for use in a trickle feed environment.

To import POS and OMS data, perform the following:

  1. SAGETREF must be run to generate the current reference files:

    • Items

    • Wastage

    • Sub-transaction level items

    • Primary variant relationships

    • Variable weight PLU

    • Store business day

    • Code types

    • Error codes

    • Store POS

    • Tender type

    • Merchant code types

    • Partner vendors

    • Supplier vendors

    • Employee ids

    • Banner ids

    • Currency File

    • Promotions File

    • Warehouse File

    • Inventory Status File

    These files are all used as input to SAIMPTLOG and SAIMPTLOGI. Because SAIMPTLOG and SAIMPTLOGI can be threaded, this boosts performance by limiting interaction with the database.

  2. Either SAIMPTLOG or SAIMPTLOGI must be run against each file. The files are the transaction log files in Oracle Retail compatible format called RTLOG. The retailer is responsible for converting its transaction logs to RTLOGs. Both SAIMPTLOG and SAIMPTLOGI create a write lock, depending on the locking level specified in the ReSA System Options. It will create a write lock for a store/day combination on ReSA tables if the locking level indicated is Store Day. Otherwise, it will create a write lock for a transaction on ReSA Tables if the locking level indicated is Transaction. It will then set the data_status to loading until SAIMPTLOGFIN is executed. SAIMPTLOG generates distinct SQL*Loader files for that store/day for the sa_tran_head, sa_tran_item, sa_tran_disc, sa_tran_igtax (item Level Tax not VAT), sa_tran_payment (Payment details), sa_tran_tax, sa_tran_tender, sa_error, sa_customer, sa_cust_attrib, sa_tran_write_lock and sa_missing_tran tables, whereas SAIMPTLOGI inserts data to the database directly. Both produce an Oracle Retail formatted voucher file for processing.

  3. SQL*Loader is executed to load the transaction tables from the files created by SAIMPTLOG. The store/day SQL*Loader files can be concatenated into a single file per table to optimize load times. Alternatively, multiple SQL*Loader files can be used as input to SQL*Loader. SQL*Loader may not be run in parallel with itself when loading a table. Header data (primary keys) must be loaded before ancillary data (foreign keys). This means that the sa_tran_head table must be loaded first, sa_tran_item before sa_tran_disc, and sa_customer before sa_cust_attrib. The remaining tables may be loaded in parallel.

  4. SAVOUCH is executed to load each of the voucher files in Oracle Retail standard formatted. SAVOUCH may not be multi-threaded.

  5. SAIMPTLOGFIN is executed to populate the sa_balance_group table, cancel post voided transactions and vouchers, validate missing transactions, and to mark the import as either partially or fully complete loaded. SAIMPTLOGFIN may not be multi-threaded.


    Note:

    This design covers only Steps 2 and 3.

Scheduling Constraints

Table 29-24 Scheduling Constraints

Schedule Information Description

Processing Cycle

Ad Hoc

Frequency

Daily

Scheduling Considerations

saimptlog.c or saimptlogi.c should run after the sagetref.pc to get the reference files as input. RTLOGs must also be ready as input files.

Pre-Processing

saprepost saimptlog pre - change constraints on ReSA tables

OR

saprepost saimptlogi pre - change constraints on ReSA tables.

Post-Processing

saprepost saimptlog post - change back constraints on ReSA tables

OR

saprepost saimptlogi post - change back constraints on ReSA tables

sqlldr - use sql loader to load data into ReSA tables (for saimptlog only).

Threading Scheme

saimptlog and saimptlogi may be threaded as long as the parallel executions do not include the same store/day.


Restart and Recovery

NA

Key Tables Affected

Table 29-25 Key Tables Affected

Table Select Insert Update Delete

SA_ROUNDING_RULE_HEAD

Yes

No

No

No

SA_ROUNDING_RULE_DETAIL

Yes

No

No

No

SA_STORE_DAY

Yes

No

Yes

No

SA_TRAN_HEAD

No

Yes

No

No

SA_CUSTOMER

No

Yes

No

No

SA_CUST_ATTRIB

No

Yes

No

No

SA_TRAN_ITEM

No

Yes

No

No

SA_TRAN_IGTAX

No

Yes

No

No

SA_TRAN_DISC

No

Yes

No

No

SA_TRAN_TAX

No

Yes

No

No

SA_TRAN_TENDER

No

Yes

No

No

SA_TRAN_PAYMENT

No

Yes

No

No

SA_ERROR

No

Yes

No

No

SA_MISSING_TRAN

No

Yes

No

No

ALL_SEQUENCES

Yes

No

No

No

SA_TRAN_WRITE_LOCK

Yes

Yes

No

No


Integration Contract

Integration Type Upload to ReSA
File Name Determined by runtime parameter
Integration Contract Inputs from sagetref.pc:

IntCon000113 (itemfile)

IntCon000114 (wastefile)

IntCon000115 (refitemfile)

IntCon000116 (primvariantfile)

IntCon000117 (varupcfile)

IntCon000118 (storedayfile)

IntCon000119 (promfile)

IntCon000120 (codesfile)

IntCon000121 (errorfile)

IntCon000122 (storeposfile)

IntCon000123 (tendertypefile)

IntCon000124 (merchcodesfile)

IntCon000125 (partnerfile)

IntCon000126 (supplierfile)

IntCon000127 (employeefile)

IntCon000128 (bannerfile)

IntCon000129 (promfile)

IntCon000130 (whfile)

IntCon000131 (invstatusfile)

Inputs from POS:

IntCon000048 (RTLOG)

Outputs (if using saimptlog SQL Loader Option note that saimptlogi inserts directly into ReSA tables and does not create these output files)

IntCon000160 (SAVO)

IntCon000161 (satdisc.ctl)

IntCon000162 (saigtax.ctl)

IntCon000163 (sacust.ctl)

IntCon000164 (sathead.ctl)

IntCon000165 (satitem.ctl)

IntCon000166 (sattend.ctl)

IntCon000167 (satypmt.ctl)

IntCon000168 (samisstr.ctl)

IntCon000169 (sattax.ctl)

IntCon000170 (sacustatt.ctl)

IntCon000171 (saerror.ctl) (satwritelock.ctl)


The input files for this program are reference files generated by sagetref.pc and RTLOGs. Refer to the details for the sagetref.pc program for the input file specifications.

Output File Layout

Table 29-26 File Name: SAVO (Sales Audit Voucher File)

Record Name Field Name Field Type Default Value Description

FHEAD

File Type Record Descriptor

Char(5)

FHEAD

File type Record descriptor

SA File Line No

Char(10)

NA

Sales Audit File Line number

Translator Id

Char(5)

SAVO

Identifies transaction type

Sys Date

Char(14)

NA

System date in YYYYMMDDHHMMSS format

Is business date

Char(8)

NA

Business date in YYYYMMDD format

FDETL

Record Descriptor

Char(5)

FDETL

File Type Record descriptor

SA File Line No

Number(10)

NA

Sales Audit File Line number

Voucher seq Number

Number(20)

NA

Unique identifier for an entry to sa_voucher table

Voucher No

Char(25)

NA

Voucher Number

Voucher Type

Number(6)

NA

Voucher Type

Assigned Business Date

Char(8)

NA

Business date in YYYYMMDD format

Assigned Store

Number(10)

NA

Store to which the voucher is assigned

Issuing Date

Char(8)

NA

Date this document was issued

Issuing store

Number(10)

NA

Store this document was issued from

Issuing POS Register

Char(5)

NA

Issuing Point Of Sale register

Issuing Cashier

Char(10)

NA

Issuing cashier

Issued Tran Seq No.

Number(20)

NA

Transaction sequence number

Issued item seq number

Number(4)

NA

Will hold the item sequence of the item when the voucher is sold as an item (gift voucher)


Issued Tender Seq No.

Number(4)

NA

Tender sequence number

Issued Amount

Number(20)

NA

Issued Amount * 10000 (4 implied digits)

Issued Cust Name

Char(120)

NA

Issued customer name

Issued Customer Addr1

Char(240)

NA

Issued customer addr1

Issued Customer Addr2

Char(240)

NA

Issued customer addr 2

Issued Customer City

Char(120)

NA

City of the customer, the voucher is issued

Issued Customer State

Char(3)

NA

State of the customer

Issued Customer Postal Code

Char(30)

NA

Postal address of the customer

Issued Customer Country

Char(3)

NA

Country of the customer the voucher was issued

Recipient Name

Char(120)

NA

Name of the intended recipient

Recipient State

Char(3)

NA

The state of the intended recipient

Recipient Country

Char(3)

NA

The country of the intended recipient

Redemption Date

Char(8)

NA

Date the voucher was redeemed

Redemption Store

Number(10)

NA

Store, the voucher was redeemed at

Redemption Register

Char(5)

NA

Register, the document was redeemed at

Redemption cashier

Char(10)

NA

Cashier redeeming the voucher

Redemption tran seq number

Number(20)

NA

Transaction number when the document was redeemed

Redemption Tender seq number

Number(4)

NA

This column will hold the tender sequence of the tender within the transaction when a voucher is redeemed as tender


Redemption Amount

Number(20)

NA

Amount the document was redeemed for*10000 (4 implied decimal places)

Expiry Date

Char(8)

NA

Expiry date

Status

Char(1)

NA

Indicator showing the document's status, issued or redeemed. Valid values =

I - Issued, R - Redeemed

Comments

Char(2000)

NA

Comments

FTAIL

Record Descriptor

Char(5)

FTAIL

File Type Record descriptor

SA File Line No.

Number(10)

NA

Sales Audit File Line Number

#lines

Number(10)

NA

Total number of transaction lines in file (not including FHEAD and FTAIL)


Control Files

Table 29-27 File Name: Satdisc.ctl

Table Name Column Name Field Type Field Width Position Description

SA_TRAN_DISC

TRAN_SEQ_NO

INTEGER EXTERNAL

20

1:20

NA

ITEM_SEQ_NO

INTEGER EXTERNAL

4

21:24

NA

DISCOUNT_SEQ_NO

INTEGER EXTERNAL

4

25:28

NA

RMS_PROMO_TYPE

CHAR

6

29:34

NA

PROMOTION

INTEGER EXTERNAL

10

35:44

NA

DISC_TYPE

CHAR

6

45:50

NA

COUPON_NO

CHAR

40

51:90

NA

COUPON_REF_NO

CHAR

16

91:106

NA

QTY

DECIMAL EXTERNAL

14

107:120

NA

UNIT_DISCOUNT_AMT

DECIMAL EXTERNAL

21

121: 141

NA

STANDARD_QTY

DECIMAL EXTERNAL

14

142:155

NA

STANDARD_UNIT_DISC_AMT

DECIMAL EXTERNAL

21

156:176

NA

REF_NO13

CHAR

30

177:206

NA

REF_NO14

CHAR

30

207:236

NA

REF_NO15

CHAR

30

237:266

NA

REF_NO16

CHAR

30

267:296

NA

ERROR_IND

CHAR

1

297:297

NA

CATCHWEIGHT_IND

CHAR

1

298:298

NA

UOM_QUANTITY

INTEGER EXTERNAL

12

299:310

NA

PROMO_COMP

INTEGER EXTERNAL

10

311:320

This field maps to the OFFER_ID field from RPM

STORE

INTEGER EXTERNAL

10

321:330

NA

DAY

INTEGER EXTERNAL

3

331:333

NA


Table 29-28 File Name: Saigtax.ctl

Table Name Column Name Field Type Field Width Position Description

SA_TRAN_IGTAX

TRAN_SEQ_NO

INTEGER EXTERNAL

20

1:20

NA

ITEM_SEQ_NO

INTEGER EXTERNAL

4

21:24

NA

IGTAX_SEQ_NO

INTEGER EXTERNAL

4

25:28

NA

TAX_AUTHORITY

CHAR

10

29:38

NA

IGTAX_CODE

CHAR

6

39:44

NA

IGTAX_RATE

DECIMAL EXTERNAL

11

45:65

NA

TOTAL_IGTAX_AMT

DECIMAL EXTERNAL

22

66:87

NA

STANDARD_QTY

DECIMAL EXTERNAL

14

88:101

NA

STANDARD_UNIT_IGTAX_AMT

DECIMAL EXTERNAL

21

102:122

NA

ERROR_IND

CHAR

1

123:123

NA

REF_NO_21

CHAR

30

124:153

NA

REF_NO_22

CHAR

30

154:183

NA

REF_NO_23

CHAR

30

184:213

NA

REF_NO_24

CHAR

30

214:243

NA

STORE

INTEGER EXTERNAL

10

244:253

NA

DAY

INTEGER EXTERNAL

3

254:256

NA


Table 29-29 File Name: Sacust.ctl

Table Name Column Name Field Type Field Width Position Description

SA_CUSTOMER

tran_seq_no

INTEGER EXTERNAL

DATE

20

1 :20

NA

cust_id

CHAR

16

21 :36

NA

cust_id_type

CHAR

6

37 :42

NA

name

CHAR

240

43 :162

NA

addr1

CHAR

240

163:402

NA

addr2

CHAR

240

403:642

NA

city

CHAR

240

643:762

NA

state

CHAR

3

763:765

NA

postal_code

CHAR

30

766:795

NA

country

CHAR

3

796:798

NA

home_phone

CHAR

20

799:818

NA

work_phone

CHAR

20

819:838

NA

e_mail

CHAR

100

839:938

NA

birthdate

DATE

8

939:946

Format is YYYYMMDD

STORE

INTEGER EXTERNAL

10

947:956

NA

DAY

INTEGER EXTERNAL

3

957:959

NA


Table 29-30 File Name: Sathead.ctl

Table Name Column Name Field Type Field Width Position Description

Sa_tran_head

Tran_seq_no

Integer external

20

1:20

NA

Rev_no

Integer external

3

21:23

NA

Store_day_seq_no

Integer external

20

24:43

NA

Tran_datetime

date

14

44:57

Format is

YYYYMM

DDHH24MI

SS

Register

char

5

58:62

NA

Tran_no

Integer external

10

63:72

NA

Cashier

char

10

73:82

NA

Salesperson

char

10

83:92

NA

Tran_type

char

6

93:98

NA

Sub_tran_type

char

6

99:104

NA

Orig_tran_no

Integer external

10

105:114

NA

Orig_reg_no

char

5

115:119

NA

Ref_no1

char

30

120:149

NA

Ref_no2

char

30

150:179

NA

Ref_no3

char

30

180:209

NA

Ref_no4

char

30

210:239

NA

Reason_code

char

6

240:245

NA

Vendor_no

char

10

246:255

NA

Vendor_invc_no

char

30

256:285

NA

Payment_ref_no

char

16

286:301

NA

Proof_of_delivery_no

char

30

302:331

NA

Status

char

6

332:337

NA

Value

char

22

338:359

Includes an optional negative sign and a decimal point


Pos_tran_ind

char

1

360:360

NA

Update_id

char

30

361:390

NA

Update_datetime

date

14

391:404

Format is YYYYMM DDHH24MI SS

Error_ind

char

1

405:405

NA

Banner_no

Integer external

4

406:409

NA

round_amt

Integer external

22

410:431

NA

ROUNDED_OFF_AMT

INTEGER EXTERNAL

22

432:453

NA

CREDIT_PROMOTION_ID

INTEGER EXTERNAL

10

454:463

NA

REF_NO25

CHAR

30

464:493

NA

REF_NO26

CHAR

30

494:523

NA

REF_NO27

CHAR

30

524:553

NA

STORE

INTEGER EXTERNAL

10

554:563

NA

DAY

INTEGER EXTERNAL

3

564:566

NA

RTLOG_ORIG_SYS

CHAR

3

567:569

NA

TRAN_PROCESS_SYS

CHAR

3

570:572

NA

TRAN_DATE

DATE

8

573:580

NA


Table 29-31 File Name: Satitem.ctl

Table Name Column Name Field Type Field Width Position Description

SA_TRAN_ITEM

TRAN_SEQ_NO

INTEGER EXTERNAL

20

1:20

NA

ITEM_SEQ_NO

INTEGER EXTERNAL

4

21:24

NA

ITEM_STATUS

CHAR

6

25:30

NA

ITEM_TYPE

CHAR

6

31:36

NA

ITEM

CHAR

25

37:61

NA

REF_ITEM

CHAR

25

62:86

NA

NON_MERCH_ITEM

CHAR

25

87:111

NA

VOUCHER_NO

CHAR

25

112:136

NA

DEPT

INTEGER EXTERNAL

4

137:140

NA

CLASS

INTEGER EXTERNAL

4

141:144

NA

SUBCLASS

INTEGER EXTERNAL

4

145:148

NA

QTY

DECIMAL EXTERNAL

14

149:162

Includes an optional negative sign and a decimal point

UNIT_RETAIL

DECIMAL EXTERNAL

21

163:183

Includes a decimal point

UNIT_RETAIL_VAT_INCL

CHAR

1

184:184

Indicates whether unit retail includes or excludes VAT

SELLING UOM

CHAR

4

185:188

NA

OVERRIDE_REASON

CHAR

6

189:194

NA

ORIG_UNIT_RETAIL

DECIMAL EXTERNAL

21

195:215

Includes a decimal point

STANDARD_ORIG_UNIT_RETAIL

DECIMAL EXTERNAL

21

216:236

NA

TAX_IND

CHAR

1

237:237

NA


ITEM_SWIPED_IND

CHAR

1

238:238

NA

ERROR_IND

CHAR

1

239:239

NA

DROP_SHIP_IND

CHAR

1

240:240

NA

WASTE_TYPE

CHAR

6

241:246

NA

WASTE_PCT

DECIMAL EXTERNAL

12

247:258

Includes a decimal point

PUMP

CHAR

8

259:266

NA

RETURN_REASON_CODE

CHAR

6

267:272

NA

SALESPERSON

CHAR

10

273:282

NA

EXPIRATION_DATE

DATE

8

283:290

Format is YYYYMMDD

STANDARD_QTY

DECIMAL EXTERNAL

14

291:304

Includes an optional negative sign and a decimal point

STANDARD_UNIT_RETAIL

DECIMAL EXTERNAL

21

305:325

Includes a decimal point

STANDARD_UOM

CHAR

4

326:329

NA

REF_NO5

CHAR

30

330:359

NA

REF_NO6

CHAR

30

360:389

NA

REF_NO7

CHAR

30

390:419

NA

REF_NO8

CHAR

30

420:449

NA

CATCHWEIGHT_IND

CHAR

1

450:450

NA

SELLING_ITEM

CHAR

25

451:475

NA

CUSTOMER_ORDER_LINE_NO

INTEGER EXTERNAL

6

476:481

NA

MEDIA_ID

INTEGER EXTERNAL

10

482:491

NA

UOM_QUANTITY

INTEGER EXTERNAL

12

492:503

NA


TOTAL_IGTAX_AMT

DECIMAL EXTERNAL


504:524

NA

UNIQUE_ID

CHAR

25

525:652

NA

STORE

INTEGER EXTERNAL

10

653:662

NA

DAY

INTEGER EXTERNAL

3

663:665

NA

CUST_ORDER_NO

CHAR

48

666:713

NA

CUST_ORDER_DATE

DATE

14

714:727

Format is YYYYMMDDHH24MISS

FULFILL_ORDER_NO

CHAR

48

728:775

NA

NO_INV_RET_IND

CHAR

1

776:776

NA

SALES_TYPE

CHAR

1

777:777

NA

RETURN_WH

INTEGER EXTERNAL

10

778:787

NA

RETURN_DISPOSITION

CHAR

10

788:797

NA

ORIG_STORE

INTEGER EXTERNAL

10

798:807

NA

ORIG_TRAN_NO

INTEGER EXTERNAL

10

808:817

NA


Table 29-32 File Name: Sattend.ctl

Table Name Column Name Field Type Field Width Position Description

Sa_tran_tender

Tran_seq_no

Integer external

20

1:20

NA

Tender_seq_no

Integer external

4

21:24

NA

Tender_type_group

char

6

25:30

NA

Tender_type_id

Integer external

6

31:36

NA

Tender_amt

decimal external

22

37:58

Includes an optional negative sign and a decimal point.


Cc_no

Integer external

40

59:98

NA

Cc_exp_date

date

8

99:106

FORMAT IS YYYYMMDD

Cc_auth_no

char

16

107:122

NA

Cc_auth_src

char

6

123:128

NA

Cc_entry_mode

char

6

129:134

NA

Cc_cardholder_verf

char

6

135:140

NA

Cc_term_id

char

5

141:145

NA

Cc_spec_cond

char

6

146:151

NA

CC_TOKEN

CHAR

40

152:191

NA

Voucher_no

char

25

192:216

NA

Coupon_no

char

40

217:256

NA

Coupon_ref_no

char

16

257:272

NA

CHECK_ACCT_NO

CHAR

30

273:302

NA

CHECK_NO

INTEGER EXTERNAL

10

303:312

NA

IDENTI_METHOD

CHAR

6

313:318

NA

IDENTI_ID

CHAR

40

319:358

NA

ORIG_CURRENCY

CHAR

3

359:361

NA

ORIG_CURR_AMT

DECIMAL EXTERNAL

22

362:383

NA

Ref_no9

char

30

384:413

NA

Ref_no10

char

30

414:443

NA

Ref_no11

char

30

444:473

NA

Ref_no12

char

30

474:503

NA

Error_ind

char

1

504:504

NA

STORE

INTEGER EXTERNAL

10

505:514

NA

DAY

INTEGER EXTERNAL

3

515:517

NA


Table 29-33 File Name: Satpymt.ctl

Table Name Column Name Field Type Field Width Position Description

SA_TRAN_PAYMENT

TRAN_SEQ_NO

INTEGER EXTERNAL

20

1:20

NA

PAYMENT_SEQ_NO

INTEGER EXTERNAL

20

21:24

NA

PAYMENT_AMT

DECIMAL EXTERNAL

5

25:46

NA

ERROR_IND

CHAR

10

47:47

NA

STORE

INTEGER EXTERNAL

6

48:57

NA

DAY

INTEGER EXTERNAL

3

58:60

NA


Table 29-34 File Name: Samisstr.ctl

Table Name Column Name Field Type Field Width Position Description

SA_MISSING_TRAN

MISS_TRAN_SEQ_NO

INTEGER EXTERNAL

20

1:20

NA

STORE_DAY_SEQ_NO

INTEGER EXTERNAL

20

21:40

NA

REGISTER

CHAR

5

41:45

NA

TRAN_NO

INTEGER EXTERNAL

10

46:55

NA

STATUS

CHAR

6

56:61

NA

RTLOG_ORIG_SYS

CHAR

3

62:64

NA


Table 29-35 File Name: Sattax.ctl

Table Name Column Name Field Type Field Width Position Description

SA_TRAN_TAX

TRAN_SEQ_NO

INTEGER EXTERNAL

20

1:20

NA

TAX_CODE

CHAR

6

21:26

NA

TAX_SEQ_NO

INTEGER EXTERNAL

4

27:30

NA

TAX_AMT

DECIMAL EXTERNAL

22

31:52

Includes an optional negative sign and a decimal point

ERROR_IND

CHAR

1

53:53

NA

REF_NO17

CHAR

30

54:83

NA

REF_NO18

CHAR

30

84:113

NA

REF_NO19

CHAR

30

114:143

NA

REF_NO20

CHAR

30

144:173

NA

STORE

INTEGER EXTERNAL

10

174:183

NA

DAY

INTEGER EXTERNAL

3

184:186

NA


Table 29-36 File Name: Sacustatt.ctl

Table Name Column Name Field Type Field Width Position Description

SA_CUST_ATTRIB

TRAN_SEQ_NO

INTEGER EXTERNAL

20

1:20

NA

ATTRIB_SEQSO

CHAR

4

21:24

NA

ATTRIB_TYPE

CHAR

6

25:30

NA

ATTRIB_VALUE

CHAR

6

31:36

NA

STORE

INTEGER EXTERNAL

10

37:46

NA

DAY

INTEGER EXTERNAL

3

47:49

NA


Table 29-37 File Name: Saerror.ctl

Table Name Column Name Field Type Field Width Position Description

SA_ERROR

ERROR_SEQ_NO

INTEGER EXTERNAL

20

1:20

NA

STORE_DAY_SEQ_NO

INTEGER EXTERNAL

20

21:40

NA

BAL_GROUP_SEQ_NO

INTEGER EXTERNAL

20

41:60

NA

TOTAL_SEQ_NO

INTEGER EXTERNAL

20

61:80

NA

TRAN_SEQ_NO

INTEGER EXTERNAL

20

81:100

NA

ERROR_CODE

CHAR

25

101:125

NA

KEY_VALUE_1

INTEGER EXTERNAL

4

126:129

NA

KEY_VALUE_2

INTEGER EXTERNAL

4

130:133

NA

REC_TYPE

CHAR

6

134:139

NA

STORE_OVERRIDE_IND

CHAR

1

140:140

NA

HQ_OVERRIDE_IND

CHAR

1

141:141

NA

UPDATE_ID

CHAR

30

142:171

NA

UPDATE_DATE TIME

DATE

14

172:185

Format is YYYYMMDDHH24MISS

ORIG_VALUE

CHAR

70

186:255

NA

STORE

INTEGER EXTERNAL

10

256:265

NA

DAY

INTEGER EXTERNAL

3

266:268

NA


Table 29-38 File Name: Satwritelock.ctl

Table Name Column Name Field Type Field Width Position Description

SA_TRAN_WRITE_LOCK

STORE_DAY_SEQ_NO

INTEGER EXTERNAL

DATE

20

1:20

NA

TRAN_SEQ_NO

INTEGER EXTERNAL

DATE

20

21:40

NA


ReSA Interface File Layout [rtlog]

The following illustrates the file layout format of the Oracle Retail TLOG. The content of each Oracle Retail TLOG file is per store per day. The filename convention is RTLOG_STORE_DATETIME.DAT (for example, RTLOG_1234_01221989010000.DAT).

Involves round off fields, credit promotion id, tax (vat) at item level and payment amount of customer orders.

Document has been modified regarding tender types, logic of handling both VAT-TAX in the system has been added.

Retailers must ensure that credit card numbers are masked when sent through RTLOGs. Similarly, when the tender type is check, checking account numbers must be masked when sent through RTLOGs. When ReSA encounters an RTLOG with a non-masked credit card or checking account number, the entire file will be rejected and will not be processed.

FHEAD                   (Only 1 per file, required)
THEAD                   (Multiple expected, one per transaction, required for each transaction)
TCUST                   (Only 1 per THEAD record allowed, optional for some transaction types, see table below)
CATT                    (Attribute record specific to the TCUST record - Multiple allowed, only valid if TCUST exists)
TITEM                   (Multiple allowed per transaction, optional for some transaction types, see table below)
IDISC                   (Discount record specific to the TITEM record - Multiple allowed per item, optional see table below)
IGTAX                   (Vat/Tax record specific to the TITEM record - Multiple allowed per item, optional. Either TTAX or IGTAX should appear in a given RTLOG, but not both, see table below)
TTAX                    (Vat/Tax record specific to the THEAD record - Multiple allowed per transaction, optional. Either TTAX or IGTAX should appear in a given RTLOG, but not both, see table below)
TPYMT (Multiple allowed per transaction, will have the deposit amount for pickup/delivery/layaway orders, optional see table below)  
TTEND                   (Multiple allowed per transaction, optional for some transaction types, see table below)
TTAIL                   (1 per THEAD, required)
FTAIL                   (1 per file, required)

The order of the records within the transaction layout above is important. It aids processing by ensuring that the information is present when it is needed.

Table 29-39 File Name: rtlog

Record Name Field Name Field Type Default Value Description Required? Justification/Padding

File Header

File Type Record Descriptor

Char(5)

FHEAD

Identifies file record type.

Y

Left/Blank

File Line Identifier

Number(10)

Specified by external system

ID of the current line being processed by input file.

Y

Right/0

File Type Definition

Char(4)

RTLG

Identifies file as Oracle Retail TLOG.

Y

Left/Blank

File Create Date

Char(14)

Create date

Date and time file was written by external system (YYYYMMDDHHMMSS).

Y

Left/None

Business Date

Char(8)

Business Date to process

Business date of transactions (YYYYMMDD).

Y

Left/None

Location Number

Char(10)

Specified by external system

Store or warehouse identifier.

Y

Left/None

Reference Number

Char(30)

Specified by external system

This may contain the Polling ID associated with the consolidated TLOG file or used for other purpose.

N

Left/Blank

RTLOG Originating System

Char(3)

POS

Identifies the system the RTLOG file originated from. Valid values are OMS and POS.

Y

Left/None

Transaction Header

File Type Record Descriptor

Char(5)

Char(5) THEAD

Identifies file record type.

Y

Left/Blank

File Line Identifier

Number(10)

Specified by external system

ID of the current line being processed by input file.

Y

Right/0

Register

Char(5)

Transaction date

Till used at the store.

Y

Left/Blank

Transaction Date

Char(14)

NA

Date for the transactions that were processed at the POS (YYYYMMDDHHMMSS).

Y

Left/None

Transaction Number

Number(10)

NA

Transaction identifier.

If sa_system_options, wkstation_tran_append_ind is Y, then the first 3 digits indicate the workstation ID and last 7 digits indicate the transaction number.

Y

Right/0

Cashier

Char(10)

NA

Cashier identifier.

N

Left/Blank

Salesperson

Char(10)

NA

Salesperson identifier.

N

Left/Blank

Transaction Type

Char(6)

Refer to TRAT code_type for a list of valid types.

Transaction type.

Y

Left/Blank

Sub-transaction type

Char(6)

Refer to TRAS code_type for a list of valid types.

Sub-transaction type. For sale, it can be employee, drive-off, and so on.

N

Left/Blank


Orig_tran_no

Number(10)

NA

Populated only for post-void transactions. Transaction number for the original transaction that will be cancelled.

N

Right/0

Orig_reg_no

Char(5)

NA

Populated only for post-void even exchange and return transactions. Register number from the original transaction

N

Left/Blank

Reason Code

Char(6)

Refer to REAC code_type for a list of valid codes. If the transaction type is PAIDOU and the sub transaction type is MV or EV, than the valid codes come from the non_merch_code_head table.

Reason entered by the cashier for some transaction types. Required for Paid In and Paid out transaction types, but can also be used for voids, returns, and so on.

N

Left/Blank

Vendor Number

Char(10)

NA

Supplier ID for a merchandise vendor paid out transaction; partner ID for an expense vendor paid out transaction.

N

Left/Blank

Vendor Invoice Number

Char(30)

NA

Invoice number for a vendor paid out transaction.

N

Left/Blank


Payment Reference Number

Char(16)

NA

The reference number of the tender used for a vendor payout. This could be the money order number, check number, and so on.

N

Left/Blank

Proof of Delivery Number

Char(30)

NA

Proof of receipt number given by the vendor at the time of delivery. This field is populated for a vendor paid out transaction.

N

Left/Blank

Reference Number 1

Char(30)

Na

Number associated with a particular transaction, for example, whether for a Store Conditions transaction.

The SA_REFERENCE table defines what this field can contain for each transaction type.

N

Left/Blank

Reference Number 2

Char(30)

NA

Char(30)

N

Left/Blank

Reference Number 3

Char(30)

NA

Third generic reference number.

N

Left/Blank

Reference Number 4

Char(30)

NA

Fourth generic reference number.

N

Left/Blank


Value Sign

Char(1)

Refer to SIGN code_type for a list of valid codes.

Sign of the value.

Y if Value is present.

Left/None

Value

Number(20)

NA

Value, with 4 implied decimal places. Populated by the retailer for TOTAL transaction, populated by ReSA for SALE and RETURN transactions.

Y if tran is a TOTAL

Right/0 when value is present.

Blank when no value is sent.

Banner id

Number(4)

NA

Banner ID of the location.

Y

Right/0 when value is present.

Blank when no value is sent

Rounded Amount Sign

Char(1)

Refer to SIGN code_type for a list of valid codes.

Sign of rounded amount. Amount Sign is not used.

Y

Left/None

Rounded Amount

Number(20)

NA

Total rounded amount, with 4 implied decimal places.

Rounded Amount is not used.

Y

Right/0 when RoundedAmount is present otherwise blank

Rounded Off Sign

Char(1)

Refer to SIGN code_type for a list of valid codes.

Rounded Off Sign is not used.

Y

Left/None


Rounded Off Amount

Number(20)

NA

Rounded off amount, with 4 implied decimal places.

Rounded Off Amount is not used.

Y

Right/0 when RoundedAmount is present otherwise blank


Credit Promotion Id

Char(10)

NA

Credit Promotional ID.

Y

Left/None

Reference Number 25

Char(30)

NA

NA

N

Left/Blank

Reference Number 26

Char(30)

NA

NA

N

Left/Blank

Reference Number 27

Char(30)

NA

NA

N

Left/Blank

Transaction Processing System

Char(3)

Valid values are OMS and POS.

Contains the ID of the system that processed the transaction.

N

Left/None

Transaction Customer

File Type Record Descriptor

Char(5)

TCUST

Identifies the file record type.

Y

Left/Blank

File Line Identifier

Number(10)

Specified by external system

ID of the current line being processed by input file

Y

Right/0

Customer ID

Char(16)

Customer identifier

The ID number of a customer.

Y

Left/Blank

Customer Type ID

Char(6)

Refer to CIDT code_type for a list of valid types.

Customer ID type.

Y

Left/Blank

Customer Name

Char(120)

NA

Customer name.

N

Left/Blank

Address 1

Char(240)

NA

Customer address.

N

Left/Blank

Address 2

Char(240)

NA

Additional field for customer address.

N

Left/Blank

City

Char(120)

NA

City.

N

Left/Blank

State

Char(12)

State identifier

State.

N

Left/Blank

Zip Code

Char(30)

Zip identifier

Zip code.

N

Left/Blank

Country

Char(3)

NA

Country.

N

Left/Blank

Home Phone

Char(20)

NA

Telephone number at home.

N

Left/Blank

Work Phone

Char(20)

NA

Telephone number at work.

N

Left/Blank

E-mail

Char(100)

NA

E-mail address.

N

Left/Blank

Birthdate

Char(8)

NA

Date of birth. (YYYYMMDD)

N

Left/Blank

Customer Attribute

File Type Record Descriptor

Char(5)

CATT

Identifies file record type.

Y

Left/Blank

File Line Identifier

Number(10)

Specified by external system

ID of the current line being processed by input file.

Y

Right/0

Attribute type

Char(6)

Refer to SACA code_type for a list of valid types.

Type of customer attribute

Y

Left/Blank

Attribute value

Char(6)

Refer to members of SACA code_type for a list of valid values.

Value of customer attribute.

Y

Left/Blank

Transaction Item

File Type Record Descriptor

Char(5)

TITEM

Identifies file record type.

Y

Left/Blank

File Line Identifier

Number(10)

Specified by external system

ID of the current line being processed by input file.

Y

Right/0


Item Status

Char(6)

Refer to SASI code_type for a list of valid codes.

Status of the item within the transaction. Valid values are:

V - Void item

S - Sold item

R - Returned item

ORI - Order Initiate

ORC - Order Cancel

ORD - Order Complete

LIN - Layaway Initiate

LCA - Layaway Cancel

LCO - Layaway Complete

Y

Left/Blank

Item Type

Char(6)

Refer to SAIT code_type for a list of valid codes.

Identifies what type of item is transmitted.

Y

Left/Blank

Item number type

Char(6)

Refer to UPCT code_type for a list of valid codes.

Identifies the type of item number if the item type is ITEM or REF

N

Left/Blank

Format ID

Char(1)

VPLU format ID

Used to interpret VPLU items.

N

Left/Blank

Item

Char(25)

Item identifier

Identifies the merchandise item.

N

Left/Blank


Reference Item

Char(25)

Item identifier

Identifies the sub-transaction level merchandise item.

N

Left/Blank

Non-Merchandise Item

Char(25)

Item identifier

Item identifier Identifies a non-merchandise item.

N

Left/Blank

Voucher

Char(25)

NA

Gift certificate number.

N

Right/0

Department

Number(4)

NA

Identifies the department to which this item belongs.

This is filled in by saimptlog.

N

Right/Blank

Class

Number(4)

Class of the item

Class of item sold or returned. Not required from a retailer; populated by ReSA.

This is filled in by saimptlog.

N

Right/Blank

Subclass

Number(4)

Subclass of the item

Subclass of the item sold or returned. Not required from a retailer; populated by ReSA.

This is filled in by saimptlog.

N

Right/Blank

Quantity Sign

Char(1)

Refer to SIGN code_type for a list of valid codes.

Sign of the quantity

Y

Left/None


Quantity

Number(12)

NA

Number of items purchased, with 4 decimal places.

Y

Right/0

Selling Unit of Measure

Char(4)

NA

Unit of measure of the item's quantity.

Y

Left/None

Unit Retail

Number(20)

NA

Unit retail, with 4 implied decimal places.

Y

Right/0

Override Reason

Char(6)

Refer to ORRC code_type for a list of valid codes.

This column is populated when an item's price has been overridden at the POS to define why it was overridden.

Y if unit retail was manually entered

Left/Blank

Original Unit Retail

Number(20)

NA

Value, with 4 implied decimal places.

This column is populated when the item's price was overridden at the POS and the item's original unit retail is known.

Y if unit retail was manually entered

Right/0

Taxable Indicator

Char(1)

Refer to YSNO code_type for a list of valid codes.

Indicates whether or not item is taxable.

Y

Left/None

Pump

Char(8)

NA

Fuel pump identifier.

N

Left/Blank


Reference Number 5

Char(30)

NA

Number associated with a particular item within a transaction, for example, special order number.

The sa_reference table defines what this field can contain for each transaction type.

N

Left/Blank

Reference Number 6

Char(30)

NA

Second generic reference number at the item level.

N

Left/Blank

Reference Number 7

Char(30)

NA

Third generic reference number at the item level.

N

Left/Blank

Reference Number 8

Char(30)

NA

Fourth generic reference number at the item level.

N

Left/Blank

Item_swiped_ind

Char(1)

Refer to YSNO code_type for a list of valid codes

Indicates if the item was automatically entered into the POS system or if it had to be manually keyed.

Y

Left/None

Return Reason Code

Char(6)

Refer to SARR code_type for a list of valid codes.

The reason an item was returned.

N

Left/Blank

Salesperson

Char(10)

NA

The salesperson who sold the item.

N

Left/Blank


Expiration_date

Char(8)

NA

Gift certificate expiration date (YYYYMMDD).

N


Drop Ship Ind

Char(1)

Refer to YSNO code type for a list of valid codes.

Indicates whether the item is part of a drop shipment.

Y

Left/None

Uom_qty

Number(12)

NA

Quantity of items purchased in the given UOM, with 4 decimal places.

Y

Right/0

Catchweight_ind

Char(1)

Valid values are Y and N.

Identifies if the item is a catchweight item.


Left/None

Selling item

Char(25)

Item identifier

Identifies the selling item.

N

Left/Blank

Customer order line no

Number(6)

NA

Identifies the customer order number.

N

Left/Blank

Media id

Number(10)

NA

Identifies the customer media ID.

N

Left/Blank

Total Igtax Amount

Number(21)

NA

Contains the Igtax amount.

N

Right/0

Unique ID

Char(128)

NA


N

Left/Blank

Customer Order Number

Char(48)

NA

Contains the customer order ID.

N

Left/None

Customer Order Date

Char(14)

NA

Contains the customer order date. Format is: YYYYMMDDHHMMSS

Customer orders and layaways require customer order date.

N

Left/Blank


Fulfillment Order Number

Char(48)

NA

Contains the order ID of the fulfillment order.

N

Left/None

No Inventory Return

Char(1)

NA

Indicates if there is an associated inventory with the return transaction with an External Customer Order sales type.

N

Left/Blank

Sales Type

Char(1)

NA

Indicates if the transaction is an In Store Customer Order, External Customer Order, or Regular Sale

N

Left/Blank

Return Warehouse

Char(10)

NA

Contains the ID of the physical warehouse to which the inventory is returned.

N

Left/Blank

Return Disposition

Char(10)

NA

Contains the return disposition of the returned items.

N

Left/Blank

Original Store

Char(10)


Contains the original store.

N

Left/Blank

Original Transaction No

Char(10)


Contains the original transaction no.

N

Left/Blank

Item Discount

File Type Record Descriptor

Char(5)

IDISC

Identifies the file record type.

Y

Left/Blank

File Line Identifier

Number(10)

Specified by external system

ID of the current line being processed by input file.

Y

Right/0

RMS Promotion Number

Char(6)

Refer to PRMT code_type for a list of valid types

The RMS promotion type.

Y

Left/Blank

Discount Reference Number

Number(10)

NA

Discount reference number associated with the discount type. For example, if the discount type is a promotion, this contains the promotion number.

N

Left/Blank

Discount Type

Char(6)

Refer to SADT code_type for a list of valid types.

The type of discount within a promotion. This allows a retailer to further break down coupon discounts within the In-store promotion, for example.

N

Left/Blank

Coupon Number

Char(40)

NA

Number of a store coupon used as a discount.

Y if coupon

Left/Blank

Coupon Reference Number

Char(16)

NA

Additional information about the coupon, usually contained in a second bar code on the coupon.

Y if coupon

Left/Blank


Quantity Sign

Char(1)

Refer to SIGN code_type for a list of valid codes.

Sign of the quantity.

Y

Left/None

Quantity

Number(12)

NA

The quantity purchased for which the discount is applied, with 4 implied decimal places.

Y

 Right/0

Unit Discount Amount

Number(20)

NA

Unit discount amount for this item, with 4 implied decimal places.

Y

Right/0

Reference Number 13

Char(30)

NA

Number associated with a particular transaction type at the discount level.

The sa_reference table defines what this field can contain for each transaction type.

N

Left/Blank

Reference Number 14

Char(30)

NA

Second generic reference number at the discount level.

N

Left/Blank

Reference Number 15

Char(30)

NA

Third generic reference number at the discount level.

N

Left/Blank


Reference Number 16

Char(30)

NA

Fourth generic reference number at the discount level.

N

Left/Blank

Uom_qty

Number(12)

NA

Quantity of items purchased in the given UOM with 4 decimal places.

Y

Right/0

Catchweight_ind

Char(1)

Valid values are Y and N.

Identifies if the item is a catchweight item.


Left/None

Promo component

Number(10)

NA

If the discount is a promotion, this field contains the promotion component value associated with the promotion (discount reference number).

N

Left/Blank

Item Tax

File Type Record Descriptor

Char(5)

IGTAX

Identifies the file record type

Y

Left/Blank

File Line Identifier

Number(10)

Specified by external system

ID of the current line being processed by input file.

Y

Right/0

Tax Authority

Char(10)

NA

NA

Y

Left/Blank

Igtax Code

Char(6)

Refer to tax_code/vat_code of tax_codes/vat_codes tables.

IGtax code (tax code/VAT code) to represent whether it is a State, City, or some other tax code/VAT code.

Y

Left/Blank


Igtax Rate

Number(20)

NA

Igtax rate, with 4 implied decimal places.

Y

Right/0

Igtax Amount Sign

Char(1)

Refer to SIGN code_type for a list of valid codes.

Sign of the Igtax amount.

Y

Left/None

Igtax Amount

Number(21)

NA

Total igtax amount for this item, with 5 implied decimal places.

Y

Right/0

Reference Number 21

Char(30)

NA

NA

N

Left/None

Reference Number 22

Char(30)

NA

NA

N

Left/None

Reference Number 23

Char(30)

NA

NA

N

Left/None

Reference Number 24

Char(30)

NA

NA

N

Left/None

Transaction Tax

File Type Record Descriptor

Char(5)

TTAX

Identifies the file record type.

Y

Left/Blank

File Line Identifier

Number(10)

Specified by external system

ID of the current line being processed by input file.

Y

Right/0

Tax Code

Char(6)

Refer to TAXC code_type for as list of valid types.

Tax code (tax code/VAT code) to represent whether it is a State, City, or some other tax code/VAT code.

Y

Left/Blank

Tax Sign

Char(1)

Refer to SIGN code_type for a list of valid codes

Sign of the tax amount.

Y

Left/None

Tax Amount

Number(20)

NA

Total Tax amount for this item, with 4 implied decimal places.

Y

Right/0

Reference Number 17

Char(30)

NA

NA

N

Left/None

Reference Number 18

Char(30)

NA

NA

N

Left/None

Reference Number 19

Char(30)

NA

NA

N

Left/None

Reference Number 20

Char(30)

NA

NA

N

Left/None

Transaction payment

File Type Record Descriptor

Char(5)

TPYMT

Identifies the file record type.

Y

Left/Blank

File Line Identifier

Number(10)

Specified by external system

ID of the current line being processed by input file.

Y

Right/0

Payment Sign

Char(1)

Refer to SIGN code_type for a list of valid codes.

Sign of the deposit amount.

Y

Left/None

Payment Amount

Number(20)

NA

Deposit amount paid, with 4 implied decimal places.

Y

Right/0

Transaction Tender

File Type Record Descriptor

Char(5)

TTEND

Identifies the file record type.

Y

Left/Blank

File Line Identifier

Number(10)

Specified by external system

ID of the current line being processed by input file.

Y

Right/0

Tender Type Group

Char(6)

Refer to TENT code_type for as list of valid types

High-level grouping of tender types.

Y

Left/Blank

Tender Type ID

Number(6)

Refer to the pos_tender_type_head table for as list of valid types.

Low-level grouping of tender types.

Y

Left/Blank

Tender Sign

Char(1)

Refer to SIGN code_type for a list of valid codes.

Sign of the value.

Y

Left/None

Tender Amount

Number(20)

NA

Amount paid with this tender in the transaction, with 4 implied decimal places.

Y

Right/0


Cc_no

Char(40)

NA

Credit card number. The value sent in the RTLOG should be masked.

Y if credit card

Left/Blank


Cc_auth_no

Char(16)

NA

Authorization number for a credit card.

Y if credit card

Left/Blank


cc authorization source

Char(6)

Refer to CCAS code_type for as list of valid types.

NA

Y if credit card

Left/Blank


cc cardholder verification

Char(6)

Refer to CCVF code_type for as list of valid types

NA

Y if credit card

Left/Blank


cc expiration date

Char(8)

NA

YYYYMMDD

Y if credit card

Left/Blank


cc entry mode

Char(6)

Refer to CCEM code_type for as list of valid types.

Indicates whether the credit card was swiped, thus automatically entered, or manually keyed.

Y if credit card

Left/Blank


cc terminal id

Char(5)

NA

Terminal number from which the transaction was sent.

N

Left/Blank


cc special condition

Char(6)

Refer to CCSC code_type for as list of valid types.

NA

Y if credit card

Left/Blank


cc token

Char(40)

NA

Holds unique token when the tender type used is credit, debit card, PayPal, Fonacot or Others.

N

Left/Blank


Voucher_no

Char(25)

NA

Gift certificate or credit voucher serial number.

Voucher number needs to be included

If a voucher is voided from a transaction.

Y if voucher

Right/0


Coupon Number

Char(40)

NA

Number of a manufacturer's coupon used as a tender.

Y if coupon

Left/Blank

Coupon Reference Number

Char(16)

NA

Additional information about the coupon, usually contained in a second bar code on the coupon.

Y if coupon

Left/Blank

Check Account Number

Char(30)

NA

Account number of the check.

The value sent in the RTLOG is masked.

N

Left/Blank

Check Number

Number(10)

NA

Check number.

Required for the tender type CHECK

Right/0

Identification Method

Char(6)

Refer to IDMH code_type for list of valid types.

Identification Method (such as a driver's license number or photo credit card).

N

Left/Blank

Identification Id

Char(40)

NA

Identification ID (license ID or photo card number).

N

Left/Blank

Original Currency

Char(3)

Refer to the CURRENCIES table for valid currency codes.

The original currency with which the customer made the payment.

N

Left/Blank

Original Currency Amount

Number(20)

NA

Amount paid with this tender in the original currency, with 4 implied decimal places.

N

Right/0


Reference No 9

Char(30)

NA

Number associated with a particular transaction type at the tender level.

The sa_reference table defines what this field can contain for each transaction type.

N

Left/Blank

Reference No 10

Char(30)

NA

Second generic reference number at the tender level.

N

Left/Blank

Reference No 11

Char(30)

NA

Third generic reference number at the tender level.

N

Left/Blank

Reference No 12

Char(30)

NA

Fourth generic reference number at the tender level.

N

Left/Blank

Transaction Trailer

File Type Record Descriptor

Char(5)

TTAIL

Identifies file record type.

Y

Left/Blank

File Line Identifier

Number(10)

Specified by external system

ID of the current line being processed by input file.

Y

Right/0

Transaction Record Counter

Number(10)

NA

Number of records processed in the current transaction (only those records between transaction head and tail).

NA

NA

File Trailer

File Type Record Descriptor

Char(5)

FTAIL

Identifies the file record type.

Y

Left/Blank

File Line Identifier

Number(10)

Specified by external system

ID of the current line being processed by input file.

Y

Right/0

File Record Counte

Number(10)

NA

Number of transactions processed in the current file (only the records between the file head and tail).

Y

Right/0


The RTLOG file is imported into the Sales Audit tables after validation by the batch program saimptlog. This section describes the requirements and validations performed on the records.

Common Requirements/Validations

This section details the common requirements and validations performed on all transactions. The following sections describe the specific requirements of each type of transaction. If a transaction is not mentioned, it does not have specific requirements.

Table 29-40 Common Requirements and Validations

Transaction Type Includes item records? Includes tender records? Includes tax records? IG TAX? Includes customer records?

OPEN

No

No

No

No

NOSALE

No

Optional

No

No

VOID

Optional

Optional

Optional

Optional

PVOID

No

No

No

No

SALE

Optional

Yes

Optional

Optional

RETURN

Yes

Yes

Optional

Optional

EEXCH

Yes

No

Optional

Optional

PAIDIN

No

Yes

No

No

PAIDOU

No

Yes

No

No

PULL

No

Yes

No

No

LOAN

No

Yes

No

No

COND

No

No

No

No

CLOSE

No

No

No

No

TOTAL

No

No

No

No

REFUND

This transaction is not sent through the RTLOG. It is entered at the HQ level. The TITEM and TCUST records are optional. The TTEND record is required. A TTAX record should not be included if IGTAX appears in a transaction. IGTAX is an item-level tax and TTAX is a transaction-level tax. Either IGTAX or TTAX can be used, but not both.

METER

Yes

No

No

No

PUMPT

Yes

No

No

No

TANKDP

Yes

No

No

No

TERM

TERM records are created by saimptlog and then loaded into the database. They do not come from the RTLOG file. They require one TITEM, one TTEND, one TTAX, one TCUST record, and one CATT record, IGTAX, and one TPYMT which is newly coming up.

DCLOSE

No

No

No

No

SPLORD

Optional

Yes

Optional

Optional


Requirements per Record Types

Table 29-41 Requirements per Record Type

Record Type Requirements

IDISC

IDISC records must immediately follow their associated TITEM record.

IGTAX

IGTAX will immediately follow TITEM if IDISC is not coming, otherwise it should follow IDISC. Even if IGTAX is coming prior to IDISC, it will be processed, but for maintaining proper format, ReSA expects it to come after IDISC.

TTAX

Either this record or IGTAX should appear in the transaction. IGTAX and TTAX cannot be both used at the same time.

TPYMT

This record should be right before the TTEND record. It contains the deposit amount for pickup/delivery/layaway orders.

CATT

CATT records must immediately follow their associated TCUST record.


Code Type Validations

Table 29-42 Code Type Validations

Record Name Field Name Code Type

Transaction Header

Transaction Type

TRAT

Sub-transaction Type

TRAS

Reason Code

REAC or values from non_merch_code_head if the transaction type is PAIDOU and the sub-transaction type is MV or EV.

Value Sign

SIGN

Vender No

If the transaction type is PAIDOU and the sub-transaction type is MV, this field is validated against the supplier table. If the transaction type is PAIDOU and the sub-transaction type is EV, this field is validated against the partner table.

Transaction Processing System

TSYS

Transaction Item

Item Type

SAIT

Item Status

SASI

Item Number Type

UPCT

Quantity Sign

SIGN

Taxable Indicator

YSNO

Price Override Reason Code

ORRC

Item Swiped Indicator

YSNO

Sales Type

SASY

Return Disposition

INV_STATUS_CODES table

No Inventory Return

YSNO

Return Reason Code

SARR

Item Discount

RMS Promotion Type

PRMT

Discount Type

SADT

Quantity Sign

SIGN

Transaction Customer

Customer ID Type

CIDT

Customer Attribute

Attribute Type

SACA

Attribute value

Code types from the codes in SACA.

Transaction Tax

Tax code

TAXC from the CODE_DETAIL table or VATC from the VAT_CODES table.

Tax sign

SIGN

Transaction Payment

Payment (Deposit Amount) Sign

SIGN

Transaction Tender

Transaction Tender Tender Type Group

TENT

Tender Sign

SIGN

Tender Type ID

Pos_tender_type_head table

CC Authorization Source

CCAS

CC Cardholder Verification

CCVF

CC Entry Mode

CCEM

CC Special Condition

CCSC


The following dates are validated: Business Date, Transaction Date, and Expiration Date. Also, saimptlog accepts only business dates that are within the PERIOD.VDATE minus the SA_SYSTEM_OPTIONS.DAYS_POST_SALE value.

The store number is validated against the STORE table. Numeric fields are checked for non-numeric characters.

For transactions of type SALE, RETURN, and EEXCH, saimptlog checks whether a transaction is in balance. With the introduction of the Item level tax and Payment amount lines, the balancing logic has been changed as below. Also with introduction of handling VAT/TAX, the logic of balancing has been modified as below.

  • When TAX is on in the system (system_options.default_tax_type equals SALES):

    Transaction Items (Unit Retail * Unit Retail Sign * Quantity) of items which are on Regular Sale, Return, or EEXCH

    + Item Discounts (Unit Discount Amount * Unit Discount Sign * Quantity) of items which are on Regular Sale, Return, or EEXCH

    + Item Level Tax (Total Igtax Amount) of items which are on Regular Sale, Return, or EEXCH

    + Transaction Tax (Tax Amount * Tax Sign)

    + Transaction payment (Payment Amount * Payment Sign)

    equals Transaction Tenders (Tender Amount * Tender Sign)

    saimptlog will populate the Value field (on THEAD) with the transaction's sales value (item value minus discount value plus tax value) from the preceding calculation if it was not provided in the RTLOG. The following change is made in the sale total balancing: Value field in THEAD will be: (item value - discount value + tax value) for items which are on Regular Sale, Return, or EEXCH + payment value.


    Note:

    If this Value field is being used in creating some totals, then accordingly, these totals needs to be modified to accommodate the extra amount coming in.

  • When VAT is on in the system (system_options.default_tax_type in GTAX, SVAT), look for other system options, along with class level and store level VAT indicators, which tell whether the unit retail is inclusive or exclusive of VAT. The logic of balancing will vary:

    Transaction Items (Unit Retail * Unit Retail Sign * Quantity) of items which are on Regular Sale, Return, or EEXCH

    + Item Discounts (Unit Discount Amount * Unit Discount Sign * Quantity) of items which are on Regular Sale, Return, or EEXCH

    + Item Level Tax (Total Igtax Amount) of items which are on Regular Sale, Return, or EEXCH (when VAT is off at the item level).

    + Transaction Tax (Tax Amount * Tax Sign)

    + Transaction Payment (Payment Amount * Payment Sign)

    equals Transaction Tenders (Tender Amount * Tender Sign)

Vouchers are treated as follows:

  • If an item sold is as a gift certificate (Transaction Item, Voucher field has a value), the issued information is written to the SA_VOUCHER table.

  • If the Transaction Type is RETURN, and the Transaction Tender Type Group is voucher (VOUCH), the issued information is written to the SA_VOUCHER table.

  • If the Transaction Type is SALE and the Transaction Tender Type Group is a voucher (VOUCH), the redeemed information is written to the SA_VOUCHER table.

  • When a gift certificate is sold, the customer information should always be included. A receiving customer name value should be populated in the ref_no5 field, receiving customer state value should be populated in the ref_no6 field, and receiving customer country should be populated in the ref_no7 field. These reference fields can be changed by updating the sa_reference table, but the code needs to be modified as well. The expiration date is put in the expiration_date field in the TITEM record.

Other validations and points to consider:

  • The salesperson in the TITEM record takes precedence over the salesperson in the THEAD record.

  • If an item sold is a sub-transaction (REF) item (Transaction Item, reference item field has a value and item does not), it will be converted to the corresponding transaction level item (ITEM).

  • If an item sold is an ITEM (Transaction Item, item field has a value), it will be validated against the RMS item tables.

  • The corresponding Department, Class, Subclass, and Taxable Indicator will be selected from the RMS tables and populated for an item.

The balancing level determines whether the register or the cashier fields are required:

  • If the balancing level is R (register), the register field on the THEAD must be populated.

  • If the balancing level is C (cashier), the cashier field on the THEAD must be populated.

  • If the balancing level is S (store), neither field is required to be populated.

  • The tax_ind and the item_swiped_ind fields can only accept Y or N values. If an invalid value is passed through the RTLOG, an error will be flagged and the value will be defaulted to Y.

Transaction of Type SALE

A transaction of type SALE is generated whenever an item is sold. If a sale is for an employee, the sub-transaction type is EMP. If it is a drive-off sale, when someone drives off with unpaid gas, the sub-transaction type is DRIVEO. A special type of sale is an odd exchange, sub-transaction type EXCH, where items are sold and returned in the same transaction. If the net value of the exchange is positive, then it is a sale. If the net value is negative, it is a return.

Requirements per record type (other than what is described in the preceding Layout section):

Table 29-43 Requirements per Record Type

Record Type Requirements

THEAD

NA

TITEM

  • Item Status is a required field; it determines whether the item is Sold (S), Returned (R), or Voided (V). If the item status is S, the quantity sign is expected to be P. If the item status is R, the quantity sign is expected to be N. Also, if the item status is ORI, LIN, ORD, or LCO, the quantity sign should be P. In the case of ORC or LCA, it should be N.

  • If the item status is V, the quantity sign is the reverse of the quantity sign of the voided item. That is, if an item with status S is voided, the quantity sign would be N. Furthermore, the sum of the quantities being voided cannot exceed the sum of the quantities that are Sold or Returned.

    Note: Neither of the two validations are performed by saimptlog, but an audit rule could be created to check this.

  • The following item statuses are used for handling items on customer order layaway:

    ORI - Order Initiate

    ORD - Order Complete

    ORC - Order Cancel

    LIN - Layaway Initiate

    LCA - Layaway Cancel

    LCO - Layaway Complete

  • In a typical sale, the items all have a status of S. In the case of an odd exchange, some items will have a status of R.

  • In a typical return, the items all have a status of R. In the case of an odd exchange, some items will have a status of S.

  • If an item has status R, then the Return Reason Code field may be populated. If it is, it will be validated against code type SARR. Also, it is better to capture the Return Reason Code in the case of items on ORC or LCA, but it is not mandatory. No validation is kept for these new item statuses for checking of SARR.

  • If the price of an item is overridden, the Override Reason and Original Unit Retail fields must be populated.

IDISC

  • The RMS Promotion Type field must always be populated with values of code type PRMT.

  • The Promotion field is validated, when a value is passed, against the promhead table.

  • If the promotion is In Store (code 1004), the Discount Type field must be populated with values of code type SADT.

  • The Discount Reference Number is a promotion number which is of status A, E, or M.

  • If the Discount Type is SCOUP for Store Coupon, the Coupon Number field must be populated. The Coupon Reference Number field is optional.

IGTAX

  • The IGTAX_CODE field must always be populated depending on the system's default tax type. For a default tax type of SALES, this field will be populated with values of code_type TAXC. For a default tax type of SVAT or GTAX,, this field will be populated with VATC (vat_code from vat_codes table). IGTAX is an Item-level tax.

  • The TAX_AUTHORITY field must always be populated when the default tax type is GTAX.

TTAX

  • The TAX_CODE field must always be populated depending on the system's default tax type. For a default tax type of SALES, this field will be populated with values of code_type TAXC. For a default tax type of GTAX or SVAT, this field will be populated with VATC (vat_code from vat_codes table). TTAX is a Transaction-level tax.

TPYMT

Payment (Deposit amount) sign and Payment (Deposit) amount fields are necessary if this line is appearing. Basically, this is the accumulation of various items being considered in one transaction, which are on pick up/delivery/lay away.

TTEND

If the tender type group is COUPON, the Coupon Number field must be populated. The Coupon Reference Number field is optional.


Meaning of reference number fields:


Note:

The meaning of these reference number fields may be changed through the sa_reference table. The transaction type SPLORD is the same as SALE, but the inventory will not be reserved for the orders at its line level.

Table 29-44 Meaning of Reference Number Fields

Transaction Type Sub-transaction Type Item Type Tender Type Group Reference Number Field Meaning of Reference Field Req?

SALE

NA

NA

NA

1

Speed Sale Number

Y

SALE

NA

GCN

NA

5

Recipient Name

N

SALE

NA

GCN

NA

6

Recipient State

N

SALE

NA

GCN

NA

7

Recipient Country

N

SALE

NA

NA

CHECK

9

Check Number

N

SALE

NA

NA

CHECK

10

Driver's License Number

N

SALE

NA

NA

CHECK

11

Credit Card Number

N

SALE

DRIVEO

NA

NA

1

Incident Number

Y

SALE

EMP

NA

NA

3

Employee Number of the employee receiving the goods.

N


Table 29-45 Expected Values for Sign Fields

TRANSACTION TYPE TITEM.Quantity Sign TEND.Tender Sign TTAX.Tax Sign IDISC.Quantity Sign

SALE

P if item is sold; N if item is returned; reverse of original item if item is voided.

P

P

P if item is sold; N if item is returned; reverse of original item if item is voided.

SALE

P if item is on ORI, LIN, ORD, or LCO; N if item is on ORC or LCA.

P

P

P if item is on ORI, LIN, ORD, or LCO; N if item is on ORC or LCA.


Transaction of Type PVOID

This transaction is generated at the register when another transaction is being post voided. The orig_tran_no and orig_reg_no fields must be populated with the appropriate information for the transaction being post voided. The PVOID transaction must be associated with the same store day as the original transaction. If the PVOID needs to be generated after the store day is closed, the transaction needs to be created using the forms.

Transaction of type RETURN

This transaction is generated when a customer returns an item.

This type of transaction has similar record type requirements as a SALE transaction.

Meaning of reference number fields:


Note:

The assumption is that new item statuses will not come under transaction type RETURN.

If a customer wants to return the items (ORI, LIN), these will come under SALE but with item statuses as ORC or LCA.


Note:

The meaning of these reference number fields may be changed through the sa_reference table.

Table 29-46 Meaning of Reference Number Fields

Transaction Type Sub-transaction Type Reference Number Field Meaning of Reference Field Req?

RETURN

NA

1

Receipt Indicator (Y/N)

Y

RETURN

NA

2

Refund Reference Number

N

RETURN

EMP

3

Employee Number of the employee returning the goods.

N


Table 29-47 Expected Values for Sign Fields

TRANSACTION TYPE TITEM.Quantity Sign TEND.Tender Sign TTAX.Tax Sign IDISC.Quantity Sign

RETURN

P if item is sold; N if item is returned; reverse of original item if item is voided.

N

N

P if item is sold; N if item is returned; reverse of original item if item is voided


Transaction of type SPLORD

This transaction is generated when a customer picks up an item, which is not in stock. The item status can be ORI, ORC, or ORD. (Order Initiate, Order Cancel, or Order Complete).

Transaction of type EEXCH

This transaction is generated when there is an even exchange.

This type of transaction has similar record type requirements as a SALE transaction.

It is expected that the number of items returned equals the number of items sold. However, this validation is not performed by saimptlog. An audit rule could be created for this. Saimptlog only expects that there would be at least two item records.

No tender changes hands in this transaction.

Meaning of reference number fields:


Note:

The items, which are on customer order or layaway, should not be come under this transaction type.

The meaning of these reference number fields may be changed through the sa_reference table.


Table 29-48 Meaning of Reference Number Fields

Transaction Type Sub-transaction Type Reference Number Field Meaning of Reference Field Req?

EEXCH

NA

1

Receipt Indicator (Y/N)

Y

EEXCH

EMP

3

Employee Number of the employee exchanging the goods.

N


Transaction of type PAIDIN

This type of transaction has only one TTEND record.

A reason code is required.

Meaning of reference number fields:


Note:

The meaning of these reference number fields may be changed through the sa_reference table.

Table 29-49 Meaning of Reference Number Fields

Reason Code Reference Number Column Meaning Req?

NSF

1

NFS Check Credit Number

N

ACCT

1

Account Number

N


Transaction Type PAIDOU

This type of transaction has only one TTEND record.

A reason code is required (code type REAC). If the sub-transaction type is EV or MV, the reason code comes from the non_merch_codes_head table.

If the sub-transaction type is EV or MV, then at least one field among the vendor number, vendor invoice number, payment reference number, and proof of delivery number fields should be populated.

If the sub-transaction type is EV, the vendor number comes from the partner table. If the sub-transaction type is MV, the vendor number comes from the supplier table.

Meaning of reference number fields:


Note:

The meaning of these reference number fields may be changed through the sa_reference table.

Table 29-50 Meaning of Reference Number Fields

Sub Transaction Type Reason Code Reference Number Column Meaning Req?

EV

NA

2

Personal ID Number

N

EV

NA

3

Routing Number

N

EV

NA

4

Account Number

N

NA

PAYRL

1

Money Order Number

N

NA

PAYRL

2

Employee Number

N

NA

INC

1

Incident Number

N


Transaction of Type PULL

This transaction is generated when cash is withdrawn from the register.

This type of transaction has only one TTEND record.

Expected values for sign fields

Table 29-51 Expected Values for Sign Fields

TRANSACTION TYPE TITEM.Quantity Sign TEND.Tender Sign TTAX.Tax Sign IDISC.Quantity Sign

PULL

NA

N

NA

NA


Transaction of Type LOAN

This transaction is generated when cash is added to the register.

This type of transaction has only one TTEND record.

Expected values for sign fields:

Table 29-52 Expected Values for Sign Fields

TRANSACTION TYPE TITEM.Quantity Sign TEND.Tender Sign TTAX.Tax Sign IDISC.Quantity Sign

LOAN

NA

P

NA

NA


Transaction Type Cond

This transaction records the condition at the store when it opens. There can be at most one COND record containing weather information and at most one COND record containing temperature information. Both of these pieces of information may be in the same COND record. There may be any number of COND records containing traffic and construction information.

This type of transaction does not have TITEM, IDISC, IGTAX, TTAX, TPYMT, or TTEND records


Note:

The meaning of these reference number fields may be changed through the sa_reference table.

Table 29-53 Meaning of Reference Number Fields

Reference Number Column Meaning Req?

1

Weather - code type WEAT

N

2

Temperature - a signed 3 digit number.

N

3

Traffic - code_type TRAF

N

4

Construction - code_type CONS

N


Transaction of Type TOTAL

This transaction records the totals that are reported by the POS and OMS. The value field must be populated. Some systems generate only one transaction number for all totals. In order to avoid duplicate errors being reported, only one total transaction can have a transaction number and the subsequent ones can have blank transaction numbers. In other words, a TOTAL transaction is not required to have a transaction number.

This type of transaction does not have TITEM, IDISC, IGTAX, TTAX, TPYMT, TTEND records.

Transaction of Type METER

This transaction is generated when a meter reading of a fuel pump is taken.

This type of transaction has only TITEM records.

Meaning of reference number fields:


Note:

The meaning of these reference number fields may be changed through the sa_reference table.

Table 29-54 Meaning of Reference Number Fields

Reference Number Column Meaning Req?

1

Reading Type: (A for adjustment, S for shift change, P for price change, or C for store close)

Y

5

Opening Meter Readings

Y

6

Closing Meter Reading

Y

7

If the reading type is P for price change, the old unit retail should be placed here. Decimal places are required.

Y

8

Closing Meter Value

Y


Transaction of Type PUMPT

This transaction is generated when a pump test is performed. This type of transaction has only TITEM records.

Transactions of Type TANKDP

This transaction is generated when a tank dip measurement is taken.

This type of transaction has only TITEM records.

Meaning of reference number fields:


Note:

The meaning of these reference number fields may be changed through the sa_reference table.

Table 29-55 Meaning of Reference Number Fields

Reference Number Column Meaning of Reference Field Req?

1

Tank identifier

Y

5

Dip Type (FUEL, WATER, and so on)

Y

6

Dip Height Major (decimal places required)

Y

7

Dip Height Minor (decimal places required)

Y


Transaction of Type DCLOSE

This transaction is generated when the day closed. The transaction number for this type of transaction has to be blank.


Note:

Vouchers are minimally handled by saimptlog. Voucher information is written to the savouch file which is passed to the program savouch.pc.

  • A voucher will appear on the TITEM record only if it was sold. When saimptlog encounters a SALE transaction with a voucher, it writes the voucher to the savouch file as an I for Issued voucher.

  • A voucher will be issued when it appears on the TTEND record of transactions of type RETURN and PAIDOU. In other words, saimptlog will write it to the savouch file with status I.

  • A voucher will be redeemed when it appears on the TTEND record of transactions of type SALE and PAIDIN. In other words, saimptlog will write it to the savouch file with status R.

Vouchers may not be returned. However, a transaction of type PAIDOU may be generated when the customer exchanges a voucher for another form of tender.

Transaction of Type OTHER

This transaction is a generic transaction type to support Micros Xstore integration. This will identify all the other transaction types that are not currently supported. This type of transaction has only THEAD and TTAIL records.

Design Assumptions

Table 29-56 ReSA Valid Transaction Type

Transaction Code Transaction Type

OPEN

Open

CLOSE

Close

COND

Daily Store Conditions

DCLOSE

Day close indicator

LOAN

Loan

METER

Meter Reading for Fuel

NOSALE

No Sale

PAIDIN

Paid In

PAIDOU

Paid Out

PULL

Pull

PUMPT

Pump Test for Fuel

PVOID

Post Void (A transaction that was rung later into the register to void something that occurred earlier at the same store/day. A post void updates the original transaction's sub-transaction type.)

REFUND

Return of customer's original check.

RETURN

Return

SALE

Sale

TANKDP

Tank Dip

TOTAL

POS generated totals

EEXCH

Even exchange

VOID

Void (aborted transaction)

OTHER

Others


DCLOSE Transaction Type

When the retailer is sending only one file to the system, SAIMPTLOG.PC marks the store day record in the ReSA import log as partially or fully loaded in the database by looking for a transaction type of DCLOSE. However, if the retailer is sending more than one file (as in, for example, a trickle polling situation), the retailer can specify the number of files that the system should expect in combination with the DCLOSE transaction type. This ensures that the system receives all of the files, even if the DCLOSE transaction type is, for some reason, received before the final file.

For example, if 24 files are expected over a given amount of time, and the file with the DCLOSE transaction type is, for some reason, sent before the 24th file, the RMS system waits until the last file arrives before marking the store day record as partially or fully loaded in the database.

The import process is completed after SAIMPTLOGFIN.PC has updated the store, data, and audit status of each store day record.

saimptlogtdup_upd (Processing to Allow Re-Upload of Deleted Transactions)

Module Name saimptlogtdup_upd.pc
Description Processing to Allow Re-Upload of Deleted Transactions
Functional Area Oracle Retail Sales Audit
Module Type Admin
Module Technology ProC
Integration Catalog ID RSA19

Design Overview

The purpose of this batch module is to fetch all deleted transactions for a store day and modify the tdup<Store><rtlog originating system>.dat file to remove deleted transactions, from the tdup range, in order to facilitate the saimptlog/saimptlogi batch to upload deleted transactions again. The batch will process all the store day with data status in Partially Loaded and Ready For Import and a business date that lies between the vdate minus the sa_syatem_options. day_post_sale and the vdate. The batch will not process a store day, if the tdup<Store><rtlog originating system>.dat file does not exist. The batch is designed to work only if sa_system_options.check_dup_miss_tran is set to Y, otherwise, do nothing and come out with successful completion. Also, the batch will not terminate with an error, if the deleted transaction to be removed from tdup range does not exist in the tdup<Store><rtlog originating system>.dat file.

Scheduling Constraints

Table 29-57 Scheduling Constraints

Schedule Information Description

Processing Cycle

Adhoc

Scheduling Considerations

This program should be run before running saimptlog/saimptlogi if any Store-Day's have been deleted.

Pre-Processing

NA

Post-Processing

NA

Threading Scheme

NA


Restart/Recovery

NA

Key Tables Affected

Table 29-58 Key Tables Affected

Table Select Insert Update Delete

SA_STORE_DAY

Yes

No

Yes

No

SA_TRAN_HEAD

Yes

No

No

No


Integration Contract

Integration Type NA
File Name NA
Integration Contract NA

Design Assumptions

NA

saimptlogfin (Complete Transaction Import Processing)

Module Name saimptlogfin.pc
Description Complete Transaction Import Processing
Functional Area Oracle Retail Sales Audit
Module Type Admin
Module Technology ProC
Integration Catalog ID RSA38

Design Overview

The saimptlogfin program creates the balances (over or under) by store, register, or cashier and populates it in the SA_BALANCE_GROUP table. It also cancels post voided transactions and vouchers and validates missing transactions. It marks the store day record in the ReSA import log as partially or fully loaded. This will unlock the store day records after all store transactions are imported.

Scheduling Constraints

Table 29-59 Scheduling Constraints

Schedule Information Description

Processing Cycle

Ad Hoc

Frequency

Daily

Scheduling Considerations

Run towards the end of loading POS transaction data into ReSA. It should run after SAIMPTLOG or SAIMPTLOGI and SAVOUCH, but before SATOTALS.PC.

Pre-Processing

Saimptlog/saimptlogi, savouch

Post-Processing

satotals

Threading Scheme

NA


Restart/Recovery

NA

Key Tables Affected

Table 29-60 Key Tables Affected

Table Select Insert Update Delete

STORE_DAY_SEQ_NO

Yes

No

No

No

STORE

Yes

No

No

No

SA_STORE_DAY

Yes

No

Yes

No

SA_CUST_ATTRIB

Yes

No

No

Yes

SA_CUSTOMER

Yes

No

No

Yes

SA_TRAN_DISC

Yes

No

No

Yes

SA_TRAN_ITEM

Yes

No

No

Yes

SA_TRAN_TAX

Yes

No

No

Yes

SA_TRAN_TENDER

Yes

No

No

Yes

SA_ERROR

Yes

No

Yes

Yes

SA_MISSING_TRAN

Yes

No

No

Yes

SA_TRAN_HEAD

Yes

No

Yes

Yes

SA_BALANCE_GROUP

Yes

Yes

No

No

SA_TRAN_HEAD CANCEL

Yes

No

No

No

SA_STORE_DATA

Yes

No

No

No

SA_IMPORT_LOG

No

No

Yes

No

SA_TRAN_HEAD_REV

No

Yes

No

No

SA_TRAN_ITEM_REV

No

Yes

No

No

SA_TRAN_TENDER_REV

No

Yes

No

No

SA_TRAN_TAX_REV

No

Yes

No

No

SA_TRAN_DISC_REV

No

Yes

No

No

SA_ERROR_REV

No

Yes

No

No

SA_EXPORTED_REV

No

Yes

No

No

SA_TRAN_WRITE_LOCK

Yes

No

No

Yes


Design Assumptions

NA

savouch (Sales Audit Voucher Upload)

Module Name savouch.pc
Description Sales Audit Voucher Upload
Functional Area Oracle Retail Sales Audit
Module Type Integration
Module Technology ProC
Integration Catalog ID RSA08

Design Overview

Because gift certificates can enter the Sales Audit system as either items or tender, processing must be done to match up the sales and redemptions. This module is used to aggregate gift certificate and voucher records. It compares records in the input files to the database. If a record for the voucher does not exist on the database, the record is inserted. If the voucher already exists on the database, the record should be updated with the appropriate information. The voucher details are updated to SA_VOUCHER table.

Some retailers assign gift certificates to a given store, which means that before a gift certificate is sold at a store, it is assigned to a given store. When a retailer assigns a gift certificate to a given store, a record is written to the database. When the gift certificate is then sold by the store and redeemed by the consumer, this existing record must be updated to include the sale and redemption information. Some retailers choose not to assign gift certificates and instead simply sell gift certificates. In that case, the record will be inserted into the database when the gift certificate is sold and then updated when the gift certificate is redeemed.

Scheduling Constraints

Table 29-61 Scheduling Constraints

Schedule Information Description

Processing Cycle

Ad Hoc

Frequency

Daily

Scheduling Considerations

This program needs to be scheduled after either saimpltog.pc and its sqlldr process, or saimpltogi.pc, but before saimpltogfin.pc.

Pre-Processing

saimptlog/saimptlogi

Post-Processing

Saimptlogfin.pc


Restart/Recovery

Restart/recovery logic for file-based processing is used. Records will be committed to the database when the commit_max_ctr defined in the RESTART_CONTROL table is reached.

Key Tables Affected

Table 29-62 Key Tables Affected

Table Select Insert Update Delete

SA_VOUCHER

Yes

Yes

Yes

No


Integration Contract

Integration Type Upload to ReSA
File Name The input file name is not fixed; the input file name is determined by a runtime parameter. Records rejected by the import process are written to a reject file. The reject file name is not fixed; the reject file name is determined by a runtime parameter.
Integration Contract IntCon000160 (SAVO)

Input File Layout

Table 29-63 Input File Layout

Record Name Field Name Field Type Default Value Description

FHEAD

Record descriptor/

Char(5)

FHEAD

File head marker.

Line id

Number(10)

0000000001

Unique line ID.

Translator id

Char(5)

SAVO

Identifies transaction type.

File create date

Char(14)

NA

Vdate in YYYYMMDDHH24MISS format.

Business Date

Char(8)

Business Date

Vdate in YYYYMMDD format.

FDETL

Record descriptor/

Char(5)

FDETL

File head marker.

Line id

Number(10)

NA

Unique line ID.

Voucher seq Number

Number(20)

NA

Unique identifier for an entry to the SA_VOUCHER table.

Voucher No

Char(16)

NA

Serial Number of the voucher.

Tender Type Id

Number(6)

NA

Type of Voucher (Valid values for tender type are maintained in the pos_tender_type_head table with tender_type_group as VOUCH.

Assigned Date

Char(8)

NA

Date the voucher was assigned.

Assigned store

Number(10)

NA

Store to which the voucher is assigned.

Issuing Date

Char(8)

NA

Date this document was issued.

Issuing store

Number(10)

NA

Store this document was issued from.

Issuing Register

Char(5)

NA

Register this document was issued from.

Issuing Cashier

Char(10)

NA

Cashier issuing the document.

Issued transaction number

Number(20)

NA

Transaction number at the time of issuance.

Issued item seq number

Number(4)

NA

Will hold the item sequence of the item when the voucher is sold as an item (gift voucher).


Issued tender seq number

Number(4)

NA

Will hold the tender sequence of the tender when the voucher is sold as a tender (Merchandise Credit).

Issued Amount

Number(20)

NA

Amount the voucher was issued for*10000 (4 implied decimal places).

Issued Customer Name

Char(120)

NA

Name of the customer, who was issued the voucher.

Issued Customer Addr1

Char(240)

NA

The address of the customer who was issued the voucher.

Issued Customer Addr2

Char(240)

NA

The second line address of the customer who was issued the voucher.

Issued Customer City

Char(120)

NA

City of the customer, the voucher is issued.

Issued Customer State

Char(3)

NA

State of the customer.

Issued Customer Postal Code

Char(30)

NA

Postal address of the customer.

Issued Customer Country

Char(3)

NA

Country of the customer where the voucher was issued.

Recipient Name

Char(120)

NA

Name of the intended recipient.

Recipient State

Char(3)

NA

The state of the intended recipient.

Recipient Country

Char(3)

NA

The country of the intended recipient.

Redemption Date

Char(8)

NA

Date the voucher was redeemed.

Redemption Store

Number(10)

NA

Store at which the voucher was redeemed.

Redemption Register

Char(5)

NA

Register at which the document was redeemed.

Redemption cashier

Char(10)

NA

Cashier redeeming the voucher.

Redemption tran seq number

Number(20)

NA

Transaction Number when the document was redeemed.


Redemption Tender seq number

Number(4)

NA

This column will hold the tender sequence of the tender within the transaction when a voucher is redeemed as tender.

Redemption Amount

Number(20)

NA

Amount the voucher was redeemed for*10000 (4 implied decimal places).

Expiry Date

Char(8)

NA

Expiry Date.

Status

Char(1)

NA

ndicator showing the document's status - issued or redeemed. Valid values = I - Issued, R - Redeemed.

Comments

Char(2000)

NA

Comments.

FTAIL

Record type

Char(5)

FTAIL

Describes file record and marks the end of file.

Line id

Number(10)

NA

Unique file line ID.

#lines

Number(10)

NA

Total number of transaction lines in file (not including FHEAD and FTAIL).


Design Assumptions

NA

saimpadj (Import Total Value Adjustments From External Systems to ReSA)

Module Name saimpadj.pc
Description Import Total Value Adjustments From External Systems to ReSA
Functional Area Oracle Retail Sales Audit
Module Type Integration
Module Technology ProC
Integration Catalog ID RSA07

Design Overview

This module posts external system adjustments to the Sales Audit total value table.

The sales audit adjustments are passed to the module in an external file.

Records that fail necessary validations would be written to the reject file. The input and reject file names are passed as arguments.

Scheduling Constraints

Table 29-64 Scheduling Constraints

Schedule Information Description

Processing Cycle

Ad Hoc

Frequency

Daily

Scheduling Considerations

This module should be executed after the ReSA transaction import process and before the ReSA totaling process.

Pre-Processing

Saimptlogfin.pc

Post-Processing

Satotoals.pc

Threading Scheme

NA


Restart/Recovery

Restart/recovery logic for file-based processing is used. The logical unit of work for this module is a parameterized number defined in the restart tables.

Record level locking is done on sa_store_day before updating.

Key Tables Affected

Table 29-65 Key Tables Affected

Table Select Insert Update Delete

SA_TOTAL

Yes

No

No

No

SA_HQ_VALUE

No

Yes

No

No

SA_STORE_DAY

Yes

No

Yes

No

SA_EXPORT_LOG

Yes

Yes

No

No

SA_TOTAL_USAGE

Yes

No

No

No


Integration Contract

Integration Type Upload to ReSA
File Name Determined by runtime parameters.
Integration Contract IntCon000047

Input File Layout

Table 29-66 Input File Layout

Record Name Field Name Field Type Default Value Description

FHEAD

File Type Record Descriptor

Char(5)

FHEAD

Identifies file record type (the beginning of the input file).

File Line Identifier

Number(10)

Sequential number

ID of the current line being read from input file.

File head descriptor

Char(4)

IMPA

Describes file line type.

Current date

Char(14)

NA

File date in YYYYMMDDHH24MISS format.

FDETL

File Type Record Descriptor

Char(5)

FDETL

Identifies the file record type to upload a new deal header.

File Line Identifier

Number(10)

Sequential number

ID of the current line being read from input file.

Data source

Char(6)

NA

Name of the external system that produced the file.

New value sign

Char(1)

NA

Sign(+/-) for the new value.

New Value

Number(20)

NA

Value for the total entered by Headquarters user*10000 (4 implied decimal places).

Total seq no

Number(20)

NA

Identifies the unique result set for this total ID, total revision, or store/day.

Balancing group and index values.

Store

Number(10)

NA

Store number for a store/day combination.

Business Date

Char(8)

NA

Date for store/day combination.

Total id

Char(10)

NA

ID to uniquely identify the total.

Ref no 1

Char(30)

NA

The first reference value based by which the total is grouped.

Ref no 2

Char(30)

NA

The second reference value based by which the total is grouped.

Ref no 3

Char(30)

NA

The third reference value based by which the total is grouped.

FTAIL

File Type record descriptor

Char(5)

FTAIL

Identifies the file record type (the end of the input file).

File Line Identifier

Number(10)

Sequential number

ID of the current line being read from input file.

File Record Counter

Number(10)

Sequential number

Number of records/transactions in the current file (only records between head and tail).


Design Assumptions

NA

satotals (Calculate Totals based on Client Defined Rules)

Module Name satotals.pc
Description Calculate Totals based on Client Defined Rules
Functional Area Sales Audit, Totals
Module Type Business Processing
Module Technology ProC
Integration Catalog ID RSA16

Design Overview

This module produces totals from user-defined total calculation rules. Totaling is integral to the sales auditing process. Totaling provides the values against which auditors can compare receipts. These comparisons find data errors that could be the result of either honest mistakes or fraud. Finding these mistakes during the sales auditing process prevents these errors from being passed on to merchandising and data warehouse systems. Totaling also provides quick access to other numeric figures about the day's sales transactions.

Totaling in ReSA is dynamic. ReSA automatically totals transactions based on calculation definitions that the retailer's users create using the online Totals Calculation Definition Wizard. In addition, the retailer is able to define totals that come from the POS, but that ReSA does not calculate. Whenever users create new calculation definitions or edit existing ones, they become part of the automated totaling process the next time that this process runs.

Scheduling Constraints

Table 29-67 Scheduling Constraints

Schedule Information Description

Processing Cycle

Ad Hoc

Frequency

Daily

Scheduling Considerations

This program will run after the batch program saimptlogfin.pc and before sarules.pc.

Pre-Processing

Saimptlogfin.pc

Post-Processing

Sarules.pc

Threading Scheme

This program runs against a single store at a time.


Restart/Recovery

The logical unit of work for this program is a SA_STORE_DAY record. Records are committed to the database when the commit_max_ctr defined for SATOTALS on the RESTART_CONTROL table is reached. This program achieves inherent restart/recovery due to the fact that store/day records that are processed will be updated to an audit_status of T for Totaled and will not be fetched by the driving cursor when the program restarts.

Key Tables Affected

Table 29-68 Key Tables Affected

Table Select Insert Update Delete

SA_STORE_DAY

Yes

No

Yes

No

SA_TOTAL

No

Yes

No

No

SA_TOTAL_HEAD

Yes

No

No

No

SA_ERROR

No

Yes

No

Yes

SA_ERROR_WKSHT

No

Yes

No

Yes

SA_POS_VALUE

No

Yes

No

No

SA_POS_VALUE_WKSHT

No

Yes

No

No

SA_SYS_VALUE

No

Yes

No

No

SA_SYS_VALUE_WKSHT

No

Yes

No

No

SA_ERROR_REV

No

Yes

No

No

SA_EXPORTED_REV

No

Yes

No

No

SA_EXPORTED

No

No

No

Yes


Integration Contract

Integration Type NA
File Name NA
Integration Contract NA

Design Assumptions

NA

sarules (Evaluate Transactions and Totals based on Client Defined Rules)

Module Name sarules.pc
Description Evaluate Transactions and Totals based on Client Defined Rules
Functional Area Oracle Retail Sales Audit
Module Type Business Processing
Module Technology ProC
Integration Catalog ID RSA17

Design Overview

Evaluating rules is integral to the sales auditing process. Rules make the comparisons between data from various sources. These comparisons find data errors that could be the result of either honest mistakes or fraud. Finding these mistakes during the sales auditing process prevents these errors from being passed on to merchandising and data warehouse systems.

Rules in ReSA are dynamic. Aside from basic data validations, rules are not predefined in the system. Retailers have the ability to define them through the online Rule Definition Wizard. Errors uncovered by these rules are available for review online during the interactive audit process. After users modify existing rules or create new ones, they become part of the rules the next time that sarules.pc runs.

Scheduling Constraints

Table 29-69 Scheduling Constraints

Schedule Information Description

Processing Cycle

Ad Hoc

Frequency

Daily

Scheduling Considerations

This program will run after SATOTALS and before SAESCHEAT. It should also be run before SAPREEXP and any of the ReSA export modules that extract store/day transaction data to other applications (for example, SAEXPRMS, SAEXPIM, SAEXPRDW, SAEXPACH, SAEXPUAR, and SAEXPGL).

Pre-Processing

satotoals

Post-Processing

Saescheat, sapreexp

Threading Scheme

This program runs against a single store at a time.


Restart/Recovery

The logical unit of work for this program is a SA_STORE_DAY record. Records are committed to the database when the commit_max_ctr defined for SARULES on the RESTART_CONTROL table is reached. This program achieves inherent restart/recovery due to the fact that store/day records that are processed will be updated to an audit_status of A (audited), H (HQ errors pending), or S (store errors pending) and will not be fetched by the driving cursor when the program restarts.

Key Tables Affected

Table 29-70 Key Tables Affected

Table Select Insert Update Delete

SA_STORE_DAY

Yes

No

Yes

No

SA_RULE_HEAD

Yes

No

No

No

SA_RULE_LOC_TRAIT

Yes

No

No

No

SA_ERROR_WKSHT

No

Yes

No

Yes

SA_ERROR_TEMP

No

Yes

No

No

SA_ERROR

No

Yes

Yes

Yes

SA_TOTAL

No

No

Yes

No

SA_TRAN_HEAD

No

No

Yes

No

SA_TRAN_ITEM

No

No

Yes

No

SA_TRAN_DISC

No

No

Yes

No

SA_TRAN_TENDER

No

No

Yes

No

SA_TRAN_TAX

No

No

Yes

No


Integration Contract

Integration Type NA
File Name NA
Integration Contract NA

Design Assumptions

NA

sapreexp (Prevent Duplicate Export of Total Values from ReSA)

Module Name sapreexp.pc
Description Prevent Duplicate Export of Total Values from ReSA
Functional Area Oracle Retail Sales Audit
Module Type Admin
Module Technology ProC
Integration Catalog ID RSA20

Design Overview

When a user modifies or revises a transaction through the ReSAuser application, numerous totals may be affected and require re-totaling. The sales audit pre-export module is designed to compare the latest prioritized version of each total defined for export with the version that was previously sent to each system. If they are the same, an SA_EXPORTED entry is created for the total for that particular system, so that the same value will not be exported twice. By determining which totals have not changed since the last export date time (SA_EXPORTED_REV), this module will then create entries on SA_EXPORTED to prohibit any third-party application from receiving multiple export revisions.

Scheduling Constraints

Table 29-71 Scheduling Constraints

Schedule Information Description

Processing Cycle

Ad Hoc

Frequency

Daily

Scheduling Considerations

This module should be run after the ReSA auditing process and before any export processes.

Pre-Processing

Sarules.pc

Post-Processing

saexpach

saexpgl

saexpim

saexpdw

saexpsim

saexprms

saexpuar

Threading Scheme

NA


Restart/Recovery

The logical unit of work for this module is defined as a unique store/day combination. Only two commits will be done. One to establish the store/day lock (this will be done by the package) and one at the end after a store/day or store/day/total has been completely processed.

Key Tables Affected

Table 29-72 Key Tables Affected

Table Select Insert Update Delete

SA_EXPORT_LOG

Yes

No

No

No

SA_STORE_DAY

Yes

No

No

No

SA_TOTAL_USAGE

Yes

No

No

No

SA_EXPORT_LOG

Yes

No

No

No

SA_EXPORTED

Yes

Yes

No

No

SA_EXPORTED_REV

Yes

No

No

No


Integration Contract

Integration Type NA
File Name NA
Integration Contract NA

Design Assumptions

NA

saexprms (Export of POS transactions from ReSA to RMS)

Module Name saexprms.pc
Description Export of POS transactions from ReSA to RMS
Functional Area Oracle Retail Sales Audit
Module Type Integration
Module Technology ProC
Integration Catalog ID RSA01

Design Overview

The purpose of this batch module is to fetch all sale and return transactions that do not have RMS errors from the ReSA database tables for transmission to Oracle Retail Merchandising System (RMS). Transaction data is rolled up to the item/store/day/price point/sales type level for the SALES transaction type and item/store/day/price point/sales type/no inventory return indicator/return disposition/return warehouse level for the RETURN transaction types.

If the Unit of Work system parameter is defined as S, the whole store/day is skipped if any RMS error is found. If this value is T, only transactions with RMS errors are skipped.

If the transaction has a status of Deleted and it has previously been transmitted, a reversal of the transaction will be sent.

A file is generated for each store/day.

Scheduling Constraints

Table 29-73 Scheduling Constraints

Schedule Information Description

Processing Cycle

Ad Hoc

Frequency

Daily

Scheduling Considerations

This program should run towards the end of the Sales Auditing cycle where the total (SATOTALS.PC) and rule (SARULES.PC) data are ready to be exported to the external systems.

Pre-Processing

NA

Post-Processing

saprepost saexprms post

Threading Scheme

Multi-threaded by store


Restart/Recovery

The logical unit of work for this module is defined as a unique store/day combination. Records will be fetched, updated, and inserted in batches of pl_commit_max_ctr. Only two commits will be done, one to establish the store/day lock and another at the end, to release the lock after a store/day has been completely processed. The POSU formatted output file will be created with a temporary name and renamed just before the end of store/day commit.In case of failure, all work done will be rolled back to the point right after the call to get_lock() and the lock will be released. Thus, the rollback segment should be large enough to hold all inserts into sa_exported for one store/day.

Key Tables Affected

Table 29-74 Key Tables Affected

Table Select Insert Update Delete

SA_STORE_DAY

Yes

No

No

No

SA_EXPORT_LOG

Yes

No

Yes

No

V_RESTART_STORE

Yes

No

No

No

STORE

Yes

No

No

No

CURRENCIES

Yes

No

No

No

SA_TRAN_HEAD

Yes

No

No

No

SA_ERROR

Yes

No

No

No

SA_ERROR_IMPACT

Yes

No

No

No

SA_EXPORTED

Yes

Yes

No

No

SA_TRAN_SEQ_TEMP

No

Yes

No

Yes

SA_TRAN_HEAD_REV

Yes

No

No

No

SA_EXPORTED_REV

Yes

No

No

No

SA_SYSTEM_OPTIONS

Yes

No

No

No

SA_TRAN_ITEM_REV

Yes

No

No

No

ITEM_MASTER

Yes

No

No

No

SA_TRAN_DISC_REV

Yes

No

No

No

SA_TRAN_DISC

Yes

No

No

No

SA_TRAN_ITEM

Yes

No

No

No

SA_TRAN_SEQ_TEMP

Yes

Yes

No

Yes

SA_STORE_DAY_READ_LOCK

No

Yes

No

Yes

SA_TRAN_IGTAX_REV

Yes

No

No

No

SA_TRAN_IGTAX

Yes

No

No

No

SA_TRAN_TAX

Yes

No

No

No

SA_TRAN_TAX_REV

Yes

No

No

No

VAT_ITEM

Yes

No

No

No


Integration Contract

Integration Type Download from ReSA
File Name POSU_ appended with store number, business date and system date
Integration Contract IntCon000044

File Layout

Table 29-75 File Layout

Record Name Field Name Field Type Default Value Description

FHEAD

Record descriptor

Char(5)

FHEAD

Identifies the file record type.

File Line Id

Char(10)

0000000001

Sequential file line number.

File type definition

Char(4)

POSU

Identifies the file type

File Create Date

Char(14)

NA

File Create Date in YYYYMMDDHHMMSS format.

Store

Number(10)

NA

Store location.

Vat include indicator

Char(1)

NA

Determines whether or not the store values include VAT. Not required, but populated by ReSA.

Vat region

Number(4)

NA

VAT region the given location is in. Not required, but populated by ReSA.

Currency code

Char(3)

NA

Currency of the given location. Not required, but populated by ReSA.

Currency retail decimals

Number(1)

NA

Number of decimals supported by given the currency for retails. Not required, but populated by ReSA.

THEAD

Record descriptor

Char(5)

THEAD

Identifies the file record type.

File Line Id

Char(10)

NA

Sequential file line number.

Transaction date

Char(14)

NA

Transaction date in YYYYMMDDHHMMSS format. Corresponds to the date that the sale/return transaction was processed at the POS.

Item Type

Char(3)

REF or

ITM

Can be REF or ITM.

Item

Char(25)

NA

ID number of the ITM or REF.


Dept

Number(4)

NA

Department of item sold or returned.

Class

Number(4)

NA

Class of item sold or returned.

Sub Class

Number(4)

NA

Subclass of item sold or returned.

Pack Ind

Char(1)

NA

Pack indicator of item sold or returned.

Item Level

Number(1)

NA

Item level of item sold or returned.

Tran level

Number(1)

NA

Transaction level of item sold or returned.

Wastage Type

Char(6)

NA

Wastage type of item sold or returned.

Wastage pct

Number(12)

NA

Waste pct (4 implied decimal places).

Tran type

Char(1)

NA

Transaction type code to specify whether transaction is a sale or a return.

Drop Shipment indicator

Char(1)

NA

Indicates whether the transaction is a drop shipment or not.

Total sales qty

Number(12)

NA

Total sales quantity (4 implied decimal places).

Selling UOM

Char(4)

NA

Selling Unit of Measure for the item.

Sales sign

Char(1)

NA

Determines if the Total Sales Quantity and Total Sales Value are positive or negative.

Total Sales Value

Number(20)

NA

Total sales value of goods sold/returned (4 implied decimal places).

Last Date time modified

Char(14)

NA

Date and time of last modification in YYYYMMDDHHMMSS format.

Catchweight indicator

Char(1)

NA

Indicates if item is a catchweight item.

Total weight

Number(12)

NA

The actual weight of the item, only populated if catchweight_ind = Y.

Sub Tran type indicator

Char(1)

NA

Transction type for ReSA.

Valid values are A, D, and NULL.

Total IGTAX Value

Number(20)

NA

This indicates total of all IGTAX amount for the item.


Sales Type

Char(1)

NA

This column indicates whether the line item is a Regular Sale, a customer order serviced by OMS (External CO), or a customer order serviced by a store (In Store CO).

No Inventory Return Indicator

Char(1)

NA

This column contains an indicator that identifies a return without inventory. This is generally a non-required column, but in the case of Returns, this is required.

Return Disposition

Char(10)

NA

This column contains the disposition code published by Oracle Retail Warehouse Management System (RWMS0 as part of the Returns upload to OMS.

Return Warehouse

Char(10)

NA

This column contains the physical warehouse ID for the warehouse identifier where the item was returned.

TTAX

Record descriptor

Char(5)

TTAX

Identifies the file record type.

File Line Id

Char(10)

NA

Sequential file line number.

Tax Code

Char(6)

NA

The Tax Code of the item.

Tax Rate

Number(20)

NA

The tax rate of the item (10 implied decimal places).

Total Tax Amount

Number(20)

NA

The item level tax or prorated transaction level tax of the item (4 implied decimal places).

TDETL

Record descriptor

Char(5)

TDETL

Identifies the file record type.

File Line Id

Char(10)

NA

Sequential file line number.

Promo Tran Type

Char(6)

NA

Code for the promotional type from code_detail where code_type equals PRMT.

Promotion Number

Number(10)

NA

Promotion number from RMS.

Sales quantity

Number(12)

NA

Sales quantity sold for this promotion type (4 implied decimal places).

Sales value

Number(20)

NA

Sales value for this promotion type (4 implied decimal places).

Discount value

Number(20)

NA

Discount value for this promotion type (4 implied decimal places).

Promotion component

Number(10)

NA

Links the promotion to additional pricing attributes.

Contains the offer ID from RPM.

TTAIL

Record descriptor

Char(5)

TTAIL

Identifies the file record type.

File Line Id

Char(10)

NA

Sequential file line number.

Tran Record Counter

Number(6)

NA

Number of TDETL records in this transaction set.

FTAIL

Record descriptor

Char(5)

FTAIL

Identifies the file record type.

File Line Id

Number(10)

NA

Sequential file line number.

File Record counter

Number(10)

NA

Number of records/transactions processed in the current file (only records between head and tail).


Design Assumptions

  • Tax can be sent either in TTAX or IGTAX regardless of the default_tax_type of SVAT, GTAX, or SALES. But prorated tax in TTAX will only be sent to RMS in an SVAT configuration since proration is based on VAT_ITEM and VAT_ITEM and is only defined for SVAT.

  • POS can send either transactional level tax details in TTAX lines or item-level tax details in IGTAX lines through the RTLOG file to ReSA. These tax details will be passed on to RMS in the TTAX lines of the POSU file. Even though POS can pass multiple IGTAX/TTAX lines to ReSA and from ReSA to RMS, RMS only supports one tax code per item. If multiple taxes for an item are sent from POS to ReSA, they will be summed to a single tax in RMS sales upload process and assigned one of the applicable tax codes when writing tran_data 88.

saordinvexp (Export Inventory Reservation/Release for In Store Customer Order & Layaway Transactions from ReSA)

Module Name saordinvexp.pc
Description Export Inventory Reservation/Release for In Store Customer Order & Layaway Transactions from ReSA
Functional Area Sales Audit
Module Type Integration
Module Technology ProC
Integration Catalog ID RSA12

Design Overview

This batch program will generate a flat file to reserve or un-reserve the inventory for items on in-store customer order or layaway transactions. Inventory will be reserved for items on customer order/layaway initiate and un-reserved for customer order/layaway cancel or complete transactions.

Customer orders can be categorized into two categories: In-Store Customer Orders and External Customer Orders. The In-Store Customer Orders are defined as orders that are serviced at the store and inventory reservation is done in Oracle Retail Store Inventory Management (SIM). While the External Customer orders are serviced by an external order management system, no inventory reservation will be made at the store in SIM.

This batch should only process records where the sales type is not equal to External Customer Sales, as it handles only the in-store type orders.

Scheduling Constraints

Table 29-76 Scheduling Constraints

Schedule Information Description

Processing Cycle

NA

Frequency

NA

Scheduling Considerations

NA

Pre-Processing

NA

Post-Processing

NA

Threading Scheme

Multithreaded based on store number


Restart/Recovery

The logical unit of work for this module is defined as a unique store/day combination.Records are fetched, updated, and inserted in batches of pl_commit_max_ctr. Only two commits are done, one to establish the store/day lock and another at the end, to releasethe lock after a store/day is completely processed. The ORIN formatted output file is created with a temporary name and renamed just before the end of store/day commit.In case of failure, all work done is rolled back to the point right after the call to get_lock() and the lock is released. Thus, the rollback segment should be large enough to hold all inserts into sa_exported for one store/day.

Key Tables Affected

Table 29-77 Key Tables Affected

Table Select Insert Update Delete

SA_SYSTEM_OPTIONS

Yes

No

No

No

SA_EXPORTED

Yes

Yes

No

No

SA_EXPORT_LOG

Yes

No

Yes

No

SA_STORE_DAY

Yes

No

No

No

SA_ERROR

Yes

No

No

No

SA_ERROR_IMPACT

Yes

No

No

No

SA_TRAN_HEAD

Yes

No

No

No

SA_TRAN_HEAD_REV

Yes

No

No

No

SA_TRAN_ITEM

Yes

No

No

No

SA_TRAN_ITEM_REV

Yes

No

No

No

ITEM_MASTER

Yes

No

No

No


Integration Contract

Integration Type Inventory Export from ReSA to RMS
File Name ORIN_<store>_<tran_date>_<sysdate>
Integration Contract IntCon000049

Output File Layout

Table 29-78 Output File Layout

Record Name Field Name Field Type Default Value Description

FHEAD

Record descriptor

Char(5)

FHEAD

Identifies the file record type.

File Line Id

Char(10)

0000000001

Sequential file line number.

File type Definition

Char(4)

ORIN

Identifies the file type.

File Create Date

Char(14)

NA

File Create Date in

YYYYMMDDHHMMSS format.

Location

Number(10)

NA

Store location number.

THEAD

Record descriptor

Char(5)

THEAD

Identifies the file record type.

File Line Id

Char(10)


Sequential file line number.

Transaction Date & Time

Char(14)

Transaction Date

Date and time of the order processed.

Transaction Type

Char(6)

SALE

Transaction type code specifies whether the transaction is sale or return.

TDETL

Record descriptor

Char(5)

TDETL

Identifies the file record type.

File Line Id

Char(10)

NA

Sequential file line number.

Item Type

Char(3)

REF or

ITM

Can be REF or ITM.

Item

Char(25)

NA

ID number of the ITM or REF.

Item Status

Char(6)

LIN - Layaway Initiate

LCA - Layaway Cancel

LCO - Layaway Complete

PVLCO - Post void of Layaway complete

ORI - Pickup/delivery Initiate

ORC - Pickup/delivery Cancel

ORD - Pickup/delivery Complete

PVORD - Post void of Pick-up/delivery complete

Type of transaction.

Dept

Number(4)

NA

Department of item sold or returned.

Class

Number(4)

NA

Class of item sold or returned

Sub class

Number(4)

NA

Subclass of item sold or returned.

Pack Ind

Char(1)

NA

Pack indicator of item sold or returned.

Quantity Sign

Chanr(1)

P or N

Sign of the quantity.

Quantity

Number(12)

NA

Quantity * 10000 (4 implied decimal places), number of units for the given order (item) status.

Selling UOM

Char(4)

NA

UOM at which this item was sold.


Catchweight Ind

Char(1)

NA

Indicates if the item is a catchweight item. Valid values are Y or NULL.

Customer Order number

Char(48)

NA

Customer Order number.

TTAIL

File Type Record

Descriptor

Char(5)

TTAIL

Identifies file record type.

File Line Identifier

Number(10)

Specified by ReSA

ID of current line being processed by input file.

Transaction count

Number(6)

Specified by ReSA

Number of TDETL records in this transaction set.

FTAIL

File Type Record Descriptor

Char(5)

FTAIL

Identifies file record type.

File Line Identifier

Number(10)

Specified by external system

ID of the current line being processed by input file.

File Record Counter

Number(10)


Number of records/transactions processed in the current file (only records between FHEAD and FTAIL).


Design Assumptions

NA

saexpdw (Export from ReSA to Oracle Retail Analytics)

Module Name saexpdw.pc
Description Export from ReSA to Oracle Retail Analytics
Functional Area Oracle Retail Sales Audit
Module Type Integration
Module Technology ProC
Catalog ID RSA02
Runtime Parameters NA

Design Overview

The purpose of this batch module is to fetch all sales and return transactions that do not have Retail Analytics errors from the ReSA database tables for transmission to the Oracle Retail Analytics application. The data will be sent at the store day level. If the transaction has a status of Deleted, and if it has been previously Transmitted, a reversal of the transaction will be sent.


Note:

This batch program can be run in two modes - trickle mode and batch mode. If 'Y' is passed as a parameter while running the batch program, then the batch runs in trickle mode. If 'N' or no parameter is passed, it runs in normal batch mode.

Scheduling Constraints

Table 29-79 Scheduling Constraints

Schedule Information Description

Processing Cycle

Ad Hoc

Frequency

Daily

Scheduling Considerations

This will run after auditors have made corrections to the data.

Pre-Processing

sapreexp.pc

Post-Processing

resa2dw

Threading Scheme

Multi-threaded by store


Restart/Recovery

The logical unit of work for this module is defined as a unique store/day combination. Records will be fetched, updated, and inserted based on the commit_max_ctr. Only two commits will be done: one to establish the store/day lock and another at the end, to release the lock after a store/day has been completely processed. The RDWT, RDWF, RDWS, and RDWC formatted output files will be created with temporary names and renamed just before the end of store/day commit.In case of a failure, all the work done will be rolled back to the point right after the call to get_lock() and the lock is released. Thus, the rollback segment should be large enough to hold all inserts into sa_exported for one store/day.

Key Tables Affected

Table 29-80 Key Tables Affected

Table Select Insert Update Delete

SA_STORE_DAY

Yes

No

No

No

SA_EXPORT_LOG

Yes

No

No

No

V_RESTART_STORE

Yes

No

No

No

SA_STORE_PRICE_HIST_TEMP

No

Yes

No

No

SA_TRAN_HEAD

Yes

No

No

No

SA_CUSTOMER

Yes

No

No

No

SA_STORE_EMP

Yes

No

No

No

SA_ERROR

Yes

No

No

No

SA_ERROR_IMPACT

Yes

No

No

No

SA_EXPORTED

Yes

No

No

No

SA_TRAN_HEAD_REV

Yes

No

No

No

SA_EXPORTED_REV

Yes

No

No

No

SA_TRAN_ITEM

Yes

No

No

No

SA_TRAN_ITEM_REV

Yes

No

No

No

SA_TRAN_DISC

Yes

No

No

No

SA_TRAN_DISC_REV

Yes

No

No

No

SA_TRAN_TENDER

Yes

No

No

No

SA_VOUCHER

Yes

No

No

No

SA_TRAN_TENDER_REV

Yes

No

No

No

SA_STORE_DAY_READ_LOCK

No

Yes

No

Yes


Integration Contract

Integration Type Download from ReSA
File Name RDWT_ appended with store number, business date, and system date.

RDWF_ appended with store number, business date, and system date.

RDWS_ appended with store number, business date, and system date.

RDWC_ appended with store number, business date, and system date.

Integration Contract IntCon000041 (RDWT)

IntCon000156 (RDWF)

IntCon000157 (RDWS)

IntCon000158 (RDWC)


Four output files will be created for each store_day:

  • RDWT - Transaction File

  • RDWF - Form of Payment (Tender) file

  • RDWS - Store Totals output file

  • RDWC - Cashier output File

Each output file is converted into a format for loading into Retail Analytics by the resa2dw Perl script.

Oracle Retail Sales Audit (ReSA) - File Layout - Retail Analytics

  • File layouts for the interface between sales audit and Retail Analytics.

  • Char fields are left justified and blank filled.

  • Number fields are right justified and zero filled. They can contain only numbers.

  • Numeric fields are left justified and blank filled. They can contain only numbers.

RDWT File Layout

Table 29-81 RDWT File Layout

Record Name Field Name Field Type Default Value Description Required

File Header

File Type Record Descriptor

Char(5)

FHEAD

Identifies file record type.

NA

File Line Identifier

Number(10)

Specified by external system

ID of the current line being processed by input file.

Yes

File Type Definition

Char(4)

RDWT

Identifies file as Retail Analytics Transaction file.

Yes

File Create Date

Number(14)

Create date

Date file was written by external system. Format YYYYMMDDHH24MISS

Yes

Transaction Header

File Type Record Descriptor

Char(5)

THEAD

Identifies transaction record type.

NA

File Line Identifier

Number(10)

Specified by external system

ID of the current line being processed by input file.

Yes

Business date

Number(8)

NA

Format YYYYMMDD (Note: This is the date the Retail Analytics will consider the transaction date.)

Yes

Transaction Date

Number(14)

Transaction date

Date sale/return transaction was processed at the POS. Format YYYYMMDDHH24MISS (Note: the Retail Analytics only uses the HH24MI part of this date.)

Yes

Location

Number(10)

Specified by external system

Store or warehouse identifier

Yes

Register ID

Char(5)

NA

The register identifier.

Yes, -1 for null

Banner ID

Char(4)

NA

The unique identifier of the banner.

Yes, -1 for null

Line Media ID

Char(10)

NA

The identifier of the media for the order line. For non-merchandise items, such as Shipping & Handling, Service Lines. and gift certificates, the media code will be that of the order line with which it is associated.

Yes, -1 for null

Selling Item ID

Char(25)

NA

The unique identifier of a selling item.

Yes, -1 for null

Customer Order Header ID

Char(48)

NA

The unique identifier of a customer order.

Yes, -1 for null


Customer Order Line ID

Char(30)

NA

The identifier of a customer order line. For a Value Added Service, such as monogramming, this will be the line number for the item which the service was applied.

Yes, -1 for null

Customer Order Create Date

Char(8)

NA

The date when the customer order was created/placed.

Yes, -1 for null

Cashier Identifier

Char(10)

NA

The cashier number. This will be the unique employee number.

Yes, -1 for null

Salesperson Identifier

Char(10)

NA

The salesperson number. This will be the unique employee number.

Yes, -1 for null

Customer ID Type

Char(6)

NA

The type of ID number used by this customer.

Yes, -1 for null

Customer ID Number

Char(16)

NA

Customer ID associated with the transaction.

Yes, -1 for null

Transaction Number

Number(10)

NA

The unique transaction reference number generated by the POS.

Yes

Original Register ID

Char(5)

NA

Register ID of the original transaction.

Yes for a transaction type of PVOID.

Original Transaction Number

Number(10)

NA

Transaction number of the original transaction.

Yes for a transaction type of 'PVOID, EEXCGH and RETURN

Transaction Header Number

Numeric(20)

NA

Unique reference used within sales audit to represent the date/store/register/tran_no.

Yes

Revision number

Number(3)

NA

Number used to identify the version of the transaction being sent.

Yes


Sales Sign

Char(1)

P - positive

N - negative

Determines if the Total Sales Quantity and Total Sales Value are positive or negative.

Yes

Transaction Type

Char(6)

NA

Transaction type code.

Yes

Sub Transaction Type

Char(6)

NA

The Sub Transaction type.

Yes, -1 for null

Retail Type

Char(1)

R (Regular), P (Promo), or C (Clearance)

NA

Yes

Item_Seq_No

Number(4)

NA

The order in which items were entered during the transaction.

No

Employee Number (Cashier)

Char(10)

NA

Employee identification number. This will only be populated if the sub transaction type is EMP.

Yes, -1 for null

Receipt Indicator

Char(1)

NA

Flag that identifies returns that have been processed without a receipt. This field will only be populated if the transaction type is RETURN.

No

Reason Code

Char(6)

NA

A reason is required with a Paid In/Out transaction type, and optional with a return transaction.

Yes, -1 for null

Vendor number

Numeric(10)

NA

This will only get populated when the paid in code is Expense Vendor.

No

Item Type

Char(6)

item type identifier

Type of item sold: ITEM, REF, GCN (gift certificate number), or NMITEM.

No

Item

Char(25)

NA

ID number of the item or gift certificate.

No. Required if Item Type is not null.


Ref Item

Char(25)

NA

Sub-transaction level item.

No. Also, this field can never be populated without a transaction level item in the item field.

Taxable Indicator

Char(1)

NA

Taxable/non-taxable status indicator.

No

Entry/mode

Char(6)

NA

Indicator that identifies whether the item was scanned or manually entered.

No

Department

Number(4)

NA

Department of item sold or returned. Need to validate if using ReSA.

No

Class

Number(4)

NA

Class of item sold or returned. Need to validate if using ReSA.

No

Subclass

Number(4)

NA

Subclass of item sold or returned. Need to validate if using ReSA.

No

Total Sales Quantity

Number(12)

NA

Number of units sold at a particular location, with 4 implied decimal places.

No

Total Transaction Value

Number(20)

NA

Sales value, net sales value of goods sold/returned, with 4 implied decimal places.

No

Override Reason

Char(6)

NA

This column will be populated when an item's price has been overridden at the POS to define why it was overridden. This will also always be sent if the transaction originated in RCOM.

Yes, -1 for null


Return Reason

Char(6)

NA

The reason an item was returned.

Yes, -1 for null

Total original sign

Char(1)

'P'- positive

'N' - negative

NA

No

Total Original Sales Value

Number(20)

NA

This column will be populated when the item's price was overridden at the POS and the item's original unit retail is known. This will always be written when the transaction originated in RCOM. This has 4 implied decimals.

No

Weather

Char(6)

NA

For transaction types of COND, this field will store the type of weather for the store-day.

No

Temperature

Char(6)

NA

For transaction types of COND, this field will store the type of temperature for the store-day.

No

Traffic

Char(6)

NA

For transaction types of COND, this field will store the type of traffic for the store-day.

No

Construction

Char(6)

NA

For transaction types of COND, this field will store information regarding any construction on that store-day.

No

Drop Shipment Indicator

Char(1)

Y or N

Indicates whether the item is involved in a drop shipment.

No

Item Status

Char(6)

NA

The status of the item, required for voided or exchanged items. Valid values are found in the code_detail table under code_type SASI.

Y, -1 for null


Tran Process Sys

Char(3)

NA

This column holds the name of the system that processed the transaction. This will be used for filtering duplicate transactions coming from the different systems for export to downstream systems. Expected values are POS - Point of Sale, OMS - Order Management System and, SIM - Store Inventory Management.

Y, -1 for null

Return Wh

Number(10)

NA

This column contains the physical warehouse ID for the warehouse identifier where the item was returned.

N, -1 for null

Fulfill Order No

Char(48)

NA

This column holds the number from OMS related to the fulfillment details. One or more fulfillment orders could relate back to a single customer order in OMS. This column is required if the order is a cross channel order (that is, Sales Type equals E) and the item status is ORD.

N, -1 for null

No Inventory Return Ind

Char(1)

NA

This column contains an indicator that identifies a return without inventory. This is generally a non-required column, but in the case of returns, this is required.

No


Sales Type

Char(1)

NA

This column indicates whether the line item is a Regular Sale, a customer order serviced by OMS (External CO), or a customer order serviced by a store (In Store CO).

Yes

Return Disposition

Char(10)

NA

This column will contain the disposition code published by RWMS as part of the Returns upload to OMS.

N, -1 for null

Original Store

Char(10)


This column contains the store ID for the original store.

N

Original Transaction Number

Number(10)


Original transaction number for the returned item.

N

Transaction Detail

File Type Record Descriptor

Char(5)

TDETL

Identifies transaction record type.

NA

File Line Identifier

Number(10)

Specified by external system

ID of the current line being processed by input file.

Yes

Discount Type

Char(6)

NA

Code for discount type from code_detail, code_type equals SADT.

No

Promotional Transaction Type

Char(6)

NA

Code for promotional type from code_detail, code_type equals PRMT.

Yes

Promotion Number

Numeric(10)

Promotion number

Promotion number from the RMS.

No

Promotion Component Number

Numeric(10)

Offer ID from RPM

NA

Required if it is a promotional sale.

Coupon Number

Char(40)

NA

NA

Yes, if Discount Type is SCOUP.

Coupon Reference Number

Char(16)

NA

NA

No

Sales Quantity

Number(12)

NA

Number of units sold in this promotion type, with 4 implied decimal places.

No

Transaction Sign

Char(1)

P- positive

N - negative

NA

Yes

Transaction Value

Number(20)

NA

Value of units sold in this promotion type, with 4 implied decimal places.

Yes

Discount Value

Number(20)

NA

Value of discount given in this promotion type, with 4 implied decimal places.

Yes

Transaction Trailer

File Type Record Descriptor

Char(5)

TTAIL

Identifies file record type.

NA

File Line Identifier

Number(10)

Specified by external system

ID of current line being processed by input file.

Yes

Transaction Count

Number(6)

Specified by external system

Number of TDETL records in this transaction set.

Yes

File Trailer

File Type Record Descriptor

Char(5)

FTAIL

Identifies file record type.

NA

File Line Identifier

Number(10)

Specified by external system

ID of the current line being processed by input file.

Yes

File Record Counter

Number(10)

NA

Number of records/transactions processed in the current file (only records between head and tail).

Yes


Transaction Item Information Produced by saexpdw.pc after Translation by resa2dw

Table 29-82 File Layout

Field Name Field Type Default Value Description Required

Business date

Number(8)

NA

Format YYYYMMDD.

Yes

Transaction Date

Number(14)

Transaction Date

Date sale/return transaction was processed at the POS. Format YYYYMMDDHH24MISS

Yes

Location

Number(10)

Specified by external system

Store or warehouse identifier.

Yes

Register ID

Char(5)

NA

The register identifier.

Yes, -1 for null

Banner ID

Char(4)

NA

The unique identifier of the banner.

Yes, -1 for null

Line Media ID

Char(10)

NA

The identifier of the order line media. For non-merchandise items, such as Shipping & Handling, Service Lines, and gift certificates, the media code will be that of the order line with which is it is associated.

Yes, -1 for null

Selling Item ID

Char(25)

NA

The unique identifier of a selling item.

Yes, -1 for null

Customer Order Header ID

Char(48)

NA

The unique identifier of a customer order.

Yes, -1 for null

Customer Order Line ID

Char(30)

NA

The identifier of a customer order line. For a Value Added Service, such as monogramming, this will be the line number for the item, which the service was applied.

Yes, -1 for null

Customer Order Create Date

Number(8)

NA

The customer order creation date.

Yes, transaction date for null

Cashier Identifier

Char(10)

NA

The cashier number. This will be the unique employee number.

Yes, -1 for null

Salesperson Identifier

Char(10)

NA

The salesperson number. This will be the unique employee number.

Yes, -1 for null

Customer ID Type

Char(6)

NA

The type of ID number used by this customer.

Yes, -1 for null

Customer ID Number

Char(16)

NA

Customer ID associated with the transaction.

Yes, -1 for null

Transaction Number

Number(10)

NA

The unique transaction reference number generated by the POS.

Yes

Original Register ID

Char(5)

NA

Register ID of the original transaction.

Yes for a transaction type of 'PVOID'.

Original Transaction Number

Number(10)

NA

Transaction number of the original transaction.

Yes for a transaction type of 'PVOID'.

Transaction Header Number

Numeric(20)

NA

Unique reference used within sales audit to represent the date/store/register/tran_no.

Yes

Revision number

Number(3)

NA

Number used to identify the version of the transaction being sent.

Yes

Sales Sign

Char(1)

P - positive

N - negative

Determines if the Total Sales Quantity and Total Sales Value are positive or negative.

Yes

Transaction Type

Char(6)

NA

Transaction type code.

Yes

Sub Transaction Type

Char(6)

NA

The Sub Transaction type.

Yes, -1 for null

Retail Type

Char(1)

R (Regular), P (Promo), or C (Clearance)

NA

Yes

Item_Seq_No

Number(4)

NA

The order in which items were entered during the transaction.

No

Employee Number (Cashier)

Char(10)

NA

Employee identification number. This will only be populated if the sub transaction type is EMP.

Yes, -1 for null

Receipt Indicator

Char(1)

NA

Flag that identifies returns that have been processed without a receipt. This field will only be populated if the transaction type is RETURN.

No

Reason Code

Char(6)

NA

A reason is required with a Paid In/Out transaction type, and optional with a return transaction.

Yes, -1 for null

Vendor number

Numeric(10)

NA

This will only get populated when the paid in code is Expense Vendor

No

Item Type

Char(6)

Item type identifier

Type of item sold, ITEM, REF, GCN (gift certificate number), or IMITEM.

No

Item

Char(25)

NA

ID number of the item or gift certificate.

No. Required if Item Type is not null.

Ref Item

Char(25)

NA

Sub-transaction level item.

No. Also, this field can never be populated without a transaction level item in the item field.

Taxable Indicator

Char(1)

NA

Taxable/non-taxable status indicator.

No

Entry/mode

Char(6)

NA

Indicator that identifies whether the item was scanned or manually entered.

No

Department

Number(4)

NA

Department of item sold or returned. Need to validate if using ReSA.

No

Class

Number(4)

NA

Class of item sold or returned. Need to validate if using ReSA.

No

Subclass

Number(4)

NA

Subclass of item sold or returned. Need to validate if using ReSA.

No

Total Sales Quantity

Number(12)

NA

Number of units sold at a particular location, with 4 implied decimal places.

No

Total Transaction Value

Number(20)

NA

Sales value, net sales value of goods sold/returned, with 4 implied decimal places.

No

Override Reason

Char(6)

NA

This column will be populated when an item price has been overridden at the POS to define why it was overridden. This will always be sent if the transaction originated in RCOM.

Yes, -1 for null

Return Reason

Char(6)

NA

The reason an item was returned.

Yes, -1 for null

Total original sign

Char(1)

P- positive

N - negative

NA

No

Total Original Sales Value

Number(20)

NA

This column will be populated when the item's price was overridden at the POS and the item's original unit retail is known. This will always be sent if the transaction originated in RCOM. This has 4 implied decimals.

No

Weather

Char(6)

NA

For transaction types of COND, this field will store the type of weather for the store-day.

No

Temperature

Char(6)

NA

For transaction types of COND, this field will store the type of temperature for the store-day.

No

Traffic

Char(6)

NA

For transaction types of COND, this field will store the type of traffic for the store-day.

No

Construction

Char(6)

NA

For transaction types of COND, this field will store information regarding any construction on that store-day.

No

Drop Shipment Indicator

Char(1)

Y or N

Indicates whether the item is involved in a drop shipment.

No

Item Status

Char(6)

NA

The status of the item, required for voided or exchanged items. Valid values are found in the code_detail table under code_type SASI.

Y, -1 for null

Tran Process Sys

Char(3)

NA

This column holds the name of the system that processed the transaction. This will be used for filtering duplicate transactions coming from the different systems for export to downstream systems. Expected values are POS - Point of Sale, OMS - Order Management System and, SIM - Store Inventory Management.

Y, -1 for null

Return Wh

Number(10)

NA

This column contains the physical warehouse ID for the warehouse identifier where the item was returned.

N, -1 for null

Fulfill Order No

Char(48)

NA

This column holds the number from OMS related to the fulfillment details. One or more fulfillment orders could relate back to a single customer order in OMS. This column is required if the order is a cross channel order (that is, Sales Type equals E) and the item status is ORD.

N, -1 for null

No Inventory Return Ind

Char(1)

NA

This column contains an indicator that identifies a return without inventory. This is generally a non-required column, but in case of returns, this is required.

N

Sales Type

Char(1)

NA

This column indicates whether the line item is a Regular Sale, a customer order serviced by OMS (External CO), or a customer order serviced by a store (In Store CO).

Y

Return Disposition

Char(10)

NA

This column will contain the disposition code published by RWMS as part of the Returns upload to OMS.

N, -1 for null

Original Store

Char(10)

NA

This column contains the store ID for the original store.

No

Original Transaction Number

Number(10)

NA

Original transaction number for the returned item.

No

Discount Type

Char(6)

NA

Code for discount type from code_detail, code_type equals SADT.

No

Promotional Transaction Type

Char(6)

NA

Code for promotional type from code_detail, code_type equals PRMT.

Yes

Promotion Number

Numeric(10)

Promotion number

Promotion number Promotion number from the RMS.

No

Promotion Component Number

Numeric(10)

Offer ID from RPM

NA

Required if it is a promotional sale.

Coupon Number

Char(40)

NA

NA

Yes if Discount Type is SCOUP.

Coupon Reference Number

Char(16)

NA

NA

No

Sales Quantity

Number(12)

NA

Number of units sold in this promotion type, with 4 implied decimal places.

No

Transaction Sign

Char(1)

P - positive

N - negative

NA

Yes

Transaction Value

Number(20)

NA

Value of units sold in this promotion type, with 4 implied decimal places.

Yes

Discount Value

Number(20)

NA

Value of discount given in this promotion type, with 4 implied decimal places.

Yes


RDWF File

Table 29-83 RDWF File

Record Name Field Name Field Type Default Value Description Required

File Header

File Type Record Descriptor

Char(5)

FHEAD

Identifies file record type.

NA

File Line Identifier

Number(10)

Specified by external system

ID of the current line being processed by input file.

Yes

File Type Definition

Char(4)

RDWF

Identifies the file as a Retail Analytics Form of Payment (Tender) file.

Yes

File Create Date

Numeric(14)

Create date

Date the file was written by external system. Format YYYYMMDDHH24MISS.

Yes

File Detail

File Type Record Descriptor

Char(5)

FDETL

Identifies file record type.

NA

File Line Identifier

Number(10)

Specified by external system

ID of the current line being processed by input file.

Yes

Business date

Numeric(8)

NA

Format YYYYMMDD

Yes

Transaction Date

Numeric(14)

Transaction date

Date sale/return transaction was processed at the POS. Format YYYYMMDDHH24MISS

Yes

Location

Number(10)

Specified by external system

Store or warehouse identifier.

Yes

Cashier Identifier

Char(10)

NA

The cashier number. This will be the unique employee number.

Yes, -1 for null

Register Identifier

Char(5)

NA

NA

Yes, -1 for null

Sales Sign

Char(1)

P - positive

N - negative

Determines if the Total Sales Quantity and Total Sales Value are positive or negative.

Yes


Transaction Sequence Number

Numeric(20)

NA

Unique reference used within sales audit to represent the date/store/register/transaction number.

Yes

Revision number

Number(3)

NA

Number used to identify the version of the transaction being sent.

Yes

Transaction Type

Char(6)

NA

Transaction type code.

Yes

Tender type group

Char(6)

NA

NA

Yes

Tender type id

Numeric(6)

NA

Tender type code.

Yes

Tender amount

Number(20)

NA

Tender amount.

Yes

Credit Card Number

Numeric(40)

NA

This value is masked.

No

Credit Card Expiration Date

Numeric(8)

NA

Format YYYYMMDD

No

Credit Card Authorization Number

Char(16)

NA

NA

No

Credit Card Authorization Source

Char(6)

NA

Contains whether the authorization number was electronically transmitted or manually keyed in after obtaining it through a telephone call. The code type for this field is CCAS.

No

Credit Card Entry Mode

Char(6)

NA

Contains the method in which the transaction was entered at the POS. Possible entry modes could include: Terminal Used, Magnetic Strip Track One Read, Magnetic Strip Two Read, Magnetic Strip One Transmitted, or Magnetic Strip Two Transmitted. The code type for this field is CCEM.

No


Credit Card Cardholder Verification

Char(6)

NA

Contains the method of identification that was used by the cardholder to verify their identity. Possible values include Signature Verified (S), Card Shown (C), PIN Entered (P), Mail Order / Phone (M). The code type for this field is CCVF.

No

Credit Card Terminal ID

Char(5)

NA

Contains the identification code of the terminal within the store that the transaction was transmitted.

No

Credit Card Special Conditions

Char(6)

NA

Contains the special condition of the transaction (mail, phone or electronic-secured or non-secured authentication). The code type for this field is CCSC.

No

Voucher Number

Char(25)

NA

NA

No

Voucher Age

Numeric(5)

NA

Age of the gift certificate. Redeemed date minus sold date.

Yes if Tender Type Group is VOUCH.

Escheat Date

Numeric(5)

NA

Date on which this gift certificate escheats. Format is YYYYMMDD.

Yes if voucher can escheat.

Coupon Number

Char(40)

NA

NA

Yes if Tender Type Group is COUPON.

Coupon Reference Number

Char(16)

NA

NA

No. Only if Tender Type Group is COUPON.

Transaction Status

Char(1)


Determines if the transaction is Present ('P') or Voided/Deleted ('R' - Reverse)

No

File Trailer

File Type Record Descriptor

Char(5)

FTAIL

Identifies file record type.

NA

File Line Identifier

Number(10)

Specified by external system

ID of the current line being processed by input file.

Yes

File Record Counter

Number(10)

NA

Number of records/transaction processed in the current file (only records between head and tail).

Yes


Retail Analytics Form of Payment File after Translation by resa2dw

Table 29-84 Form of Payment File

Field Name Field Type Default Value Description Required

Business date

Numeric(8)

NA

Format YYYYMMDD

Yes

Transaction Date

Numeric(14)

Transaction date

Date the sale/return transaction was processed at the POS. Format YYYYMMDDHH24MISS

Yes

Location

Number(10)

Specified by external system

Store or warehouse identifier.

Yes

Cashier Identifier

Char(10)

NA

The cashier number. This will be the unique employee number.

Yes, -1 for null

Register Identifier

Char(5)

NA

NA

Yes, -1 for null

Sales Sign

Char(1)

P - positive

N - negative

Determines if the Total Sales Quantity and Total Sales Value are positive or negative.

Yes

Transaction Sequence Number

Numeric(20)

NA

Unique reference used within sales audit to represent the date/store/register/transaction number.

Yes

Revision number

Number(3)

NA

Number used to identify the version of the transaction being sent.

Yes

Transaction Type

Char(6)

NA

Transaction type code.

Yes

Tender type group

Char(6)

NA

NA

Yes

Tender type id

Numeric(6)

NA

Tender type code.

Yes

Tender amount

Number(20)

NA

Tender amount.

Yes

Credit Card Number

Numeric(40)

NA

This value is masked.

No

Credit Card Expiration Date

Numeric(8)

NA

Format YYYYMMDD

No

Credit Card Authorization Number

Char(16)

NA

NA

No

Credit Card Authorization Source

Char(6)

NA

Contains whether the authorization number was electronically transmitted or manually keyed in after obtaining it through a telephone call. The code type for this field is CCAS.

No

Credit Card Entry Mode

Char(6)

NA

Contains the method in which the transaction was entered at the POS. Possible entry modes could include: Terminal Used, Magnetic Strip Track One Read, Magnetic Strip Two Read, Magnetic Strip One Transmitted, or Magnetic Strip Two Transmitted. The code type for this field is CCEM.

No

Credit Card Cardholder Verification

Char(6)

NA

Contains the method of identification that was used by the cardholder to verify their identity. Possible values include Signature Verified (S), Card Shown (C), PIN Entered (P), Mail Order / Phone (M). The code type for this field is CCVF.

No

Credit Card Terminal ID

Char(5)

NA

Contains the identification code of the terminal within the store where the transaction was transmitted.

No

Credit Card Special Conditions

Char(6)

NA

Contains the special condition of the transaction (mail, phone or electronic-secured or non-secured authentication). The code type for this field is CCSC.

No

Voucher Number

Char(25)

NA

NA

No

Voucher Age

Numeric(5)

NA

Age of the gift certificate. Redeemed date minus sold date.

Yes if Tender Type Group is VOUCH.

Escheat Date

Numeric(8)

NA

Date on which this gift certificate escheats. Format is YYYYMMDD.

Yes if voucher can escheat.

Coupon Number

Char(40)

NA

NA

Yes if Tender Type Group is COUPON.

Coupon Reference Number

Char(16)

NA

NA

No. Only if Tender Type Group is COUPON.

Transaction Status

Char(1)

NA

Determines if the transaction is Present ('P') or Voided/Deleted ('R' - Reverse)

No


RDWS File

Table 29-85 RDWS File

Record Name Field Name Field Type Default Value Description Required

File Header

File Type Record Descripto

Char(5)

FHEAD

Identifies file record type.

NA

File Line Identifier

Number(10)

Specified by external system

ID of the current line being processed by input file.

Yes

File Type Definition

Char(4)

RDWS

Identifies file as a Retail Analytics Store Totals file.

Yes

File Create Date

Char(4)

Create date

Date file was written by the external system. Format YYYYMMDDHH24MISS

Yes

File Detail

File Type Record Descriptor

Char(5)

FDETL

Identifies the transaction record type.

NA

File Line Identifier

Number(10)

Specified by external system

ID of the current line being processed by input file.

Yes

Business date

Number(8)

NA

Format YYYYMMDD

Yes

Location

Number(10)

Specified by external system

Store or warehouse identifier.

Yes

Sales Sign

Char(1)

P - positive

N - negative

Determines if the Total Sales Quantity and Total Sales Value are positive or negative.

Yes

Total ID

Char(10)

NA

Category identifier used to determine the type of total.

Yes

Reference Number 1

Char(30)

NA

NA

No

Reference Number 2

Char(30)

NA

NA

No

Reference Number 3

Char(30)

NA

NA

No

Total Sign

Char(1)

P - positive

N - negative

NA

Yes

Total Amount

Number(20)

NA

Total over/short amount, with 4 implied decimal places.

Yes

File Trailer

File Type Record Descriptor

Char(5)

FTAIL

Identifies the file record type.

NA

File Line Identifier

Number(10)

Specified by external system

ID of the current line being processed by input file.

Yes

File Record Counter

Number(10)

NA

Number of records/transactions processed in the current file (only records between head and tail).

Yes


Store Totals Information after Translation by resa2dw

Table 29-86 Store Totals Information

Field Name Field Type Default Value Description Required

Business date

Number(8)

NA

Format YYYYMMDD

Yes

Location

Number(10)

Specified by external system

Store or warehouse identifier.

Yes

Sales Sign

Char(1)

P - positive

N - negative

Determines if the Total Sales Quantity and Total Sales Value are positive or negative.

Yes

Total ID

Char(10)

NA

Category identifier used to determine the type of total.

Yes

Reference Number 1

Char(30)

NA

NA

No

Reference Number 2

Char(30)

NA

NA

No

Reference Number 3

Char(30)

NA

NA

No

Total Sign

Char(1)

P - positive

N - negative

NA

Yes

Total Amount

Number(20)

NA

Total over/short amount, with 4 implied decimal places.

Yes


RDWC File

Table 29-87 RDWC File

Record Name Field Name Field Type Default Value Description Required

File Header

File Type Record Descriptor

Char(5)

FHEAD

Identifies file record type.

NA

File Line Identifier

Number(10)

Specified by external system

ID of the current line being processed by input file.

Yes

File Type Definition

Char(4)

RDWC

Identifies the file as a Retail Analytics Cashier/Register Totals file.

Yes

File Create Date

Numeric(14)

Create date

Date the file was written by the external system. Format YYYYMMDDHH24MISS

Yes

File Detail

File Type Record Descriptor

Char(5)

FDETL

Identifies the transaction record type.

NA

File Line Identifier

Number(10)

Specified by external system

ID of the current line being processed by input file.

Yes

Business date

Number(8)

NA

Format YYYYMMDD

Yes

Location

Number(10)

Specified by external system

Store or warehouse identifie

Yes

Cashier Identifier

Char(10)

NA

The cashier number.

If Cashier_id is NULL, then Register_id has value. If Cashier_id has value, then Register_id is NULL.

Yes, -1 for null

Register ID

Char(5)

NA

The register identifier.

If Cashier_id is NULL, then Register_id has value. If Cashier_id has value, then Register_id is NULL.

Yes, -1 for null

Sales Sign

Char(1)

P - positive

N - negative

Determines if the Total Sales Quantity and Total Sales Value are positive or negative

Yes

Total ID

Char(10)

NA

Category identifier used to determine the type of total.

Yes

Reference Number 1

Char(30)

NA

NA

No

Reference Number 2

Char(30)

NA

NA

No

Reference Number 3

Char(30)

NA

NA

No


Total Sign

Char(1)

P - positive

N - negative

NA

Yes

Total Amount

Number(20)


Total over/short amount, with 4 implied decimal places.

Yes

File Trailer

File Type Record Descriptor

Char(5)

FTAIL

Identifies the file record type.

NA

File Line Identifier

Number(10)

Specified by external system

ID of the current line being processed by input file.

Yes

File Record Counter

Number(10)

NA

Number of records/transactions processed in the current file (only records between head and tail).

Yes


Cashier/ Register Totals Information after Translation by resa2dw

Table 29-88 Cashier/Register Totals Information

Field Name Field Type Default Value Description Required

Business date

Number(8)

NA

Format YYYYMMDD

Yes

Location

Number(10)

Specified by external system

Store or warehouse identifier

Yes

Cashier Identifier

Char(10)

NA

The cashier number

If Cashier_id is NULL, then Register_id has value. If Cashier_id has value, then Register_id is NULL.

Yes, -1 for null

Register ID

Char(5)

NA

The register identifier.

If Cashier_id is NULL, then Register_id has value. If Cashier_id has value, then Register_id is NULL.

Yes, -1 for null

Sales Sign

Char(1)

P - positive

N - negative

Determines if the Total Sales Quantity and Total Sales Value are positive or negative.

Yes

Total ID

Char(10)

NA

Category identifier used to determine the type of total.

Yes

Reference Number 1

Char(30)

NA

NA

No

Reference Number 2

Char(30)

NA

NA

No

Reference Number 3

Char(30)

NA

NA

No

Total Sign

Char(1)

P - positive

N - negative

NA

Yes

Total Amount

Number(20)

NA

Total over/short amount, with 4 implied decimal places.

Yes


Design Assumptions

NA

saexpsim (Export of Revised Sale/Return Transactions from ReSA to SIM)

Module Name Saexpsim.pc
Description Export of Revised Sale/Return Transactions from ReSA to SIM
Functional Area Oracle Retail Sales Audit
Module Type Integration
Module Technology ProC
Integration Catalog ID RSA14

Design Overview

The purpose of this batch module is to fetch all revised sale and return transactions that do not have SIM errors from the ReSA database tables for transmission to SIM. It retrieves all quantity revision transaction data for SALES, RETURN, EEXCH, VOID, and SPLORD transaction types.

If sa_system_options.unit_of_work is S, the whole store/day is skipped if any SIM error is found. If this value is T, then only transactions with SIM errors are skipped.

The batch will only export transactions whose quantity has been revised. The batch will write these revised transactions to the output file along with a reversal of the quantity.

A file of type SIMT is generated for each store/day.

Scheduling Constraints

Table 29-89 Scheduling Constraints

Schedule Information Description

Processing Cycle

Ad Hoc

Scheduling Considerations

This program should run towards the end of the Sales Auditing cycle where the total (SATOTALS.PC) and rule (SARULES.PC) data are ready to be exported to the external systems.

Pre-Processing

Satotals, sarules, sapreexp

Post-Processing

saprepost saexpsim post, resa2sim

Threading Scheme

Multi-threaded by store


Restart/Recovery

The logical unit of work for this module is defined as a unique store/day combination. Records will be fetched, updated, and inserted in batches of pl_commit_max_ctr. Only two commits will be done, one to establish the store/day lock and another at the end, to release the lock after a store/day has been completely processed. The SIMT formatted output file will be created with a temporary name and renamed just before the end of store/day commit.

In case of failure, all work done will be rolled back to the point right after the call to get_lock() and the lock released. Thus, the rollback segment should be large enough to hold all inserts into SA_EXPORTED for one store/day.

Key Tables Affected

Table 29-90 Key Tables Affected

Table Select Insert Update Delete

SA_STORE_DAY

Yes

No

No

No

SA_EXPORT_LOG

Yes

No

Yes

No

V_RESTART_STORE

Yes

No

No

No

STORE

Yes

No

No

No

SA_TRAN_HEAD

Yes

No

No

No

SA_ERROR

Yes

No

No

No

SA_ERROR_IMPACT

Yes

No

No

No

SA_EXPORTED

Yes

Yes

No

No

SA_TRAN_HEAD_REV

Yes

No

No

No

SA_EXPORTED_REV

Yes

No

No

No

SA_SYSTEM_OPTIONS

Yes

No

No

No

SA_TRAN_ITEM_REV

Yes

No

No

No

ITEM_MASTER

Yes

No

No

No

SA_TRAN_ITEM

Yes

No

No

No

SA_STORE_DAY_READ_LOCK

No

Yes

No

Yes


Integration Contract

Integration Type Download from ReSA
File Name SIMT_ appended by store number, business date, and system date
Integration Contract IntCon000045

Output File

Table 29-91 Output File

Record Name Field Name Field Type Default Value Description

FHEAD

Record descriptor

Char(5)

FHEAD

Identifies the file record type.

File Line Id

Char(10)

0000000001

Sequential file line number.

File type definition

Char(4)

SIMT

Identifies the file type.

Store

Number(10)

NA

Store location.

Business Date

Char(8)

NA

Business Date in YYYYMMDD format.

File Create Date

Char(14)

NA

File Create Date in YYYYMMDDHHMMSS format.

THEAD

Record descriptor

Char(5)

THEAD

Identifies the file record type.

File Line Id

Char(10)

NA

Sequential file line number.

Transaction Number

Number(10)

NA

Transaction Identifier.

Revision Number

Number(3)

NA

Revision Number of the transaction.

Transaction date

Char(14)

NA

Transaction date in YYYYMMDDHHMMSS format. Corresponds to the date that the transaction occurred.

Transaction Type

Char(6)

NA

Transaction Type.

POS Transaction Indicator

Char(1)

NA

Indicates if the transaction was received from POS or manually created. Valid values:

Y - POS

N - Manual

TDETL

Record descriptor

Char(5)

TDETL

Identifies the file record type.

File Line Id

Char(10)

NA

Sequential file line number.

Item Sequence Number

Number(4)

NA

Item sequence number.

Item

Char(25)

NA

Identifies the merchandise item.

Item number type

Char(6)

NA

Identifies the type of item number if the item type is ITEM or REF.

Item Status

Char(6)

NA

Status of the item within the transaction, V for item void, S for sold item, R for returned item.

ORI - Order Initiate

ORC - Order Cancel

ORD - Order Complete

LIN - Layaway Initiate

LCA - Layaway Cancel

LCO - Layaway Complete

Serial Number

Char(128)

NA

Unique ID.

Pack Indicator

Char(1)

NA

Pack Indicator.

Catchweight Indicator

Char(1)

NA

Catchweight Indicator.


Quantity Sign

Char(1)

NA

Sign of the quantity.

Quantity Value

Number(12)

NA

Number of items, with 4 implied decimal places.

Standard Unit of Measure

Char(4)

NA

Standard Unit of Measure of the item.

Selling Unit of Measure

Char(4)

NA

Unit of Measure of the quantity value.

Waste Type

Char(6)

NA

Waste Type.

Waste Percent

Number(12)

NA

Waste Percent.

Drop Ship Indicator

Char(1)

NA

Indicates whether the item is part of a drop shipment.

Actual Weight

Number(12)

NA

Contains the weight of the item sold, with 4 implied decimal places.

Actual Weight Sign

Char(1)

NA

Sign of the actual weight.

Reason Code

Char(6)

NA

Reason entered by the cashier for some transaction types.

Sales Value

Number(20)

NA

Transaction value, with 4 implied decimal places

Sales Value Sign

Char(1)

NA

Transaction value sign.

Unit Retail

Number(20)

NA

Unit retail, with 4 implied decimal places.

Sales Type

Char(1)

NA

Indicates if the transaction is an In Store Customer Order, External Customer Order, or Regular Sale.

Customer Order Number

Char(48)

NA

Contains the customer order ID.

Customer Order Type

Char(6)

NA

Customer order type.

Fulfillment Order Number

Char(48)

NA

Contains the order ID of the fulfillment order.

TTAIL

Record descriptor

Char(5)

TTAIL

Identifies the file record type.

File Line Id

Char(10)

NA

Sequential file line number.

Tran Record Counter

Number(6)

NA

Number of TDETL records in this transaction set.

FTAIL

Record descriptor

Char(5)

FTAIL

Identifies the file record type.

File Line Id

Number(10)

NA

Sequential file line number.

File Record counter

Number(10)

NA

Number of records/transactions processed in the current file (only records between head and tail).


Design Assumptions

NA

saexpim (Export DSD and Escheatment from ReSA to Invoice Matching)

Module Name saexpim.pc
Description Export DSD and Escheatment from ReSA to Invoice Matching
Functional Area Oracle Retail Sales Audit
Module Type Integration
Module Technology ProC
Integration Catalog ID RSA04

Design Overview

The purpose of this program is to support interfacing invoices from Direct Store Delivery and Escheatment sales audit transactions to the Oracle Retail Invoice Matching (ReIM) application. Direct Store Delivery invoices refer to products or services that are delivered to the store and paid for at the store. This program will take DSD invoices that have been staged to the SA_TRAN_HEAD table by the saimptlog.pc program and move them into the INVC_HEAD table. All DSD transactions will be assumed paid. They can be assumed received if there is a proof of delivery number listed on them. Transactions with a vendor invoice ID or a proof of delivery number should be matched to any existing invoice in INVC_HEAD, and that invoice updated with the new information being interfaced. Invoices that do not match an existing invoice in INVC_HEAD will need to be inserted. Each transaction will be exported to INVC_HEAD table only once.

The Sales Audit Transaction type used to identify invoices for Direct Store Delivery transactions will be Paid Out. The Paid Out transaction has a code of PAIDOU. The Sales Audit sub-transaction types will be used to identify whether the invoice is an Expense Vendor Payout or a Merchandise Vendor Payout. The codes are EV for Expense Vendor Payout and MV for Merchandise Vendor Payout. Any Paid Out transaction with a sub-transaction type of Expense Vendor will create a non-merchandise invoice and cause a record to be written to the INVC_NON_MERCH table. ReSA will store non-merchandise codes in the reason_code field on sa_tran_head. Valid values for these reason codes should correspond to the codes stored on the non_merch_code_head table.

In addition to DSD invoices, this program will also interface Escheatment totals to Invoice Matching. Escheatment is the process where an unredeemed gift certificate/voucher or credit voucher will, after a set period of time, be paid out as income to the issuing retailer, or in some states, the state receives this escheatment income. ReSA will be the governing system that determines who receives this income, but Invoice Matching will send the totals, with the related Partner, to an Accounts Payable system. Escheatment information will be stored on the ReSA SA_TOTALS table and will be used to create non-merchandise invoices in Invoice Matching. These invoices will be assumed not paid.

Scheduling Constraints

Table 29-92 Scheduling Constraints

Schedule Information Description

Processing Cycle

Ad Hoc

Frequency

Daily

Scheduling Considerations

This module should be executed after the ReSA transaction import process after sapreexp.

Ideally, after saescheat (if run before, some transactions will not be posted until the next run).

Pre-Processing

Sapreexp, saescheat

Post-Processing

NA

Threading Scheme

NA


Restart/Recovery

The logical unit of work for this module is defined as a unique store/day combination. Records will be fetched, updated, and inserted based on the commit_max_ctr specified on the restart_control table. Only two commits will be done, one to establish the store/day lock and another at the end, to release the lock after a store/day has been completely processed.In case of failure, all work done will be rolled back to the point right after the call to get_lock and releases the lock. Thus, the rollback segment should be large enough to hold all inserts into sa_exported for one store_day.

Key Tables Affected

Table 29-93 Key Tables Affected

Table Select Insert Update Delete

SYSTEM_OPTIONS

Yes

No

No

No

SA_STORE_DAY

Yes

No

No

No

SA_EXPORT_LOG

Yes

No

No

No

SA_TRAN_HEAD

Yes

No

No

No

SA_TRAN_TENDER

Yes

No

No

No

SA_EXPORTED

Yes

Yes

No

No

INVC_HEAD

Yes

Yes

Yes

No

INVC_NON_MERCH

No

Yes

Yes

No

INVC_XREF

No

Yes

No

No

TERMS

Yes

No

No

No

SUPS

Yes

No

No

No

PARTNER

Yes

No

No

No

CURRENCY_RATES

Yes

No

No

No

ADDR

Yes

No

No

No

SA_ERROR

Yes

No

No

No

SA_ERROR_IMPACT

Yes

No

No

No


Integration Contract

Integration Type Download from ReSA
File Name NA
Integration Contract IntCon00004

INVC_HEAD table


Design Assumptions

NA

saexpgl (Post User Defined Totals from ReSA to General Ledger)

Module Name saexpgl.pc
Description Post User Defined Totals from ReSA to General Ledger
Functional Area Oracle Retail Sales Audit
Module Type Integration
Module Technology ProC
Integration Catalog ID RSA09

Design Overview

The purpose of this module is to post all properly configured user-defined ReSA totals to a general ledger application (Oracle or PeopleSoft). Totals without errors will be posted to the appropriate accounting ledger, as defined in the Sales Audit GL cross-reference module. Depending on the unit of work system parameter, the data will be sent at either the store/day or individual total level. Newly revised totals, that have already been posted to the ledger, will have their previous revision reversed, and the new total posted to the appropriate accounts. Transactions that are from previous periods will be posted to the current period.

Scheduling Constraints

Table 29-94 Scheduling Constraints

Schedule Information Description

Processing Cycle

Ad Hoc

Frequency

Daily

Scheduling Considerations

This program should run after the ReSA Totaling process (satotals.pc) and Audit Rules process (sarules.pc) and sapreexp.pc.

Pre-Processing

Satotals. Sarules, sapreexp

Post-Processing

NA

Threading Scheme

NA


Restart/Recovery

The logical unit of work for this module is defined as a unique store/day combination. Records will be fetched, updated, and inserted in batches the size of commit max counter. Only one commit will be done after a store/day has been completely processed. A call to release_lock() performs a commit.

Key Tables Affected

Table 29-95 Key Tables Affected

Table Select Insert Update Delete

SYSTEM_OPTIONS

Yes

No

No

No

SA_EXPORT_LOG

Yes

No

Yes

No

STORE

Yes

No

No

No

SA_FIF_GL_CROSS_REF

Yes

No

No

No

STG_FIF_GL_DATA

No

Yes

No

No

IF_ERRORS

No

Yes

No

No

SA_EXPORTED

No

Yes

Yes

No

MV_LOC_SOB

Yes

No

No

No

KEY_MAP_GL

No

Yes

No

No

SA_GL_REF_DATA

No

Yes

No

No

SYSTEM_VARIABLES

Yes

No

No

No


Integration Contract

Integration Type Download from ReSA
File Name NA
Integration Contract IntCon000019

TG_FIF_GL_DATA


Design Assumptions

NA

ang_saplgen (Extract of POS Transactions by Store/Date from ReSA for Web Search)

Module Name ang_saplgen.pc
Description Extract of POS Transactions by Store/Date from ReSA for Web Search
Functional Area Oracle Retail Sales Audit (ReSA)
Module Type Integration
Module Technology ProC
Integration Catalog ID RMS162

Design Overview

The purpose of this batch module is to fetch all corrected sale and return transactions that do not have RMS errors from the ReSA database tables for transmission to an external web search engine. If the transaction has a status of Deleted or Post Voided and has previously been transmitted, a reversal of the transaction will be sent. A file of type POSLOG is generated for each store/day.

Scheduling Constraints

Table 29-96 Scheduling Constraints

Schedule Information Description

Processing Cycle

Ad Hoc

Frequency

Daily

Scheduling Considerations

This program should run towards the end of the Sales Auditing cycle and before SAEXPRMS.PC.

Pre-Processing

NA

Post-Processing

NA

Threading Scheme

Multi-threaded by store


Restart/Recovery

The logical unit of work for this module is defined as a unique store/day combination. Records will be fetched, in batches of pl_commit_max_ctr. The POSLOG formatted output file will be created with a completion of store/day looping.

Key Tables Affected

Table 29-97 Key Tables Affected

Table Select Insert Update Delete

SA_STORE_DAY

Yes

No

No

No

SA_TRAN_HEAD

Yes

No

No

No

SA_TRAN_ITEM

Yes

No

No

No

SA_EXPORT_LOG

Yes

No

No

No

SA_EXPORTED

Yes

No

No

No

SA_ERROR

Yes

No

No

No

SA_ERROR_IMPACT

Yes

No

No

No

STORE

Yes

No

No

No

ITEM_MASTER

Yes

No

No

No

ITEM_LOC

Yes

No

No

No

DEPS

Yes

No

No

No

CODE_DETAIL

Yes

No

No

No

RPM_ITEM_ZONE_PRICE

Yes

No

No

No

RPM_ZONE_LOCATION

Yes

No

No

No


Integration Contract

Integration Type Download from ReSA
File Name POSLOG_<store>_<business date>_<system date>.xml
Integration Contract IntCon000018

Output File Layout

Table 29-98 Output File Layout

Field Name Field Type Description

BatchID

CHAR(18)

A concatenation of store number and business date for a store.

RetailStoreID

CHAR(10)

The store number for which the POSLog file has to be extracted.

WorkStationID

CHAR(5)

RegistryID for the store.

TillID

CHAR(5)

RegistryID for the store.

SequenceNumber

CHAR(10)

Point of Sale system defined transaction number associated with a transaction.

BeginDate

CHAR(8)

Starting date time of the transaction.

EndDate

CHAR(8)

End date time of the transaction.

CurrencyCode

CHAR(3)

Code of the currency used during the transaction.

VoidFlag

CHAR(5)

Indicates if the item in the transaction is voided or not. Valid values are TRUE and FALSE.

Item_Status

CHAR(40)

Status of the item is required for voided, exchanged, or returned item.

MerchandisingHierarchy

CHAR(4)

Department number to which the item belongs

Description

CHAR(250)

Item description that has been sold.

Item

CHAR(25)

Item number.

TaxIncludedInPrice

CHAR(5)

Indicates if the item is being taxed or not. Valid values are TRUE and FALSE.

RegularSalesUnitPrice

CHAR(20)

Field holds the unit retail in the standard unit of retail for the item/location combination.

ActualSalesUnitPrice

CHAR(20)

Retail price for the item.

ExtendedAmount

CHAR(20)

Total sales for the item in the detail level.

Qty

CHAR(21)

Unit sold of the item.


Design Assumptions

NA

saescheat (Download of Escheated Vouchers from ReSA for Payment)

Module Name saescheat.pc
Description Download of Escheated Vouchers from ReSA for Payment
Functional Area Oracle Retail Sales Audit
Module Type Integration
Module Technology ProC
Integration Catalog ID RSA05

Design Overview

The laws of individual states and countries may require a retailer to return monies for aged, unclaimed gift certificates, and vouchers. This process is called escheatment. This program writes records for this data to tables that are read into Oracle Retail Invoice matching (ReIM) by the program saexpim.pc. The data can then be sent as invoices approved for payment to a financial application.

The saescheat batch program will set the status of vouchers that have met certain state's escheats rules or have expired to the proper status and produce a total for later export to Invoice Matching. The rules for escheatment are defined on the sa_escheatment_options table. This program calls the function nextEscheatSeqNo () in saescheat_nextesn batch program, which will select a block of available sequence numbers.

Scheduling Constraints

Table 29-99 Scheduling Constraints

Schedule Information Description

Processing Cycle

Ad Hoc

Frequency

Monthly

Scheduling Considerations

Should run after ReSA Totaling and Auditing process (satotals.pc and sarules.pc) and before the export to Invoice Matching (saexpim.pc) and Sales Audit purge (sapurge.pc).

Pre-Processing

NA

Post-Processing

NA

Threading Scheme

NA


Restart/Recovery

The logical unit of work is a store/day. The program commits when the number of store/day records processed has reached the commit_max_ctr.

Key Tables Affected

Table 29-100 Key Tables Affected

Table Select Insert Update Delete

SA_STORE_DAY

Yes

No

No

No

SA_VOUCHER

Yes

No

Yes

No

STORE

Yes

No

No

No

ADDR

Yes

No

No

No

SA_VOUCHER_OPTIONS

Yes

No

No

No

SA_ESCHEAT_VOUCHER

No

Yes

No

No

SA_ESCHEAT_TOTAL

No

Yes

No

No

SA_ESCHEAT_OPTIONS

Yes

No

No

No

COMPHEAD

Yes

No

No

No


Integration Contract

Integration Type Download from ReSA
File Name NA
Integration Contract IntCon000039

Design Assumptions

NA

saescheat_nextesn (Generate Next Sequence for Escheatment Processing)

Module Name saescheat_nextesn.pc
Description Generate Next Sequence for Escheatment Processing
Functional Area Oracle Retail Sales Audit
Module Type Admin
Module Technology ProC
Integration Catalog ID RSA25

Design Overview

This batch program gets the next free sequence for use in the saescheat.pc process. This routine goes and gets a block of numbers when starting, and parcels them out as needed. Once they are all used up, it gets another block and returns a pointer to the string containing the next available number or NULL if an error occurs.

Scheduling Constraints

Table 29-101 Scheduling Constraints

Schedule Information Description

Processing Cycle

Ad Hoc

Frequency

Monthly

Scheduling Considerations

This process is executed as a part of the saescheat.pc processing.

Pre-Processing

NA

Post-Processing

NA

Threading Scheme

NA


Restart/Recovery

NA

Key Tables Affected

Table 29-102 Key Tables Affected

Table Select Insert Update Delete

ALL_SEQUENCES

Yes

No

No

No

SYSTEM_OPTIONS

Yes

No

No

No


Design Assumptions

NA

saexpach (Download from ReSA to Account Clearing House (ACH) System)

Module Name saexpash.pc
Description Download from ReSA to Account Clearing House (ACH) System
Functional Area Oracle Retail Sales Audit
Module Type Integration
Module Technology ProC
Integration Catalog ID RSA03

Design Overview

This module will post store/day deposit totals to the SA_STORE_ACH table and bank deposit totals for a given day in a file formatted for export to an ACH (Account Clearing House). The ACH export deviations from the typical Sales Audit export in that store/days must be exported even though errors may have occurred for a given day or store (depending on the unit of work defined), and also, the store/day does not need to be closed for the export to occur. The nature of the ACH process is such that as much money as possible must be sent as soon as possible to the consolidating bank. Any adjustments to the amount sent can be made using the sabnkach screen in the online system.

Deposits for store/days that have not been Fully (F) loaded will not be transferred to the consolidating bank. After they are fully loaded, their deposits will be picked up by the next run of this program.

Scheduling Constraints

Table 29-103 Scheduling Constraints

Schedule Information Description

Processing Cycle

Ad Hoc

Frequency

Daily

Scheduling Considerations

This module should be run towards the end of the Sales Auditing cycle where the total (SATOTALS.PC) and rule (SARULES.PC) data are ready to be exported to the external systems.

Pre-Processing

SAPREEXP.PC (preprocessing of sales auditing export modules that require totals), SATOTALS.PC and SARULES.PC

Post-Processing

NA

Threading Scheme

NA


Restart/Recovery

This module is in two distinct parts, with two different logical units of work. Thus, restart/recovery has to be implemented so that the first part does not get reprocessed in case the program is being restarted. Details on the implementation follow.The first driving cursor in this module retrieves a store/day to generate ACH totals. Once the first cursor is complete, the second retrieves bank locations by account numbers.The first Logical Unit of Work (LUW) is defined as a unique store/day combination. Records will be fetched, using the first driving cursor, in batches of commit_max_ctr, but processed and committed one store/day at a time.The first driving cursor will fetch all store/days that have been Fully Loaded (F), whose audit status is Audited (A), HQ Errors Pending (H), or Store Errors Pending (S) and that are ready to be exported to ACH. Before processing starts, a write lock is obtained using get_lock (). This driving cursor only fetches store/days with a sa_export_log.status of SAES_R. After a store/day is processed, sa_export_log.status is set to SAES_P so that this store/day will not be selected again if the program is restarted. The commit is performed using retek_force_commit after each store/day has been processed and sa_export_log updated, so as to release the lock.In case a store/day could not be processed due to locking, the store/day information is placed on a list (called locked store/day list) and the next store/day is processed. This list is kept in memory and is available only during processing. If the store for a store/day obtained from the first driving cursor, is on the locked store/day list, then this store/day cannot be processed. This is the case because there is a data dependency such that data from a particular store/day is dependent on data for the same store but at an earlier date. Thus, if a store/day cannot be processed, then subsequent store/days for the same store cannot be processed either. After the driving cursor returns no more data, the program attempts to process each store/day on the list two more times. If the store/day is still locked, then it is skipped entirely and a message is printed to the error log.The second LUW is a bank account number. Again, records will be fetched in batches of commit_max_ctr. The second driving cursor cannot retrieve information by the LUW because it is possible for the store's currency to be different from the local bank's currency. In that case, a currency conversion is needed.For each store/day, the query should retrieve the required ACH transfer. The latter is determined by adding the estimated deposit for the next day, the adjustment to the estimate for the current day, and any manual adjustment to the estimate.Since a store can be associated with different accounts at different banks, only accounts that are consolidated should be retrieved. Since it is possible for the local bank to be in a different country than the consolidating bank, the currency of the partner should also be fetched.Since processing is dependent on the type of account at the RDFI, the account type should be fetched by this cursor.Due to differences in transaction processing in cases when the bank is outside the United States, the partner's country should also be fetched. The results of the query should be sorted by partner country. The results of the query should also be ordered by accounts.

Security Considerations

The fact that this program automates the transfer of funds on behalf of the user makes it a likely target for electronic theft. It must be made clear that the responsibility of electronic protection lies with the users themselves.

Following are some tips and recommendation to users:

  • A specific user should be used to run the program. This user would be the only one (or one of a few) who has access to this program.

  • The umask for this user should be set up so as to prevent other users from reading/writing its files. This would ensure that when the output file is created, it would not be accessible to other users.

  • The appropriate permissions should be set up on the directory, which holds the ACH files. The most restrictive decision would be to not allow any other user to view the contents of the directory.

  • A secure means of communication should be implemented for transferring the file from where it has been created to the ACH network. This may be done through encryption, or by copying the file to a disk and trusting the courier to deliver the files intact.

  • The ACH network needs to be secure.

Key Tables Affected

Table 29-104 Key Tables Affected

Table Select Insert Update Delete

SA_ACH_INFO

Yes

No

No

No

COMPHEAD

Yes

No

No

No

SA_STORE_DAY

Yes

No

No

No

COMPANY_CLOSED

Yes

No

No

No

COMPANY_CLOSED_EXCEP

Yes

No

No

No

LOCATION_CLOSED

Yes

No

No

No

SA_STORE_ACH

Yes

Yes

Yes

No

SA_BANK_STORE

Yes

No

No

No

SA_EXPORT_LOG

Yes

No

Yes

No

STORE

Yes

No

No

No

PARTNER

Yes

No

No

No

CURRENCY_RATES

Yes

No

No

No

SA_BANK_ACH

Yes

Yes

Yes

No


Integration Contract

Integration Type Download from ReSA
File Name ACH_ appended with the consolidating routing number, consolidating account number, and current system date.
Integration Contract IntCon000040

Output File

Table 29-105 Output File

Record Name Field Name Field Type Default Value Description

ACH File Header

Section No.

Number(3)

101

Constant number.

Console Route No

Number(10)

NA

The routing number of the consolidating bank.

Sender ID

Char(10)

NA

ID used by the Originator to identify itself.

Current Date

Char(6)

NA

Vdate in YYMMDD format.

Day Time

Char(4)

NA

Time of file creation in HH24MM format.

File Header No.

Number(7)

0094101

Constant number.

Console Bank Name

Char(23)

NA

Name of the Originating Financial Depository Institution.

Company Name

Char(23)

NA

The name of the company name.

Ref Code

Char (8)

NA

Reference code.

ACH CCD Batch Header

Section No.

Number(4)

5225

Constant number.

Company Name

Char(16)

NA

The name of the company.

Comp Disc Data

Char(20)

NULL

Any kind of data specific to the company.

Comp Id

Char(10)

NA

Alphanumeric code to identify the company.

CCD Header Id

Char(3)

CCD

Constant value.

Comp Entry Desc

Char(10)

CONSOL

A short description from the Originator about the purpose of the entry.

Tomorrow

Char(6)

NA

Vdate+1 in YYMMDD format.

Tomorrow

Char(6)

NA

Vdate+1 in YYMMDD format.

Settle Date

Char(3)

NULL

This is inserted by receiving the ACH Operator.

Reserved

Number(1)

1

Constant number.

Odfi Id

Number(8)


8-digit routing number of the ODFI.

Batch No

Number(7)


Batch number.

ACH CBR Batch Header

Section No.

Number(4)

5225

Constant number.

Company Name

Char(16)

NA

The name of the company.

Reserved

Char(3)

FV1

Constant value.

Exch Rate

Number(15)


Exchange rate for the specified currency.

Reserved

Char(2)

US

Constant value.

Comp Id

Char(10)


Alphanumeric code to identify the company

CBR Header Id

Char(3)

CBR

Constant value.

Comp Entry Desc

Char(10)

"CONSOL "

A short description from the Originator about the purpose of the entry.

Partner Curr Code

Char(3)

NA

Code identifying the currency the partner uses for business transactions.

Reserved

Char(3)

USD

Constant value.

Tomorrow

Char(6)

NA

Vdate+1 in YYMMDD forma.

Settle Date

Char(3)

NULL

This is inserted by the receiving ACH Operator.

Reserved

Number(1)

1

Constant number.

Odfi Id

Number(8)

NA

8-digit routing number of the ODFI.

Batch No

Number(7)

NA

Batch number.

ACH CCD Entry

Section No.

Number(1)

6

Constant number.

Trans Code

Char(2)


Code used to identify the type of debit and credit.

Value accepted are 27 and 37.

Routing No

Number(9)


Routing number for the bank account.

Acct No

Char(17)


Account number of the bank.

Deposit

Number(10)


The amount involved in the transaction* 10000 (4 implied decimal places).

Id

Char(15)

Null

Identification number. Optional field containing a number used by the Originator to insert its own number for tracing purposes.

Store Name

Char(22)


Name of the local store.

Disc Data

Char(2)

Null

Discretionary data. Any kind of data specific to the transaction.

Reserved

Number(1)

0

Constant number.

Trace No

Number(15)


Used to uniquely identify each entry within a batch. The first 8 digits contain the routing number of the ODFI and the other 7 contains a sequence number.

ACH CBR Entry

Section No.

Number(1)

6

Constant number.

Trans Code

Char(2)

NA

Code used to identify the type of debit and credit.

Values accepted are 27 and 37.

Routing No

Number(9)

NA

Routing number for the bank account.

Acct No

Char(17)

NA

Account number of the bank

Deposit

Number(10)

NA

The amount involved in the transaction* 10000 (4 implied decimal places).

Id

Char(15)

NULL

Identification number. Optional field containing a number used by the Originator to insert its own number for tracing purposes.

Store Name

Char(22)

NA

Name of the local store.

Disc Data

Char(2)

NULL

Discretionary data. Any kind of data specific to the transaction.

Reserved

Number(1)

1

Constant number.

Trace No

Number(15)

NA

Used to uniquely identify each entry within a batch. The first 8 digits contain the routing number of the ODFI and the other 7 contains a sequence number.

ACH CBR Addendum

Section No.

Number(3)

701

Constant number.

Payment Info

Char(80)

Null

Payment related information.

Reserved

Number(4)

0001

Constant number

Trace Seq No

Number(7)

NA

Sequence number part of the Trace Number of the entry record to which this addendum is referring.

ACH Batch Control

Section No.

Number(4)

8225

Constant number.

Batch Line Count

Number(6)

NA

The number of entries and addenda in the batch.

Hash Count

Number(10)

NA

Sum of the RDFI IDs in the detail records.

Total Batch Debit

Number(12)

NA

Contains the accumulated debit and debit for the file * 10000 (4 implied decimal places).

Total Batch Credit

Number(12)

NA

Contains the accumulated credit and credit for the file * 10000 (4 implied decimal places).

Comp Id

Char(10)

NA

An alphanumeric code identifying the company.

Auth

Char(19)

Null

Message Authentication Code. The first 8 characters represent a code from the Data Encryption Standard (DES) algorithm. The remaining eleven characters are blanks.

Reserved

Char(6)

Null

Reserved.

ODFI Id

Number(8)

NA

8-digit routing number of the ODFI.

Batch No

Number(7)

NA

Batch number.

ACH File Control

Section No.

Number(1)

9

Constant number.

Batch count

Number(6)

NA

The number of batches sent in the file.

Block count

Number(6)

NA

The number of physical blocks in the file, including both File Header and File Control Records. This is the ceiling of the number of records divided by the blocking factor, which is 10.

Entry count

Number(8)

NA

The number of entries and addenda in the file.

Total hash count

Number(10)

NA

Sum of the Entry Hash fields on the Batch Control Records.

Total file debit

Number(12)

NA

Contains the accumulated debit and debit for the file * 10000 (4 implied decimal places).

Total file credit,

Number(12)

NA

Contains the accumulated credit and credit for the file * 10000 (4 implied decimal places).

Reserved

Char(39)

NULL

Reserved.

ACH Completed Block

End string

Char(94)

NA

Mark the end of the file: a string of 94 '9' characters.

The number of end lines with a string of 94 '9' characters is identified by the following equation:

10 - mod (number of lines in the file, 10).


Design Assumptions

NA

saexpuar (Export to Universal Account Reconciliation System from ReSA)

Module Name saexpuar.pc
Description Export to Universal Account Reconciliation System from ReSA
Functional Area Oracle Retail Sales Audit
Module Type Integration
Module Technology ProC
Integration Catalog ID RSA06

Design Overview

The SAEXPUAR program is used to select the lottery, bank deposit, money order, and credit card totals and write them to output files for export to an external account clearing house application. For each store day, saexpuar posts specified totals to their appropriate output files.

Scheduling Constraints

Table 29-106 Scheduling Constraints

Schedule Information Description

Processing Cycle

Ad Hoc

Frequency

Daily

Scheduling Considerations

This program should run after the ReSA Totaling process and Audit Rules process.

Pre-Processing

Satotals, sarules, sapreexp

Post-Processing

NA

Threading Scheme

NA


Restart/Recovery

The logical unit of work for this module is defined as a unique store/day combination. Records will be fetched, updated, and inserted in batches of commit_max_ctr. Only two commits will be done. One to establish the store/day lock (this will be done by the package) and the other is done at the end, after a store/day has been completely processed.

Key Tables Affected

Table 29-107 Key Tables Affected

Table Select Insert Update Delete

SA_STORE_DAY

Yes

No

No

No

SA_EXPORT_LOG

Yes

No

Yes

No

SA_EXPORTED

No

Yes

Yes

No

SA_EXPORTED_REV

Yes

No

No

No

SA_TOTAL

Yes

No

No

No

SA_TOTAL_HEAD

Yes

No

No

No

SA_HQ_VALUE

Yes

No

No

No

SA_STORE_VALUE

Yes

No

No

No

SA_SYS_VALUE

Yes

No

No

No

SA_POS_VALUE

Yes

No

No

No

SA_TOTAL_USAGE

Yes

No

No

No

SA_STORE_DAY_WRITE_LOCK

Yes

No

No

No

SA_STORE_DAY_READ_LOCK

Yes

Yes

No

Yes


Integration Contract

Integration Type Download from ReSA
File Name UAR usage type appended with system date.
Integration Contract IntCon000046

Output File

The output file will contain one line for each store/day detail record in a comma-delimited format. The fields are surrounded by double quotes. For example, a record for store 1000 on May 20, 2001 with an amount of 19.99 will look something like this:

"1", "1000", "1999", "20010520","2","","1","","","","","","","","","MN","RET"

Table 29-108 Output File

Field Name Field Type Description

Detail Flag

Char

”1” for detail record.

Store

Number

Store number.

Amount

Number

Total Value * 100 (with 2 implied decimal places).

TranDate

Char

Transaction Date in YYYYMMDD format.

UAR TranCode

Char

Transaction Code. ”1” for negative amount, ”2” for positive amount.

User Defined Value 1

Char

Ref Number 1 on SA_TOTAL.

User Defined Value 2

Char

Total Seq Number on SA_TOTAL.

User Defined Value 3

Char

Ref Number 2 on SA_TOTAL.

User Defined Value 4

Char

Ref Number 3 on SA_TOTAL.

User Defined Value 5

Char

Not used.

User Defined Value 6

Char

Not used.

User Defined Value 7

Char

Not used.

User Defined Value 8

Char

Not used.

User Defined Value 9

Char

Not used.

User Defined Value 10

Char

Not used.

State

Char

State.

Account

Char

Total Identification on SA_TOTAL.


Design Assumptions

NA

saprepost (Pre/Post Helper Processes for ReSA Batch Programs)

Module Name saprepost.pc
Description Pre/Post Helper Processes for ReSA Batch Programs
Functional Area Oracle Retail Sales Audit
Module Type Admin
Module Technology ProC
Integration Catalog ID RSA26

Design Overview

The Sales Audit pre/post module facilitates multi-threading by allowing general system administration functions (such as table deletions or mass updates) to be completed after all threads of a particular Sales Audit program have been processed.

This program will take three parameters: username/password to log in to Oracle, a program before or after which this script must run, and an indicator of whether the script is a pre or post function. It will act as a shell script for running all pre-program and post-program updates and purges.

saprepost contains the following helper functions, which are should be individually scheduled with the related main programs.

Table 29-109 Helper Functions

Catalog ID Saprepost Job Related Main Program

NA

saprepost saimptlog saimptlogi pre

saprepost saimptlog saimptlogi post

saprepost sapurge pre

saprepost sapurge post

NA

RSA27

saprepost saexprms post

saexprms

RSA28

saprepost saexpdw post

saexpdw

RSA29

saprepost saordinvexp post

saordinvexp

RSA30

saprepost saexpsfm post

NA

RSA31

saprepost saexpsim post

saexpsim

RSA32

saprepost (saimptlog) (saimptlogi) pre

Either saimptlog or saimptlogi, depending on which is being run. See the detail design for information about how the two related jobs differ

RSA33

saprepost saimptlog saimptlogi post

Either saimptlog or saimptlogi, depending on which is being run. See the detail design for information about how the two related jobs differ.

RSA34

saprepost sapurge pre

Sapurge.pc

RSA35

saprepost sapurge post

Sapurge.pc


Scheduling Constraints

Table 29-110 Scheduling Constraints

Schedule Information Description

Processing Cycle

Ad Hoc

Frequency

Daily

Scheduling Considerations

NA

Pre-Processing

NA

Post-Processing

NA

Threading Scheme

NA


Restart/Recovery

NA

Key Tables Affected

Table 29-111 Key Tables Affected

Table Select Insert Update Index Delete Truncate Trigger

SA_EXPORT_LOG

Yes

Yes

No

No

No

No

No

SA_STORE_DAY

Yes

No

No

No

No

No

No

SA_TRAN_SEQ_TEMP

No

No

No

No

No

Yes

No

ALL_OBJECTS

Yes

No

No

No

No

No

No

ALL_SYNONYMS

Yes

No

No

No

No

No

No

ALL_CONSTRAINTS

Yes

No

No

No

No

No

No

DBA_OBJECTS

Yes

No

No

No

No

No

No

SA_EXPORTED

No

No

No

Yes

No

No

No

RESTART_PROGRAM_STATUS

Yes

No

Yes

No

No

No

No


Integration Contract

Integration Type NA
File Name NA
Integration Contract NA

Design Assumptions

NA

sapurge (Purge Aged Store/Day Transaction, Total Value and Error Data from ReSA)

Module Name sapurge.pc
Description Purge Aged Store/Day Transaction, Total Value and Error Data from ReSA
Functional Area Oracle Retail Sales Audit
Module Type Admin
Module Technology ProC
Integration Catalog ID RSA21

Design Overview

This program will be run daily to control the size of the tables in the sales audit database. Older information will be deleted to ensure optimal performance of the system as a whole.

Different kinds of data need to be kept in the system for different amounts of time. Transactions, all associated transaction details, and Totals calculated or reported for a store day will be deleted when they meet the following criteria:

  • The Business Date for those transactions and totals is older than or equal to today's date minus the days_before_purge parameter set up on the sales audit system parameters.

  • No locks exist on the store/day.

  • One of the two following statements is true for the store/day:

    • Fully loaded, and all errors either corrected or overridden (sa_store_day.audit_status is A (Audited) and sa_store_day.data_status equals F (Fully loaded)). In addition, there are no outstanding exports (records for the store/day in the sa_export_log table where sa_export_log.status equals R (Ready for export)).

    • Never loaded (sa_store_day.audit_status is U (Unaudited) and sa_store_day.data_status equals R (Ready for import)).

Flash Sales data will be deleted when it meets the following criteria:

  • Date is two years before today's date minus the days_before_purge parameter set up on the sales audit system parameters.

  • Company open and close dates will also need to be kept for two years plus days_before_purge, so that the historical comparisons in flash sales reporting carry the appropriate weight.

Voucher data will be deleted when it meets the following criteria:

  • The redeemed date or the escheat date for the specific voucher type is before today's date minus the purge_no_days on sales audit voucher options table for the corresponding voucher type.

The program can also take in a list of store_day_seq_no to delete. For example, the command line could be: sapurge userid/passwd 1000 1001 1002, where 1000, 1001 and 1003 are store_day_seq_nos that the user wants to delete. These must also meet the criteria defined above. If a store_day_seq_no is passed to this program, but does not meet the criteria, an error will be written out to the error log.

An output file will be created to store a record for each store and business date that was purged. The file name must be passed in at the command line as a parameter to sapurge.

Scheduling Constraints

Table 29-112 Scheduling Constraints

Schedule Information Description

Processing Cycle

Ad Hoc

Frequency

Daily

Scheduling Considerations

This program should be run as the last program in the ReSA batch flow. It can be run as part of the daily or monthly ReSA schedules.

Pre-Processing

saprepost sapurge pre

Post-Processing

saprepost sapurge post

Threading Scheme

Threaded by store


Restart/Recovery

Restart/recovery is implicit in purge programs. The program only needs to be run again to restart appropriately.

Key Tables Affected

Table 29-113 Key Tables Affected

Table Select Insert Update Delete

SA_STORE_DAY

Yes

No

Yes

Yes

SA_SYSTEM_OPTIONS

Yes

No

No

No

SA_EXPORT_LOG

Yes

No

No

Yes

SA_TRAN_ITEM_REV

Yes

No

No

Yes

SA_TRAN_HEAD

Yes

No

No

Yes

SA_TRAN_HEAD_TEMP

Yes

Yes

No

Yes

SA_TOTAL

Yes

No

No

Yes

SA_BALANCE_GROUP

Yes

No

No

Yes

SA_ESCHEAT_TOTAL

Yes

No

No

Yes

SA_VOUCHER_OPTIONS

Yes

No

No

No

SA_EXPORTED

No

No

No

Yes

SA_EXPORTED_REV

No

No

No

Yes

SA_ERROR_REV

No

No

No

Yes

SA_TRAN_TAX_REV

No

No

No

Yes

SA_TRAN_DISC_REV

No

No

No

Yes

SA_TRAN_TENDER_REV

No

No

No

Yes

SA_TRAN_TAX

No

No

No

Yes

SA_TRAN_DISC

No

No

No

Yes

SA_TRAN_ITEM

No

No

No

Yes

SA_TRAN_TENDER

No

No

No

Yes

SA_CUST_ATTRIB

No

No

No

Yes

SA_CUSTOMER

No

No

No

Yes

SA_COMMENTS

No

No

No

Yes

SA_ERROR

No

No

No

Yes

SA_POS_VALUE

No

No

No

Yes

SA_POS_VALUE_WKSHT

No

No

No

Yes

SA_SYS_VALUE

No

No

No

Yes

SA_SYS_VALUE_WKSHT

No

No

No

Yes

SA_STORE_VALUE

No

No

No

Yes

SA_HQ_VALUE

No

No

No

Yes

SA_ERROR_WKSHT

No

No

No

Yes

SA_MISSING_TRAN

No

No

No

Yes

SA_IMPORT_LOG

No

No

No

Yes

SA_BANK_ACH

No

No

No

Yes

SA_ESCHEAT_VOUCHER

No

No

No

Yes

SA_FLASH_SALES

No

No

No

Yes

SA_VOUCHER

No

No

No

Yes

SA_STORE_ACH

No

No

No

Yes

KEY_MAP_GL

No

No

No

Yes

SA_GL_REF_DATA

No

No

No

Yes

SA_TRAN_PAYMENT_REV

No

No

No

Yes

SA_TRAN_IGTAX_REV

No

No

No

Yes

SA_TRAN_ITEM_TEMP

Yes

Yes

No

Yes

SA_TRAN_IGTAX

No

No

No

Yes

SA_TRAN_PAYMENT

No

No

No

Yes


Integration Contract

Integration Type NA
File Name An optional output file name is passed into the program as a runtime parameter; the output file lists deleted items.
Integration Contract NA

Design Assumptions

NA